《供配电技术》课程标准.docx

上传人:p** 文档编号:1216285 上传时间:2024-11-25 格式:DOCX 页数:14 大小:34.79KB
下载 相关 举报
《供配电技术》课程标准.docx_第1页
第1页 / 共14页
《供配电技术》课程标准.docx_第2页
第2页 / 共14页
《供配电技术》课程标准.docx_第3页
第3页 / 共14页
《供配电技术》课程标准.docx_第4页
第4页 / 共14页
《供配电技术》课程标准.docx_第5页
第5页 / 共14页
《供配电技术》课程标准.docx_第6页
第6页 / 共14页
《供配电技术》课程标准.docx_第7页
第7页 / 共14页
《供配电技术》课程标准.docx_第8页
第8页 / 共14页
《供配电技术》课程标准.docx_第9页
第9页 / 共14页
《供配电技术》课程标准.docx_第10页
第10页 / 共14页
亲,该文档总共14页,到这儿已超出免费预览范围,如果喜欢就下载吧!
资源描述

《《供配电技术》课程标准.docx》由会员分享,可在线阅读,更多相关《《供配电技术》课程标准.docx(14页珍藏版)》请在第壹文秘上搜索。

1、供配电技术课程标准课程代码:1009课程类型I理实一体化学时/学分:64学时/4学分适用专业:供用电技术、电气自动化1 .课程概述1.1 课程性质本课程是供用电技术专业、电气自动化专业必修的一门专业核心课程,是在学习了电工基础课程、电子技术基础课程、电机与变压器课程、电工证培训课程具备了一定电力专业理论知识和实际动手能力的基础上开设的门理实体课程,其功能是对接专业人才培养目标,面向供电企业、用电企业及成套配电设备制造企业的电力营销管理、维修电工、电气装配工等相关工作岗位,通过对供配电系统认知、变电所认知等内容的学习,培养学生应用能力和实际操作能力能力,为后续电能计量、电气设备运行与维护、电力安

2、全技术等课程学习奠定基础的专业课程.1.2 课程定位本课程对接的工作岗位是电力系统、工矿企业供用电、工业自动化等领域,适应生产、建设、电力管理、电力监察、服务于第一线需要的管理、运行、维护、检修、安装、技术改造等,通过学习应具备供配电系统设计、安装、操作及检修的能力。2 .课程目标(一)培养目标通过本课程学习,使学生初步掌握终身发展必备的供配电技术相关的基础知识和基本技能关注供配电技术的现状及发展趋势,学习科学实践方法,发展自主学习能力,养成良好的思维习惯和职业规范,能运用相关的专业知识、专业方法和专业技能解决实际问题,适应科学技术发展。发展好奇心与求知欲,发展科学探索的兴趣,培养坚持真理、勇

3、于创新、实事求是的科学态度与科学精神,有振兴中华,将科学服务人类的社公员任感.理解科学技术与社会的相互作用,形成科学的价值观:培养学生的团队合作精神和安全、节能的思想意识,激发学生的创新潜能,提高学生的实际动手操作能力。(二)具体目标1 .知识目标(1) 了解电力系统的组成及其额定电压的规定,明确电能质量对企业生产的影响。(2) 熟悉工厂企业变配电系统的运行方式和企业对变配电系统的要求。(3) 明酷工厂供电电力负荷的分类及对供电的要求.(4) 掌握负荷计算及短路电流的计算。(5) 了解电力系统次设备、二次设备、防雷接地设饴、继电保护设备的基本工作原理、功能.(6) 掌握工厂变配电所主接线的基本

4、形式。(7) 了解主要继电保护基本原理形式。(8) 掌握电力变压器和高压线路的保护接线形式。(9) 掌握一次设备、二次设备、防南接地设备、继电保护设备、运行维护、故障分析及维修的知识。(10) 了解车间照明相关知识。2 .能力目标(1)具有安全操作一次设备、二次设备、防宙与接地设备的技能。(2)运用所学的供配电设备安全运行维护知识,能胜任工厂变配电所日常值班工作任务.(3)具有工厂供配电系统用电负荷的统计与计算能力。(4)具有对供配电的设备、电缆、及高低压电气设备的安装、使用、运行维护和常见故障分析处理的能力。(5)对电力变压涔进行维护、维修和检修的能力。(6)具有安全用电、及运用互联网+技术

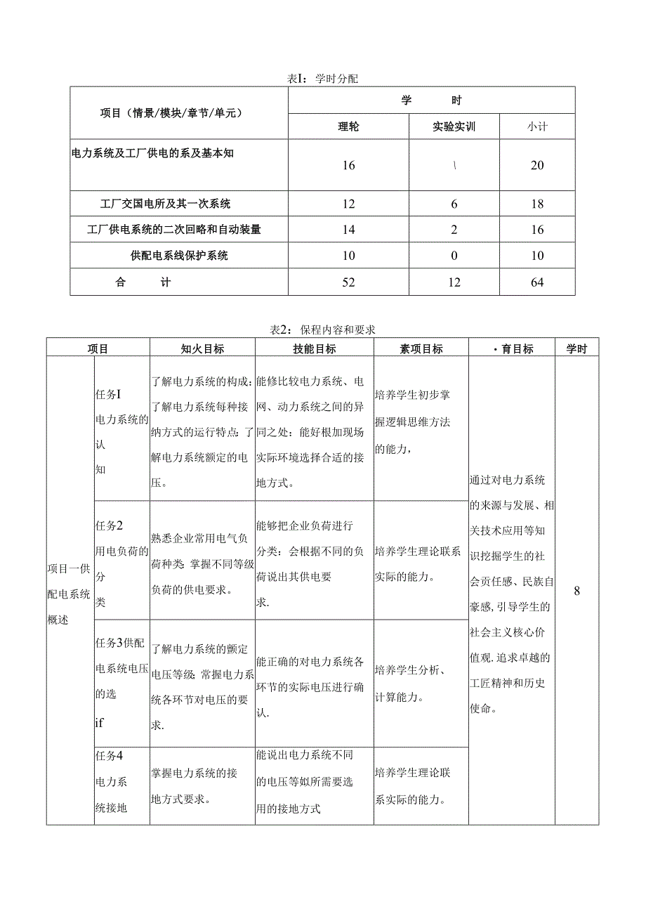
5、管理供配电系统技能。3 .素质目标(1)培养学生具有良好的职业道德、敬业精神和社会责任心。(2)培养学生具备供配电系统更新改造及服务能力。(3)培养学生遵循严格的安全、质量、标准等规范的意识。(4)培养学生描述问题、绘制图表等书写计算表达能力。3 .课程实施和建设3.1 课程内容和要求表I:学时分配项目(情景/模块/章节/单元)学时理轮实验实训小计电力系统及工厂供电的系及基本知1620工厂交国电所及其一次系统12618工厂供电系统的二次回略和自动装量14216供配电系线保护系统10010合计521264表2:保程内容和要求项目知火目标技能目标素项目标育目标学时项目一供配电系统概述任务I电力系统

6、的认知了解电力系统的构成:了解电力系统每种接纳方式的运行特点:了解电力系统额定的电压。能修比较电力系统、电网、动力系统之间的异同之处:能好根加现场实际环境选择合适的接地方式。培养学生初步掌握逻辑思维方法的能力,通过对电力系统的来源与发展、相关技术应用等知识挖掘学生的社会贡任感、民族自豪感,引导学生的社会主义核心价值观.追求卓越的工匠精神和历史使命。8任务2用电负荷的分类熟悉企业常用电气负荷种类:掌握不同等级负荷的供电要求。能够把企业负荷进行分类:会根据不同的负荷说出其供电要求.培养学生理论联系实际的能力。任务3供配电系统电压的选if了解电力系统的颤定电压等级;常握电力系统各环节对电压的要求.能

7、正确的对电力系统各环节的实际电压进行确认.培养学生分析、计算能力。任务4电力系统接地掌握电力系统的接地方式要求。能说出电力系统不同的电压等姒所需要选用的接地方式培养学生理论联系实际的能力。方式项目二变电所的认知任务1变电所的选址了解车间变电所的类型;理解车间变电所的位置选择原则,能根据车间负荷情况.台现选择变电所位ja.培养学生获取新知识、新方法的能力.通过对我国变电所发展的学习,加深学生对祖国发展的了解,激发学生献身祖国电力事业的决心.通过分小纲讨论问时.培养学生团结t作探求真理的习惯,体会到我国集中力或办大事的政治优势和制度优势.4任务2总体布置了解变电所的布置形式及要求:掌握变电所的结构

8、.会根据车间负荷情况选择合适变电所布置方式,培养学生查阅资料的能力.项目三变出器的运行与维护任务I变电所电气设备的认知熟悉变电所常见的电气设釜。能说出变电所常见电气设备的名称及用途,培养学生理论联系实际的能力。通过观看变压器的工作视频,使学生认识到实践是检验典理的唯一标准,培养学生用辩证唯物主义的观点看恃世界。通过对理论知识的学习,增强学生的理论自8任务2变压器的运行与维护了解变压器的主要结构、分类;理解变压器的额定卷数:掌握变压戏的并列运行要求.旎根据变压器的名牌执取相关的制定参数;分对变压器进行投运、停运操作.培养学生的工匠精神,任务3变压器的台数及容世选择掌握变电所主变压器台数及容曲的选

9、择原则.能根据工厂车间负荷类蟹及容量选择变压器的分数及容S1.培养学生通过理论学习解决工程实际问鹿的能力.信和技能自信,为毕业后进入相关部门打下基础,为我过建成更高水平的社会主义社会贡献力比。任务4变压器的绝缘测试掌握变压器的绝缘测试方法,及操作注意事项。能独立完成变压器的绝缘测试。培养学生通过理论学习解决工程实际何SS的能力.任务1负荷计VIiS负荷开关等电气设备的结内特点。器、高压负荷开关等设备进行分合闸操作.培养学生的工匠制神,项目四供配电设备的运行与维护任务2短路电流计算掌握电气设备的选择的一般原则:掌握各类设备选择与校验的方法.会选择合适的开关电器,培养学生理论联系实际的能力。通过理

10、论知识的学习,培养学生辩证唯物主义世界观和科任务3常用高压电气设备熟悉变电所主接线方案的选择;熟悉变电所常用电气没各.能盘据工厂实际负荷确定变电所主接线方案及常用电气设备.培养学生理论联系实际的能力。学、严读的出维方法,穿插方法论的思路.比发学生思维、培养产连求实的科16任务4高压断路涔的选择训巧.熟悉高压断路器的选择要求.能根据负荷计算和税路计算结果选择合适的岛压断路器.养学生理论联系实际的能力.学精神。任务5套配电装置的操作训炼熟悉成套配电装置的操作要求及操作流程。能根据设备的实际情况进行相应的倒闸操作.培养学生动手操作的能力.项目五供配电理路的选择任务I导线、电缆的选择了解导线种类、型号

11、及用途;掌握*线型号的选择方法;掌握导线裁面的选择方法。会根据线路的计算电流选择合适型号的必线,并能对其进行校验.培养学生理论联系实际的能力.以方法论的思路.多方面分析课程内容,从技术优势、存在问胞等方面引入中国速度、精益求精工匠精神,培养学生的民自豪感和时代贲住.6任务2供配电线路的接线方式的选If熟悉两低压配电线路的接线方式.能根据工厂的负荷情况为工厂合理的选择高低压配电线路的接线方式.培养学生理论联系实际的能力.项目六保护奘置的运行与维护任务I保护装祝的认知了解电力系统对第电保护装置的要求:熟悉维电保护装置的作用。能说出继电保护装置的作用。培养学生分析问题的能力。通过案例分析使学生了解我

12、国供电发展的历程和前景.使学生把自己的梦想和中国梦相结合的意识,激励学生为祖国奋斗的热情.为实现新时代中因梦添豉加10任务2线路的保护熟悉单端供电线路中的带时限过电流保护整定过程:熟悉单端供电线路中的速断保护及过我保护熨定过程会对维电保护装置进行保护参数设定.培养学生的辨别能力及分析问跑、解决问时的能力.任务3变压器的保护了解变压器常用保护及保护的基本原理:掌握变压器保护的配置原则。会对变压器保护中的过电流保护和速断保护迸行整定。培养学生分析问SS、湃决问时的能力.瓦,通过和实际工作场景的结合,增强学生埋论结合实际的能力,以及脚踏了解雷电的形成原实地的求学态任务4其他保护因和雷电的种类及危古:

13、掌握架空畿路、变电所、高压电动机和建筑物的防雷保护措罐。能正确选用避雨奘置;能通过看资料确定单支避雷针保护范围.培养学生的工匠精神及学生分析问题.解决问鹿的能力,度。任务5变电所保护系统的认知及调试熟悉变电所保护系统的组成及参数调试过程。能根据保护要求询试保妒参数.培养学生的工匠精神及学生分析问即、解决时时的能力。项目七任务1二次回路电路图认知了解二次回路图的种类及作用:掌握二次回路安装接线要求.能看懂二次回路图。培养学生获取新知识、新方法的能力,通过课程理论知识学习引导学生科学严谨的学习态度,分变电站析向即、探索解二次设备的运行与维妒任务2断路涔控制和信号电常握电磁操作机构的离压断路器控制和

14、信号回路的分析方法。能看怖断路器控制和信号回路.培养学生获取新知识、新方法的能力.决方法.课程内容紧紧IH绕社会主义核心价位观引导学生IO路认知全面认识国家任务3绝缘监了解在小电流接地系鼓中单相接地故仝利用绝缘监察装置判断、处理供配电系培养学生的动手的发展目标和发展道路之间察装黄的认知障灯特点;掌握交流电网绝缘监察装置的工作原理.统的故障,能力.的关系,引出相关案例引导学生树立追求卓越的工匠精神和产遵细致的科学观。任务4自动重合闸的认知及备用电源自动投入装设的认知理解自动合时装置的要求:掌握自动空合闸装置的工作原理。了解备用电源自动投入装置的作用:掌握侪用电源自动投入装置的基本要求.能看慌自动里合闸装置的电路图会分析备用电源自动投入奘区的电路图.培养学生分析、解决同跑的能力

展开阅读全文
相关资源
猜你喜欢
相关搜索

当前位置:首页 > 汽车/机械/制造 > 电气技术

copyright@ 2008-2023 1wenmi网站版权所有

经营许可证编号:宁ICP备2022001189号-1

本站为文档C2C交易模式,即用户上传的文档直接被用户下载,本站只是中间服务平台,本站所有文档下载所得的收益归上传人(含作者)所有。第壹文秘仅提供信息存储空间,仅对用户上传内容的表现方式做保护处理,对上载内容本身不做任何修改或编辑。若文档所含内容侵犯了您的版权或隐私,请立即通知第壹文秘网,我们立即给予删除!