002.百货商场供应商手册(DOC 20页).docx

上传人:p** 文档编号:1227292 上传时间:2024-12-16 格式:DOCX 页数:20 大小:45.87KB
下载 相关 举报
002.百货商场供应商手册(DOC 20页).docx_第1页
第1页 / 共20页
002.百货商场供应商手册(DOC 20页).docx_第2页
第2页 / 共20页
002.百货商场供应商手册(DOC 20页).docx_第3页
第3页 / 共20页
002.百货商场供应商手册(DOC 20页).docx_第4页
第4页 / 共20页
002.百货商场供应商手册(DOC 20页).docx_第5页
第5页 / 共20页
002.百货商场供应商手册(DOC 20页).docx_第6页
第6页 / 共20页
002.百货商场供应商手册(DOC 20页).docx_第7页
第7页 / 共20页
002.百货商场供应商手册(DOC 20页).docx_第8页
第8页 / 共20页
002.百货商场供应商手册(DOC 20页).docx_第9页
第9页 / 共20页
002.百货商场供应商手册(DOC 20页).docx_第10页
第10页 / 共20页
亲,该文档总共20页,到这儿已超出免费预览范围,如果喜欢就下载吧!
资源描述

《002.百货商场供应商手册(DOC 20页).docx》由会员分享,可在线阅读,更多相关《002.百货商场供应商手册(DOC 20页).docx(20页珍藏版)》请在第壹文秘上搜索。

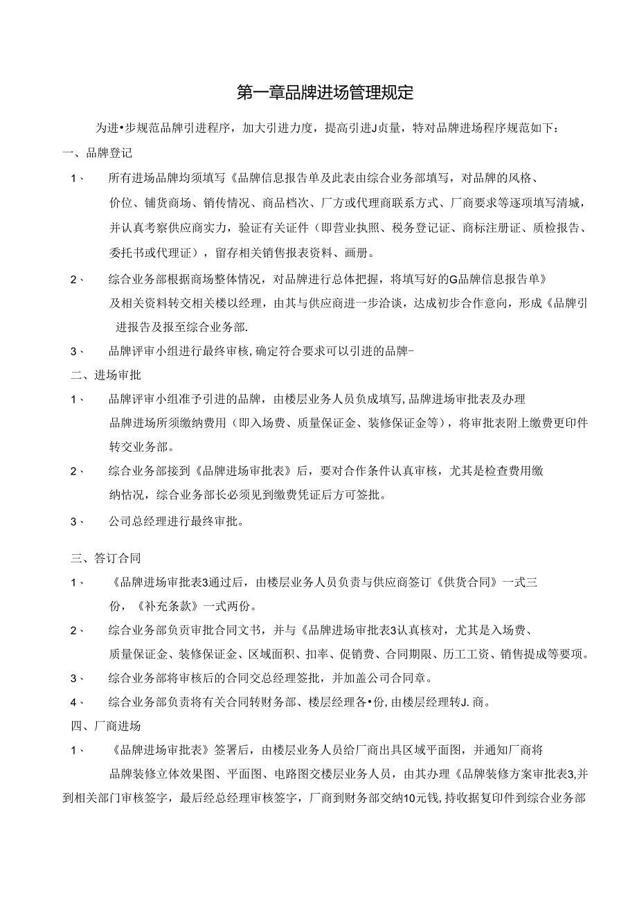
1、第一章品牌进场管理规定为进步规范品牌引进程序,加大引进力度,提高引进J贞量,特对品牌进场程序规范如下:一、品牌登记1、 所有进场品牌均须填写品牌信息报告单及此表由综合业务部填写,对品牌的风格、价位、铺货商场、销传情况、商品档次、厂方或代理商联系方式、厂商要求等逐项填写清城,并认真考察供应商实力,验证有关证件(即营业执照、税务登记证、商标注册证、质检报告、委托书或代理证),留存相关销售报表资料、画册。2、 综合业务部根据商场整体情况,对品牌进行总体把握,将填写好的G品牌信息报告单及相关资料转交相关楼以经理,由其与供应商进一步洽谈,达成初步合作意向,形成品牌引进报告及报至综合业务部.3、 品牌评审

2、小组进行最终审核,确定符合要求可以引进的品牌-二、进场审批1、 品牌评审小组准予引进的品牌,由楼层业务人员负成填写,品牌进场审批表及办理品牌进场所须缴纳费用(即入场费、质量保证金、装修保证金等),将审批表附上缴费更印件转交业务部。2、 综合业务部接到品牌进场审批表后,要对合作条件认真审核,尤其是检查费用缴纳怙况,综合业务部长必须见到缴费凭证后方可签批。3、 公司总经理进行最终审批。三、答订合同1、 品牌进场审批表3通过后,由楼层业务人员负责与供应商签订供货合同一式三份,补充条款一式两份。2、 综合业务部负贡审批合同文书,并与品牌进场审批表3认真核对,尤其是入场费、质量保证金、装修保证金、区域面

3、积、扣率、促销费、合同期限、历工工资、销售提成等要项。3、 综合业务部将审核后的合同交总经理签批,并加盖公司合同章。4、 综合业务部负责将有关合同转财务部、楼层经理各份,由楼层经理转J.商。四、厂商进场1、 品牌进场审批表签署后,由楼层业务人员给厂商出具区域平面图,并通知厂商将品牌装修立体效果图、平面图、电路图交楼层业务人员,由其办理品牌装修方案审批表3,并到相关部门审核签字,最后经总经理审核签字,厂商到财务部交纳10元钱,持收据复印件到综合业务部购买本d供应商手册3,由保安部送交相关材料到消防部门审核、备案后,厂商方可进场装修。2、 由厂商填写&非自营商品进店登记表上经商检口岸验货审核签字后

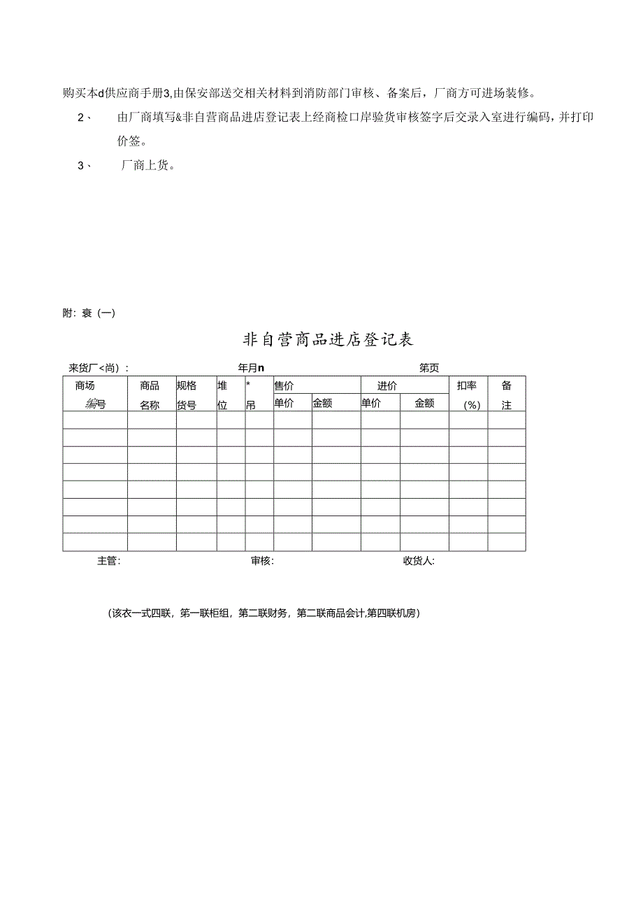
4、交录入室进行编码,并打印价签。3、 厂商上货。附:衰(一)非自营商品进店登记表来货厂尚):年月n笫页商场编号商品名称规格货号堆位*吊售价进价扣率(%)备注单价金额单价金额主管:审核:收货人:(该衣一式四联,笫一联柜组,第二联财务,第二联商品会计,第四联机房)附:衰(一)品牌信息报告单NO商品类别报告人品牌报告时间报告品由I组合所属类别Ifii品情况风格H1.述市场情况铺货商场1营历史ffiV情fI稻W价格类似晶前联络方式商电话传真详细地址代理商电话传真详细地址治诙果糜因厂商谈代理新意见业务部意见商场&见&注业务制总意见附:1.此农能公司业务人员认立地写.一式:联裔瞌部猥场.业务副总)2 .南场

5、业务货货人及其业务人员在接单行,根据与客户治淡情况详细埴举,并在接洽成2H内将此表回送业务都备案.3 .如因个人也因未他及时、准痫的反映客户Hi况,导致公司业务工作殳到影响,公司将迨贪相关人员之责任,4 .客户避见栏需由客户本人地、.或由业务人员加。后由客户本人落字.W:泉三品牌进场审批表届牌名称生产厂商品类别代理商联系人联系电话地址品牌景总投资固定资产年生产能力单位人数占地面枳生产代J1.商代理商经营史:品牌操作方式:筑售用点分布:入场后营销推广计划:相类似品牌作对比:在同类商品中地位描述:品牌描述款式风格价位京、沪、华北区辅贷情况商场月销售额在井铺货情况商场月销售额商场汇报合同的正扣率促销

6、戏销何保底合同定金合同期限营业员构成工资标准奖金提成货架租赁费区域位置安排初步计划理由:总体评价签名:年月11业务如评审意见签名:年月日公司领导意见业务副总年月日总经理年月日备注注:品牌进场中批表一式三份.份厂家、一份财务、一份商品部第二章品牌调整的有关规定为进步规范品牌调整程序,提高调整J贞曼,特对品牌调整规定如下:-、公司整体调整属于公司整体的大面积、大范围调整,要由公司业务例会集体讨论决定,通过民主的方式,集思广益,发挥集体智款,形成共识,写出书面调整报告,经董事会审核后执行。二、楼层个别品牌调整个别楼层的调整,由楼层或公司根据经营状况、大类分布、平米产出、品牌结构等情况提出调整意见,经

7、公司业务评审小组民主表决,审议通过调整方案。第三章品牌装修管理规定一、审批管理程序1、品牌进场或移位必须填报区域装修方案审批表h备有平面图(标出商场原有设施位置)、效果图、电路图(标出灯具、电气线路、开关箱等),并提供灯具、电线及PVC管的合格证。由商场经理签字,而后业务部、保安部、工程部审批,工程部审批时,必须由工程部主管工程师进行审批,审批通过后,工程部方可审批合格。公司总经理审核、签字,保安部报消防部门审核。2、办理动火、动电手续,交保安部安排并签署安全员任书(附).3、商场通知工程部安排现场监护指导和接电人员.4、商场、工程部和保安部监护人员共同5佥收,最后接火营运。二、商场品牌装潢十

8、五大禁令:1、严禁不经审批私自装灯、接电。经发现立即断电处理,货令整改,并处以罚款100o兀。2、严禁遮挡和私移消防设施。一经发现要求立即整改,并处以罚款100o元。3、严禁在防火卷仲I卜.安放货架和物品(严禁私自移动封堵防火卷闸手盒)。一经发现,立即擅改,罚款500-1000元。4、严禁堵塞原有消防疏散通道。一经发现,立即整改,并罚款500TOOO元。5,严禁在配电箱开关箱处摆放柜台、堆放物品。一经发现,立即整改,并罚款200-5006、严禁在地板上、堵柱上乱打孔,乱钉钉子.一经发现,立即整改,根据损坏情况进行处罚,最低200元7、严禁私自钻顶棚,在主副龙骨上悬挂重物。经发现,立即整改,处以

9、罚款5007000元。8、严禁私自移动监视器、洋码器。经发现,立即整改,处以罚款500-1000元。9、严禁私自移动银台和电讯设施。一经发现,立即整改,处以罚款500-1000元。10,严禁玻璃货柜、货架未打磨圆角而交付使用,遗留安全防患。一经发现,立即整改,罚款200-500元。Ik严禁施工前不使用公司统一工程布进行遮挡。一经发现,立即整改,罚款500元。12、严禁施工区域在营业时间发出噪音。一经发现,立即整改,罚款200元。13、严禁在营业时间进行产生有毒、有害、刺鼻气体的操作。一经发现,立即整改,罚款200-500元。14、严禁私自张贴广告和POP.一经发现,立即整改,罚款100-200

10、元。15.严禁采用易燃材料装潢,货柜制作用材料为A级不燃材料,B1.级难燃材料,如不能满足要求时,应刷防火涂料,否则,不予验收接电。三、电气安装工程规范化管理规定1、严禁外来无操作证电工到商场进行安装作业,严禁木工进行电气安装。违反规定,立即停止作业,并处以罚款500元。2、未办申请手续、未有图纸或未经相关部门审查批准,不得动工,而且户续图纸要留存动工楼层,并到工程部备案。否则立即隹工,并处以罚款100O-2000元。3、公司内部电工不得私揽品牌装饰工程和私收安装费用,严禁私自拿公司电器元件和工具。一经发现,予以劝退开除处理。4、照明支线导线型号截面为BVR2.5且必须穿e20阻燃PYC管,同

11、部用金属蛇皮管,严禁用BBV型护套线或绞线“5、开关箱电源线必须用BVR-4、420阻燃PVC管.6、用电量大于500W或灯数超过5个者必须加装PZ型开关箱,不足500W可使用墙壁开关.7、牛眼灯和轨道射灯,单只最大容量为50W、12V,严禁用220V射灯和碘鸨灯。除珠宝及化妆品柜台,其他区域律禁止使用牛眼射灯。8、灯箱必须加装散热孔,并要求结构合理,更换灯具方便。柜箱放置位置应避开商场原有开关箱和消防设备,空调开关等。9、胶布必须用高压绝缘胶布,导线连接应用焊接或压接(或在密封盒中连接),无条件时可以用麻接,但对2.54平方充米的导线,其麻接长度不得小1厘米。10、荧光灯具统用电了镇流落灯具

12、选用节能型(口最好用“菲利浦、索恩、阳光灯具厂产品),耗电量大、发热显大、光色光效不好的劣质灯具严禁使用。11、为节约用电,迎宾音乐开始,厂商区域照明开启:清场音乐开始,区域确认无顾客时照明关闭。12、镇流器、灯管应加隔热保护,导线应穿阻燃PYC管或金属波纹管。货柜内日光灯采用组流器内置一体型日光灯。如为分列式日光灯,二次线穿管有困难时,应远离灯管,用线卡整齐固定。13、库房、试衣间应与商场相通,采用带罩筒灯、日光灯,禁止用白炽灯。四、施工现场安全管理规定1、进入现场的施工人员,须向保安部交身份证熨印件方可进场.2、夜间施工时,施工楼层必须派值班人员.3、施工单位进场的各类工具及施工用料,需经

13、其项目经理认可方能进场.4、区域装修所用木龙骨、木工板必须刷防火涂料,确保防火安全。5、油漆工艺施工前,应对周边环境进行检查并在保安部认可安全的情况下,方能进行。6、区域装修如需使用汽油、稀料等易燃品时.,必须通知公司保安部,工人下班后交给保安部监控人员妥善保管,且集中定点存放。一经发现,立即没收处理,并处罚款500HOOO元。7、进场搬运铁制材料或成品,需倍加注意,不得损伤已完成的装修面,否则视情节扣除一定数量装修保证金。8、施工人员岗场,必须对对现场进行清除,保安部要对其所携物品例行检杳,以防现场材料或物品丢失,装修用料出场,需楼层值班管理人员签字认可方能出场。9、施工单位要高度重视安全,切实抓好安全管理工作,严格遵守规程.10、施工单位应配有安全分,确实做到防火、防触电、防人身伤亡等事故的发生。并签订安全员任书,交保安部统一管理。11、各施工单位现场施工人田,必须听从公司统一的指挥,不经允许不得动用明火,不得乱接临时线路,私接电炉及其它电热设番.违者要从严惩处.12、厂家上货、调换商品、撤出货柜必须经楼层业务经理或公司领导批示,向执勤保安出具手续方可出入,严禁在地面上拖拉商品、黄柜,如人工搬运,必须走员工通道。五、装修验收暂行规定1 .各

展开阅读全文
相关资源
猜你喜欢
相关搜索

当前位置:首页 > 办公文档 > 规章制度

copyright@ 2008-2023 1wenmi网站版权所有

经营许可证编号:宁ICP备2022001189号-1

本站为文档C2C交易模式,即用户上传的文档直接被用户下载,本站只是中间服务平台,本站所有文档下载所得的收益归上传人(含作者)所有。第壹文秘仅提供信息存储空间,仅对用户上传内容的表现方式做保护处理,对上载内容本身不做任何修改或编辑。若文档所含内容侵犯了您的版权或隐私,请立即通知第壹文秘网,我们立即给予删除!