《内审(自检)检查表》-企业管理.docx

上传人:p** 文档编号:1238104 上传时间:2024-12-16 格式:DOCX 页数:4 大小:9.64KB
下载 相关 举报
《内审(自检)检查表》-企业管理.docx_第1页
第1页 / 共4页
《内审(自检)检查表》-企业管理.docx_第2页
第2页 / 共4页
《内审(自检)检查表》-企业管理.docx_第3页
第3页 / 共4页
《内审(自检)检查表》-企业管理.docx_第4页
第4页 / 共4页
亲,该文档总共4页,全部预览完了,如果喜欢就下载吧!
资源描述

《《内审(自检)检查表》-企业管理.docx》由会员分享,可在线阅读,更多相关《《内审(自检)检查表》-企业管理.docx(4页珍藏版)》请在第壹文秘上搜索。

1、内审(自检)检查表一、审核部门:具体部门名称审核日期:年/月/日二、审核项目及内容:(一)管理体系文件执行情况1 .是否有现行有效的管理体系文件?检查方法:查看文件清单,抽查相关文件的版本和有效性。符合情况:符合/不符合/部分符合备注:如有不符合情况,注明具体问题2 .员工是否熟悉管理体系文件的内容和要求?检查方法:随机访谈员工,了解其对文件的掌握程度。符合情况:符合/不符合/部分符合备注:如有不符合情况,注明具体问题及涉及的员工3 .是否按照管理体系文件的要求进行各项管理活动?检查方法:查看相关记录、工作流程,观察实际操作。符合情况:符合/不符合/部分符合备注:如有不符合情况,注明具体问题及

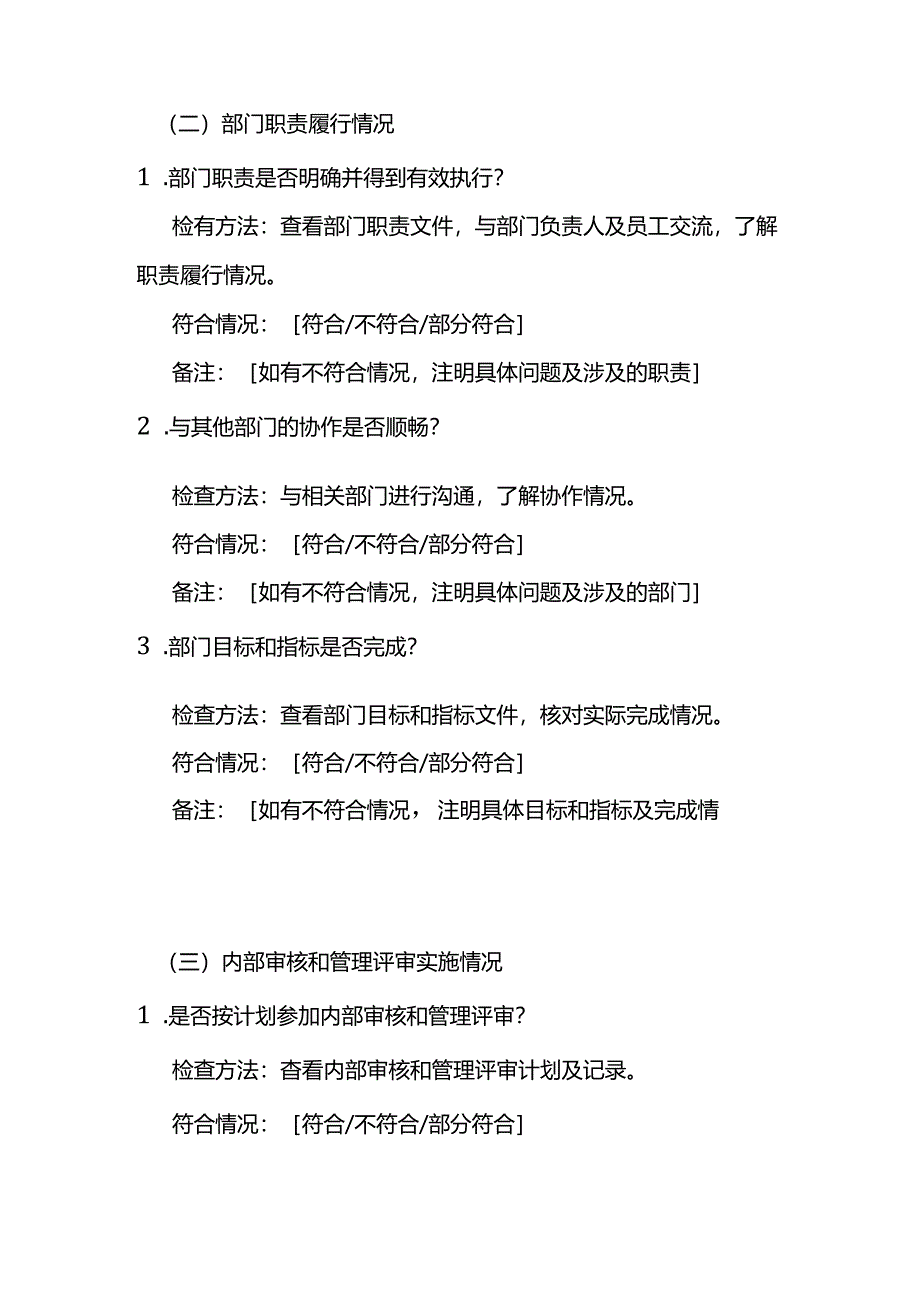
2、对应的管理活动(二)部门职责履行情况1 .部门职责是否明确并得到有效执行?检有方法:查看部门职责文件,与部门负责人及员工交流,了解职责履行情况。符合情况:符合/不符合/部分符合备注:如有不符合情况,注明具体问题及涉及的职责2 .与其他部门的协作是否顺畅?检查方法:与相关部门进行沟通,了解协作情况。符合情况:符合/不符合/部分符合备注:如有不符合情况,注明具体问题及涉及的部门3 .部门目标和指标是否完成?检查方法:查看部门目标和指标文件,核对实际完成情况。符合情况:符合/不符合/部分符合备注:如有不符合情况,注明具体目标和指标及完成情(三)内部审核和管理评审实施情况1 .是否按计划参加内部审核和

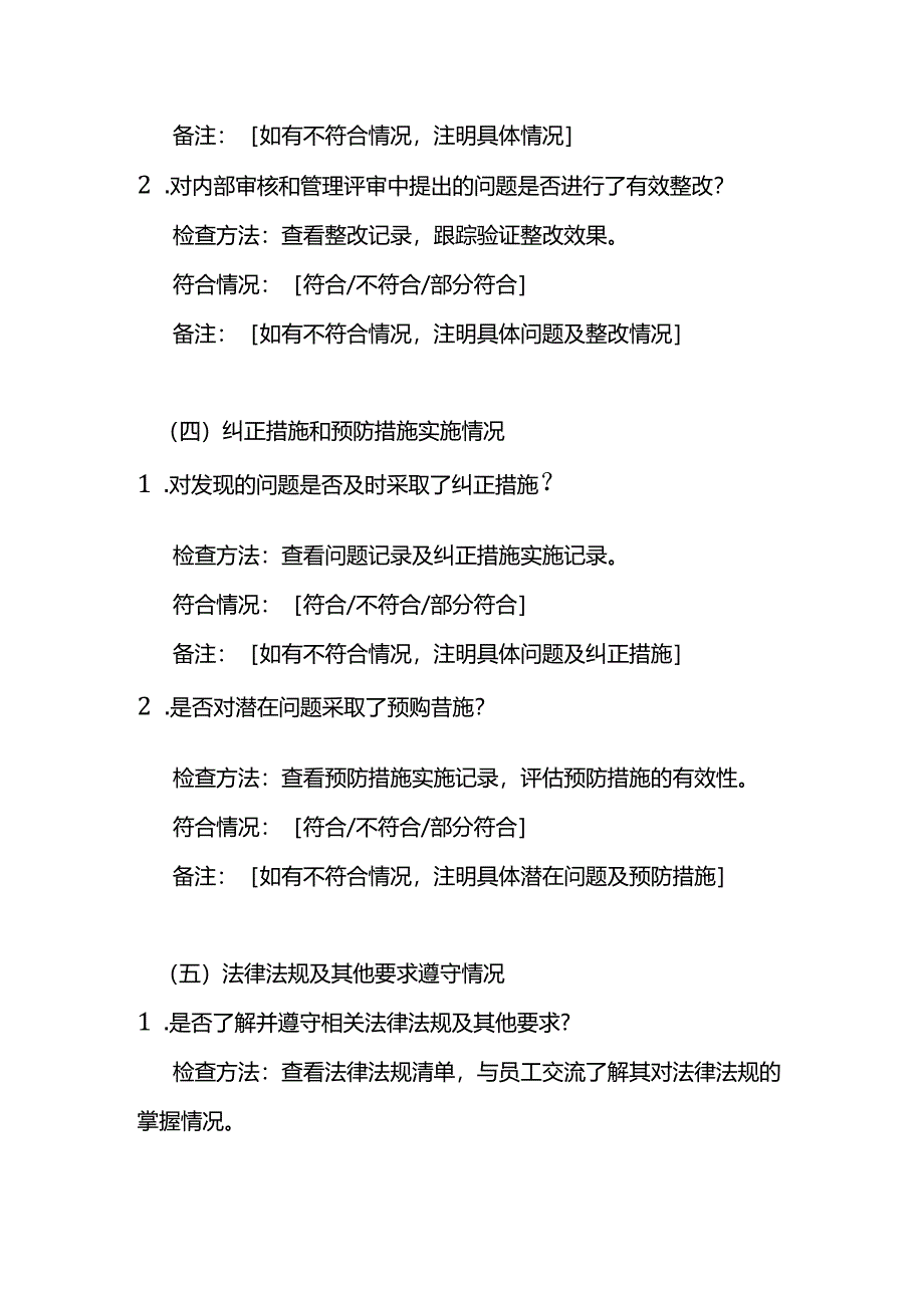
3、管理评审?检查方法:杳看内部审核和管理评审计划及记录。符合情况:符合/不符合/部分符合备注:如有不符合情况,注明具体情况2 .对内部审核和管理评审中提出的问题是否进行了有效整改?检查方法:查看整改记录,跟踪验证整改效果。符合情况:符合/不符合/部分符合备注:如有不符合情况,注明具体问题及整改情况(四)纠正措施和预防措施实施情况1 .对发现的问题是否及时采取了纠正措施?检查方法:查看问题记录及纠正措施实施记录。符合情况:符合/不符合/部分符合备注:如有不符合情况,注明具体问题及纠正措施2 .是否对潜在问题采取了预购昔施?检查方法:查看预防措施实施记录,评估预防措施的有效性。符合情况:符合/不符合

4、/部分符合备注:如有不符合情况,注明具体潜在问题及预防措施(五)法律法规及其他要求遵守情况1 .是否了解并遵守相关法律法规及其他要求?检查方法:查看法律法规清单,与员工交流了解其对法律法规的掌握情况。符合情况:符合/不符合/部分符合备注:如有不符合情况,注明具体法律法规及问题2 .是否对法律法规及其他要求的变化进行了及时更新和传达?检查方法:杳看更新记录及传达情况。符合情况:符合/不符合/部分符合备注:如有不符合情况,注明具体法律法规及更新情况三、审核结论:1 .本次审核共发现X个不符合项,主要集中在具体方面2 .部门管理体系运行总体情况:良好/一般/较差。3 .建议:提出具体的改进建议和措施。审核员签名:审核员姓名部门负责人签名:【被审核部门负责人姓名

展开阅读全文
相关资源
猜你喜欢
相关搜索

当前位置:首页 > 管理/人力资源 > 质量管理

copyright@ 2008-2023 1wenmi网站版权所有

经营许可证编号:宁ICP备2022001189号-1

本站为文档C2C交易模式,即用户上传的文档直接被用户下载,本站只是中间服务平台,本站所有文档下载所得的收益归上传人(含作者)所有。第壹文秘仅提供信息存储空间,仅对用户上传内容的表现方式做保护处理,对上载内容本身不做任何修改或编辑。若文档所含内容侵犯了您的版权或隐私,请立即通知第壹文秘网,我们立即给予删除!