房地产控股集团面试与甄选管理制度.docx

上传人:p** 文档编号:1272841 上传时间:2024-12-27 格式:DOCX 页数:7 大小:90.85KB
下载 相关 举报
房地产控股集团面试与甄选管理制度.docx_第1页
第1页 / 共7页
房地产控股集团面试与甄选管理制度.docx_第2页
第2页 / 共7页
房地产控股集团面试与甄选管理制度.docx_第3页
第3页 / 共7页
房地产控股集团面试与甄选管理制度.docx_第4页
第4页 / 共7页
房地产控股集团面试与甄选管理制度.docx_第5页
第5页 / 共7页
房地产控股集团面试与甄选管理制度.docx_第6页
第6页 / 共7页
房地产控股集团面试与甄选管理制度.docx_第7页
第7页 / 共7页
亲,该文档总共7页,全部预览完了,如果喜欢就下载吧!
资源描述

《房地产控股集团面试与甄选管理制度.docx》由会员分享,可在线阅读,更多相关《房地产控股集团面试与甄选管理制度.docx(7页珍藏版)》请在第壹文秘上搜索。

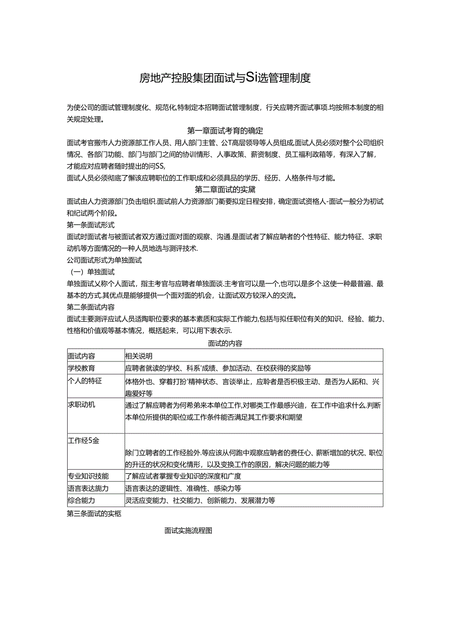
1、房地产控股集团面试与Si选管理制度为使公司的面试管理制度化、规范化,特制定本招聘面试管埋制度,行关应聘齐面试事项.均按照本制度的相关规定处理。第一章面试考育的确定面试考官搬市人力资源部工作人员、用人部门主管、公T高层领导等人员组成,面试人员必须对整个公司组织情况、各部门功能、部门与部门之间的协训情形、人事政策、薪资制度、员工福利政箱等,有深入了解,才能应对应聘者随时提出的问SS,面试人员必须彻底了懈该应聘职位的工作职成和必须具品的学历、经历、人格条件与才能。第二章面试的实黛面试由人力资源部门负击组织.面试前人力资源部门衢要拟定日程安排,确定面试资格人-面试一般分为初试和纪试两个阶段。第一条面试

2、形式面试时面试者与被面试者双方通过面对面的观察、沟通.是面试者了解应聃者的个性特征、能力特征、求职动机等方面情况的一种人员地选与测评技术.公司面试形式为单独面试(一)单独面试单独面试乂称个人面试,指主考官与应聘者单独面谈.主考官可以是一个,也可以是多个.这使一种最普遍、最基本的方式.其优点是能够提供一个面对面的机会,让面试双方较深入的交流。第二条面试内容面试主要测评应试人员适陶职位要求的基本素质和实际工作能力,包括与拟任职位有关的知识、经验、能力、性格和价值观等基本情况,概括起来,可以用下表衣示.面试的内容面试内容相关说明学校教育应聘者就读的学校、科系成绩、参加活动、在校获得的奖励等个人的特征

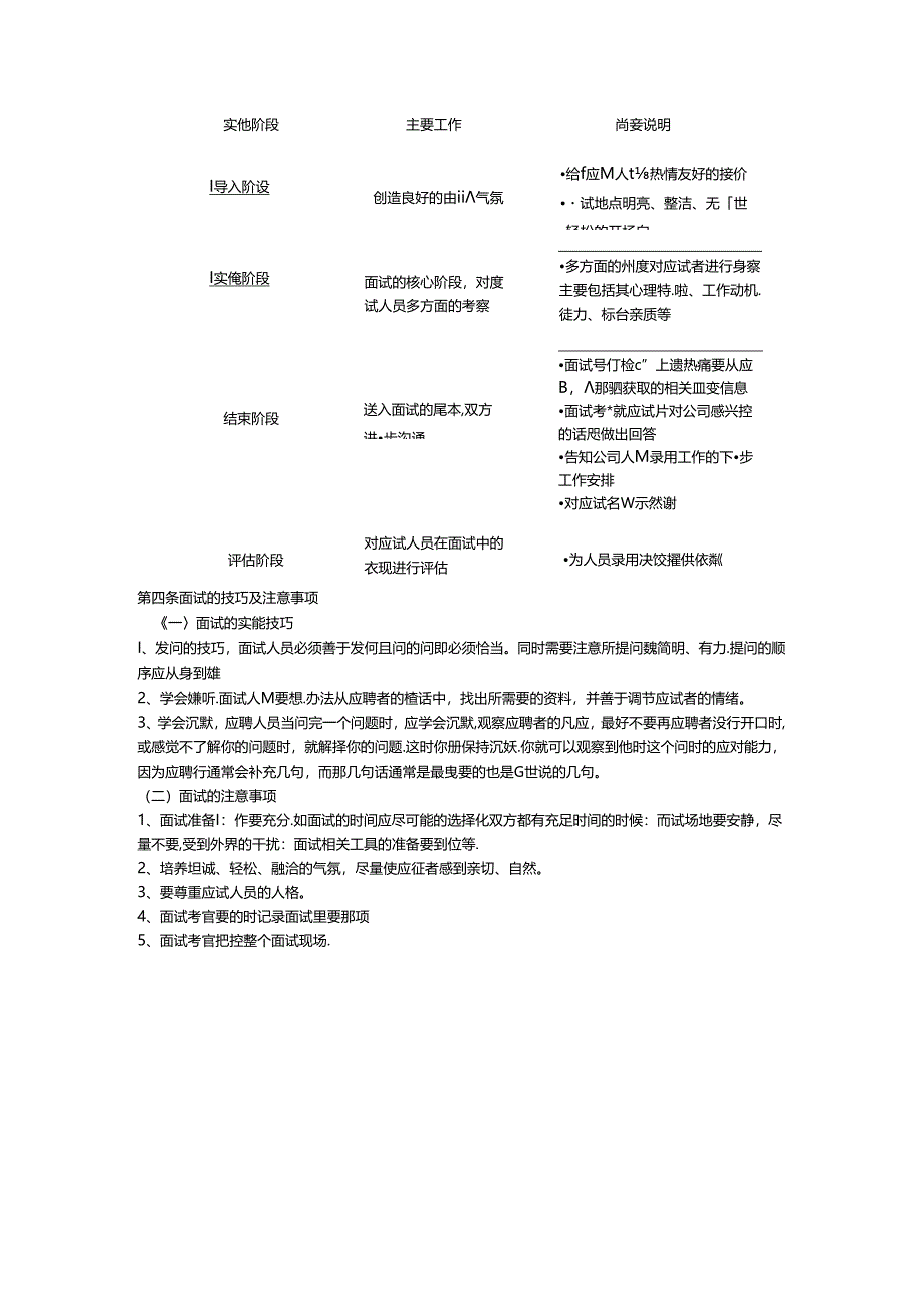
3、体格外也、穿着打扮精神状态、言谈举止,应聆者是否枳极主动、是否为人跖和、兴趣爱好等求职动机通过了解应聘者为何希弟来本单位工作,对哪类工作最感兴迪,在工作中追求什么.判断本单位所提供的职位或工作条件能否满足其工作要求和期望工作经5金除门立聘者的工作经脸外.等应该从何跑中观察应聃者的费任心、薪断增加的状况、职位的升迁的状况和变化情形,以及变换工作的原因,解决问题的能力等专业知识技能了解应试者掌握专业知识的深度和广度语言表达旎力语言表达的逻辑性、准确性、感染力等综合能力灵活应变能力、社交能力、创新能力、发展潜力等第三条面试的实柩面试实施流程图实他阶段主要工作尚妾说明I导入阶设I实俺阶段创造良好的由i

4、i气氛给f应M人t热情友好的接价试地点明亮、整洁、无世轻松的开场白结束阶段评估阶段面试的核心阶段,对度试人员多方面的考察送入面试的尾本,双方进步沟通对应试人员在面试中的衣现进行评估多方面的州度对应试者进行身察,主要包括其心理特.啦、工作动机.徒力、标台亲质等面试号仃检c”上遗热痛要从应B,那驷获取的相关皿变信息面试考*就应试片对公司感兴控的话咫做出回答告知公司人M录用工作的下步工作安排对应试名W示然谢为人员录用决饺擢供依粼第四条面试的技巧及注意事项一面试的实能技巧I、发问的技巧,面试人员必须善于发何且问的问即必须恰当。同时需要注意所提问魏简明、有力.提问的顺序应从身到雄2、学会嫌听.面试人M要

5、想.办法从应聘者的楂话中,找出所需要的资料,并善于调节应试者的情绪。3、学会沉默,应聘人员当问完一个问题时,应学会沉默,观察应聘者的凡应,最好不要再应聘者没行开口时,或感觉不了解你的问题时,就解择你的问题.这时你册保持沉妖.你就可以观察到他时这个问时的应对能力,因为应聘行通常会补充几句,而那几句话通常是最曳要的也是G世说的几句。(二)面试的注意事项1、面试准备I:作要充分.如面试的时间应尽可能的选择化双方都有充足时间的时候:而试场地要安静,尽量不要,受到外界的干扰:面试相关工具的准备要到位等.2、培养坦诚、轻松、融洽的气氛,尽量使应征者感到亲切、自然。3、要尊重应试人员的人格。4、面试考官要的

6、时记录面试里要那项5、面试考官把控整个面试现场.第三节招聘管理表格一、应聘人员登记表应聘职位,W1.E1JW:年月日姓名性别年龄出生日期篇贷民一身i体赋学历职称健康状况媾状况毕业院校所学专业第一外15级别第二外语般别联系方式财侪证号期望上指上岗时间其也要求所受教fj起止时间学校名称专业学历工作是验起止时间公司幺移所担任职务相关证明人畚加的培训培训机构培训机构均U1.内容所独行的相关证H所受过的奖励及处分兴趣和爱好个人特长及自我评价第四节招聘管理流程一、招将计划管理流程公司福尔人力资源都各职能部门招聃计划淹程说明任务概要招聘计划管理节点控制相关说明根据公司发展战略要求,各用人部门分析人力资淞配置

7、现状,根据工作衡要,提出人员需求计划,报人力资源郃汇总根据岗位说明书及其他相关信息,明确招聘职位的主要工作职由、任职费格要求等内容根据招利询位,选择合适的招聘柔道,明确毡采用内部招聘还是外部招聘等问题二、招聘与录用管理流程管理层人力资源部用人部门一般职员招聘与录用管理流程说明任务概要招我与录用管理节点控制相关说明各用人部门根蛔工作需要,提出人员箭求计划.报人力资源部汇总人力资源部对各用人部门人员需求计划进行审核与汇总.制定公司人员需求计划并报总经理审批招聘方案包括所需招聘职位的名称、任职条件、薪酬计遇、面试方式、面试时间、招聘集道等内容简历筛选是人员选拔的第一步,在具体选拔过程中,主要的方式是

8、笔试和面试。面试一般分为初试和配试两个阶段,也可以是三次面试,根据招用职位的不同其面试的环节会有所不同。这一阶段的重点工作是用人单位审查应聘人员条件和能力.确定其是否适合应聘岗位所需要能力和符合企业要求对符合企业要求的人员,发出录用通知,录用通知可以电话、邮件等多种方式进行,主要是被录用人员明确I1.i到时间、地点、单位、岗位、待遇及其他应说明W项等:;对未被企业录用的人员也应及时、礼貌地告知,并保用其相关资料,放入企业人才储番庠中三、员工试用管理流程公司高层人力货源部各职能部门员工试用管理流程说明任务概要员工试用管理节点抄制相关说明人力资源部向筛选合格的人员发出录用通知,应牌人员接到录用通知

9、后按照规定的时间来公司报到新员工到公词报到时.提交相关资料并办理入职手续员工试用期满后,人力资源部组织新员工所在部门对新员工试用期的表现进行考核.考核合格者.予以转正,成为公F的正式员工四、员工转正工作管理流程殍理层人力费源部门领进员工转正员工转正工作管理流.程说明任务概要员工转正工作管理控制节点相关说明公司招聘新近员工,根据职位的不同,试用期的时间长短也不同,一般为6个月员工试用期满,向公司提出转正申请.并填写员工转正申请表人力资源部、员工所在部门对其试用期的表现进行考核根据考核结果,做出予以转正、延长试用期或粗能的决定。,般试用人员的考核,由部门经理和人力资源部经理审批,中高层人员的考核,报总经理审枇经考核合格的员工,公司予以转正,并办理薪资询整、定岗定级等相关手续

展开阅读全文
相关资源
猜你喜欢
相关搜索

当前位置:首页 > 办公文档 > 规章制度

copyright@ 2008-2023 1wenmi网站版权所有

经营许可证编号:宁ICP备2022001189号-1

本站为文档C2C交易模式,即用户上传的文档直接被用户下载,本站只是中间服务平台,本站所有文档下载所得的收益归上传人(含作者)所有。第壹文秘仅提供信息存储空间,仅对用户上传内容的表现方式做保护处理,对上载内容本身不做任何修改或编辑。若文档所含内容侵犯了您的版权或隐私,请立即通知第壹文秘网,我们立即给予删除!