柜身一部EHS目标管理责任书.docx

上传人:p** 文档编号:1297896 上传时间:2025-01-16 格式:DOCX 页数:2 大小:12.94KB
下载 相关 举报
柜身一部EHS目标管理责任书.docx_第1页
第1页 / 共2页
柜身一部EHS目标管理责任书.docx_第2页
第2页 / 共2页
亲,该文档总共2页,全部预览完了,如果喜欢就下载吧!
资源描述

《柜身一部EHS目标管理责任书.docx》由会员分享,可在线阅读,更多相关《柜身一部EHS目标管理责任书.docx(2页珍藏版)》请在第壹文秘上搜索。

1、柜身一部EHS目标管理责任书为了切实做好XX公司EHS管理工作,落实EHS责任制要求,有效预防和控制各类生产安全事故的发生,根据公司20XX年EHSH标管理总体计划及XX公司实际情况,由XX公司主要负贡人与各分管业务副总(总助)或部门负贪人签订20XX年度EHS目标管理先任书h作为各分管业务副总(总助)或各部门负责人EHS工作开展情况考核评估的基本依据。(注:本文中的EHS泛指安全生产、职业健康、环境保护、消防安全、交通安全、施工安全、食品安全等等。)EHS管理目标序号目标项目指标数据来源1工伤事故(含急性肌业伤在)零犷故通报2死亡田故零田故通报3危险化学品急性中毒事故零鉴定报告4新增职业病(

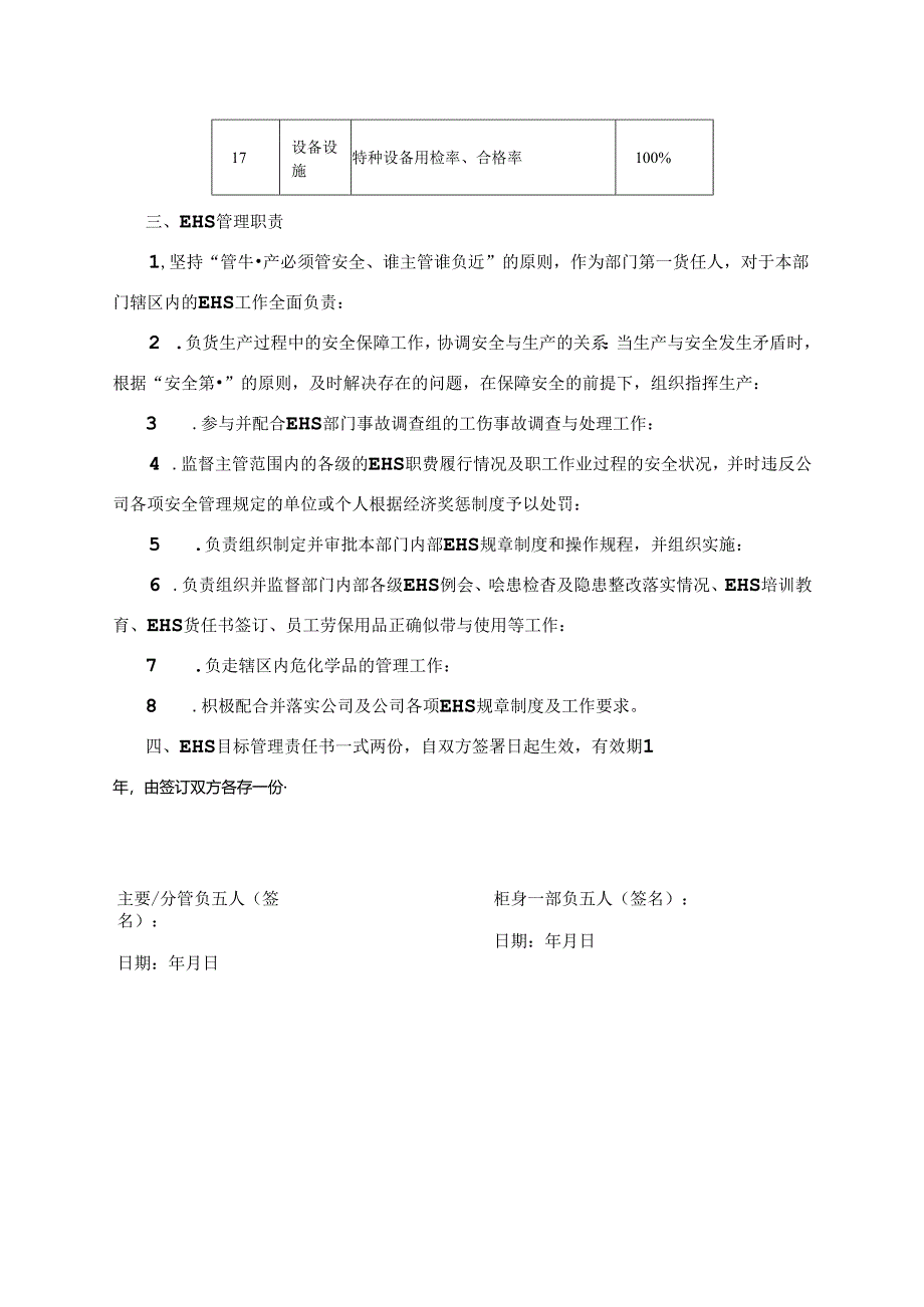
2、含状似职业病)零鉴定报告5食物中毒事故零,故通报6火灾、惚烧爆炸下故(含怨性火灾)零理故通报7环境污染事故零冏杏报告EHS过程管理序号类型过程控制项目指标1安全培训新员工“三级”安全教育率100%2培训目标人员出席率(含演练)95%3特种设备或作业人员持证合格率100%4安全基础管理部门级EHS例全1次/月5班组级EHS例会1次/周6部门未遂任件上报数册2件/月7“各级EHS员任书”签订率100%8EHS评分平均得分2:95/季9EHS除黑黎c通知行S3份悻IO公司EHS管理制度执行掩延情况1份/年11安全检查劳保用Ia发放率、签收率100%12劳保用品正确使用率98%13安全的患整改率100

3、%14部门EHS检杳1次/周15设备门常维护保养率1次1116急救药部使用签收率100%17设备设施特种设备用检率、合格率100%三、EHS管理职责1,坚持“管牛产必须管安全、谁主管谁负近”的原则,作为部门第一货任人,对于本部门辖区内的EHS工作全面负责:2 .负货生产过程中的安全保障工作,协调安全与生产的关系:当生产与安全发生矛盾时,根据“安全第”的原则,及时解决存在的问题,在保障安全的前提下,组织指挥生产:3 .参与并配合EHS部门事故调查组的工伤事故调查与处理工作:4 .监督主管范围内的各级的EHS职费履行情况及职工作业过程的安全状况,并时违反公司各项安全管理规定的单位或个人根据经济奖惩制度予以处罚:5 .负责组织制定并审批本部门内部EHS规章制度和操作规程,并组织实施:6 .负责组织并监督部门内部各级EHS例会、哙患检杳及隐患整改落实情况、EHS培训教育、EHS货任书签订、员工劳保用品正确似带与使用等工作:7 .负走辖区内危化学品的管理工作:8 .枳极配合并落实公司及公司各项EHS规章制度及工作要求。四、EHS目标管理责任书一式两份,自双方签署日起生效,有效期1年,由签订双方各存一份主要/分管负五人(签名):日期:年月日柜身一部负五人(签名):日期:年月日

展开阅读全文
相关资源
猜你喜欢
相关搜索

当前位置:首页 > 办公文档 > 规章制度

copyright@ 2008-2023 1wenmi网站版权所有

经营许可证编号:宁ICP备2022001189号-1

本站为文档C2C交易模式,即用户上传的文档直接被用户下载,本站只是中间服务平台,本站所有文档下载所得的收益归上传人(含作者)所有。第壹文秘仅提供信息存储空间,仅对用户上传内容的表现方式做保护处理,对上载内容本身不做任何修改或编辑。若文档所含内容侵犯了您的版权或隐私,请立即通知第壹文秘网,我们立即给予删除!