2022年9月《休克患者护理抢救流程》.docx

上传人:p** 文档编号:133038 上传时间:2023-01-31 格式:DOCX 页数:1 大小:9.30KB
下载 相关 举报
2022年9月《休克患者护理抢救流程》.docx_第1页
第1页 / 共1页
亲,该文档总共1页,全部预览完了,如果喜欢就下载吧!
资源描述

《2022年9月《休克患者护理抢救流程》.docx》由会员分享,可在线阅读,更多相关《2022年9月《休克患者护理抢救流程》.docx(1页珍藏版)》请在第壹文秘上搜索。

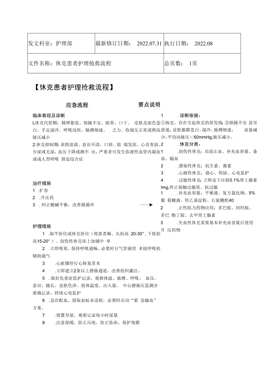
1、发文科室:护理部最新修订日期: 2022.07.31执行日期: 2022.08文件名称:休克患者护理抢救流程总页数: 1页【休克患者护理抢救流程】应急流程要点说明1 .诊断依据:病史,存在引起休克的原发病;烦躁不安 甚至昏迷,皮肤黏膜苍白、湿冷,脉搏细速, 尿量减少,平均动脉压60mmHg,脉压减小。2 .休克分类:1 .创伤性休克:局部止血、补充血容量、备 血、输血2 .感染性休克:抗生素、激素3 .心源性休克:强心、利尿、心电监护4 .过敏性休克:立即皮下注射0.1%肾上腺素 Img,终止接触过敏原、抗过敏临床表现及诊断L休克代偿期:精神紧张、烦躁不安、眩晕、口干、 皮肤及面色苍白、手足湿

2、冷、呼吸浅快、脉搏细速、 乏力、收缩压正常或稍高、脉压减小2.休克抑制期:表情淡漠、意识不清,口唇、肢 端发组,心音变弱、少尿或无尿,血压下降或测不 出,严重者可发生弥漫性血管内凝血或成人型呼吸 窘迫综合征治疔措施1 .补充血容量:平衡液、复方氯化钠、5%葡 萄糖液、羟乙基淀粉、右旋糖酊402 .正性肌力药物应用:多巴胺、间羟胺、多巴 酚丁胺、去甲肾上腺素3 .失血性休克需要基本补充血容量后使用升 压药物1 .扩容2 .升压药3 .纠正酸碱平衡,改善微循环护理措施1 .取平卧位或休克卧位(将患者胸、头抬高 20-30 ,下肢抬高15-20 )。创伤性休克床上加铺中 单2 .立即吸氧,保持呼吸通畅,必要时行气管插管 术接呼吸机辅助通气3 .心脏骤停行心肺复苏术4 .立即建立2条以上静脉通道,改善组织灌注。5 .做好危重症监护记录,观察体温、脉搏、呼吸、 血压、意识、瞳孔、皮肤色泽、肢体温度、出入量, 中心静脉压监测并准确记录,持续心电监护6 .急诊配血,留取血标本送检,必要时启动“紧 急输血”方案。7 .留置导尿,观察记录每小时尿量8 .注意保暖,防止压疮,防止坠床,保护角膜

展开阅读全文
相关资源
猜你喜欢
相关搜索

当前位置:首页 > 医学/心理学 > 重症医学

copyright@ 2008-2023 1wenmi网站版权所有

经营许可证编号:宁ICP备2022001189号-1

本站为文档C2C交易模式,即用户上传的文档直接被用户下载,本站只是中间服务平台,本站所有文档下载所得的收益归上传人(含作者)所有。第壹文秘仅提供信息存储空间,仅对用户上传内容的表现方式做保护处理,对上载内容本身不做任何修改或编辑。若文档所含内容侵犯了您的版权或隐私,请立即通知第壹文秘网,我们立即给予删除!