数字化商贸流通龙头企业典型案例推荐表.docx

上传人:p** 文档编号:1341121 上传时间:2025-06-15 格式:DOCX 页数:4 大小:14.02KB
下载 相关 举报
数字化商贸流通龙头企业典型案例推荐表.docx_第1页
第1页 / 共4页
数字化商贸流通龙头企业典型案例推荐表.docx_第2页
第2页 / 共4页
数字化商贸流通龙头企业典型案例推荐表.docx_第3页
第3页 / 共4页
数字化商贸流通龙头企业典型案例推荐表.docx_第4页
第4页 / 共4页
亲,该文档总共4页,全部预览完了,如果喜欢就下载吧!
资源描述

《数字化商贸流通龙头企业典型案例推荐表.docx》由会员分享,可在线阅读,更多相关《数字化商贸流通龙头企业典型案例推荐表.docx(4页珍藏版)》请在第壹文秘上搜索。

1、数字化商贸流通龙头企业典型案例推荐表省级商务主管部门(盖章):基本情况企业名称注册地址省市(州、盟)县(市、区、旗)企业类型口农村批发口生活服务口商贸物流口快递物流口产地经纪人传统零售经营范围主营业务收入(万元)员工数量(人)技术研发员工数量(人)吸纳农村地区就业人数(人)数字化发展领域获最高荣誉(不多于三个)数字化投入总额(万元)一、批发类电商销售额(万元)及增速(%)电商销售额占总销售额比例(%)开展电商业务商户数占总商户数量比例(%)(批发市场填)二、生活服务类(住宿餐饮)在线订单量占总订单量比例(%)在线交易额(万元)及增速(%)是否使用智能物联设备提供服务三、物流配送类共同配送率(%

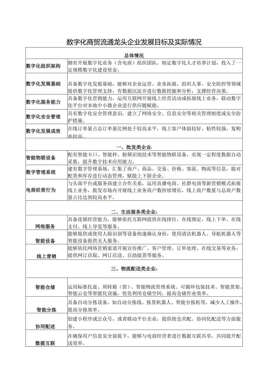
2、)是否使用智能化设备提供服务是否与电商经营者进行数据互联共享四、产地经纪人类(农民专业合作社)电商销售额(万元)及增速(%)网络零售店铺数量(个)粉丝规模十万级以上带货主播数量(人)五、传统零售类电商销售额(万元)及增速(%)电商销售额占总销售额比例(%)运用自助结算设备销售额占总销售额比例(%)省级商务主管部门意见注:填写的相关内容须同时提交证明材料。典型案例要求(2000字以内)围绕商贸流通龙头企业数字技术应用、数字化营销、数字化运营管理、绿色低碳发展等方面创新举措和创新成果提供典型案例1个。数字化商贸流通龙头企业发展目标及实际情况总体情况数字化组织架构拥有开展数字化业务(含电商)组织团队

3、,制定数字化人才培养计划,投入了一定规模数字化建设资金。数字化发展基础具备数字化发展基础,能够对企业运营、业务拓展、组织人事、安全防控等领域提供数字化管理支持,有数据沉淀并进行数据挖掘和分析,支撑经营决策。数字化服务能力具备数字化营销能力,运用互联网开展线上经营活动或拓展线上业务,联动数字化平台对本地中小微企业进行供应链赋能。数字化安全管理具有数字化安全管理意识,建立了网络安全、信息安全等相关管理制度或安全防护措施。数字化发展成效在线订单量占总订单量比例处于较高水平,线上客户体验较好、粘性较强、复购率较高。一、批发类企业I智能物联设备配有智能卡口、智能秤、射频识别技术等智能物联设备,实现一定程

4、度数据自动采集,提升数字技术应用能力。数字管理系统建有数字管理系统,汇集了商户、商品、交易、价格、客流、物流等信息,能对配货和库存进行动态管理,赋能上下游企业。电商经营行为与头部平台或服务商建立合作关系,运用直播电商、社群电商等新营销模式拓展线上业务,批发市场内开展线上业务商户数持续增长,线上商户数量与总商户数量占比达到较高水平。二、生活服务类企业2网络服务具备连锁经营能力,能够依托互联网提供在线排位、在线预定、线上下单、在线支付、线上导览等服务。智能设备能够提供或使用人脸识别等设备快速确认身份,使用清洁机器人、导航机器人等智能设备提供无人服务。线上营销能够依托网络营销渠道开展宣传推广、客户管

5、理、订单处理、在线交易等业务,提供网订店取、网订店送、自助提货等服务。三、物流配送类企业3智能仓储运用标准托盘、周转箱(筐)、智能物流管理系统、可循环包装技术、智能货架、智能云仓等智能化设施,优化利用仓储空间,提高仓储作业效率。智能分拣具备自动分拣设备,如自动分拣线、拣货机器人、智能分拣机等,减少人工操作,提高分拣效率。协同配送创建小程序或公众号,或者联动平台企业,提供统仓共配、协同化配送等方面服务。数据互联在确保用户信息安全前提下,能够与电商经营者进行数据互联共享,共同提升配送效率。四、产地经纪人4网络店铺在主流电商平台上开设有网络零售店铺,带货主播粉丝群达到一定规模,且店铺(主播)业绩良好

6、,电商销售额持续保持增长。数字管理建有信息化管理系统,采集农户基础信息、土地信息、产品信息等,通过农村电商终端消费数据帮助生产主体改进生产决策、调整产品结构,提供适销对路农产品。智慧种养通过农村电商引导生产主体采用数字化技术科学种养,支持农作物生长监测、病虫害防治、产量预测等。五、传统零售类企业5网络营销善于运用数字化工具开展“线上引流+线下消费”营销服务,如内容营销、导购直播、网店运营等,增加曝光率和点击量,有效提升店铺名气、人气和流量,提高销售量和销售额。数字系统建有进销存一体化、订单结算、客户关系等数字化管理系统,支撑企业运营管理、业务流程、渠道拓展等业务,提高运营效率。数字服务拥有自助

7、结算设备,通过农村电商消费数据挖掘分析,支撑选品推荐、销售预测、大数据营销等数字化服务。在线协同开展连锁经营,建立了信息管理系统,可以进行实时管理调度,为直营店、加盟店等提供统一货源、统一包装、统一配送等一体化供应链服务。风险提示1.享受政府财政资金支持的企业两年内发生过严重项目责任、在项目管理或资金管理中存在重复支持、弄虚作假等问题。2,两年内发生了重大安全事故、质量事故、舆情事件或者造成重大经济损失等。I指以批发为主营业务的企业,包括不限于批发市场、产地批发商、总代理商(经销商)、二级批发商等。2指以为居民提供餐饮、住宿等生活服务为主营业务的实体企业,包括不限于住宿、餐饮、酒店等。3指以商贸物流或快递物流为主营业务的企业,其中商贸物流企业是指与批发、零售、住宿、餐饮、居民服务等商贸服务业及进出口贸易相关的物流服务商;快递配送企业是指专门从事将商品、文件等物品从寄送地点快速、高效地运送至收件人手中的服务商。4产地经纪人指主营业务为县域特色产品进行生产、加工、采买、批发、销售的服务商,包括但不限于农民专业合作社、农场主、农业产业化龙头企业等。5传统零售类企业指主营业务为居民提供零售服务的实体企业,包括但不限于百货商场、超市、便利店、购物中心等。

展开阅读全文
相关资源
猜你喜欢
相关搜索

当前位置:首页 > 办公文档 > 统计图表

copyright@ 2008-2023 1wenmi网站版权所有

经营许可证编号:宁ICP备2022001189号-1

本站为文档C2C交易模式,即用户上传的文档直接被用户下载,本站只是中间服务平台,本站所有文档下载所得的收益归上传人(含作者)所有。第壹文秘仅提供信息存储空间,仅对用户上传内容的表现方式做保护处理,对上载内容本身不做任何修改或编辑。若文档所含内容侵犯了您的版权或隐私,请立即通知第壹文秘网,我们立即给予删除!