火灾自动报警系统的施工工法.docx

上传人:p** 文档编号:1355420 上传时间:2025-07-17 格式:DOCX 页数:7 大小:37.14KB
下载 相关 举报
火灾自动报警系统的施工工法.docx_第1页
第1页 / 共7页
火灾自动报警系统的施工工法.docx_第2页
第2页 / 共7页
火灾自动报警系统的施工工法.docx_第3页
第3页 / 共7页
火灾自动报警系统的施工工法.docx_第4页
第4页 / 共7页
火灾自动报警系统的施工工法.docx_第5页
第5页 / 共7页
火灾自动报警系统的施工工法.docx_第6页
第6页 / 共7页
火灾自动报警系统的施工工法.docx_第7页
第7页 / 共7页
亲,该文档总共7页,全部预览完了,如果喜欢就下载吧!
资源描述

《火灾自动报警系统的施工工法.docx》由会员分享,可在线阅读,更多相关《火灾自动报警系统的施工工法.docx(7页珍藏版)》请在第壹文秘上搜索。

1、火灾自动报警系统的施工工法1 .概述火灾自动报警系统作为现代建筑的重要消防设施,受到日益推广与普及,致使相关的生产厂也如雨后春笋般涌现,境外产品也大量进入,但是此类产品无法兼容与互换,施工单位如不能形成一套行之有效的工法,这样不仅加大工程投入,同时会因为无视了有关要点使工程留下或多或少的缺点、进而导致维护工作量的增加,甚至缩短了系统使用寿命。本文分安装、调试、交付等三个阶段对火灾自动报警系统工程施工做总结,重点是调试阶段。2 .工法特点利用类似的系统方式安排不同火灾自动报警系统工程的施工,本工法具有系统性,便于施工人员理解、掌握和应运的特点。通过推行火灾自动报警系统的施工工法能够合理安排工程进

2、度,显著提高工作效率,合理处理配合问题。3 .适用范围除了遵守火灾自动报警系统施工及验收标准,同时具体执行江苏省建筑消防设施技术检验规程(DB32/186-1998)和江苏省消防工程施工安装质量管理要点(2000年),所以本工法适用于江苏省内一般民用建筑的消防工程的实施。外省工程可参照执行。4 .工法原理以系统的方式处理系统工作,注重工序的前后衔接,并延伸了安装前的技术材料准备和工程交付等工作。5 .施工准备5 .1.技术准备工程部根据图纸和厂方相关资料落实自会审工作。按照江苏消防协会江苏省消防工程施工安装质量管理要点制定工作程序,同时利用其配套光盘用计算机按照工程实际系统参数汇总各系统,填写

3、打印记录表格,这样不仅可以补漏补差,也便日后施工使用。5.2. 交底工作按照“可靠性第一原则的消防工程质量总要求,确立现场质量管理体系,通过质量交底明确自检验、专职检验和最终检验的三级检验制度。平安交底注意协调各系统的关联工作,确保联动设备的平安工作以免造成人、物的损伤。另外还需要对节约和文明施工提出要求。对于首次接触的设备,可以组织参观和学习。5.3. 材料设备的采购与保管方面因为一般材料具有通用性且易采易购,所以重点是设备方面。工程部根据选定的品牌系列,制定采购方案,对于固定编码的设备必须提供编号,号码资源要合理利用,既要防止一个回路的重号,又要尽可能对每一回路留下适当的空号、便于扩展;必

4、要时可以征求厂方技术人员的意见。确保设备的完整性,并根据常规预留局部备品和备件。还需要对相关的设备提供接口上技术要求。应该区别:有源和无源、脉冲式和持续电压式、常开和常闭、以及电压与电流等级,尽量防止安装后的信号转换和再处理。设备到场时需要对外观和数量进行确认,监理规划开箱检查的从其规定。核对随货同行的装箱单、说明书、检测报告和许可证的文件。存放工作必须区别于一般建筑安装材料的存放要求,按照保管要求存入枯燥、通风、防尘、无霉、无腐蚀性气体的仓库,对于小件适宜放入封闭式货柜内。整包装的码垛必须符合包装标志的要求。6 .工作流程火灾自动报警系统的安装调试通常按照以下流程框图:以上每步之间为质量管理

5、管理控制点。6.2. 安装程序正常的安装施工中的标高、水平和稳定等一般要求,本工法不详述,但是,对于各指示、操作设备的标高,设备的设置方位距离等标准规程要求工程必须按照标准施工。6.1.1.管线工程施工中除了按照标准和标准执行外,我们区别系统形式:区域、集中和控制中心系统,综合各专业图纸,按照方便交叉施工并不容易被其他安装和装修破坏的原则将管路尽可能布放在走道的梁边等地方,细化施工(大样)图,然后在平台模板上按照细化的施工图用明亮的油漆画出管、盒的位置,拆模后就可以留下永久标记,便于以后的施工与防护。暗配管的缺点扩展性差、可见性差,需要注意与安装设备配套,完善预埋节点和安装节点的统一,防止返工

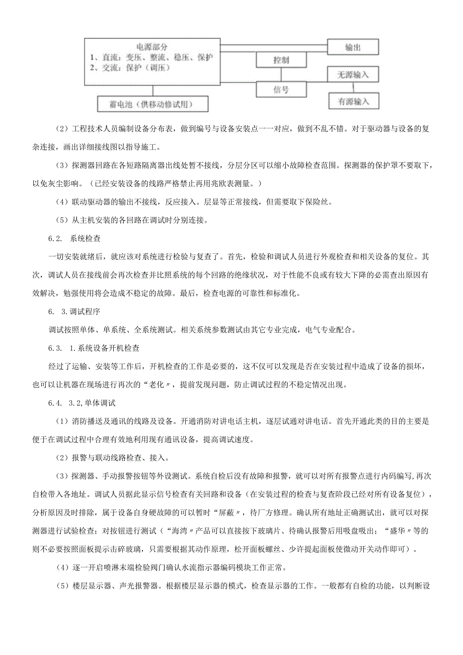
6、,同时考虑开展趋势并做好后续安装、装修等工作的防护,还要注意保护层的厚度,并要强化管道的吹扫和线缆绝缘测试,并根据设计使用线材,以保证线路绝缘值在20兆欧以上,保证信号的传输。机柜配线为工作重点,要求为:整齐、美观、平安、可靠和稳固。导线进入机柜后要避开锐利的棱角、毛边等容易损坏绝缘处,也要避开电源等高温处。不同类别的导线应该保持距离,电源接线应该绞合布线,减少干扰。6.1.2.设备安装:(1)联动设备试验。技术人员可以制作通用化的具有交直流电源和开闭检测回路的仿真联动驱动器的试验装置(原理框图如下),对于存在联动的设备在安装前进行单体的输入输出和运转试验,这样可以模拟实际情况,比用万用表的措

7、施简单、效果好。(2)工程技术人员编制设备分布表,做到编号与设备安装点一一对应,做到不乱不错。对于驱动器与设备的复杂连接,画出详细接线图以指导施工。(3)探测器回路在各短路隔离器出线处暂不接线,分层分区可以缩小故障检查范围。探测器的保护罩不要取下,以免灰尘影响。(已经安装设备的线路严格禁止再用兆欧表测量。)(4)联动驱动器的输出不接线,反应接入。层显等正常接线,但需要取下保险丝。(5)从主机安装的各回路在调试时分别连接。6.2. 系统检查一切安装就绪后,就应该对系统进行检验与复查了。首先,检验和调试人员进行外观检查和相关设备的复位。其次,调试人员在接线前会再次检查并比照系统的每个回路的绝缘状况

8、,对于性能不良或有较大下降的必需查出原因有效解决,勉强使用将会造成不稳定的故障。最后,检查电源的可靠性和标准化。6. 3.调试程序调试按照单体、单系统、全系统测试。相关系统参数测试由其它专业完成,电气专业配合。6.3. 1.系统设备开机检查经过了运输、安装等工作后,开机检查的工作是必要的,这不仅可以发现是否在安装过程中造成了设备的损坏,也可以让机器在现场进行再次的“老化,提前发现问题,防止调试过程的不稳定情况出现。6.4. 3.2,单体调试(1)消防播送及通讯的线路及设备。开通消防对讲电话主机,逐层试通对讲电话。首先开通此类的目的主要是便于在调试过程中合理有效地利用现有通讯设备,提高调试速度。

9、(2)报警与联动线路检查、接入。(3)探测器、手动报警按钮等外设测试。系统自检后没有故障和报警,就可以对所有报警点进行内码编写,再次自检带入各地址。调试人员据此显示信号检查有关回路和设备(在安装过程的检查与复查阶段已经对所有设备复位),分析原因及时排除,属于设备自身硬故障的可以暂时“屏蔽,待厂方修理。确认所有地址正确测试出,就可以对探测器进行试验检查;对按钮进行测试(“海湾产品可以直接按下玻璃片、待确认报警后用吸盘吸出;“盛华等的则不必要按照面板提示击碎玻璃,只需要根据其动作原理,松开面板螺丝、少许提起面板使微动开关动作即可)。(4)逐一开启喷淋末端检验阀门确认水流指示器编码模块工作正常。(5

10、)楼层显示器、声光报警器。根据楼层显示器的模式,检查显示器的工作。一般都有自检的功能,以判断设备状态。(6)火灾报警控制器的功能检查。对火灾报警系统控制器的以下功能进行检查和测试:系统自检、探测器屏蔽和故障报警;报警和二次报警功能;火警优先功能;显示、记忆功能;开关功能;电源自动切换、备用电源自动充电功能、以及电源的欠压和过压报警功能。6.3.3.单系统调试(1)非消防电源切断及火灾应急照明和疏散指示动作试验。联动控制器对各层发出切断电源信号,观察并记录动作是否准确,信号是否正常。(2)消防紧急播送测试。开通消防播送台,逐层试通消防播送,并将切换信号送至各层消防播送切换模块(中继器)或控制柜,

11、检查其切换动作是否正确可靠;再在背景音乐下检测其切换动作。同时试验最大负荷性能。(3)加压、排烟风机、送风阀、排烟阀单机动作测试。通过控制器逐个测试动作并观察信号。(4)防火卷帘试运行。对所有防火卷帘逐一进行试验,先利用开关手动进行,然后设定让探头报警,观察帘板动作和信号显示。(通道卷帘需要测试二步降)(5)消防电梯迫降。通过电梯的消防开关和联动控制器分别发出信号,观察消防电梯是否迫降至指定楼层及信号状况。(6)消防给水设备测试。通过联动控制器分别让消防泵、喷淋泵,以及其它水泵(包含备用泵)起动和运转,观察各种信号是否都能正确返回消防中心。(7)气体灭火装置试运行。对所有气体灭火装置逐一进行调

12、试。首先按下手动报警按钮,观察警铃、蜂鸣器和闪灯是否都正常工作,延时是否准确,电动气阀是否动作,消防中心是否接到信号;再利用探测器测试。(注意事先要确认已关闭好气体,以免误喷,其它设备参考执行)。6.3.4.报警和联动全系统功能的调试接通主电源,起动消防中心所以设备,按照DB32/186确定检验数量,利用模拟信号和手动装置对整个系统的各种报警和联动控制功能进行调试。(1)探测器的联动功能测试。按地址编号对探测器模拟火警发生。有关人员注意观察被测试的探测器所在楼层及与其相邻层间动作和信号:警铃、消防播送、排烟阀、送风阀、新风机、防火卷帘的动作,消防电梯是否至指定层,消防给水设备动作,楼层显示盘声

13、光报警状态并显示出被测试探测器的具体位置,消防中心的信号显示记录是否准确,微型打印机是否同步记录。(根据系统实际确定联动规则,下同。)(2)手动报警按钮的联动功能测试。消防栓按钮的联动功能测试。其情形应同上所述。(3)自动喷淋系统功能调试。逐层翻开喷淋放水阀,让该层水流指示器动作。(4)利用备用电源,重复以上各项功能的调试,同时测试备用电源容量。6.3.5. 其它设备的调试对于系统配置的其它设备,如:CRT图形监控及管理系统,因为各设备的工作内容不同,参照随机文件调试。6.3.6. 联动试验的几个注意点(1)在试验中应该采取必要的措施减少联动部件的频繁动作。(2)不要或减少对其它方面的影响。(

14、3)调试完毕,结合现场条件接入所有调试时解开的动作元件,开启正常情况下应该开启的阀门和撤除其它防护。6 .4.配合工作:火灾自动报警系统根据工程特点可能联动消火栓、喷淋、防排烟、泡沫灭火和气体灭火系统,这些一般都由非电气作业人员完成,但这都需要电气人员的密切和充分的配合来完成相关安装工作;调试中又需要他们来配合电气调试。为此,需要工程协调专人负责,在作业方案里涵盖配合的人员和时间。6.5. 资料工作资料、档案的全面有效管理始终贯穿在上述工作中的,每一步都要真实记录,特别的问题及处理要分析原因、积累经验。对系统的所有说明书立卷,并将操作要点永久标记在操作点。监督验收合格后办理设备、资料的移交,移

15、交中应该作好工程软硬件的记录工作,并将其作为资料的一局部。交付时在设备附近张贴操作说明对于以后使用和维护又很大帮助,表达工作的细致。7 .机具设备本工法所用的主要设备全器具序号名称规格型号数量用途备注安装工具1电傕GBH2S2配砧头2电站2.5-13ma1配砧头3钢丝钳175on44尖嘴钳1600n45刺线借46考管器27活动扳手r/12-4调试工具1工程消防系统检测箱GXJ-I2天津消防科研所2万用电表MF4723万用电表DT93014奥缘摇表500V15接地摇表ZC-29B-2016福卷式卷尺3017*尺5a2任注:部分设得项目W套,不列出.效按照5000平方米办公搂常规者点,实际需要根据系统和工期调整,型号供叁考.8 .劳动组织及质量、平安、文明和环保工作9 .1.劳动力组织按照上述工程规模,可以组织以下劳动力,根据输入点和联动点的数量适当调整人员,但必须保证有三人组成(两个现场,一个机房)的调试组方可工作。序号工种人数

展开阅读全文
相关资源
猜你喜欢
相关搜索

当前位置:首页 > 建筑/环境 > 建筑资料

copyright@ 2008-2023 1wenmi网站版权所有

经营许可证编号:宁ICP备2022001189号-1

本站为文档C2C交易模式,即用户上传的文档直接被用户下载,本站只是中间服务平台,本站所有文档下载所得的收益归上传人(含作者)所有。第壹文秘仅提供信息存储空间,仅对用户上传内容的表现方式做保护处理,对上载内容本身不做任何修改或编辑。若文档所含内容侵犯了您的版权或隐私,请立即通知第壹文秘网,我们立即给予删除!