基础设施设计管理水平评价制度实施细则.docx

上传人:p** 文档编号:222231 上传时间:2023-04-17 格式:DOCX 页数:5 大小:31.22KB
下载 相关 举报
基础设施设计管理水平评价制度实施细则.docx_第1页
第1页 / 共5页
基础设施设计管理水平评价制度实施细则.docx_第2页
第2页 / 共5页
基础设施设计管理水平评价制度实施细则.docx_第3页
第3页 / 共5页
基础设施设计管理水平评价制度实施细则.docx_第4页
第4页 / 共5页
基础设施设计管理水平评价制度实施细则.docx_第5页
第5页 / 共5页
亲,该文档总共5页,全部预览完了,如果喜欢就下载吧!
资源描述

《基础设施设计管理水平评价制度实施细则.docx》由会员分享,可在线阅读,更多相关《基础设施设计管理水平评价制度实施细则.docx(5页珍藏版)》请在第壹文秘上搜索。

1、基础设施设计管理水平评价实施细则1总则1.1 目的为提升局基础设施类项目设计管理水平,提高基础设施项目的设计管理效益,决定对开展基础设施业务的局属二级单位,实施设计管理水平评价。此实施细则,目的在于规范设计管理动作,明确业务总体流程,以设计管理助推进度、质量,成本与合同管理,体现策划在前,设计引领的总体策略,贯彻低成本运营要求,为项目“高效履约、品质履约、价值履约”做好服务支撑。1.2 依据中建股份项目管理手册(2015年修订版);设计管理手册(CSCEC8B-DE-2018);系列标准化管理手册(2017版);总承包管理实施指南2016(局工字218号);关于加快发展基础设施业务的实施方案(

2、局党联字201837号);国家、行业有关法律、法规、规章、标准、规范等。1.3 适用范围适用于对开展基础设施业务的局属二级单位的相应业务设计管理水平评价。1.4 管理原则(1)分级评价,责任细化实行局基础设施事业部、二级单位、三级单位分级评价,明确各方在设计管理中的责任。(2)公正评价,闭环销项管理评价过程客观公正,以有效证明文件为准;以提高设计管理水平为目标,评价不达标项满足要求后可变更销项。(3)问题导向,反馈整改。针对提交资料,形成基础设施设计管理专项报告,及时披露问题,反馈整改建议,监督整改推进。1.5 主要应对风险(1)因评价不严谨、不公平造成不能真实反映设计管理水平的风险。(2)因

3、整改不及时、不到位造成设计管理水平停滞不前的风险。(3)因设计管理不到位造成项目的成本、工期、质量风险。1.6术语和定义(1)设计管理评价实施细则:该细则分为9个评价单元,各单元满分IOOo分,合计总分9000分。九个评价单元分别为:DI基础设施设计部门职能、D2设计管理制度、D3设!管涅人尻左阻人数、优基延镀施项目设计策戈、时在建基础设施项目设计管理效益、D6基础设施设计业务培训、D7设计优化案例库建库忠础设施设计资源库建设情况评价、D9设计管理责任制料表自检评价。(2)设计管理效益:分为成本措施节约、概算调整效益及设计管理活动中出现的其他合理效益,需经项目铁三角、设计管理部门及商务部门联合

4、认定,同时通过局二级单位总部评价认定,形成设计管理效益证明。2管理职责序号单位管理职责1局基础设施事业部(1)对局属各级单位基础设施项目设计管理情况进行评价、排名、通报。(2)统筹二级单位设计管理重难点,形成基础设施专项设计管理报表,及时披露问题,监督、整改并推进。2二级单位(1)落实设计管理责任部门与设计责任目标,对所属单位及基础设施项目的设计管理情况进行评价、排名、通报和整改督促。(2)生成项目设计管理月报,分析设计管理状态,反馈设计管理要点,形成公司设计管理月报并上报。及时披露项目存在问题,通报责任单位并监督整改推进。3三级单位或局基础设施部重点关注项目(1)落实设计管理责任部门与设计责

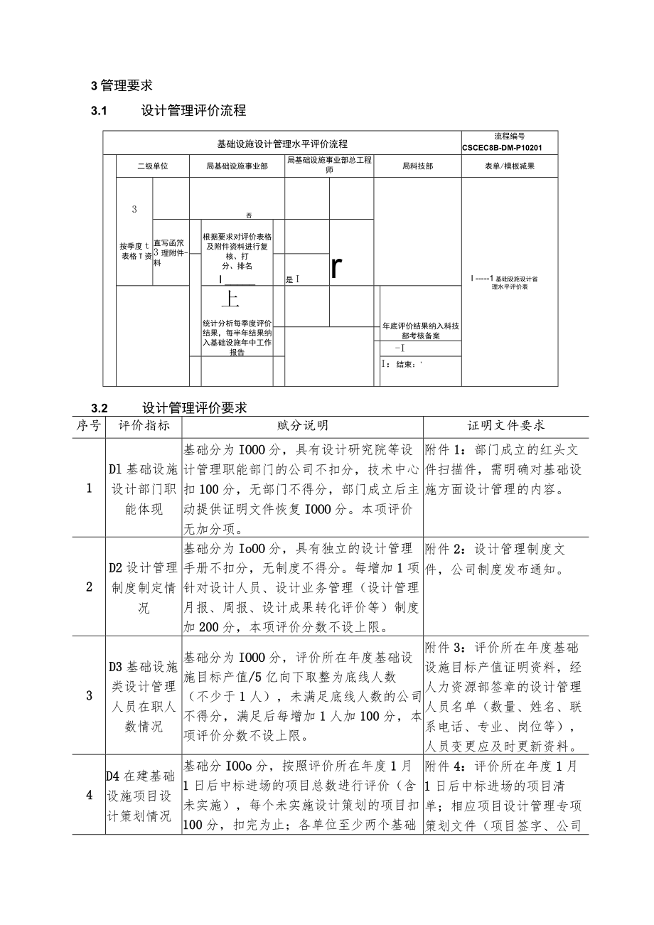
5、任目标。(2)编制或收集项目设计管理月报并上报。根据披露问题,积极整改推进。3管理要求3.1设计管理评价流程基础设施设计管理水平评价流程流程编号CSCEC8B-DM-P10201二级单位局基础设施事业部局基础设施事业部总工程师局科技部表单/模板减果3按季度t表格T资否I1基础设施设计省理水平评价表直写函笊3理附件-料根据要求对评价表格及附件资料进行复核、打分、排名Ir是I上统计分析每季度评价结果,每半年结果纳入基础设施年中工作报告年底评价结果纳入科技部考核备案-II:结束:3.2设计管理评价要求序号评价指标赋分说明证明文件要求1Dl基础设施设计部门职能体现基础分为IOOO分,具有设计研究院等设

6、计管理职能部门的公司不扣分,技术中心扣100分,无部门不得分,部门成立后主动提供证明文件恢复IOOO分。本项评价无加分项。附件1:部门成立的红头文件扫描件,需明确对基础设施方面设计管理的内容。2D2设计管理制度制定情况基础分为IoOO分,具有独立的设计管理手册不扣分,无制度不得分。每增加1项针对设计人员、设计业务管理(设计管理月报、周报、设计成果转化评价等)制度加200分,本项评价分数不设上限。附件2:设计管理制度文件,公司制度发布通知。3D3基础设施类设计管理人员在职人数情况基础分为IOOO分,评价所在年度基础设施目标产值/5亿向下取整为底线人数(不少于1人),未满足底线人数的公司不得分,满

7、足后每增加1人加100分,本项评价分数不设上限。附件3:评价所在年度基础设施目标产值证明资料,经人力资源部签章的设计管理人员名单(数量、姓名、联系电话、专业、岗位等),人员变更应及时更新资料。4D4在建基础设施项目设计策划情况基础分IOOo分,按照评价所在年度1月1日后中标进场的项目总数进行评价(含未实施),每个未实施设计策划的项目扣100分,扣完为止;各单位至少两个基础附件4:评价所在年度1月1日后中标进场的项目清单;相应项目设计管理专项策划文件(项目签字、公司序号评价指标赋分说明证明文件要求设施项目参加局“1341”设计策划及评审,均分得分低于600分的该项扣200分,得分高于700分的该

8、项加200分。总工签字),签字不满足要求等同未进行策划。“1341”设计策划评审打分统计结果(由局基础设施事业部根据专家评议分数加减分数)5D5在建基础设施项目设计管理效益情况基础分为IOOO分,评价所在年度设计管理效益率二年度在建项目设计管理效益总额/年度在建项目累计产值总额,低于局基础设施设计管理指标要求5%,每百分点扣200分;高于5%每个百分点加200分,本项评价分数不设上限。每年底进行抽检,数据出现错误的二级单位,本项评价不得分,评价结果通报并抄送局领导。附件5:评价所在年度在建基础设施项目累计产值总额、设计管理效益总额及清单等证明材料(公司总经济师、总工程师签字)。6D6基础设施设

9、计业务培训情况本项评价满分IoOo分,专家应具有高级工程师或副教授及以上职称。底线培训次数为2次。每增加1次,加分200分。附件6:培训通知、授课PPT及对应的专家清单(姓名、职务、电话、简历)。7D7设计优化案例库评价基本分IOoO分,设计优化案例库(所有专业合并统计)经局相关部门确认后,符合要求的案例总数不低于20项,每减少1项扣50分,每增加1项加50分,本项评价分数不设上限。附件7:设计优化案例清单(工程概况、优化分部分项概况及图表文件、前后经济效益对比、工期、总优化金额等)8D8基础设施设计供方资源库建设情况基本分为IOoO分,要求设计资源库设计单位总数不低于5家且不低于在建基础设施

10、项目总数,每减少1家扣分200;附件8:设计资源库清单(设计单位名称、资质表、签约联系人及电话、邮箱、战略签约协议签字页等);9D9设计管理责任制签订及自检评价基本分为IOOO分,各单位设计主管部门与新中标基础设施项目签订设计效益达标责任书,对项目的提供过程指导服务,并对项目设计效益情况进行评价,每少一个项目扣200分。附件9:设计效益达标责任书(设计主管部门责任人、项目经理签字);项目设计效益情况评价总结。4附则4.1解释与修订(1)本实施细则由局基础设施事业部负责解释。(2)本实施细则根据评价实施情况确定修订需求,修订按照局相关“制度管理”规定执行,成熟后纳入局相应管理手册。(3)本实施细则自发布之日起实施。4.2表单序号表单名称表单编号页码1基础设施设计管理水平评价表

展开阅读全文
相关资源
猜你喜欢
相关搜索

当前位置:首页 > 建筑/环境 > 工程监理

copyright@ 2008-2023 1wenmi网站版权所有

经营许可证编号:宁ICP备2022001189号-1

本站为文档C2C交易模式,即用户上传的文档直接被用户下载,本站只是中间服务平台,本站所有文档下载所得的收益归上传人(含作者)所有。第壹文秘仅提供信息存储空间,仅对用户上传内容的表现方式做保护处理,对上载内容本身不做任何修改或编辑。若文档所含内容侵犯了您的版权或隐私,请立即通知第壹文秘网,我们立即给予删除!