数理与信息工程学院计算机科学与技术.docx

上传人:p** 文档编号:241139 上传时间:2023-04-18 格式:DOCX 页数:6 大小:41.83KB
下载 相关 举报
数理与信息工程学院计算机科学与技术.docx_第1页
第1页 / 共6页
数理与信息工程学院计算机科学与技术.docx_第2页
第2页 / 共6页
数理与信息工程学院计算机科学与技术.docx_第3页
第3页 / 共6页
数理与信息工程学院计算机科学与技术.docx_第4页
第4页 / 共6页
数理与信息工程学院计算机科学与技术.docx_第5页
第5页 / 共6页
数理与信息工程学院计算机科学与技术.docx_第6页
第6页 / 共6页
亲,该文档总共6页,全部预览完了,如果喜欢就下载吧!
资源描述

《数理与信息工程学院计算机科学与技术.docx》由会员分享,可在线阅读,更多相关《数理与信息工程学院计算机科学与技术.docx(6页珍藏版)》请在第壹文秘上搜索。

1、数理与信息工程学院计算机科学与技术(人工智能)专业留学生人才培养方案一、培养目标本专业面向计算机企业及与其他相关行业的社会需求,以工程化人才培养为目标,培养知识、能力、素质协调发展,具有良好的自然科学与人文社会科学素养,掌握计算机科学与技术学科的基础理论和技能,具有工程分析、设计和实现等实践能力,并具有较好的英语沟通能力、有国际化视野、具备创新精神的复合型计算机科学与技术人才或计算机科学与技术行业的管理人才。学生毕业后,能在IT公司、事业单位、政府部门、教育部门等领域从事科学研究、软件开发、项目管理、软件运行维护、教学等方面的工作。二、培养规格毕业生应获得以下几方面的知识、能力和素质:知识结构

2、:I)具有从事计算机领域,所需的相关数学、自然科学知识以及至少一个应用领域的相关知识;2)掌握英语和一定的汉语基础,同时也可以根据软件外包需要选择选修相应第二外语;3)掌握本专业所必需的计算机科学与技术专业的基础理论知识;4)掌握科学研究与计算机科学与技术化方法,包括计算机科学与技术、项目管理、软件质量保证与测试技术等专业基本原理、方法、过程及工具;5)了解本专业领域最新前沿知识、技术和工具。能力结构:I)具有较强的软件分析、设计、编码、测试、维护等实践能力;2)能够综合应用各类方法、技术和工具,运用工程技术方法解决狂杂软件问题的能力;3)较好地掌握英语和一定的汉语基础,能阅读外文文献,较熟练

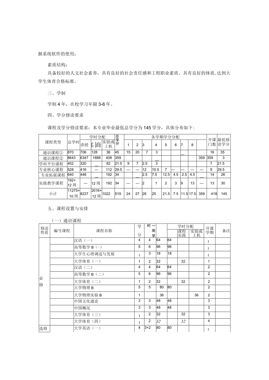
3、地阅读本专业外文书刊,具有听、说、写的基础,具有一定的国际视野和进行国际化交流的能力;4)受到良好的计算机科学与技术训练,具有团队协作能力和软件文档写作能力;5)掌握文献检索、资料查询及运用现代信息技术获取相关信息的基本能力;6)具备自学习和创新能力以适应软件技术的快速变化,能够通过自学的方式在较短时间内掌握系统软件的使用;素质结构:具备较好的人文社会素养,具有良好的社会责任感和工程职业素质。具有良好的体质,达到大学生体育合格标准。三、学制学制4年,在校学习年限3-6年。四、学分修读要求课程及学分修读要求:本专业毕业最低总学分为145学分,具体分布如下:课程类型总学时学时分配总学分各学期学分分

4、配开课门数最低修读学分讲授商郭一实验或上机12345678通识课程87070612836451520731635通识课程8643634718884083593593593学科平台课程4023208221.5972.53721.5专业核心课程52841611229.51210.57929.5专业拓展课程640448192342.57.512.54.52.54.51426实践教学课程192+12周12周1923421239131330小计11275+10周82372016+12周10225192427262521.57.511.517.5359418145五、课程设置与安排(一)通识课程修读性质编

5、号课程课程名称学分一周学时学时分配开课学期备注m课程实践实验或上机必修汉语(一)446464I高等数学B(-)569696I大学生心理调适与发展I31818I大学体育(一)1232321汉语(二)4464642高等数学B(二)5696962大学体育(二)1232322大学物理B5580802大学物理实验B136362中国文化通论3348483中国概况3348483大学体育(三)I232323大学体育(四)I232324选修大学英语(一)43+28080I大学英语(二)43+280802大学英语(拓展)2232323/4澈阚小计4587()706128364沙细35学分(二)学科平台课程修读性质

6、编号课程课程名称学分-周学时学时分配HoursAllocated课期开学备注讲授实课践程刖或实队上验掣compulsory计算机科学导论2232321C语言程序设计43+2SO48321线性代数3348481数字电路3+0.53+16648182数据结构(一)3+0.53+16448162数据结构(二)2+0.52+14832163概率与数理统计3348484小计21.540232082(三)专业核心课程修读性质课程编号课程名称学分-周学时总学时学时分配开课学期备注讲授课程实践实验或上机必修计算机新技术讲座1416163面向对象程序设计3+0.53+16448163离散数学A4464643计算

7、机组成与结构3+0.53+16448163数据库原理及应用3+0.53+16448164计算机网络3+0.53+16448164操作系统十3+0.53+16448164软件工程基础3+0.53+16448165人工智能概论3+0.53+16448165小计29.5528416112(四)专业拓展课程修读性质课程编号课程名称学分-周学时总学时学时分配课期开学备注讲授课程实践实验或上机选修多媒体技术与应用2+0.5214832163Web开发技术2+0.54+24832164前8周编译原理2+0.52+14832164微机原理与汇编语言2+0.52+14832164Java程序设计2+0.54+2

8、4832165前8周智能移动设备软件开发2+0.54+24832165后8周(前导课程为JaVa程序设计)数据挖掘原理及应用2+0.52+14832165Wfeb应用程序开发2+0.54+24832165修读性质课程编号课程名称学分一周学时总学时学时分配开课学期备注讲授课程实践实验或上机选修模式识别基础2+0.52+14832165Python与数据分析2+0.52+14832166智能科学前沿讲座2232326信息安全导论2+0.52+14832167软件项目管理2232328智能计算及应用2+0.52+14832168任意选修至少4学分,建议修读网络工程、软件工程专业课程小计3464044

9、8192至少修读26学分(五)实践教学课程课程类别修读性质课程编号课程名称学分总学时设期-不学备注基础性实践必修专业见习26科技文献检索及专利申请0.5165短团队协作与职业素质0.5165短小计3提高性实践必修程序设计综合训练I322短网站规划综合实训1323短算法设计实训I324短软件项目实训1324后8周软件综合设计1326短专业技能考核16专业实习88周7毕业设计137、8小计27(六)学位课程及修读要求1 .学位课程名称C语言程序设计数据结构(一)数据结构(二)操作系统计算机网络数据库原理及应用2 .学位课程修读要求学位课程是本专业最核心的课程,也是学习专业其它课程的基础。学位课程必须要有准确的课程目标、系统的课程经验、有效的实施方案、科学的评价方式,在充分保证学时学分的前提下,采取各种方式切实提高学位课程教与学的要求与质量,为专业学习打好坚实基础。

展开阅读全文
相关资源
猜你喜欢
相关搜索

当前位置:首页 > 高等教育 > 统计学

copyright@ 2008-2023 1wenmi网站版权所有

经营许可证编号:宁ICP备2022001189号-1

本站为文档C2C交易模式,即用户上传的文档直接被用户下载,本站只是中间服务平台,本站所有文档下载所得的收益归上传人(含作者)所有。第壹文秘仅提供信息存储空间,仅对用户上传内容的表现方式做保护处理,对上载内容本身不做任何修改或编辑。若文档所含内容侵犯了您的版权或隐私,请立即通知第壹文秘网,我们立即给予删除!