施工技术交底室内批白.docx

上传人:p** 文档编号:241933 上传时间:2023-04-18 格式:DOCX 页数:5 大小:41.65KB
下载 相关 举报
施工技术交底室内批白.docx_第1页
第1页 / 共5页
施工技术交底室内批白.docx_第2页
第2页 / 共5页
施工技术交底室内批白.docx_第3页
第3页 / 共5页
施工技术交底室内批白.docx_第4页
第4页 / 共5页
施工技术交底室内批白.docx_第5页
第5页 / 共5页
亲,该文档总共5页,全部预览完了,如果喜欢就下载吧!
资源描述

《施工技术交底室内批白.docx》由会员分享,可在线阅读,更多相关《施工技术交底室内批白.docx(5页珍藏版)》请在第壹文秘上搜索。

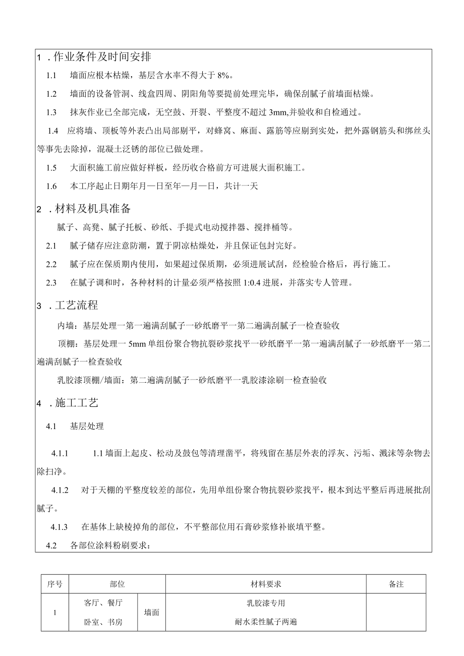
1、1 .作业条件及时间安排1.1 墙面应根本枯燥,基层含水率不得大于8%。1.2 墙面的设备管洞、线盒四周、阴阳角等要提前处理完毕,确保刮腻子前墙面枯燥。1.3 抹灰作业已全部完成,无空鼓、开裂、平整度不超过3mm,并验收和自检通过。1.4 应将墙、顶板等外表凸出局部剔平,对蜂窝、麻面、露筋等应剔到实处,把外露钢筋头和绑丝头等事先去除掉,混凝土泛锈的部位已做处理。1.5 大面积施工前应做好样板,经历收合格前方可进展大面积施工。1.6 本工序起止日期年月日至年月日,共计一天2 .材料及机具准备腻子、高凳、腻子托板、砂纸、手提式电动搅拌器、搅拌桶等。2.1 腻子储存应注意防潮,置于阴凉枯燥处,并且保

2、证包封完好。2.2 腻子应在保质期内使用,如果超过保质期,必须进展试刮,经检验合格后,再行施工。2.3 在腻子调和时,各种材料的计量必须严格按照1:0.4进展,并落实专人管理。3 .工艺流程内墙:基层处理一第一遍满刮腻子一砂纸磨平一第二遍满刮腻子一检查验收顶棚:基层处理一5mm单组份聚合物抗裂砂浆找平一砂纸磨平一第一遍满刮腻子一砂纸磨平一第二遍满刮腻子一检查验收乳胶漆顶棚/墙面:第二遍满刮腻子一砂纸磨平一乳胶漆涂刷一检查验收4 .施工工艺4.1 基层处理4.1.1 1.1墙面上起皮、松动及鼓包等清理凿平,将残留在基层外表的浮灰、污垢、溅沫等杂物去除扫净。4.1.2 对于天棚的平整度较差的部位,

3、先用单组份聚合物抗裂砂浆找平,根本到达平整后再进展批刮腻子。4.1.3 在基体上缺棱掉角的部位,不平整部位用石膏砂浆修补嵌填平整。4.2 各部位涂料粉刷要求:序号部位材料要求备注1客厅、餐厅卧室、书房墙面乳胶漆专用耐水柔性腻子两遍顶棚5厚单组份聚合物抗裂砂浆找平乳胶漆专用耐水柔性腻子两遍2厨房、卫生间顶棚5厚单组份聚合物抗裂砂浆找平乳胶漆专用耐水柔性腻子两遍下翻IOcm3开敞阳台封阳台同客厅)顶棚5厚单组份聚合物抗裂砂浆找平乳胶漆专用耐水柔性腻子两遍4水、暖、电井墙面顶棚乳胶漆专用耐水柔性腻子两遍面层防潮抗碱灰色乳胶漆两遍5楼梯间墙面乳胶漆专用耐水柔性腻子两遍面层白色乳胶漆两遍顶棚5厚单组份聚

4、合物抗裂砂浆找平乳胶漆专用耐水柔性腻子两遍面层白色乳胶漆两遍4.3腻子施工工艺事项:1)第一遍满刮腻子:腻子用刮板横向满刮,一刮板紧接一刮板,接头处不得留槎,每一刮板最后收头时,要注意收的干净利落,并且将将阴阳角处修整方正。第一遍满刮腻子枯燥后,用砂纸将腻子残渣、斑迹等打磨平、磨光,然后将墙面清扫干净,待腻子枯燥后个别地方再修补腻子,彻底干透后,用1号砂纸打磨平整,清扫干净;2)第二遍满刮腻子:第二遍腻子用刮板竖向满刮,阴阳角使用PVC角线,阴阳角观感顺直,方正。墙面、顶棚要刮平刮光;3)对完成后的墙面进展检查,重点阴阳角及门窗口无误后报验收。4.4乳胶漆施工工艺事项:基层要求:施工应在枯燥、

5、清洁、平整、结实的层外表上进展,涂层需均匀,不得漏涂。调料要求:涂料在使用前应用手提电动搅拌枪充分搅拌均匀。如稠度较大,可适当加清水稀释,但每次加水量需一致,不得稀稠不一。涂料施工:涂刷第一遍涂料前如发现有不平整之处,用腻子补平磨光。然后将涂料倒入托盘,用涂料滚子醮料涂刷第一遍。滚子应横向涂刷,然后再纵向滚压,将涂料赶开,涂平,要求厚薄均匀,防止涂料过多流坠。滚子涂不到有阴角处,需用毛刷补充,不得漏涂。(第一遍涂料施工后,一般需枯燥4小时以上,才能进展下一层工序。如遇天气潮湿,应适当延长间隔时间。)乳胶漆面层喷涂:乳胶漆涂料在使用前要充分摇动容器,使其充分混合均匀,喷涂时,嘴应始终保持与装饰表

6、垂直(尤其在阴角处),距离约为3050cm(根据装修面大小调整),喷枪呈Z字形向前推进,横纵穿插进展。喷枪移动要平衡涂布量要一致,不得时停时移,跳跃前进,以免发生堆料、流挂或漏喷现象;为提高喷涂效率和质量。5 .质量控制5.1 腻子的品种应与基层性质配套使用,腻子应有良好的塑性、易涂性,与基层粘结结实,枯燥后应巩固。5.2 基层外表的灰尘、隔离剂、油污必须去除干净。5.3 基层外表孔洞凹陷较大时刮腻子要分层进展,反复刮抹平整。5.4 混凝土基层外表的蜂窝麻面及小气孔,要反复刮抹,将腻子挤入孔洞内。6 .应注意的质量问题刮腻子施工通病及原因分析,墙面刮腻子施工质量通病主要是腻子发生裂缝、起泡、起

7、皮、脱落,其原因如下:6.1 粘结不牢。腻子发生裂纹、起皮、脱落主要是由于腻子与基层粘结不牢造成的。如水泥抹灰墙面过于光滑或污染后未清理干净,墙面起砂等原因。6.2 腻子涂层太厚,个别墙面或顶棚,平整度不符合要求,出现内凹现象,应用聚合物抗裂砂浆找平。不得图省事,用腻子一遍带过,出现局部涂层太厚现象,造成涂层出现质量问题。6.3 其它原因造成腻子起皮脱落的原因,还有两遍腻子间隔时间太短,第一道腻子未干透即刮第二道腻子,容易造成枯燥收缩,以致引起起皮脱落。6.4 接茬明显:涂刷时要按顺序,腻子第一遍与第二遍应横向竖向穿插满刮,一刮板紧接一刮板,接头处不得留槎。如批涂方向重叠,造成局部过厚,间隔时

8、间稍长,就容易看出接头。6.5 在施工过程中,班组指派专人负责检查,发现问题及时指出并催促纠正。7 .质量标准及验收方法内容7.1 腻子枯燥前不得清扫室内地面,严防灰尘沾污墙面。7.2 刮腻子前墙面应根本枯燥,基层必须枯燥且含水率不大于8%。7.3 必须将外表泛锈的处理完后再进展刮腻子,防止刮腻子后再泛锈。7.4 网格布必须置于粉刷层内,严禁外露。7.5 腻子外表刮抹均匀,颜色一致,平整光滑无刮痕,干净无砂眼严禁脱皮、疙瘩、裂纹、漏刷和透底。7.6 墙面允许偏差必须到达国家高级抹灰标准:外表平整3mm,阴、阳角垂直3mm,阴、阴角方正3mm,立面垂直3mm且阴阳角必须顺直。7.7 腻子墙面应坚

9、实结实,无脱层、空鼓,面层应无粉化、起皮和裂纹。7.8 施工应分层进展。当基层平整度超过5mm时,应采用聚合物抗裂砂浆进展找平后,方可进展批涂工序。7.9 室内腻子验收方法及允许偏差:见表IT项次检查工程质量要求(mm)检验方法1颜色均匀一致观察2泛碱、咬色允许少量轻微观察3流坠、疙瘩允许少量轻微观察4砂眼、刷痕允许少量轻微砂眼强光照射观察5装饰线允许偏差3用钢尺检验6立面垂直3用2m垂直检测尺检查7外表平整度2用2m靠尺和塞尺检查8阴阳角方正3用直角检测尺检查9棱角直线度3拉5m线,缺乏5m拉通线用钢直尺检查10墙裙、勒脚上口直线度3拉5m线,缺乏5m拉通线用钢直尺检查表1-18 .成品保护

10、8.1 施工时首先要清理好周围环境、防止尘土飞扬而影响装饰质量。8.2 不得污染窗台、门窗、等已完成的分项工程。8.3 装饰墙面完工后,要妥善保护、不得磕碰污染墙面。9 .平安环保措施9.1 所有工人施工时应佩带个人防护用品如:口罩、手套等。9.2 严禁酒后作业,制止穿拖鞋、高跟鞋在架子上工作,架子上人数不得集中在一起,工具要搁置稳定,防止坠落伤人。9.3 操作前检查脚手架和跳板是否搭设结实,高度是否满足操作要求,合格后上架操作,凡不符合平安之处应及时修整。9.4 楼层内施工时注意检查楼层内的洞口防护及临边防护是否齐全,如发现不全,及时向工程部汇报。及时整改,以防高空坠落伤人。9.5 夜间临时用的移动LED照明灯,必须用平安电压。机械操作人员须培训持证上岗,现场一切机械设备,非操作人员一律制止乱动。9.6 现场清扫设专人散水,不得有扬尘污,打磨粉尘用干布擦净。

展开阅读全文
相关资源
猜你喜欢
相关搜索

当前位置:首页 > 建筑/环境 > 安全文明施工

copyright@ 2008-2023 1wenmi网站版权所有

经营许可证编号:宁ICP备2022001189号-1

本站为文档C2C交易模式,即用户上传的文档直接被用户下载,本站只是中间服务平台,本站所有文档下载所得的收益归上传人(含作者)所有。第壹文秘仅提供信息存储空间,仅对用户上传内容的表现方式做保护处理,对上载内容本身不做任何修改或编辑。若文档所含内容侵犯了您的版权或隐私,请立即通知第壹文秘网,我们立即给予删除!