福赫园山茶油营销规划书.docx

上传人:p** 文档编号:312761 上传时间:2023-05-18 格式:DOCX 页数:8 大小:28.09KB
下载 相关 举报
福赫园山茶油营销规划书.docx_第1页
第1页 / 共8页
福赫园山茶油营销规划书.docx_第2页
第2页 / 共8页
福赫园山茶油营销规划书.docx_第3页
第3页 / 共8页
福赫园山茶油营销规划书.docx_第4页
第4页 / 共8页
福赫园山茶油营销规划书.docx_第5页
第5页 / 共8页
福赫园山茶油营销规划书.docx_第6页
第6页 / 共8页
福赫园山茶油营销规划书.docx_第7页
第7页 / 共8页
福赫园山茶油营销规划书.docx_第8页
第8页 / 共8页
亲,该文档总共8页,全部预览完了,如果喜欢就下载吧!
资源描述

《福赫园山茶油营销规划书.docx》由会员分享,可在线阅读,更多相关《福赫园山茶油营销规划书.docx(8页珍藏版)》请在第壹文秘上搜索。

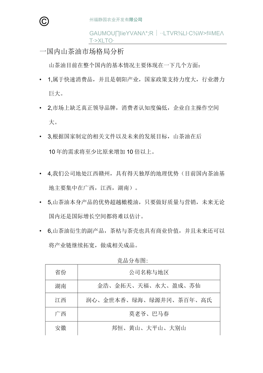
1、赣州福标园农业开发有限公司GANmovFVHmu、rcrjon0roo营销规划赣州福箫园农业开发有限公司目录一国内山茶油市场格局分析二营销工作开展规划三人员构架与职责州福静园农业开发有限公司GAUMOUIieYVAN*;RLTVRLlCWfMETXLTO一国内山茶油市场格局分析山茶油目前在整个国内的基本情况主要体现在一下几个方面: 1,属于快速消费品,并且是朝阳产业,国家政策支持力度大,行业潜力巨大。 2,市场上缺乏真正领导品牌,消费者认知度偏低,企业自主操作空间大。 3,根据国家制定的相关文件以及未来的发展目标,山茶油在后10年的需求将至少比原来增加10倍以上。 4,我们公司地处江西赣州,具

2、有得天独厚的地理优势(目前国内茶油基地主要集中在广西,江西,湖南)。 5,山茶油本身产品的优势超越橄榄油,只要做好质量与营销,未来无论国内还是国际增长空间都将难以估计。 6,山茶油衍生的副产品,茶枯与茶壳也具有商业价值,并且未来还可以将产业链继续拓宽,做成相关成品。竞品分布图:省份公司名称与地区湖南金浩、金拓天、天福、永大、盈成、苏仙江西润心、金世本香、绿海、绿源井冈、茶百年、高氏广西莫老爷、巴马春安徽邦恒、黄山、大平山、大别山浙江老树根、环俞海、得尔乐福建闽东、山宝、龙腾、老知青G常州福球园农业开发有限公司ARZMOUrviEUf4GLTVLtCKV.*PMETXkl.TtK目前市场上企业发

3、展路线主要有四种:1、打茶油牌,行销茶油+调和油:金浩、金拓天、苏仙等2、树高端形象,行销多油种:福临门滋采等3、行销纯茶油:润心、绿海、金世本香等4、由强势品牌带动行销:金龙鱼其中,湖南的金浩,江西的润心,绿海,高氏走在市场前列,众多品牌,倍感压力。无非金浩受制于2022年致癌事件,影响其品牌扩张速度,江西润心,绿海,入行早,有一定市场基础,但仍然只是区域品牌,高氏虽然以澳门独资的姿态进入,茶油基地号称全国之最,但真正盈利的是他的房地产,茶油仍未成气候。而金龙鱼作为外资公司不可能获得政府大量的支持,他的品牌决定只能是附带卖产品。所以尽管目前茶油行业看似品牌林立,但对于新进入该行业的企业来说充

4、满机遇与挑战。G蠡州福新园农业开发有限公司GARIMU,lKTNAGRI1LTCnLrgWjPMK、TmLTtL二营销工作开展规划首先对于刚进入市场的我们公司,在认识到行业潜力与挑战并存的同时,应当制定一个相对长久的发展规划,大致按年份可以定位为9年规划,大致分为369三个阶段,按推广分为初期,中期,后期。我们后面可以称之为369规划。结合我们企业自身的状况与当前市场的趋势,我们公司将选择第三种行销纯茶油,打造样板市场,然后因地制宜样板复制的模式,这种模式我们称之为1+1连锁胡蝶效应模式。样板市场的打造我们以我们公司所在地赣州为例,进行重点培养,措施如下:1, 将杨公路的连锁店打造成福赫园文化

5、体验店,锁定特定消费群体,建立完善的会员制度与消费者资料库,打造成山茶油健康会所的模式。2, 可以选择一个重要的节假日在南门口的广场,进行一场宣传推广的活动,活动的方式可以邀请司仪,进行福赫园山茶油知识有奖问答,并附带现场买赠,邀请部份歌舞团助兴,增加人气。3, 渠道方面积极开展招商,并借助经销商的力量从渠道以及富人小区促销活动进行点面的推广。4, 垂直广告方面:可以选择部份粮油店进行店招的投入,并切入赣州当地一些广播节目的礼品赞助,并在赣南日报里投入部份宣传本品的文章。格州福球园农业开发有限公司6AMZHOU,*lXLTtK5, 适度的根据招商进程,进行部份重点渠道的铺货,并制定相关的促销政

6、策。6, 请理工大学的某个食品教授,到老干部或者老年人俱乐部进行一场按小时的健康知识讲座,现场节奏可以由我们工作人员控制。样板市场总体概括可以分为1,营销活动策划。2,渠道招商跟踪进程。3,团购进程。4,样板体验店的复制进程。前三年的工作都应当以这四大模块为主,进行齐头并进,我们可以将样板市场的这四个进程统称为四驾马车。公司的前期目标是要打造成赣南品牌山茶油,并争取到市政府重点关注企业,立足本市,依托政府重点支持向外拓展。赣州市场只是一个独立市场,未来将在初步成效后,进行1+1的复制,主要应当瞄准在沿海珠三角,长江三角洲,以及北方部份大城市,并且可以适度根据公司发展的概况进行东南亚市场的拓展,

7、国际市场对于山茶油的需求不容忽视。裾州福柏园衣业开发有限公司GAMHtHIHCYUANGRTth.LIgHWXETMLTU三人员构架与职责为了更好的落实公司的营销发展规划,应当成立一个营销部门,并规范好各个岗位职责,分工合作,共同完成公司发展的战略目标。主要人员骨架:营销经理团购专员业务专员策划专员配置如下:营销部成立后由营销经理负责,并分别由业务专员,团购专员,策划专员共同组成,未来将根据需要增加内勤一职。营销经理:1, 负责整个营销部门的日常行政管理及本部门各项规章制度的建立与人员增减。2, 负责把控公司四个进程的进度,销售目标的分解落实与实施。3, 负责拟定针对公司产品各消费群体的营销活

8、动计划与具体落实。4,负责营销成本管控,并把关各项营销费用投入。5,定期召开部门会议,并组织部门成员学习公司文化与山茶油产品知识,总结各个进程的开展情况,自我批评与提升。6,统筹安排公司来访客户的接待以及高端客户群体或者行业协会的公关工作。7,定期到市场区域进行招商,拓宽渠道8,定期到金浩,高氏成功的市场区域考察了解,并制成与本地相适应的应对策略,关注竞争对手动态,知己知彼。G常州福静园农业开发有限公司GARlMoUnHCTiiiNgrLTuKuagKVJrmk、TmLTU业务专员:1, 根据公司赋予的任务目标制定详细周,月,年计划,并根据市场实际定期更新。2, 根据公司划分的区域协助经理进行

9、招商工作。3, 协助各个连锁样板进行业务开展,并配合公司提供有针对性的营销宣传活动。4, 跟踪服务,为经销商提供全程的服务,并协助经销商进行渠道铺货或者场地小区宣传活动。5, 准时出席各种会议与培训活动,加强和完善自己关于山茶油的认识与相对应的营销理论。6, 遵守公司各项规章制度,完成公司下达的其他工作。团购专员将着重进行单位政府或者企业福利采购或者,大型团购为主,其他工作与业务专员类似。策划专员:1,协助经理做好公司营销活动策划与设计,组织与执行。2,根据公司发展规划制定好年度,季度,月度的营销活动类型。3,定期采集本地竞争对手的信息,提供市场发展趋势的建议4, 对营销活动结束后进行总结,并提供合理性的营销建议。5, 参预产品品牌建设与推广

展开阅读全文
相关资源
猜你喜欢
相关搜索

当前位置:首页 > 研究报告 > 轻工

copyright@ 2008-2023 1wenmi网站版权所有

经营许可证编号:宁ICP备2022001189号-1

本站为文档C2C交易模式,即用户上传的文档直接被用户下载,本站只是中间服务平台,本站所有文档下载所得的收益归上传人(含作者)所有。第壹文秘仅提供信息存储空间,仅对用户上传内容的表现方式做保护处理,对上载内容本身不做任何修改或编辑。若文档所含内容侵犯了您的版权或隐私,请立即通知第壹文秘网,我们立即给予删除!