QI修模作业指导书.docx

上传人:p** 文档编号:411279 上传时间:2023-08-11 格式:DOCX 页数:3 大小:26.08KB
下载 相关 举报
QI修模作业指导书.docx_第1页
第1页 / 共3页
QI修模作业指导书.docx_第2页
第2页 / 共3页
QI修模作业指导书.docx_第3页
第3页 / 共3页
亲,该文档总共3页,全部预览完了,如果喜欢就下载吧!
资源描述

《QI修模作业指导书.docx》由会员分享,可在线阅读,更多相关《QI修模作业指导书.docx(3页珍藏版)》请在第壹文秘上搜索。

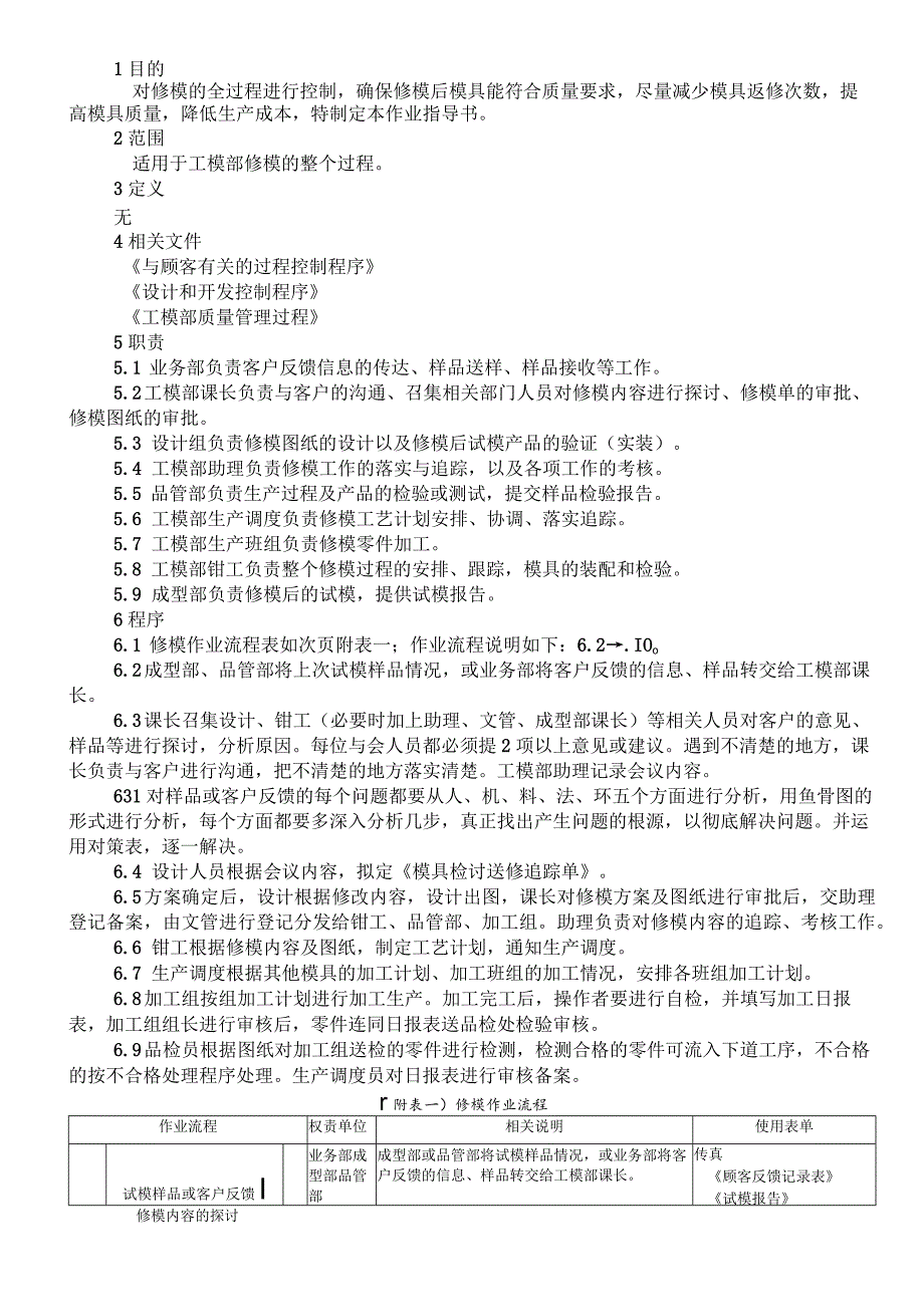
1、1目的对修模的全过程进行控制,确保修模后模具能符合质量要求,尽量减少模具返修次数,提高模具质量,降低生产成本,特制定本作业指导书。2范围适用于工模部修模的整个过程。3定义无4相关文件与顾客有关的过程控制程序设计和开发控制程序工模部质量管理过程5职责5.1 业务部负责客户反馈信息的传达、样品送样、样品接收等工作。5.2 工模部课长负责与客户的沟通、召集相关部门人员对修模内容进行探讨、修模单的审批、修模图纸的审批。5.3 设计组负责修模图纸的设计以及修模后试模产品的验证(实装)。5.4 工模部助理负责修模工作的落实与追踪,以及各项工作的考核。5.5 品管部负责生产过程及产品的检验或测试,提交样品检

2、验报告。5.6 工模部生产调度负责修模工艺计划安排、协调、落实追踪。5.7 工模部生产班组负责修模零件加工。5.8 工模部钳工负责整个修模过程的安排、跟踪,模具的装配和检验。5.9 成型部负责修模后的试模,提供试模报告。6程序6.1 修模作业流程表如次页附表一;作业流程说明如下:6.2.IOo6.2 成型部、品管部将上次试模样品情况,或业务部将客户反馈的信息、样品转交给工模部课长。6.3 课长召集设计、钳工(必要时加上助理、文管、成型部课长)等相关人员对客户的意见、样品等进行探讨,分析原因。每位与会人员都必须提2项以上意见或建议。遇到不清楚的地方,课长负责与客户进行沟通,把不清楚的地方落实清楚

3、。工模部助理记录会议内容。631对样品或客户反馈的每个问题都要从人、机、料、法、环五个方面进行分析,用鱼骨图的形式进行分析,每个方面都要多深入分析几步,真正找出产生问题的根源,以彻底解决问题。并运用对策表,逐一解决。6.4 设计人员根据会议内容,拟定模具检讨送修追踪单。6.5 方案确定后,设计根据修改内容,设计出图,课长对修模方案及图纸进行审批后,交助理登记备案,由文管进行登记分发给钳工、品管部、加工组。助理负责对修模内容的追踪、考核工作。6.6 钳工根据修模内容及图纸,制定工艺计划,通知生产调度。6.7 生产调度根据其他模具的加工计划、加工班组的加工情况,安排各班组加工计划。6.8 加工组按

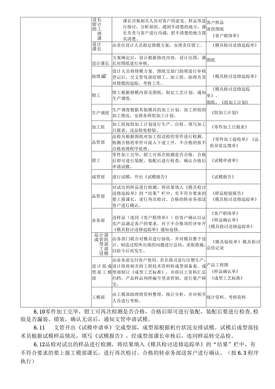
4、组加工计划进行加工生产。加工完工后,操作者要进行自检,并填写加工日报表,加工组组长进行审核后,零件连同日报表送品检处检验审核。6.9 品检员根据图纸对加工组送检的零件进行检测,检测合格的零件可流入下道工序,不合格的按不合格处理程序处理。生产调度员对日报表进行审核备案。r附表一)修模作业流程作业流程权责单位相关说明使用表单试模样品或客户反馈I业务部成型部品管部成型部或品管部将试模样品情况,或业务部将客户反馈的信息、样品转交给工模部课长。传真顾客反馈记录表试模报告修模内容的探讨长计工理课设钳助课长召集相关人员对客户的意见、样品等进行探讨,分析原因。遇到不清楚的地方,课长负责与客户进行沟通,把不清楚

5、的地方落实清楚。客户样品客供图纸客户联络单计长设课由责任设计人员拟定修模方案,安排责任钳工。模具检讨送修追踪单设计课长方案确定后,设计根据修改内容,设计出图,课长对图纸进行审核。图纸助理孀设计人员将修模方案、图纸交部门助理进行审核登记后,交文管发放给钳工、加工组。助理负责对修模的追踪、考核工作。模具检讨送修追踪单钳工钳工根据修模内容及图纸,制定工艺计划,通知生产调度。模具检讨送修追踪单、图纸、组加工计划生产调度生产调度根据其他模具的加工计划、加工班组的加工情况,安排各班组加工计划。组加工计划加工组加工组按组加工计划进行生产、自检、填写加工日报表,送品检处检验。零件加工日报表品管部品检员根据图纸

6、对加工组送检的零件进行检测,检测合格的零件可流入下道工序,不合格的按不合格处理程序处理。零件加工验收单品质异常反馈单钳工零件加工完毕,钳工可再次检测是否合格,合格后即可进行装配,装配后进行检查,确认合格后申请试模。试模申请单成型部进行试模,开出试模报告试模报告品管部对试出的样品进行检测,将结果填入模具检讨送修追踪单的“结果”栏中,有不符合要求的要上报课长,进行再次检讨。合格的转业务部送客户进行确认。样品检验报告模具检讨送修追踪单业务部送样品(连同客户联络单)给客户确认以证实产品满足客户的要求。对于不合格项经评审开模具检讨送修追踪单通知返修。客户联络单样品确认单模具检讨送修追踪单部组部部模计管型

7、工设品成由各部门联合对模具进行验收,并对模具整个设计、制造过程所出现的问题进行总结,采取措施,以防今后再发生。模具验收单模具检讨总结记录设计组成型部工模部由业务部交付客户使用。若在我司进行注塑生产,设计组将相关的工程技术资料转成型部备案。成型部制订成型工艺标准,并将以上资料汇总归档,产品样品列样编号登录管制,进行量产移交。产品工程图样品确认单成型工艺标准工模部由工模部助理将资料整理、统计分析,并对相关人员进行考核。统计资料、考核资料6.10 零件加工完毕,钳工可再次检测是否合格,合格后即可进行装配,装配后要进行检查,检验是否漏装、错装,确认无误后,通知文管申请试模。6.11 文管开出试模申请单

8、交成型部,成型部根据机台状况安排试模。试模后成型部技术员根据试模样品情况,填写试模报告,经成型部课长审核后,连同样品转交品检。6.12 品检对试出的样品进行检测,将结果填入模具检讨送修追踪单的“结果”栏中,有不符合要求的要上报工模部课长,进行再次检讨。合格的转业务部送客户进行确认。(按6.3程序执行)6.13 业务部将修模后的情况填入客户联络单连同样品一起转给客户,必要时附上样品检验报告,给客户确认以证实产品满足客户的要求。对于不合格项经评审开模具检讨送修追踪单通知返修。(按6.3程序执行)6.14 样品经客户确认合格后,由工模部课长召集设计人员、钳工、助理、品检、成型部课长联合对模具进行验收

9、,并对模具整个设计、制造过程所出现的问题进行总结,采取措施,以防今后再发生。6.15 模具由业务部交付客户使用。若在我司进行注塑生产,设计组将相关的工程技术资料转成型部备案。成型部制订成型工艺标准,并将以上资料汇总归档,产品样品列样编号登录管制,进行量产移交。6.16 由工模部助理将资料整理、统计分析,并对相关人员进行考核。7应用表单QR-CX-03成型工艺标准试模报告QR-GM-03零件加工日报表QR-GM-08组加工计划QR-GM-M模具检讨送修追踪单QR-GM-15试模申请单QR-GM-16客户联络单QR-QC-09模具验收单QR-QC-Il零件加工验收单QR-QC-20品质异常反馈单QR-QC-21样品检验报告QR-SJ-06样品确认单QR-YX-03顾客反馈记录表批准:日期:审核:日期:编制:日期:

展开阅读全文
相关资源
猜你喜欢
相关搜索

当前位置:首页 > 管理/人力资源 > 质量管理

copyright@ 2008-2023 1wenmi网站版权所有

经营许可证编号:宁ICP备2022001189号-1

本站为文档C2C交易模式,即用户上传的文档直接被用户下载,本站只是中间服务平台,本站所有文档下载所得的收益归上传人(含作者)所有。第壹文秘仅提供信息存储空间,仅对用户上传内容的表现方式做保护处理,对上载内容本身不做任何修改或编辑。若文档所含内容侵犯了您的版权或隐私,请立即通知第壹文秘网,我们立即给予删除!