35kV主变调试报告.docx

上传人:p** 文档编号:41809 上传时间:2022-12-09 格式:DOCX 页数:7 大小:32.55KB
下载 相关 举报
35kV主变调试报告.docx_第1页
第1页 / 共7页
35kV主变调试报告.docx_第2页
第2页 / 共7页
35kV主变调试报告.docx_第3页
第3页 / 共7页
35kV主变调试报告.docx_第4页
第4页 / 共7页
35kV主变调试报告.docx_第5页
第5页 / 共7页
35kV主变调试报告.docx_第6页
第6页 / 共7页
35kV主变调试报告.docx_第7页
第7页 / 共7页
亲,该文档总共7页,全部预览完了,如果喜欢就下载吧!
资源描述

《35kV主变调试报告.docx》由会员分享,可在线阅读,更多相关《35kV主变调试报告.docx(7页珍藏版)》请在第壹文秘上搜索。

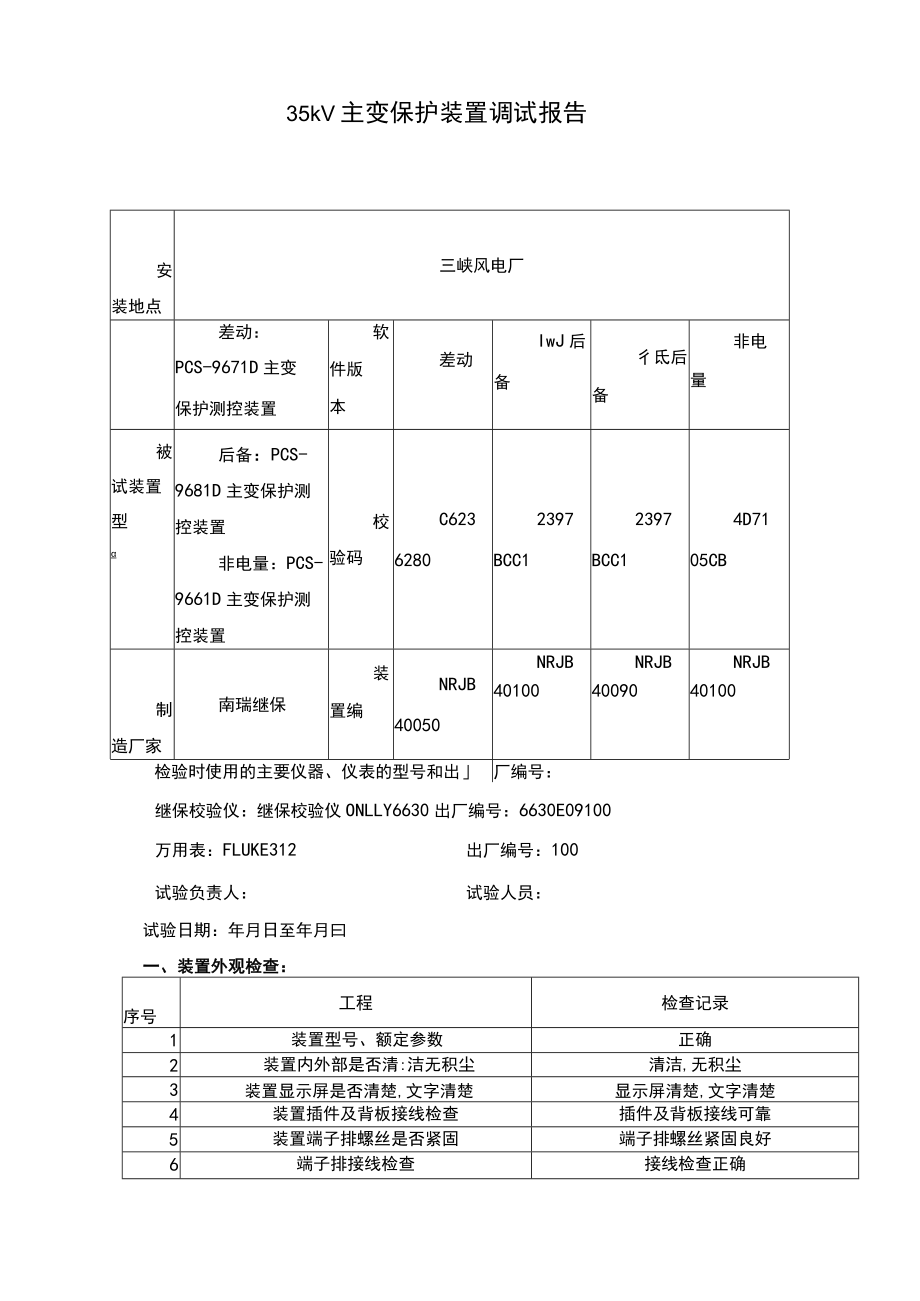
1、35kV主变保护装置调试报告安装地点三峡风电厂差动:PCS-9671D主变保护测控装置软件版本差动IwJ后备彳氐后备非电量被试装置型后备:PCS-9681D主变保护测控装置非电量:PCS-9661D主变保护测控装置校验码C62362802397BCC12397BCC14D7105CB制造厂家南瑞继保装置编NRJB40050NRJB40100NRJB40090NRJB40100检验时使用的主要仪器、仪表的型号和出厂编号:继保校验仪:继保校验仪ONLLY6630出厂编号:6630E09100万用表:FLUKE312出厂编号:100试验负责人:试验人员:试验日期:年月日至年月曰一、装置外观检查:序号

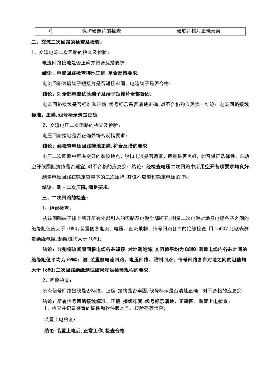
2、工程检查记录1装置型号、额定参数正确2装置内外部是否清:洁无积尘清洁,无积尘3装置显示屏是否清楚,文字清楚显示屏清楚,文字清楚4装置插件及背板接线检查插件及背板接线可靠5装置端子排螺丝是否紧固端子排螺丝紧固良好6端子排接线检查接线检查正确7保护硬连片的检查硬联片核对正确无误二、交流二次回路的检查及检验:1、交流电流二次回路的检查及检验:电流回路接地是否正确并符合反措要求:结论:电流回路检查接地正确,复合反措要求.电流回路试验端子短接片是否短接牢固,电流端子是否合格:结论:对全部电流试验端子及端子短接片全部紧固.电流回路接线是否标准和正确,线号标示是否清楚正确,对不合格的应更换:结论:电流回路接

3、线标准、正确,线号标示清楚正确.2、交流电压二次回路的检查及检验:电压回路接地是否正确并符合反措要求:结论:经检查电压回路接地正确,符合反措的要求.电压二次回路中所有空开的装设地点、脱扣电流是否适宜、质量是否良好,能否保证选择性,自动空开线圈阻抗值是否适宜,对不合格的应更换:结论:经检查电压二次回路中所用空开各项要求均良好.测量电压回路在额定容量下的二次压降,其值不应超过额定电压的3%:结论:测二次压降,满足要求.三、二次回路的检查:1、绝缘检查:从该间隔端子排上断开所有外部引入的回路及电缆全部断开,测量二次电缆对地及电缆各芯之间的绝缘阻值应大于IOMQ;装置侧各电流、电压、直流限制、信号回路

4、各自的绝缘检查,用IoOOV兆欧表测量绝缘电阻,起阻值均大于10MQ;结论:分别将该间隔同根电缆各芯短接,对地测绝缘,其阻值平均为86MQ;测量电缆内各芯之间的绝缘阻值平均为69MQ;测,装置侧电流回路、电压回路、限制回路、信号回路各自对地之间的阻值均大于IoMQ;二次回路绝缘测试结果满足检验规程的要求.2、回路检查:所有信号回路接线是否标准、正确,接线是否牢固,线号标示是否清楚正确,对不合格的应更换:结论:所有信号回路接线标准、正确,接线牢固,线号标示清楚、正确四、装置上电检查:1、检查并记录装置的硬件和软件版本号、校验码等信息:装置上电检查:结论:装置上电后,正常工作,检查合格装置各按键是

5、否灵活,接触良好:结论:检查良好.装置掉电后重新上电,确认时钟回路的正确性:结论:检查正确.五、开关输入回路检验:检查工程检查结果检修态正确投差动正确投距离保护正确投零序保护正确A相跳闸位置正确B相跳闸位置正确C相跳闸位置正确复归L3正确结论正确开关量输出回路检验:检查工程检查结果跳高压断路器出口正确跳低压断路器出口正确非电跳高压断路器出口正确非电量跳低压断路器出口正确本体重瓦斯正确有载重瓦斯正确结论正确二、装置保护功能校验1、零漂检查a(b(lc(UaUbUcA)A)A)高压侧0.02A0.01AA低压侧0.04A0.05A0.03AVV2、装置各模块CPU的通电检查:a.电压通道检查外力口

6、电压微机保护显示值UAUBUC9.999.989.9919.9929.9829.9729.9840.0757.75结论合格合格合格b.电流通道检查外加电流微机保护显示值()高压侧低压侧IaIbIcIaIbIcAAAAAAAAAAAAAA结论合格合格合格合格合格合格C.电压与电流的相位检查(相位以UA为基准)角度UAUBUCIalIblIC100-120O120O0-120O120O450-120120-45-164751200-120120-12012003、保护检验工程:A差动保护比率制动试验:第1点第2点制动电流A高压侧A相电流OoAA高压侧B相电流18OoAA高压侧C相电流OoAAA相差

7、动动作电流AAB二次谐波制动系数试验定值:15%试验值:C差动速断试验:6A相别ABC外加电流值A动作行为倍不动作倍动作倍不动作倍动作倍不动作倍动作动作时间ms高压侧后备保护:名称整定值整定时问冬外加量A动作情况动作时间备注复压方向过流I段电1倍整定值不动作11投流.97A倍整定值动作2ms复压方向过流11段电流1.97A倍整定值不动作51Oms退倍整定值动作高压侧过负荷保护电流5A9S倍整定值不动作91OOms投倍整定值动作复合电压保护负序电压7V37V动作正确无投复合电压保护低电压7OV匕匚动作正确无投零序电流I段t1电流1.67A倍整定值不动作11Oms投倍整定值动作零序电流I段t2电流

8、1.67A倍整定值不动作712ms投倍整定值动作零序电流Il段t1电流1.67A1S倍整定值不动作1011ms投倍整定值动作零序电流Il段t2电流1.67A倍整定值不动作1513ms投倍整定值动作零序间隙电流2.5A倍整定值不动作502ms投倍整定值动作零序间隙电压180V180V动作正确512ms投低压侧后备保护:名称整定值整定时间外加量A动作情况动作时间备注复压方向过流I段t1电流3.25A倍整定值不动作110ms投倍整定值动作复压方向过流I段t2电流3.25A倍整定值不动作513ms投倍整定值动作过负荷保护电流5A9s倍整定值不动作9021ms投倍整定值动作复合电压保护负序电压定值7V无不动作动作正确无投复合电压保护低电压定值7OV无动作动作正确无投非电量保护:1、主变本体重瓦斯、有载重瓦斯、压力释放均正确动作跳三侧断路器.2、主变本体轻瓦斯、有载轻瓦斯均正确动作发信号.3、主变本体温度计与主变限制屏温度显示仪显示根本一致.4、主变调档动作正确.结论:以上定值为调试定值非运行定值,调试中带断路器传动试验保护正确动作出口跳开断路器,非电量动作正确,断路器分合位信号及本站与后台机四遥信息正确.

展开阅读全文
相关资源
猜你喜欢
相关搜索

当前位置:首页 > 建筑/环境 > 施工组织

copyright@ 2008-2023 1wenmi网站版权所有

经营许可证编号:宁ICP备2022001189号-1

本站为文档C2C交易模式,即用户上传的文档直接被用户下载,本站只是中间服务平台,本站所有文档下载所得的收益归上传人(含作者)所有。第壹文秘仅提供信息存储空间,仅对用户上传内容的表现方式做保护处理,对上载内容本身不做任何修改或编辑。若文档所含内容侵犯了您的版权或隐私,请立即通知第壹文秘网,我们立即给予删除!