机动车管理标准HA.docx

上传人:p** 文档编号:434886 上传时间:2023-08-27 格式:DOCX 页数:2 大小:23.27KB
下载 相关 举报
机动车管理标准HA.docx_第1页
第1页 / 共2页
机动车管理标准HA.docx_第2页
第2页 / 共2页
亲,该文档总共2页,全部预览完了,如果喜欢就下载吧!
资源描述

《机动车管理标准HA.docx》由会员分享,可在线阅读,更多相关《机动车管理标准HA.docx(2页珍藏版)》请在第壹文秘上搜索。

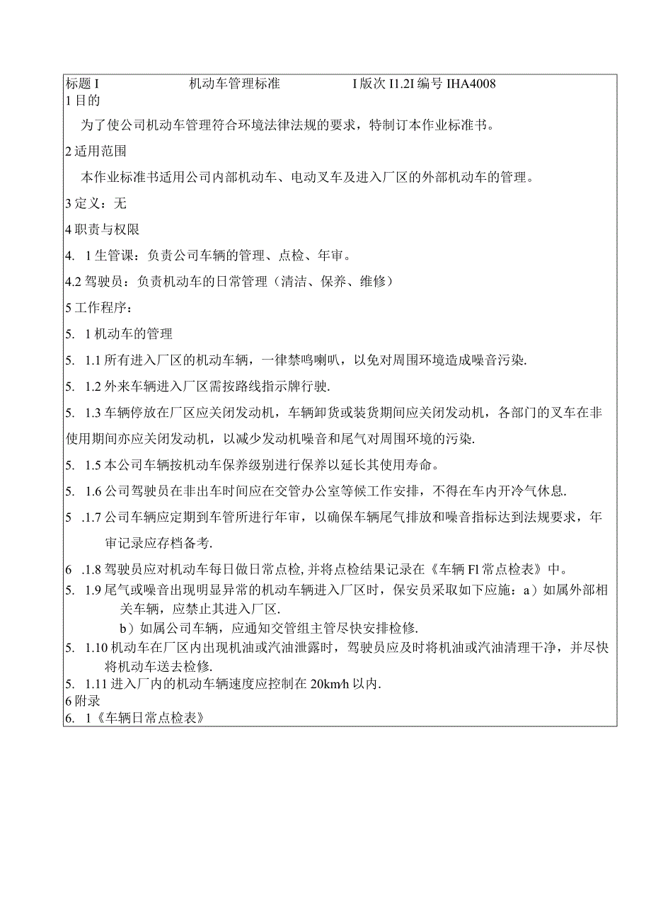
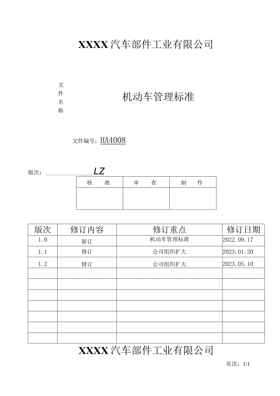
1、XXXX汽车部件工业有限公司文 件 名 称机动车管理标准文件编号:HA4008版次:LZ核准审查制作版次修订内容修订重点修订日期1.0新订机动车管理标准2022.09.171.1修订公司组织扩大2023.01.201.2修订公司组织扩大2023.05.10XXXX汽车部件工业有限公司页次:1/1标题I机动车管理标准I版次I1.2I编号IHA40081目的为了使公司机动车管理符合环境法律法规的要求,特制订本作业标准书。2适用范围本作业标准书适用公司内部机动车、电动叉车及进入厂区的外部机动车的管理。3定义:无4职责与权限4. 1生管课:负责公司车辆的管理、点检、年审。4.2驾驶员:负责机动车的日常

2、管理(清洁、保养、维修)5工作程序:5. 1机动车的管理5. 1.1所有进入厂区的机动车辆,一律禁鸣喇叭,以免对周围环境造成噪音污染.5. 1.2外来车辆进入厂区需按路线指示牌行驶.5. 1.3车辆停放在厂区应关闭发动机,车辆卸货或装货期间应关闭发动机,各部门的叉车在非使用期间亦应关闭发动机,以减少发动机噪音和尾气对周围环境的污染.5. 1.5本公司车辆按机动车保养级别进行保养以延长其使用寿命。5. 1.6公司驾驶员在非出车时间应在交管办公室等候工作安排,不得在车内开冷气休息.5 .1.7公司车辆应定期到车管所进行年审,以确保车辆尾气排放和噪音指标达到法规要求,年审记录应存档备考.6 .1.8驾驶员应对机动车每日做日常点检,并将点检结果记录在车辆Fl常点检表中。5. 1.9尾气或噪音出现明显异常的机动车辆进入厂区时,保安员采取如下应施:a)如属外部相关车辆,应禁止其进入厂区.b)如属公司车辆,应通知交管组主管尽快安排检修.5. 1.10机动车在厂区内出现机油或汽油泄露时,驾驶员应及时将机油或汽油清理干净,并尽快将机动车送去检修.5. 1.11进入厂内的机动车辆速度应控制在20kmh以内.6附录6. 1车辆日常点检表

展开阅读全文
相关资源
猜你喜欢
相关搜索

当前位置:首页 > 法律/法学 > 国家法/宪法

copyright@ 2008-2023 1wenmi网站版权所有

经营许可证编号:宁ICP备2022001189号-1

本站为文档C2C交易模式,即用户上传的文档直接被用户下载,本站只是中间服务平台,本站所有文档下载所得的收益归上传人(含作者)所有。第壹文秘仅提供信息存储空间,仅对用户上传内容的表现方式做保护处理,对上载内容本身不做任何修改或编辑。若文档所含内容侵犯了您的版权或隐私,请立即通知第壹文秘网,我们立即给予删除!