时速与安全距离.docx

上传人:p** 文档编号:448276 上传时间:2023-08-28 格式:DOCX 页数:2 大小:16.38KB
下载 相关 举报
时速与安全距离.docx_第1页
第1页 / 共2页
时速与安全距离.docx_第2页
第2页 / 共2页
亲,该文档总共2页,全部预览完了,如果喜欢就下载吧!
资源描述

《时速与安全距离.docx》由会员分享,可在线阅读,更多相关《时速与安全距离.docx(2页珍藏版)》请在第壹文秘上搜索。

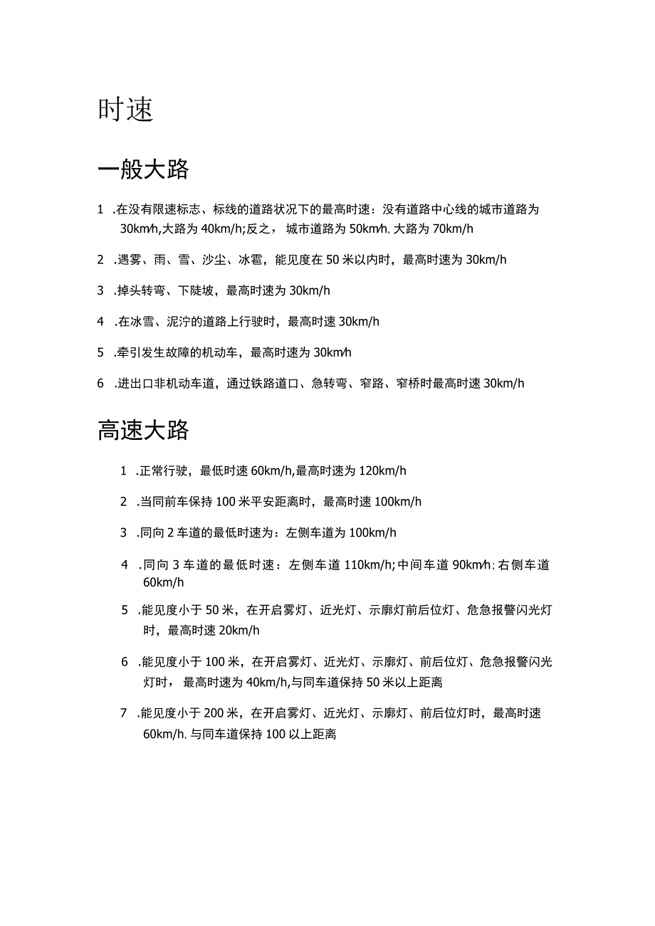
1、时速一般大路1 .在没有限速标志、标线的道路状况下的最高时速:没有道路中心线的城市道路为30kmh,大路为40km/h;反之,城市道路为50kmh,大路为70km/h2 .遇雾、雨、雪、沙尘、冰雹,能见度在50米以内时,最高时速为30km/h3 .掉头转弯、下陡坡,最高时速为30km/h4 .在冰雪、泥泞的道路上行驶时,最高时速30km/h5 .牵引发生故障的机动车,最高时速为30kmh6 .进出口非机动车道,通过铁路道口、急转弯、窄路、窄桥时最高时速30km/h高速大路1 .正常行驶,最低时速60km/h,最高时速为120km/h2 .当同前车保持100米平安距离时,最高时速100km/h3

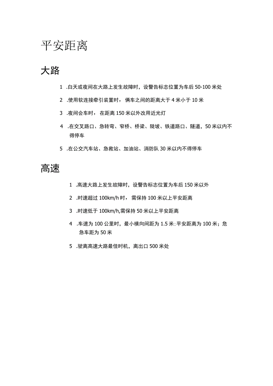
2、 .同向2车道的最低时速为:左侧车道为100km/h4 .同向3车道的最低时速:左侧车道110km/h;中间车道90kmh;右侧车道60km/h5 .能见度小于50米,在开启雾灯、近光灯、示廓灯前后位灯、危急报警闪光灯时,最高时速20km/h6 .能见度小于100米,在开启雾灯、近光灯、示廓灯、前后位灯、危急报警闪光灯时,最高时速为40km/h,与同车道保持50米以上距离7 .能见度小于200米,在开启雾灯、近光灯、示廓灯、前后位灯时,最高时速60km/h,与同车道保持100以上距离平安距离大路1 .白天或夜间在大路上发生故障时,设警告标志位置为车后50-100米处2 .使用软连接牵引装置时,俩车之间的距离大于4米小于10米3 .夜间会车时,在距离150米以外改用近光灯4 .在交叉路口、急转弯、窄桥、桥梁、陡坡、铁道路口、隧道,50米以内不得停车5 .在公交汽车站、急救站、加油站、消防队30米以内不得停车高速1 .高速大路上发生故障时,设警告标志位置为车后150米以外2 .时速超过100km/h时,需保持100米以上平安距离3 .时速低于100km/h,需保持50米以上平安距离4 .车速为100公里时,最小横向间距为1.5米;平安距离为100米;危急车距为50米5 .驶离高速大路最佳时机,离出口500米处

展开阅读全文
相关资源
猜你喜欢
相关搜索

当前位置:首页 > 生活休闲 > 科普知识

copyright@ 2008-2023 1wenmi网站版权所有

经营许可证编号:宁ICP备2022001189号-1

本站为文档C2C交易模式,即用户上传的文档直接被用户下载,本站只是中间服务平台,本站所有文档下载所得的收益归上传人(含作者)所有。第壹文秘仅提供信息存储空间,仅对用户上传内容的表现方式做保护处理,对上载内容本身不做任何修改或编辑。若文档所含内容侵犯了您的版权或隐私,请立即通知第壹文秘网,我们立即给予删除!