小学2023-2024学年各年级劳动清单.docx

上传人:p** 文档编号:508850 上传时间:2023-10-04 格式:DOCX 页数:6 大小:24.09KB
下载 相关 举报
小学2023-2024学年各年级劳动清单.docx_第1页
第1页 / 共6页
小学2023-2024学年各年级劳动清单.docx_第2页
第2页 / 共6页
小学2023-2024学年各年级劳动清单.docx_第3页
第3页 / 共6页
小学2023-2024学年各年级劳动清单.docx_第4页
第4页 / 共6页
小学2023-2024学年各年级劳动清单.docx_第5页
第5页 / 共6页
小学2023-2024学年各年级劳动清单.docx_第6页
第6页 / 共6页
亲,该文档总共6页,全部预览完了,如果喜欢就下载吧!
资源描述

《小学2023-2024学年各年级劳动清单.docx》由会员分享,可在线阅读,更多相关《小学2023-2024学年各年级劳动清单.docx(6页珍藏版)》请在第壹文秘上搜索。

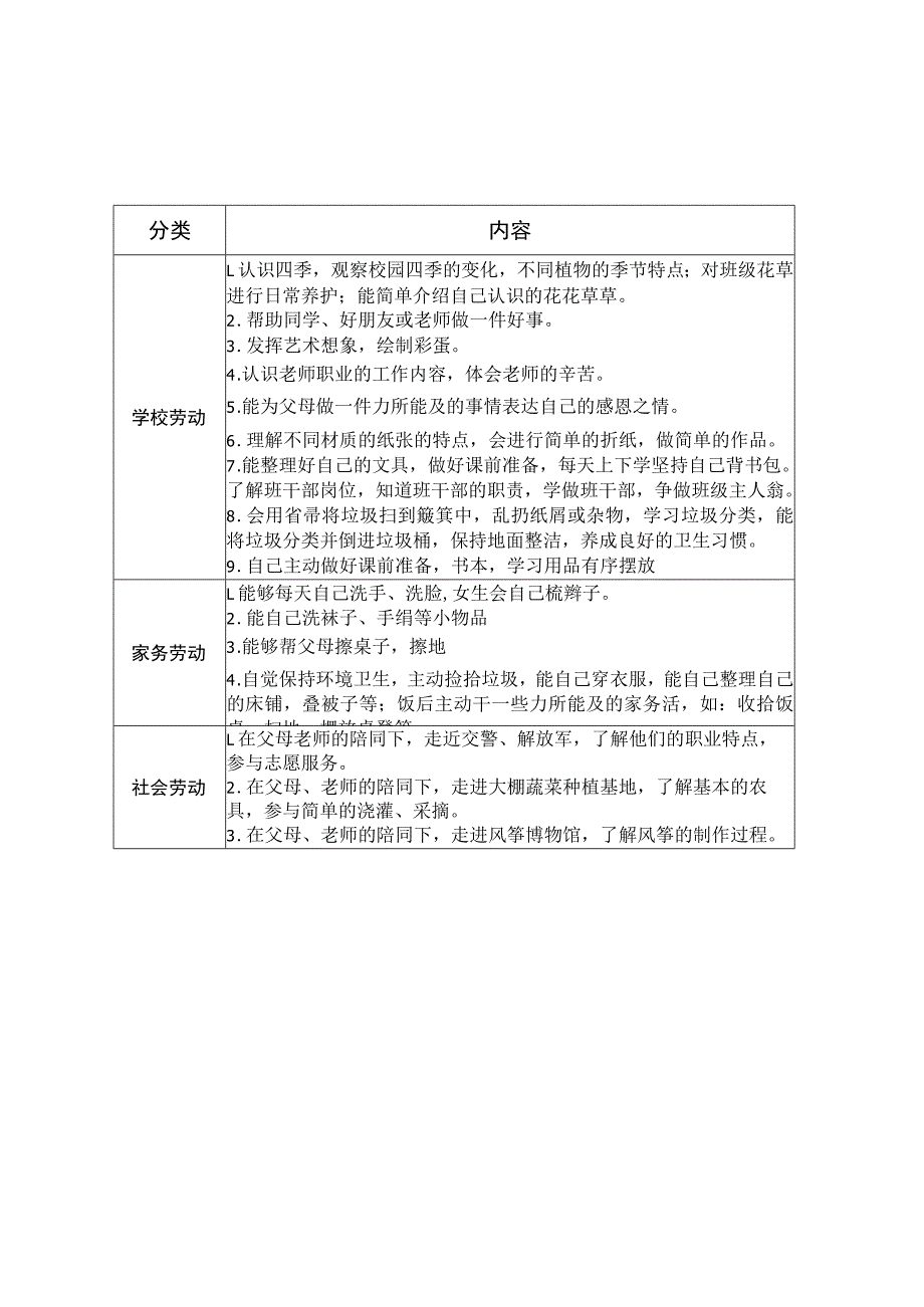
1、分类内容学校劳动L认识四季,观察校园四季的变化,不同植物的季节特点;对班级花草进行日常养护;能简单介绍自己认识的花花草草。2 .帮助同学、好朋友或老师做一件好事。3 .发挥艺术想象,绘制彩蛋。4 .认识老师职业的工作内容,体会老师的辛苦。5 .能为父母做一件力所能及的事情表达自己的感恩之情。6 .理解不同材质的纸张的特点,会进行简单的折纸,做简单的作品。7 .能整理好自己的文具,做好课前准备,每天上下学坚持自己背书包。了解班干部岗位,知道班干部的职责,学做班干部,争做班级主人翁。8 .会用省帚将垃圾扫到簸箕中,乱扔纸屑或杂物,学习垃圾分类,能将垃圾分类并倒进垃圾桶,保持地面整洁,养成良好的卫生

2、习惯。9 .自己主动做好课前准备,书本,学习用品有序摆放10 .在老师的指导下干好值日生,搞好室内外公共卫生家务劳动L能够每天自己洗手、洗脸,女生会自己梳辫子。2 .能自己洗袜子、手绢等小物品3 .能够帮父母擦桌子,擦地4 .自觉保持环境卫生,主动捡拾垃圾,能自己穿衣服,能自己整理自己的床铺,叠被子等;饭后主动干一些力所能及的家务活,如:收拾饭桌、扫地、摆放桌凳等。社会劳动L在父母老师的陪同下,走近交警、解放军,了解他们的职业特点,参与志愿服务。2 .在父母、老师的陪同下,走进大棚蔬菜种植基地,了解基本的农具,参与简单的浇灌、采摘。3 .在父母、老师的陪同下,走进风筝博物馆,了解风筝的制作过程

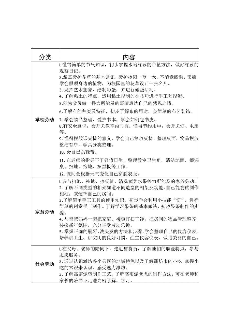
3、。分类内容学校劳动L懂得简单的节气知识,初步掌握水培绿萝的种植方法,做好绿萝的观察日记。2 .掌需爱护花草的基本常识,爱护校园一草一木,不随意践踏、采摘。学会照顾身边的植物,为校园里的花草设计一张名片。3 .发挥艺术想象,绘制彩蛋,并进行碰蛋活动。4 .了解粘土的特点,运用粘土捏制的小技巧进行手工艺捏塑。5 .能为父母做一件力所能及的事情表达自己的感恩之情。6 .了解布的种类及特征,初步了解布的用途,会简单的布艺装饰。7 .学会物品整理,爱护书本,学会如何包书皮。8 .有安全意识,会开关教室内门窗。懂得节约用电,会开关灯、电扇等。9 .懂得摆放课桌椅的意义,学会自己摆放桌椅,整理桌面,物品摆放

4、整洁有序,学具分类整理。10 .会自己系鞋带。11 .在老师的指导下干好值日生,整理教室卫生角,清洁地面,擦课桌、扫地、拖地、擦黑板等工作。12 .课间会根据天气变化自己穿脱衣服。13 .会冲洗拖把,会用拖把把地面拖干净,在老师的指导下干好值日生,搞好室内外公共卫生。家务劳动L参与扫地、拖地、擦桌椅、清洗蔬菜水果等力所能及的家务劳动。2 .了解不同类型的相架知道不同造型的相架及功能,自己能尝试制作相框,来装饰自己的房间。3 .了解简单手工工具的使用知识,初步学会利用小技能“切”,进行简单的创意手工制作。了解学习果茶的基本做法,知晓果茶制作的步骤。4 .与爸爸妈妈一起把家庭、楼道打扫干净,把房间

5、的物品清理整齐,装扮新年氛围,充分享受劳动乐趣。5 .掌握正确的刷牙、洗头发的方法和步骤,学会整理自己的仪容仪表。培养讲卫生、讲文明的良好习惯,注重仪容仪表,做最美丽的自己。社会劳动L在父母、老师的陪同下,走近售货员,了解他们的职业特点,参与志愿服务。2 .通过认识潍坊各个县区的地域特色以及了解潍坊市的小吃,掌握小吃的常识来认识、感受魅力潍坊。3 .了解高密泥塑制作工艺,了解高密泥老虎的制作方法,可在老师和家长的陪同下走进高密了解、学习。分类内容学校劳动1 .学习生豆芽的技巧,能分享种植感受。2 .帮助老师整理图书角。3 .发挥艺术想象,会用纸杯制作纸杯生肖鼠。4 .发挥艺术想象,绘制彩蛋;碰

6、蛋、蛋王评选。5 .做好分工的值日;清洁工具用后清洗干净、摆放整齐;整理班内座椅、教室卫生角等。通过对环卫工人的职业认识,进行岗位体验一清扫校园一角。树立环保意识,学会垃圾分类投放,注重节俭,垃圾减量。6 .会做纸杯花,适当加入自己的创意。7 .了解不同的树叶种类,认识不同的树叶形状。8 .能利用不同的树叶,发挥创意,创作一幅画。9 .动手实践,学会布置学校墙报栏、宣传栏、楼道等校园文化。家务劳动1 .能够不在别人的帮助下,自己将鞋带系好,系紧。2 .能够自己独立完成糖拌西红柿、蒜泥黄瓜、拌凉粉等制作。3 .能够自觉将自己家楼道清扫干净。4 .能够每天起床后自己叠被子,唾觉之前叠上衣和裤子。5

7、 .能帮助家人吃饭之前盛饭,端菜,饭后清洗碗筷。6 .在家长的帮助下,学会做一道凉菜,会热馒头、热菜。帮助家长打扫卫生,将地面、桌面等打扫干净。7 .自觉保持环境卫生,主动捡拾垃圾,能自己穿衣服,能自己整理自己的床铺,叠被子等;饭后主动干一些力所能及的家务活,如:收拾饭桌、扫地、摆放桌凳等。社会劳动1 .在父母老师的陪同下,走近环卫工人,了解他们的职业特点,参与志愿服务。2 .在父母、老师的陪同下,走进十笏园,了解家乡文化。3 .在父母、老师的陪同下,走进郑板桥纪念馆,了解潍坊名人。分类内容学校劳动L学会基本的整理方法,抽屉无杂物,书包整洁,物品有序分类盛放。2 .学会使用基本清扫工具,按照岗

8、位分工,做好擦窗台、擦书架、擦课桌、扫地、拖地、摆放课桌、消毒通风、整理图书等工作。3 .卫生工具、笞帚用后整齐悬挂,垃圾桶、簸箕干净,摆放有序,并能爱惜劳动工具。4 .垃圾分类投放,形成节俭意识。5 .学习节气与农时、农事知识,进行小白菜、小油菜等蔬菜的种植,对班级花草进行日常养护。6 .学会制作班级墙报、黑板报;学会绳编工艺,美化教室校园。7 .节约水电,按需取用,与校内种植相结合,学会水的二次利用。8 .学习发明小技巧,运用发明小技巧进行简单发明创造。家务劳动L能够手洗小物件,学习使用洗衣机洗涤毛衣、外套等较大物件,进行简单的衣柜整理。2,能缝扣子、袜子,会简单的布艺制作。3 .参与扫地

9、、拖地、擦桌椅、垃圾分类处理、清洗蔬菜水果等力所能及的家务劳动。4 .学会使用刀具,能制作辣根木耳、拌莲藕等凉菜,学会红心鸭蛋、萝卜干等菜品的腌制。5 .能按用餐礼仪摆放桌凳,碗筷,盛饭,端菜,饭后一起清理餐桌,凳子归位学习,洗碗筷。6 .尊老爱幼,关爱照顾家庭成员。社会劳动L在父母老师的陪同下,走近交警、解放军,了解他们的职业特点,参与志愿服务。2 .在父母、老师的陪同下,走进大棚蔬菜种植基地,了解基本的农具,参与简单的浇灌、采摘。3 .在父母、老师的陪同下,走进高密博物馆,了解制作高密剪纸。走进杨家埠,了解制作年画。分类内容学校劳动1 .做到抽屉无杂物,书包整洁,物品有序分类盛放,篮球、葫

10、芦丝等学习物品摆放整齐。2 .学会使用大扫帚清扫校园卫生。3 .卫生工具、苕帚用后整齐悬挂,垃圾桶、簸箕干净,摆放有序,能爱惜劳动工具,简单地修理桌凳。4 .垃圾分类投放,形成节俭意识,能进行废物利用。5 .进行薄荷等中药种植及金盏花等简单花卉的种植。6 .学会布置宣传栏、楼道墙壁,定期更换新闻墙。7 .节约水电,按需取用,与校内种植相结合,学会水的二次利用。8 .学习橡皮筋动力模型和3D打印制作。家务劳动1 .学会手洗、机洗衣物、玩具,会清洗书包、鞋子。2 .能缝扣子、袜子,会简单的布艺制作,学会巧除污渍,并对生活用品进行合理收纳整理。3 .学会正确使用炒锅、蒸锅、电饭煲等锅具,正确安全地使

11、用天然气。4 .学会制作西红柿炒鸡蛋、紫菜汤、蒜苔炒肉、家常木须肉及凉面的制作。5 .能按用餐礼仪摆放桌凳,碗筷,盛饭,端菜,饭后一起清理餐桌,凳子归位学习,主动洗碗筷。6 .尊老爱幼,关爱照顾家庭成员。社会劳动L在父母老师的陪同下,走近茶艺师,了解他们的职业特点,参与志愿服务。2 .在父母、老师的陪同下,走进潍州药花谷,了解中草药种植及养生知识,进行敬老志愿服务。3 .在父母、老师的陪同下,走进夏庄萝卜基地,了解潍坊萝卜特点,参与萝卜种植。走进杨家埠,了解风筝的特点,进行风筝的扎制。分类内容学校劳动L书包整洁,物品有序分类盛放,抽屉无杂物,篮球、葫芦丝、学习物品摆放整齐。2 .使用大扫帚清扫

12、校园卫生,能清理水房及厕所。3 .苕帚用后整齐悬挂,垃圾桶、簸箕干净摆放有序,爱惜劳动工具。能简单修理桌凳,进行简单的小制作。4 .进行树木修剪、养护及西红柿等搭架蔬菜种植。5 .学会布置宣传栏、楼道墙壁,定期更换新闻墙,进行诗意校园文化设计。6 .节约水电,按需取用,与校内种植相结合,学会水的二次利用。7 .初步进行创意编程、乐高、盛思实验箱等创意劳动。家务劳动L手洗、机洗衣物床上用品,会拆装被套。2 .参与扫地、拖地、擦桌椅、垃圾分类处理、清洗蔬菜水果等力所能及的家务劳动。3 .学会正确使用炒锅、蒸锅、电饭煲、天然气等厨房用具;学会使用电饼铛、烤箱等厨房电器。4 .学会烙饼等简单的面食制作,会做红烧排骨、罗宋汤一类的稍微复杂的菜,会设计制作营养餐。5 .能按用餐礼仪摆放桌凳、碗筷,盛饭端菜,饭后一起清理餐桌,凳子归位,自觉洗碗筷。6 .尊老爱幼,关爱照顾家庭成员。社会劳动L在父母老师的陪同下,走近消防员、厨师,了解他们的职业特点,参与志愿服务。2 .与社区志愿者一起参与社区服务、城市美化等爱心活动。3 .走进潍柴,了解现代化工业劳动特点;走进昌邑土陶基地,了解土陶特点,参与土陶制作。

展开阅读全文
相关资源
猜你喜欢
相关搜索

当前位置:首页 > 幼儿/小学教育 > 小学教育

copyright@ 2008-2023 1wenmi网站版权所有

经营许可证编号:宁ICP备2022001189号-1

本站为文档C2C交易模式,即用户上传的文档直接被用户下载,本站只是中间服务平台,本站所有文档下载所得的收益归上传人(含作者)所有。第壹文秘仅提供信息存储空间,仅对用户上传内容的表现方式做保护处理,对上载内容本身不做任何修改或编辑。若文档所含内容侵犯了您的版权或隐私,请立即通知第壹文秘网,我们立即给予删除!