售后维修车间年度目标管理责任书.docx

上传人:p** 文档编号:566833 上传时间:2023-11-04 格式:DOCX 页数:4 大小:26.92KB
下载 相关 举报
售后维修车间年度目标管理责任书.docx_第1页
第1页 / 共4页
售后维修车间年度目标管理责任书.docx_第2页
第2页 / 共4页
售后维修车间年度目标管理责任书.docx_第3页
第3页 / 共4页
售后维修车间年度目标管理责任书.docx_第4页
第4页 / 共4页
亲,该文档总共4页,全部预览完了,如果喜欢就下载吧!
资源描述

《售后维修车间年度目标管理责任书.docx》由会员分享,可在线阅读,更多相关《售后维修车间年度目标管理责任书.docx(4页珍藏版)》请在第壹文秘上搜索。

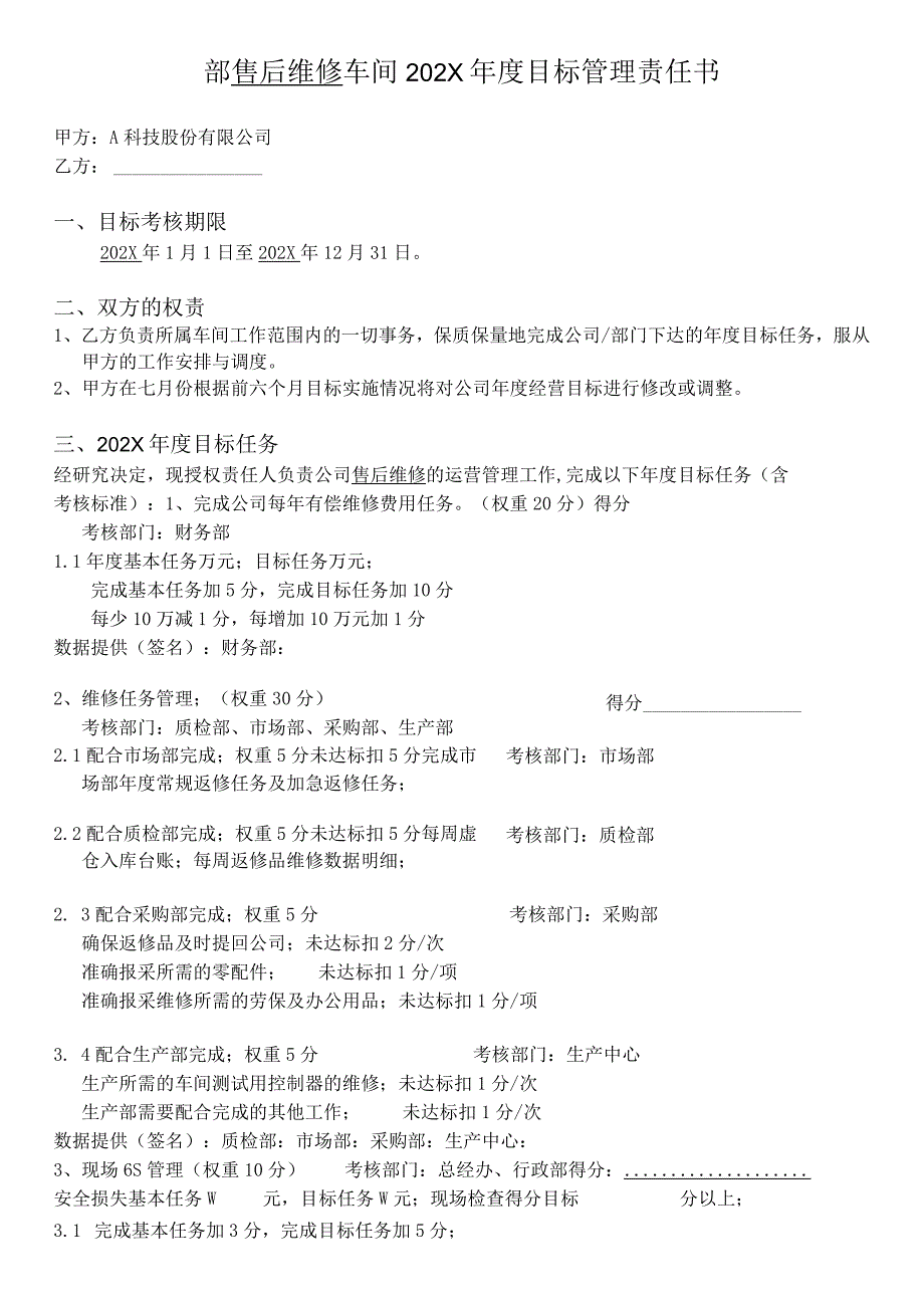
1、A科技股份有限公司202X年度经营目标管理责任书编号:二。二X年X月X日部售后维修车间202X年度目标管理责任书甲方:A科技股份有限公司乙方:一、目标考核期限202X年1月1日至202X年12月31日。二、双方的权责1、乙方负责所属车间工作范围内的一切事务,保质保量地完成公司/部门下达的年度目标任务,服从甲方的工作安排与调度。2、甲方在七月份根据前六个月目标实施情况将对公司年度经营目标进行修改或调整。三、202X年度目标任务经研究决定,现授权责任人负责公司售后维修的运营管理工作,完成以下年度目标任务(含考核标准):1、完成公司每年有偿维修费用任务。(权重20分)得分考核部门:财务部1.1年度基

2、本任务万元;目标任务万元;完成基本任务加5分,完成目标任务加10分每少10万减1分,每增加10万元加1分数据提供(签名):财务部:得分考核部门:市场部考核部门:质检部2、维修任务管理;(权重30分)考核部门:质检部、市场部、采购部、生产部2.1配合市场部完成;权重5分未达标扣5分完成市场部年度常规返修任务及加急返修任务;2.2配合质检部完成;权重5分未达标扣5分每周虚仓入库台账;每周返修品维修数据明细;2. 3配合采购部完成;权重5分考核部门:采购部确保返修品及时提回公司;未达标扣2分/次准确报采所需的零配件;未达标扣1分/项准确报采维修所需的劳保及办公用品;未达标扣1分/项3. 4配合生产部

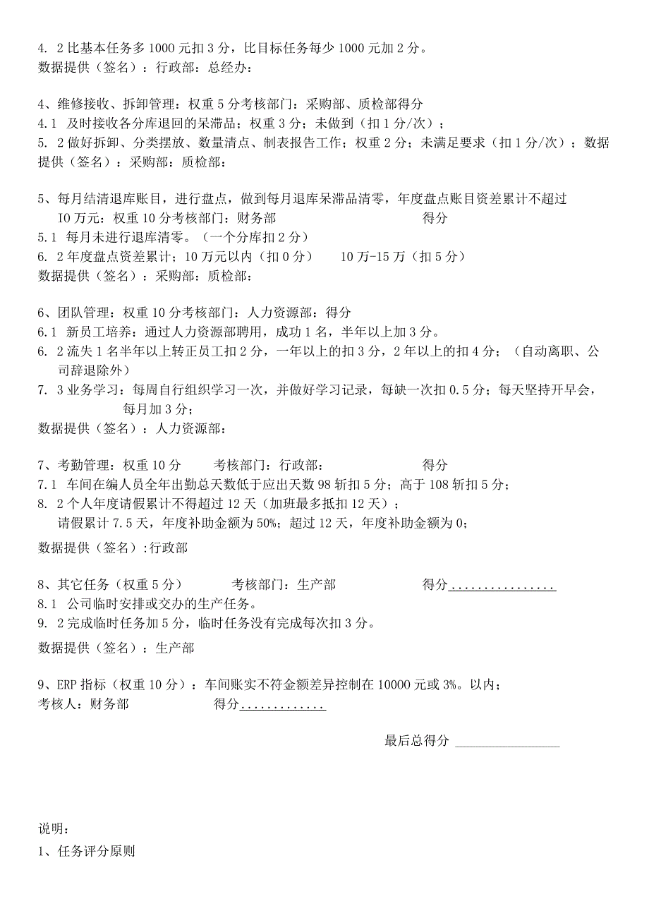
3、完成;权重5分考核部门:生产中心生产所需的车间测试用控制器的维修;未达标扣1分/次生产部需要配合完成的其他工作;未达标扣1分/次数据提供(签名):质检部:市场部:采购部:生产中心:3、现场6S管理(权重10分)考核部门:总经办、行政部得分:安全损失基本任务W元,目标任务W元;现场检查得分目标分以上;3.1 完成基本任务加3分,完成目标任务加5分;4. 2比基本任务多100O元扣3分,比目标任务每少1000元加2分。数据提供(签名):行政部:总经办:4、维修接收、拆卸管理:权重5分考核部门:采购部、质检部得分4.1 及时接收各分库退回的呆滞品;权重3分;未做到(扣1分/次);5. 2做好拆卸、分

4、类摆放、数量清点、制表报告工作;权重2分;未满足要求(扣1分/次);数据提供(签名):采购部:质检部:5、每月结清退库账目,进行盘点,做到每月退库呆滞品清零,年度盘点账目资差累计不超过IO万元:权重10分考核部门:财务部得分5.1 每月未进行退库清零。(一个分库扣2分)6. 2年度盘点资差累计;10万元以内(扣0分)10万-15万(扣5分)数据提供(签名):采购部:质检部:6、团队管理:权重10分考核部门:人力资源部:得分6.1 新员工培养:通过人力资源部聘用,成功1名,半年以上加3分。6. 2流失1名半年以上转正员工扣2分,一年以上的扣3分,2年以上的扣4分;(自动离职、公司辞退除外)7.

5、3业务学习:每周自行组织学习一次,并做好学习记录,每缺一次扣0.5分;每天坚持开早会,每月加3分;数据提供(签名):人力资源部:7、考勤管理:权重10分考核部门:行政部:得分7.1 车间在编人员全年出勤总天数低于应出天数98斩扣5分;高于108斩扣5分;8. 2个人年度请假累计不得超过12天(加班最多抵扣12天);请假累计7.5天,年度补助金额为50%;超过12天,年度补助金额为0;数据提供(签名):行政部8、其它任务(权重5分)考核部门:生产部得分8.1 公司临时安排或交办的生产任务。9. 2完成临时任务加5分,临时任务没有完成每次扣3分。数据提供(签名):生产部9、ERP指标(权重10分)

6、:车间账实不符金额差异控制在100OO元或3%。以内;考核人:财务部得分最后总得分说明:1、任务评分原则实际完成任务量大于基本任务,按实际完成任务量计算;1.2实际任务完成量低于基本任务量时,按下达任务量计算;1.2.1下达任务量全基本任务量时,生产车间未完成,按实际完成任务量计算;1.2.2下达任务量S基本任务量时,生产车间完成下达任务,按完成基本任务量计算;1.3、车间全年综合效益与上年的等价(产值)比较,完成产值(等价)/人员(实际出勤天数)和完成产值(等价)/车间总工资额大于10%;2、质量、安全损失计算2.1由于本车间员工操作失误等原因,经分析确认属车间责任部分的经济损失;四、年度综

7、合考评4.1 车间主任全年业绩水平评定按照年度综合考评的方法进行,总分值为100分。4.2 综合考评是将车间主任月度绩效考核、部门年度目标责任考核、公司年度经营目标考核按照4:4:2的比例进行考评的方法。年度综合考评分数二(E车间月绩效考核分数X4)+(部门年度目标责任考核分数X4)+(公司年度经营目标考核分数X2)/10五、年度综合考评奖金5.1责任人考核限内奖金设定为万元,经年度综合考评后兑现。计算公式为:责任人所得奖金二年度综合考评分数/10OX目标奖金。六、其它责任要求6.1中途离开岗位或退出公司的不再享受年度综合考评奖金;6.2个人年度请假累计不得超过12天(加班抵扣最多12天);请假累计超过7.5天(含7.5天),年度补助金额为50%;超过12天,年度补助金额为0;6.3连续三个月月度绩效考核不合格(分数低于85分),公司有权对其该岗位进行调整或做出留岗查看的处理;6.4本人因重大违纪、违规行为(参考公司奖惩制度)受到公司处分的不再享受年度综合考评奖金。6.5对年度目标考评标准存有争议可以通过公司管理委员会讨论后进行调整。6.6本责任书一式三份,双方及人力资源部各执一份。甲方(或授权人):乙方(签字):签订时间:202X年月日签订时间:202X年月日

展开阅读全文
相关资源
猜你喜欢
相关搜索

当前位置:首页 > 管理/人力资源 > 绩效管理

copyright@ 2008-2023 1wenmi网站版权所有

经营许可证编号:宁ICP备2022001189号-1

本站为文档C2C交易模式,即用户上传的文档直接被用户下载,本站只是中间服务平台,本站所有文档下载所得的收益归上传人(含作者)所有。第壹文秘仅提供信息存储空间,仅对用户上传内容的表现方式做保护处理,对上载内容本身不做任何修改或编辑。若文档所含内容侵犯了您的版权或隐私,请立即通知第壹文秘网,我们立即给予删除!