XX工程项目配电线路故障指示器(远传型)评标技术评审标准(2023年).docx

上传人:p** 文档编号:586544 上传时间:2023-11-22 格式:DOCX 页数:2 大小:17.84KB
下载 相关 举报
XX工程项目配电线路故障指示器(远传型)评标技术评审标准(2023年).docx_第1页
第1页 / 共2页
XX工程项目配电线路故障指示器(远传型)评标技术评审标准(2023年).docx_第2页
第2页 / 共2页
亲,该文档总共2页,全部预览完了,如果喜欢就下载吧!
资源描述

《XX工程项目配电线路故障指示器(远传型)评标技术评审标准(2023年).docx》由会员分享,可在线阅读,更多相关《XX工程项目配电线路故障指示器(远传型)评标技术评审标准(2023年).docx(2页珍藏版)》请在第壹文秘上搜索。

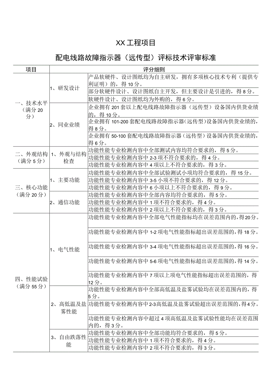
1、XX工程项目配电线路故障指示器(远传型)评标技术评审标准项目评分细则一、技术水平(满分20分)1、研发设计产品软硬件、设计图纸均为自主研发,拥有多项核心技术专利(提供专利证明)的,得10分。部分软硬件设计、设计图纸自主开发,但主要设计是引进的,得8分。软硬件设计、设计图纸均为外购的,得6分。2、同业业绩企业拥有201套以上配电线路故障指示器(远传型)设备国内供货业绩的,得10分。企业拥有101-200套配电线路故障指示器(远传型)设备国内供货业绩的,得8分。企业拥有50-100套配电线路故障指示器(远传型)设备国内供货业绩的,得6分。二、外观结构(满分5分)1、外观与结构检查功能性能专业检测内

2、容中全部测试内容均符合要求的,得5分。功能性能专业检测内容中2-3项不符合要求的,得4分。功能性能专业检测内容中4项以上不符合要求的,得3分。三、核心功能(满分20分)1、主要功能功能性能专业检测内容中全部试验测试小项均符合要求的,得15分。功能性能专业检测内容中3-5小项不符合要求的,得12分。功能性能专业检测内容中6小项以上不符合要求的,得9分。2、通信功能功能性能专业检测内容中全部内容均符合要求的,得5分。功能性能专业检测内容中1项不符合要求的,得4分。功能性能专业检测内容中2项以上不符合要求的,得3分。四、性能试验(满分55分)1、电气性能功能性能专业检测内容中全部电气性能指标均在误差

3、范围内的,得20分。功能性能专业检测内容中1-2项电气性能指标超出误差范围的,得18分。功能性能专业检测内容中3-4项电气性能指标超出误差范围的,得16分。功能性能专业检测内容中5-6项电气性能指标超出误差范围的,得14分。功能性能专业检测内容中7项以上项电气性能指标超出误差范围的,得12分。2、高低温及盐雾性能功能性能专业检测内容中全部高低温及盐雾试验均在误差范围内的,得5分。功能性能专业检测内容中2-3高低温及盐雾试验超出误差范围的,得4分。功能性能专业检测内容中超过4项高低温及盐雾试验性能均在误差范围内的,得3分。3、自由跌落性能功能性能专业检测内容中全部功能均符合要求的,得5分。功能性

4、能专业检测内容中1项不符合要求的,得4分。功能性能专业检测内容中2项不符合要求的,得3分。项目评分细则4、卡线握力试验功能性能专业检测内容中2项均符合要求的,得5分。功能性能专业检测内容中1项不符合要求的,得4分。功能性能专业检测内容中2项不符合要去的,得3分。5、抗扰试验性能功能性能专业检测内容中射频辐射电磁场抗扰度、浪涌(冲击)抗扰度、点快速瞬变脉冲群抗扰度、阻尼震荡磁场抗扰度等全部抗扰性能均符合要求的,得10分。功能性能专业检测内容中射频辐射电磁场抗扰度、浪涌(冲击)抗扰度、点快速瞬变脉冲群抗扰度、阻尼震荡磁场抗扰度等全部抗扰性能中1-2项不符合要求的,得8分。功能性能专业检测内容中射频

5、辐射电磁场抗扰度、浪涌(冲击)抗扰度、点快速瞬变脉冲群抗扰度、阻尼震荡磁场抗扰度等全部抗扰性能中3项以上不符合要求的,得6分。6、电源及功率消耗试验功能性能专业检测中全部电源及功率消耗试验性能测试均符合要求的,得5分。功能性能专业检测中电源及功率消耗试验性能测试1项不符合要求的,得4分。功能性能专业检测中电源及功率消耗试验性能测试2项以上不符合要求的,得3分。7、其他专业试验功能性能专业检测中绝缘性能试验、耐受短路电流冲击试验、临近抗干扰试验、着火危险试验、防护等级试验均符合要求的,得5分。功能性能专业检测中绝缘性能试验、耐受短路电流冲击试验、临近抗干扰试验、着火危险试验、防护等级试验中1-2项不符合要求的,得4分。功能性能专业检测中绝缘性能试验、耐受短路电流冲击试验、临近抗干扰试验、着火危险试验、防护等级试验中3项以上不符合要求的,得3分。

展开阅读全文
相关资源
猜你喜欢
相关搜索

当前位置:首页 > 行业资料 > 国内外标准规范

copyright@ 2008-2023 1wenmi网站版权所有

经营许可证编号:宁ICP备2022001189号-1

本站为文档C2C交易模式,即用户上传的文档直接被用户下载,本站只是中间服务平台,本站所有文档下载所得的收益归上传人(含作者)所有。第壹文秘仅提供信息存储空间,仅对用户上传内容的表现方式做保护处理,对上载内容本身不做任何修改或编辑。若文档所含内容侵犯了您的版权或隐私,请立即通知第壹文秘网,我们立即给予删除!