固定资产折旧的会计账务处理.docx

上传人:p** 文档编号:628424 上传时间:2023-12-14 格式:DOCX 页数:4 大小:16.44KB
下载 相关 举报
固定资产折旧的会计账务处理.docx_第1页
第1页 / 共4页
固定资产折旧的会计账务处理.docx_第2页
第2页 / 共4页
固定资产折旧的会计账务处理.docx_第3页
第3页 / 共4页
固定资产折旧的会计账务处理.docx_第4页
第4页 / 共4页
亲,该文档总共4页,全部预览完了,如果喜欢就下载吧!
资源描述

《固定资产折旧的会计账务处理.docx》由会员分享,可在线阅读,更多相关《固定资产折旧的会计账务处理.docx(4页珍藏版)》请在第壹文秘上搜索。

1、知识题库固定资产折旧的会计账务处理(一)固定资产折旧概述1.固定资产折旧的性质固定资产折旧,是指在固定资产使用寿命内,按照确定的方法对应计折旧额进行的系统分摊.应计折旧额=固定资产原价-预计;争残值-固定资产减值准备3.固定资产计提折旧的范围(1)空间范围企业应对所有的固定资产计提折旧,以下情况除外:已提足折旧仍继续使用的固定资产.(净残值不提折旧)单独计价入账的土地.(历史遗留问题,可以理解为使用年限无穷大)(2)时间范围企业应当按月计提固定资产折旧.当月增加的固定资产,当月不提,从下月开始计提折旧;当月减少的固定资产,当月照提,从下月开始不提折旧.(二)固定斐产折旧方法企业应当根据与固定资

2、产有关的经济利益的预期消耗方式,合理选择固定资产折旧方法.企业不能以包括使用固定资产在内的经济活动所产生的收入为基础进行折旧.1.年限平均法(直线法)年限平均法,又称直线法,是指固定资产的应计折旧额均衡地分摊到固定资产预计使用寿命内的一种方法*应计折旧额=固定资产原价X(I-预计净残值率)年折旧额=应计折旧额-预计使用寿命月折旧额=年折旧额122.工作量法工作量法是根据实际工作量计算每期应计提折旧额的一种方法.应计折旧额=固定资产原价X(I-预计净残值率)该项因定资产当月工作量当月折旧率=XlOo%预计总工作量当月折旧额=应计折旧额X当月折旧率3.双倍余额递减法双倍余额递减法,是指在不考虑固定

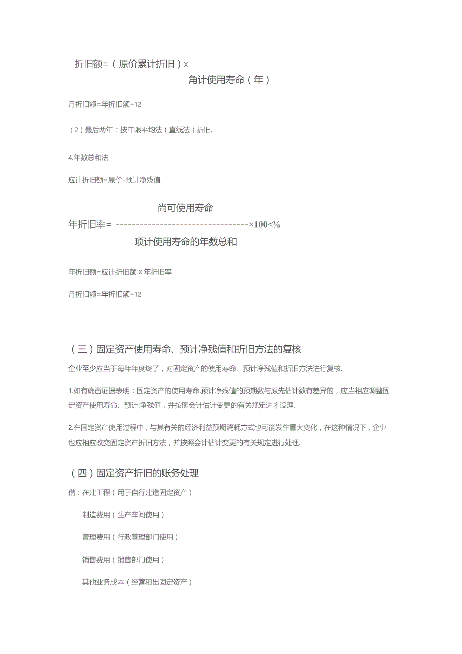
3、资产预计净残值的情况下,根据每期期初固定资产原价减去累计折旧后的金额(即期初账面:争值)和双倍的直线法折旧率计算固定资产折旧的一种方法.(1)非最后两年;折旧额=(原价累计折旧)X角计使用寿命(年)月折旧额=年折旧额12(2)最后两年:按年限平均法(直线法)折旧.4.年数总和法应计折旧额=原价-预计净残值尚可使用寿命年折旧率=100顼计使用寿命的年数总和年折旧额=应计折旧额X年折旧率月折旧额=年折旧额12(三)固定资产使用寿命、预计净残值和折旧方法的复核企业至少应当于每年年度终了,对固定资产的使用寿命、预计净残值和折旧方法进行复核.1.如有确凿证据表明:固定资产的使用寿命.预计净残值的预期数与原先估计数有差异的,应当相应调整固定资产使用寿命、预计:争残值,并按照会计估计变更的有关规定进彳设理.2.在固定资产使用过程中,与其有关的经济利益预期消耗方式也可能发生重大变化,在这种情况下,企业也应相应改变固定资产折旧方法,并按照会计估计变更的有关规定进行处理.(四)固定资产折旧的账务处理借:在建工程(用于自行建造固定资产)制造费用(生产车间使用)管理费用(行政管理部门使用)销售费用(销售部门使用)其他业务成本(经营租出固定资产)研发支出(用于无形资产研发)应付职I三三(而维共给职工4携)贷:累计折旧

展开阅读全文
相关资源
猜你喜欢
相关搜索

当前位置:首页 > 经济/贸易/财会 > 资产评估/会计

copyright@ 2008-2023 1wenmi网站版权所有

经营许可证编号:宁ICP备2022001189号-1

本站为文档C2C交易模式,即用户上传的文档直接被用户下载,本站只是中间服务平台,本站所有文档下载所得的收益归上传人(含作者)所有。第壹文秘仅提供信息存储空间,仅对用户上传内容的表现方式做保护处理,对上载内容本身不做任何修改或编辑。若文档所含内容侵犯了您的版权或隐私,请立即通知第壹文秘网,我们立即给予删除!