塑料线槽配线技术交底.docx

上传人:p** 文档编号:641872 上传时间:2024-01-02 格式:DOCX 页数:4 大小:44.48KB
下载 相关 举报
塑料线槽配线技术交底.docx_第1页
第1页 / 共4页
塑料线槽配线技术交底.docx_第2页
第2页 / 共4页
塑料线槽配线技术交底.docx_第3页
第3页 / 共4页
塑料线槽配线技术交底.docx_第4页
第4页 / 共4页
亲,该文档总共4页,全部预览完了,如果喜欢就下载吧!
资源描述

《塑料线槽配线技术交底.docx》由会员分享,可在线阅读,更多相关《塑料线槽配线技术交底.docx(4页珍藏版)》请在第壹文秘上搜索。

1、-、施工准备(一)技术准备(1)确定桥架、槽板的型号规格及平面布置符合设计要求。(2)进行设计交底、技术交底。(二)材料要求(1)塑料线槽:由槽底、槽盖及附件组成,它是由难燃型硬聚氯乙烯工程塑料挤压成型,严禁使用非难燃型材料加工。选用塑料线槽时,应根据设计要求选择型号、规格相应的定型产品。其敷设场所的环境温度不得低于一15C,其氧指数不应低于27%。以上线槽内外应光滑无棱刺,不应有扭曲,翘边等变形现象,并有产品合格证。(2)木砖:用木材制成梯形,使用时应做防腐处理。(3)塑料胀管:选用时,其规格应与被紧固的电气器具荷重相对应,并选择相同型号的圆头螺丝与垫圈配合使用。(4)镀锌材料:选择金属材料

2、时,应选用经过镀锌处理的圆钢、扁钢、角钢、螺丝、螺栓、螺母、垫圈、弹簧垫圈等,非镀锌金属材料需进行防锈和防腐处理。(5)辅助材料:钻头、电焊条、氧气、乙嫌气、调和漆、防锈漆、橡胶绝缘带或粘塑料绝缘带、黑胶布、螺旋接线钮、TC平安型压线帽、绝缘导线、套管、接线端子、石膏等。(三)主要机具(1)铅笔、卷尺、线坠、粉线袋、电工常用工具、活扳子、手锤。(2)钢锯、钢锯条。(3)手电钻、电锦、工具袋、工具箱、高凳。(四)作业条件(1)配合土建结构施工预埋保护管、木肺、预留孔洞。(2)屋顶、墙面及地面油漆、浆活全部完成。二、材料和质量要点(一)材料的关键要求塑料线槽应经过阻燃处理并有阻燃标记和产品合格证,

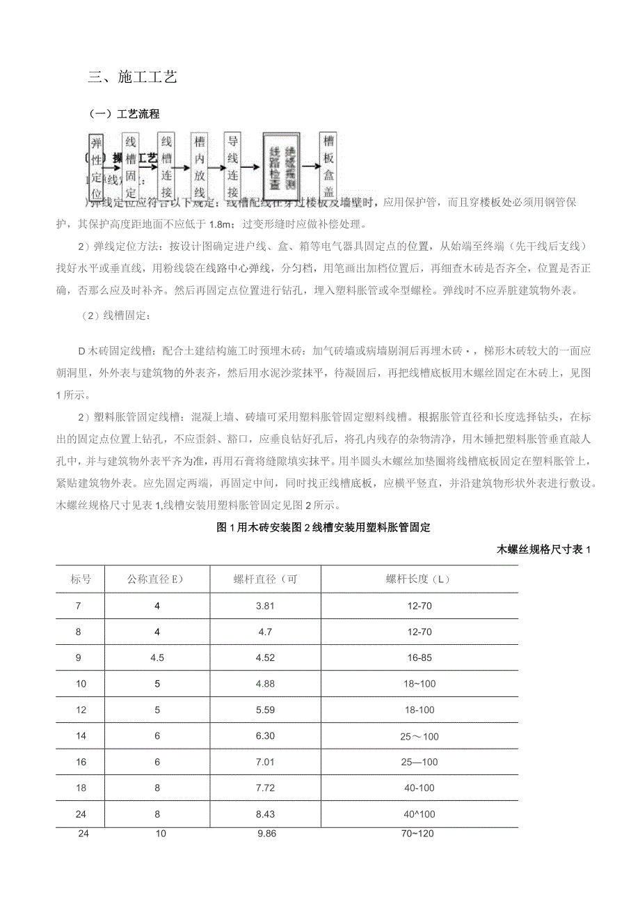
3、外壁应有间距不大于Im的连续阻燃标记和制造厂标。(二)职业健康平安关键要求(1)控制噪声污染:(2)防止触电三、施工工艺(一)工艺流程应用保护管,而且穿楼板处必须用钢管保护,其保护高度距地面不应低于1.8m;过变形缝时应做补偿处理。2)弹线定位方法:按设计图确定进户线、盒、箱等电气器具固定点的位置,从始端至终端(先干线后支线)找好水平或垂直线,用粉线袋在线路中心弹线,分匀档,用笔画出加档位置后,再细查木砖是否齐全,位置是否正确,否那么应及时补齐。然后再固定点位置进行钻孔,埋入塑料胀管或伞型螺栓。弹线时不应弄脏建筑物外表。(2)线槽固定:D木砖固定线槽:配合土建结构施工时预埋木砖:加气砖墙或病墙

4、剔洞后再埋木砖,梯形木砖较大的一面应朝洞里,外外表与建筑物的外表齐,然后用水泥沙浆抹平,待凝固后,再把线槽底板用木螺丝固定在木砖上,见图1所示。2)塑料胀管固定线槽:混凝上墙、砖墙可采用塑料胀管固定塑料线槽。根据胀管直径和长度选择钻头,在标出的固定点位置上钻孔,不应歪斜、豁口,应垂良钻好孔后,将孔内残存的杂物清净,用木锤把塑料胀管垂直敲人孔中,并与建筑物外表平齐为准,再用石膏将缝隙填实抹平。用半圆头木螺丝加垫圈将线槽底板固定在塑料胀管上,紧贴建筑物外表。应先固定两端,再固定中间,同时找正线槽底板,应横平竖直,并沿建筑物形状外表进行敷设。木螺丝规格尺寸见表1,线槽安装用塑料胀管固定见图2所示。图

5、1用木砖安装图2线槽安装用塑料胀管固定木螺丝规格尺寸表1标号公称直径E)螺杆直径(可螺杆长度(L)743.8112-70844.712-7094.54.5216-851054.88181001255.5918-1001466.30251001667.01251001887.7240-1002488.434010024109.86701203)伞形螺栓固定线槽:在石膏板墙或其他护板墙上.,可用伞形螺栓固定塑料线槽,根据弹线定位的标记,找好固定点位置,把线槽的底板横平竖直的紧贴建筑物的外表,钻好孔后将伞形螺栓的两伞叶掐紧合拢插入孔中,待合拢伞叶自行张开后,再用螺母紧固即可,露出线槽内的局部应加套塑

6、料管。固定线槽时,应先固定两端再固定中间。伞形螺栓安装做法,见图3;伞形螺栓构造见图4所示。图3伞型型缥栓安装做法图4伞型螺栓构造(3)线槽连接:线槽及附件连接处应严密平整,无缝隙,紧贴建筑物固定点最大间距见表2。槽体固定点最大间距尺寸表2槽板宽度(mm)固定点形式20406080120固定点最大间距(mm)中心单列800双列1000双列800D槽底和槽盖直线段对接:槽底固定点间1?3应不小于500mm,盖板应不小于300mm,底板离终点50mm及盖板离终端点30mm处均应固定。三线槽的槽底应用双钉固定。槽底对接缝与槽盖对接缝应错开并不小于100mmo2)线槽分支接头,线槽附件如直通,三通转角

7、,接头,插口,盒,箱应采用相同材质的定型产品。槽底、槽盖与各种附件相对接时,接缝处应严实平整,固定牢固见图5所示。图5塑料线槽安装示意图塑料线槽:2-阳角:3-阴角:4-直转角:5-平转角:6-平三通:7-顶三通:8-连接头:9-右三通:IO-左三通:II-终端头:12-接线盒插口:13-灯头盒插口:14-灯头盒:15-接线盒3)线槽各种附件安装要求:盒子均应两点固定,各种附件角、转角、三通等固定点不应少于两点(卡装式除外)。接线盒、灯头盒应采用相应插口连接。线槽的终端应采用终端头封堵。在线路分支接头处应采用相应接线箱。安装铝合金装饰板时,应牢固平整严实。(4)槽内放线:清扫线槽。放线时,先用

8、布去除槽内的污物,使线槽内外清洁。四、质量标准(一)主控工程选用的塑料线槽及其连接件和附件均应符合国家现行技术标准的规定,并应该有合格证。(二)一般规定(1)槽板敷设应符合以下规定:槽板紧贴建筑物外表,布置合理,固定可靠,横平竖直。直线段的盖板接口与底槽接口应错开、其间距不小于100mn1。盖板无扭曲和翘角变形现象,接口严密整齐,槽板外表色泽均匀无污染。(2)槽板线路的保护应符合以下规定:线路穿过梁、柱、墙和楼板有保护管,跨越建筑物变形缝处槽板断开。(3)允许偏差工程:槽板配线允许偏差和检验方法符合表3的规定。槽板配线允许偏差和检验方法表3项次工程允许偏差(mm)检验方法I水平和垂直敷平直程度5拉线、尺寸检查2设的直线段垂直度5拉线、尺寸检查五、成品保护(1)安装塑料线槽时,应注意保持墙面整洁。(2)配线完成后,盒盖、槽盖应全部盖严实平整。(3)塑料线槽配线完成后,不得再次喷浆、刷油,以防止导线和电气器具被污染。

展开阅读全文
相关资源
猜你喜欢
相关搜索

当前位置:首页 > 建筑/环境 > 建筑资料

copyright@ 2008-2023 1wenmi网站版权所有

经营许可证编号:宁ICP备2022001189号-1

本站为文档C2C交易模式,即用户上传的文档直接被用户下载,本站只是中间服务平台,本站所有文档下载所得的收益归上传人(含作者)所有。第壹文秘仅提供信息存储空间,仅对用户上传内容的表现方式做保护处理,对上载内容本身不做任何修改或编辑。若文档所含内容侵犯了您的版权或隐私,请立即通知第壹文秘网,我们立即给予删除!