吸入性肺炎的危险因素及诊断和治疗策略2024.docx

上传人:p** 文档编号:678818 上传时间:2024-01-09 格式:DOCX 页数:4 大小:78.85KB
下载 相关 举报
吸入性肺炎的危险因素及诊断和治疗策略2024.docx_第1页
第1页 / 共4页
吸入性肺炎的危险因素及诊断和治疗策略2024.docx_第2页
第2页 / 共4页
吸入性肺炎的危险因素及诊断和治疗策略2024.docx_第3页
第3页 / 共4页
吸入性肺炎的危险因素及诊断和治疗策略2024.docx_第4页
第4页 / 共4页
亲,该文档总共4页,全部预览完了,如果喜欢就下载吧!
资源描述

《吸入性肺炎的危险因素及诊断和治疗策略2024.docx》由会员分享,可在线阅读,更多相关《吸入性肺炎的危险因素及诊断和治疗策略2024.docx(4页珍藏版)》请在第壹文秘上搜索。

1、吸入性肺炎的危险因素及诊断和治疗策略2024吸入是将口咽或胃内容物吸入喉部、气管支气管和下呼吸道。吸入性肺部炎症是因吸入无菌胃内容物而引起的化学损伤;而吸入性肺部感染是指吸入由致病细菌定植的口咽分泌物而引起的感染过程。这两种吸入性肺炎存在重叠,都可引起肺损伤。临床上以吸入胃内容物引起的吸入性肺炎较多见,也可见于误吸煤油、汽油、挥发性气体、干洗剂、溺水等。吸入性肺炎在社区获得性肺炎(CommUnityaCqUiredPneUmOnia,CAP)中的占比约为5%15%,同时约占老年CAP的71%本文就吸入性肺炎的危险因素和诊断与治疗进行介绍。吸入性肺炎的危险因素吸入性肺炎发生的常见危险因素包括:A

2、吞咽障碍,如吞咽困难、慢性阻塞性肺病、中风或痴呆等神经系统疾病、需机械通气等因素影响。A意识障碍,如急性中风、头部损伤、脑损伤、癫痫发作和某些可引起意识障碍的药物的作用,如酒精、药物、麻醉或镇静剂。A胃内容物到达肺部的机会增加,如反流和管饲。A咳嗽反射受损,如药物、中风、痴呆、意识受损和酒精的影响。A其他:由于潜在致病厌氧菌的生长,牙周疾病或口腔卫生差,老年患者牙列不齐也可能会增加吸入性肺炎的风险。吸入性肺炎的诊断吸入性肺炎的诊断主要取决于危险因素、临床误吸和影像学上重力依赖性肺段渗出影这三个主要方面,并需结合患者临床表现、实验室检查和吞咽功能检查等进一步证实,其一般诊断流程如下(图1I临床表

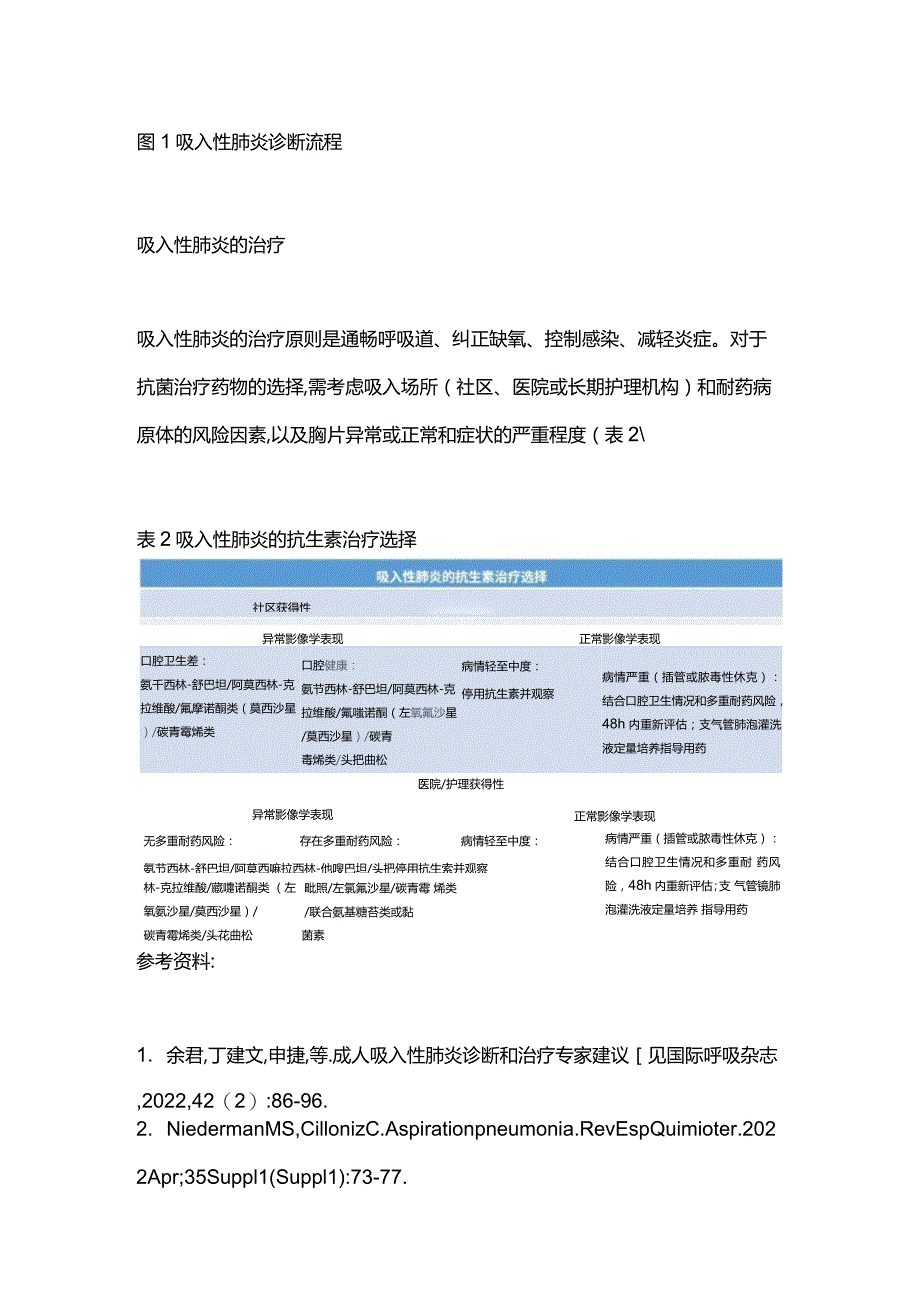
3、现方面,患者可存在呼吸系统症状,如发热、咳嗽、咳痰、气短、心动过速等或有非特异性症状,包括头痛、恶心、呕吐、厌食和体质量减轻、精神状态改变,尤其需注意识别老年患者。此外,支气管肺泡灌洗液定量培养可用于区分细菌和非感染性吸入性肺炎。图1吸入性肺炎诊断流程吸入性肺炎的治疗吸入性肺炎的治疗原则是通畅呼吸道、纠正缺氧、控制感染、减轻炎症。对于抗菌治疗药物的选择,需考虑吸入场所(社区、医院或长期护理机构)和耐药病原体的风险因素,以及胸片异常或正常和症状的严重程度(表2表2吸入性肺炎的抗生素治疗选择异常影像学表现正常影像学表现社区获得性口腔卫生差:氨千西林-舒巴坦/阿莫西林-克拉维酸/氟摩诺酮类(莫西沙星

4、)/碳青霉烯类口腔健康:氨节西林-舒巴坦/阿莫西林-克拉维酸/氟嗤诺酮(左氧氟沙星/莫西沙星)/碳青毒烯类/头把曲松病情轻至中度:停用抗生素并观察病情严重(插管或脓毒性休克):结合口腔卫生情况和多重耐药风险,48h内重新评估;支气管肺泡灌洗液定量培养指导用药医院/护理获得性正常影像学表现异常影像学表现无多重耐药风险:存在多重耐药风险:病情轻至中度:氨节西林-舒巴坦/阿莫西嘛拉西林-他嗖巴坦/头把停用抗生索并观察林-克拉维酸/藏嚏诺酮类 (左氧氨沙星/莫西沙星)/毗照/左氯氟沙星/碳青霉 烯类/联合氨基糖苔类或黏碳青霉烯类/头花曲松菌素病情严重(插管或脓毒性休克): 结合口腔卫生情况和多重耐 药风险,48h内重新评估;支 气管镜肺泡灌洗液定量培养 指导用药参考资料:1. 余君,丁建文,申捷,等.成人吸入性肺炎诊断和治疗专家建议见国际呼吸杂志,2022,42(2):86-96.2. NiedermanMS,CillonizC.Aspirationpneumonia.RevEspQuimioter.2022Apr;35Suppl1(Suppl1):73-77.3. MandellLA,NiedermanMS.AspirationPneumonia.NEnglJMed.2019Feb14;380(7):651-663.

展开阅读全文
相关资源
猜你喜欢
相关搜索

当前位置:首页 > 论文 > 毕业论文

copyright@ 2008-2023 1wenmi网站版权所有

经营许可证编号:宁ICP备2022001189号-1

本站为文档C2C交易模式,即用户上传的文档直接被用户下载,本站只是中间服务平台,本站所有文档下载所得的收益归上传人(含作者)所有。第壹文秘仅提供信息存储空间,仅对用户上传内容的表现方式做保护处理,对上载内容本身不做任何修改或编辑。若文档所含内容侵犯了您的版权或隐私,请立即通知第壹文秘网,我们立即给予删除!