工程热力学实验报告.docx

上传人:p** 文档编号:683095 上传时间:2024-01-10 格式:DOCX 页数:18 大小:191.14KB
下载 相关 举报
工程热力学实验报告.docx_第1页
第1页 / 共18页
工程热力学实验报告.docx_第2页
第2页 / 共18页
工程热力学实验报告.docx_第3页
第3页 / 共18页
工程热力学实验报告.docx_第4页
第4页 / 共18页
工程热力学实验报告.docx_第5页
第5页 / 共18页
工程热力学实验报告.docx_第6页
第6页 / 共18页
工程热力学实验报告.docx_第7页
第7页 / 共18页
工程热力学实验报告.docx_第8页
第8页 / 共18页
工程热力学实验报告.docx_第9页
第9页 / 共18页
工程热力学实验报告.docx_第10页
第10页 / 共18页
亲,该文档总共18页,到这儿已超出免费预览范围,如果喜欢就下载吧!
资源描述

《工程热力学实验报告.docx》由会员分享,可在线阅读,更多相关《工程热力学实验报告.docx(18页珍藏版)》请在第壹文秘上搜索。

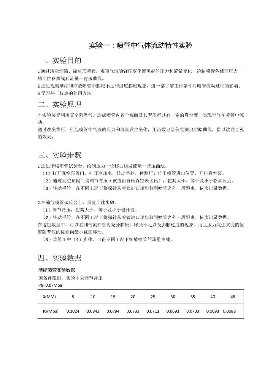
1、实验一:喷管中气体流动特性实验一、实验目的L通过演示渐缩、缩放形喷管,观察气流随背压变化而引起的压力和流量变化,绘制喷管各截面压力一轴向位移曲线和流量一背压曲线。2通过观察渐缩和缩放喷管中膨胀不足和过度膨胀现象,进一部了解工作条件对喷管流动过程的影响。3学习热工仪表的使用方法。二、实验原理本实验装置利用真空泵吸气,造成喷管内各个截面及其背压都具有一定的真空度,实现空气在喷管中流动。通过改变背压,引起喷管中气流的压力和流量发生变化,用函数记录仪绘制出实验曲线,借以达到直观的效果。三、实验步骤1通过渐缩喷管试验台,绘制压力一位移曲线及流量一背压曲线。(1)打开真空泵阀门,打开冷却水,转动手轮,使测

2、压针位于喷管进口位置,开启真空泵。(2)通过真空泵阀门调调节背压(该值由背压真空表读出),使其大于、等于及小于临界压力。(3)转动手轮,在不同工况下将探针从喷管进口逐步移到喷管之外一段距离,依次记录数据。2.在缩放喷管试验台上,重复上述步骤。(1)调节背压,使其大于、等于及小于设计值。(2)转动手轮,在不同工况下将探针从喷管进口逐步移到喷管之外一段距离,依次记录数据。在这组数据中,可以看到气流在管内充分膨胀、膨胀不足以及膨胀过度的现象。而且压力发生突变的位置随背压的提高向最小截面移动。(3)重第1中(4)步骤,可得不同工况下缩放喷管的流量曲线。四、实验数据渐缩喷管实验数据因条件限制,实验中未调

3、节背压Pb=0.07MpaX(MM)51015202530354045Px(Mpa)0.10240.08430.07940.07330.07130.06930.07030.06930.0688().1()0.02H-O缩放喷管实验数据,I,1020Mmm30,I4050X(MM)51015202530354045Px(Mpa)0.0420.0380.0310.0380.0510.0520.0530.0530.0582Mcm46实验二:空气定压比热容测定实验一.实验目的1了解空气定压比热容装置的工作原理2.掌握由基本数据计算出定压比热容值和求得定压比热容计算公式的方法3熟悉本实验中测温、测压、测

4、相对湿度、以及测流量的方法。4分析本实验产生的原因及减少误差的可能途径。二.实验装置和原理本装置由风机、流量计、比热仪主体、调压器及功率表等四部分组成,如图2-1所示。比热仪主体如图2-2所示:1一多层杜瓦瓶,2电加热器,3均流网,4一绝缘垫,5一旋流片,6混流网,7一出口温度计。实验时,被测空气由风机经流量计送入比热仪主体,经加热、均流、旋流、混流后流出。在此过程中,分别测定气体在流量计出口处的干、湿球温度(ta,tv)(可利用大气干湿球温度代替);气体流经比热仪主体的进出口温度(tlzt2);气体的体积流量(V);电热器的输入功率(W);以及实验时相应的大气压力(Pb)和流量计出口处表压力

5、(pg)。有了这些数据,并查用相应的物性参数,即可计算出被测气体的定压比热容(Cp)。气体的流量由节流阀控制,气体出口温度由输入电热器的功率来调节。三.实验步骤和数据处理1.接通电源及测量仪表,开动风机,开启加热器,调节节流阀,使流量保持在额定值附近。3 .逐渐提高调压器电压,即提高加热器功率,使出口温度升高至预计温度。可以根据下式预先估计所需电功率:W12-.式中:W为功率表读数(W);At为比热仪进出口温度差(C);r为每流过10升空气所需时间(三)图2-2比热仪主体4 .待出口温度稳定后(出口温度在10分钟之内无变化或有微小起伏,即可视为稳定),测量和读出下列数据:每10升气体通过流量计

6、所需时间(T,S);比热仪进口温度(t)和出口温度(t2);当时相应的大气压(Pb);流量计出口处的表压(Pg,由mmH2。换算成pa);干球温度匕、湿球温度tw、相对湿度”加热功率,即功率表读数(W);5 .根据流量计出口空气的干球温度和湿球温度,从湿空气的烙湿图查出含湿量(d,gkgDA),并根据下式计算出水蒸气的摩尔成分:4/6221 +J/622=7.97 103则干空气的摩尔成分为:ya=l-yv=99.2%6 .根据电加热器消耗的电功率,可算得加热器单位时间放出的热量:Q=W=25.71;19.51;14.67;11.497 .干空气质量流量为:kg/s_PflV,(Pg+PJ10

7、10-3r4-Z.VZXIU8 .水蒸气质量流量为:=1.48 106 kg/sP、V=%(&+/,)XIoXIo前461.5x7;,9 .水蒸气定压比热容的经验公式为:cp,v=1844+0.4886tv=2013.83;2007.48;2001z67;1997.86J/(kg.K)水蒸气吸收的热量为:J2(18440.4886t)dt=0.2199;0.1812;0.14059;0.1228J/sfl10 .干空气的定压比热容为:(Q-QvCp,a=-=1150.47;1056.49;984.31;913.44J(kgK)区7)11空气的定压比热容为C=Z咐/=I=waCa+wvcv=11

8、5737;1064.10;993.53;922.11J/(kg.K)12.比热随温度的变化关系假定在015(TC之间,空气的真实定压比热与温度之间近似地有线性关系:则由匕到t2的平均比热为:f(+bt)dtCpm=l-因此,若以上为横座标,CPmI;为纵座标(图2-3),则可根据不同温度范围内的平均比热确定截距a和斜率b,从而得出比热随温度变化的计算式。四.注意事项1 .切勿在无气流通过的情况下使电热器投入工作,以免引起局部过热而损坏比热仪主体。2 .输入电热器的电压不得超过220伏,气流出口最高温度不得超过300o3 .加热和冷却要缓慢进行,防止温度计和比热仪主体因温度骤升和骤降而破裂。4

9、.停止实验时,应先切断电热器。让风机继续运行十五分钟左右(温度较低时可适当缩短)5 .流量计内应确保有适量的水五.实验数据环境条件twtPb213.5102.7KPa实验数据:PgTT2W1149Pa43.31s74.625.71W61.619.51W49.714.67W41.911.49W900-1-1.1-1202530354045(tlH2)2CC)比定压热容随温度的关系实验三:真空条件下水蒸气饱和蒸汽压及汽化潜热的测定实验一.实验目的1 .通过观察饱和蒸汽温度和压力的关系,加深对饱和状态的理解。2 .绘制饱和蒸汽PT关系曲线。掌握温度计、压力表、调压器和大气压力计的使用方法。3 .观察

10、金属表面的沸腾现象。二 .实验装置实验装置如图5-1所示。蒸储水图57实验装置示意图三 .实验方法与步骤1接通电源。2先将调压器输出电压调至180V左右,待蒸汽压力升至一定值时,再将电压降至3050伏保温,待工况稳定后,记录水蒸气的压力及温度。3改变电压,重复上述实验,要求表压在01MPa范围内要求实验不少于6次,且实验点尽量分布均匀。4实验结束后,将调压器指针旋回零位,并切断电源。5记录室温和大气压力。四 .实验结果整理1根据记录的数据,在座标纸上绘制P-T实验曲线。2将实验结果与教材相对照,验证饱和蒸汽的pT关系。五.注意事项1 .实验装置通电后必须专人看管2 .装置最高使用压力为IMPa

11、(表压),不可超压工作。3 .加热过程中,箱体上方的金属管温度很高,严禁触碰。六.实验数据温度压力t/p/MPa950.0845331000.1013251100.1432431200.1984831300.2700181400.3611901500.475711600.617661700.79147P-T实验数据表p/MPaP-T实验曲线80-1I.0.1p/MPapT实验对数曲线实验四:二氧化碳p-v-T关系的观察和测定.实验目的1、观察二氧化碳相变过程中的凝结(或汽化)现象。2、测定临界参数,并观察临界状态附近气液两相界限模糊现象。3、观察超临界压力下加热和冷却时气液两相连续过渡现象。4

12、、用定温法测定二氧化碳的pvT关系(在p-v图上画出定温线)。二.实验原理简单可压缩系统处于平衡态时,状态参数压力、温度和比容之间有确定关系,可表示为F(p,V,7)=O或V=f(p,D图4-1二氧化碳p-v-T关系曲线维持温度不变,测定比容与压力的对应数值,就可得到等温线的数据。在不同温度下对二氧化碳气体进行压缩,将此过程画在Ly图上,可得到如图41所示的二氧化碳p-yT关系曲线。当温度低于临界温度4时,该二氧化碳实际气体的等温线有气液相变的直线段。随着温度的升高,相变过程的直线段逐渐缩短。当温度增加到临界温度时,饱和液体和饱和气体之间的界限已完全消失,呈现出模糊状态,称为临界状态。二氧化碳

13、的临界压力PC为7.38MPa,临界温度(为31.1。在P-V图上,临界温度等温线在临界点上既是驻点,又是拐点。临界温度以上的等温线也具有拐点,直到48.1C才成为均匀的曲线。三.实验步骤1、开动恒温水浴的水泵,使室温下的水循环,记录水套内温度计的数值(取水套内两只温度计读数的平均值)。2、关闭活塞式压力泵两端的阀门,开启中间的液压油存储腔阀门,转动手轮移除活塞使液压油进入活塞,到底后关闭存储腔阀门,开启两端阀门建立压力,如果一次行程无法建立所需压力,可重复以上步骤继续建立压力。3、当压力接近临界压力时,缓缓转动手轮以提高油压,记录在该温度下的若干不同压力值P及对应的二氧化碳体积%压力间隔一般

14、可取0.5Mpa,在接近饱和状态时压力间隔应取0.05Mpa.同时,注意观察承压管内水银柱上方有二氧化碳液体出现的起始点及二氧化碳气体全部变成液体的起始点,并记录对应的压力值P及体积匕3、打开恒温水浴的加热器开关,将恒温水浴的电接点温度计调定高于室温但低于临界温度的某一值,待水加热后,记录水套上温度计的数值,重复进行3步骤。4、将恒温水浴的电接点温度计调为临界温度值(31.1)O待水加热后,缓缓转动手轮以提高油压,记录在该温度下的若干不同压力值P及对应的二氧化碳体积匕在临界状态附近压力间隔应小些,可取0.05Mpa0同时,注意观察临界状态附近气液两相界限模糊现象,并记录此时压力值PC及对应的二氧化碳体积V。5、将恒温水浴的电接点温度计调定高于临界温度的某一值。待水加热后,记录水套内温度计的数值,缓缓转动手轮以提高油压,记录在该温度下的若干不同压力值P及对应的二氧化碳体积匕会发现,压力再高,二氧化碳气体也不会液化。6、若时间允许,可再调高水浴温度,重复进行5步骤。可通过降压过程观察汽化现象。四、实验数据的整理1、计算毛细管中二氧化碳的质量相。

展开阅读全文
相关资源
猜你喜欢
相关搜索

当前位置:首页 > 高等教育 > 工学

copyright@ 2008-2023 1wenmi网站版权所有

经营许可证编号:宁ICP备2022001189号-1

本站为文档C2C交易模式,即用户上传的文档直接被用户下载,本站只是中间服务平台,本站所有文档下载所得的收益归上传人(含作者)所有。第壹文秘仅提供信息存储空间,仅对用户上传内容的表现方式做保护处理,对上载内容本身不做任何修改或编辑。若文档所含内容侵犯了您的版权或隐私,请立即通知第壹文秘网,我们立即给予删除!