房地产公司总承包项目行政管理工作计划管理规定.docx

上传人:p** 文档编号:688507 上传时间:2024-01-12 格式:DOCX 页数:3 大小:22.18KB
下载 相关 举报
房地产公司总承包项目行政管理工作计划管理规定.docx_第1页
第1页 / 共3页
房地产公司总承包项目行政管理工作计划管理规定.docx_第2页
第2页 / 共3页
房地产公司总承包项目行政管理工作计划管理规定.docx_第3页
第3页 / 共3页
亲,该文档总共3页,全部预览完了,如果喜欢就下载吧!
资源描述

《房地产公司总承包项目行政管理工作计划管理规定.docx》由会员分享,可在线阅读,更多相关《房地产公司总承包项目行政管理工作计划管理规定.docx(3页珍藏版)》请在第壹文秘上搜索。

1、房地产公司总承包项目行政管理工作计划管理规定(文件编号:ZNJZXJH-)1、总则1-1目的:为贯彻落实全面计划管理的要求,增强工作的计划性和可控性,通过循环递进的计划,不断发现问题,改进工作方法,提高工作能力,推动个人和企业业绩的不断优化和提高,特制定本规定。12、适用范围:项目部经理工作计划的编制、审核、发布等工作必须以本规定为依据。2、责任主体项目经理负责编制本项目部的工作计划并报分公司办公室汇总。3、工作计划管理规定(1)工作计划包括年度、月度工作计划。(2)工作计划的编制依据:总公司发展战略、经营方针是所有计划编制的基本依据;上级单位和个人的工作计划是下级单位和个人工作计划编制的依据

2、;(3)工作计划的内容:工作计划的编制应遵循简明扼要的原则,清楚列明本单位下一期要办理的具体事项,具体包括:工作内容及预期成果;主要责任人;需要的协助和配合;预期起始和完成时间;重大项目,应将详细项目计划附后。(4)工作计划的编制时间下年度工作计划的编制时间为本年度12月20日前交办公室。下月度工作计划的编制时间为本月度25日之前交办公室。(5)工作计划的审核项目部工作计划在报送办公室前应报分管领导初审,分管领导须签署意见。(6)工作计划的公布审核后的工作计划办公室要一式两份,一份自存备查,一份在2日前下发给各项目部。(7)工作计划的实施和调整各项目部要严格按照计划开展工作,自觉维护计划的严肃

3、性、完整性、连贯性,任何单位和个人都不得随意更改计划。如个别单位计划执行、完成确有困难,在不影响分公司总体计划或其他单位计划达成的前提下,可由计划执行人与其分管领导协调,对计划进行调整。如计划执行困难,将影响分公司总体计划或其他单位计划达成,应由计划执行人的直接主管负责与相关单位协调共同研究对策,必要时可召开专题会议进行协商。每年7月底,分公司根据上半年计划完成情况和外部形势变化,统一对年度计划进行调整。对于各项目部计划中列明的需要的资源与协助经确认后,相关职能科室应将其视为本职工作和自身工作计划的一部分以执行。如未提供相应的支持和配合,办事人应同时提交主管领导和办公室,加以协调解决和处罚。4

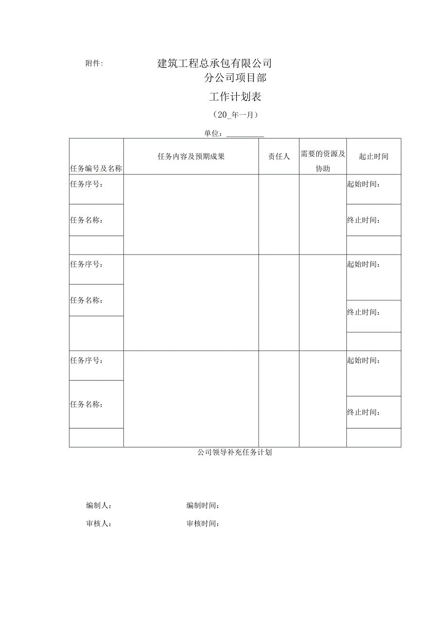
4、、罚则(1)工作计划的编制组织工作列入对各项目部的考核内容,参见绩效考核管理制度。(2)当期工作计划未在要求时间内报送的,每滞后一天,对责任人罚款200元。如果滞后时间超过5天,罚款加倍,并对责任人予以行政警告处分。处罚由办公室提出申请,分公司经理复核并作出决定。(3)拒不编制当期工作计划的,对责任人予以记过处分并罚款100O元;连续两次拒不编制的,对责任人给予记大过处分并罚款2000元;情节严重的,对责任人予以降级或辞退。处罚由办公室提出申请,经理复核并作出决定。(4)工作计划敷衍塞责的,除驳回重编外,予以责任人500-3000元罚款,以及警告、记过处分。该处分由分公司经理作出。未能配合其他部门工作计划中需要配合事项的,办公室对其处于300-500元罚款。5、附件工作计划表分公司项目部工作计划表(20_年一月)单位:_任务编号及名称任务内容及预期成果责任人需要的资源及协助起止时间任务序号:起始时间:任务名称:终止时间:任务序号:起始时间:任务名称:终止时间:任务序号:起始时间:任务名称:终止时间:公司领导补充任务计划编制人:编制时间:审核人:审核时间:附件:建筑工程总承包有限公司

展开阅读全文
相关资源
猜你喜欢
相关搜索

当前位置:首页 > 建筑/环境 > 房地产

copyright@ 2008-2023 1wenmi网站版权所有

经营许可证编号:宁ICP备2022001189号-1

本站为文档C2C交易模式,即用户上传的文档直接被用户下载,本站只是中间服务平台,本站所有文档下载所得的收益归上传人(含作者)所有。第壹文秘仅提供信息存储空间,仅对用户上传内容的表现方式做保护处理,对上载内容本身不做任何修改或编辑。若文档所含内容侵犯了您的版权或隐私,请立即通知第壹文秘网,我们立即给予删除!