恒大上林苑申报(B3-2U).docx

上传人:p** 文档编号:701262 上传时间:2024-01-16 格式:DOCX 页数:3 大小:17.38KB
下载 相关 举报
恒大上林苑申报(B3-2U).docx_第1页
第1页 / 共3页
恒大上林苑申报(B3-2U).docx_第2页
第2页 / 共3页
恒大上林苑申报(B3-2U).docx_第3页
第3页 / 共3页
亲,该文档总共3页,全部预览完了,如果喜欢就下载吧!
资源描述

《恒大上林苑申报(B3-2U).docx》由会员分享,可在线阅读,更多相关《恒大上林苑申报(B3-2U).docx(3页珍藏版)》请在第壹文秘上搜索。

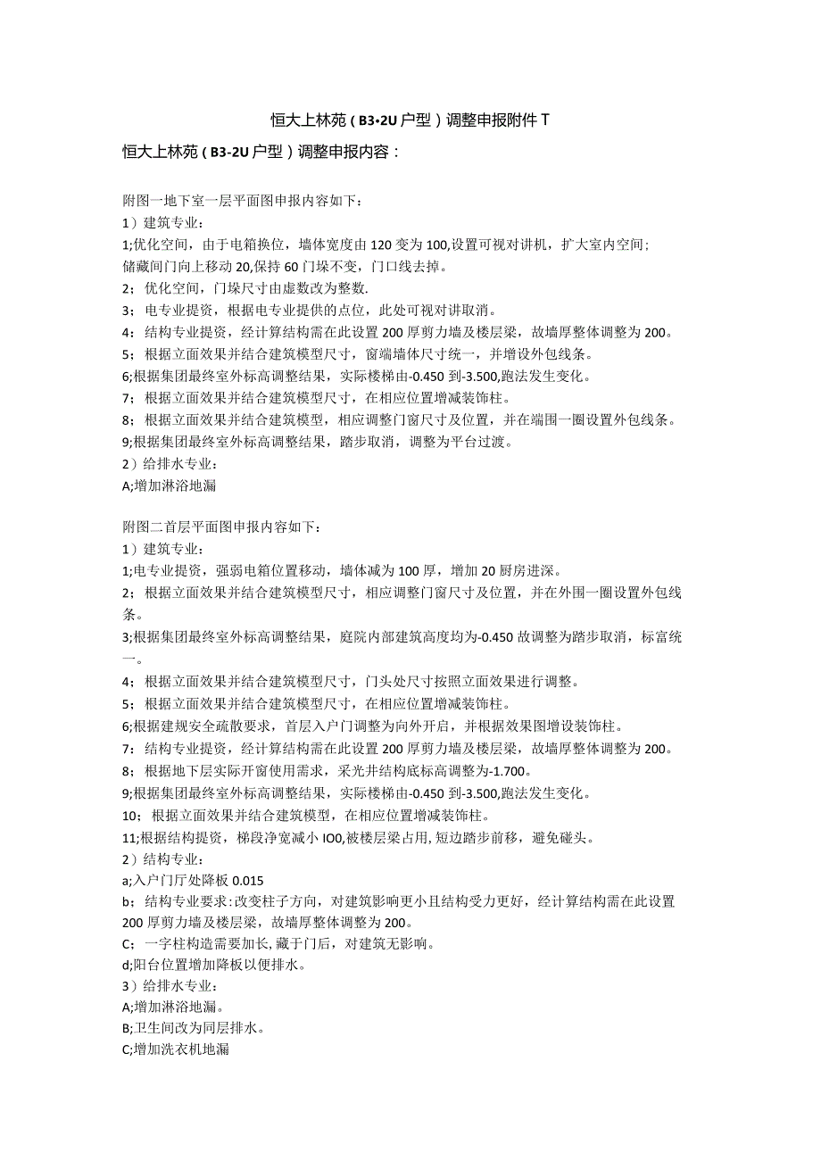
1、恒大上林苑(B32U户型)调整申报附件T恒大上林苑(B3-2U户型)调整申报内容:附图一地下室一层平面图申报内容如下:1)建筑专业:1;优化空间,由于电箱换位,墙体宽度由120变为100,设置可视对讲机,扩大室内空间;储藏间门向上移动20,保持60门垛不变,门口线去掉。2;优化空间,门垛尺寸由虚数改为整数.3;电专业提资,根据电专业提供的点位,此处可视对讲取消。4:结构专业提资,经计算结构需在此设置200厚剪力墙及楼层梁,故墙厚整体调整为200。5;根据立面效果并结合建筑模型尺寸,窗端墙体尺寸统一,并增设外包线条。6;根据集团最终室外标高调整结果,实际楼梯由-0.450到-3.500,跑法发生

2、变化。7;根据立面效果并结合建筑模型尺寸,在相应位置增减装饰柱。8;根据立面效果并结合建筑模型,相应调整门窗尺寸及位置,并在端围一圈设置外包线条。9;根据集团最终室外标高调整结果,踏步取消,调整为平台过渡。2)给排水专业:A;增加淋浴地漏附图二首层平面图申报内容如下:1)建筑专业:1;电专业提资,强弱电箱位置移动,墙体减为100厚,增加20厨房进深。2;根据立面效果并结合建筑模型尺寸,相应调整门窗尺寸及位置,并在外围一圈设置外包线条。3;根据集团最终室外标高调整结果,庭院内部建筑高度均为-0.450故调整为踏步取消,标富统一。4;根据立面效果并结合建筑模型尺寸,门头处尺寸按照立面效果进行调整。

3、5;根据立面效果并结合建筑模型尺寸,在相应位置增减装饰柱。6;根据建规安全疏散要求,首层入户门调整为向外开启,并根据效果图增设装饰柱。7:结构专业提资,经计算结构需在此设置200厚剪力墙及楼层梁,故墙厚整体调整为200。8;根据地下层实际开窗使用需求,采光井结构底标高调整为-1.700。9;根据集团最终室外标高调整结果,实际楼梯由-0.450到-3.500,跑法发生变化。10;根据立面效果并结合建筑模型,在相应位置增减装饰柱。11;根据结构提资,梯段净宽减小IO0,被楼层梁占用,短边踏步前移,避免碰头。2)结构专业:a;入户门厅处降板0.015b;结构专业要求:改变柱子方向,对建筑影响更小且结

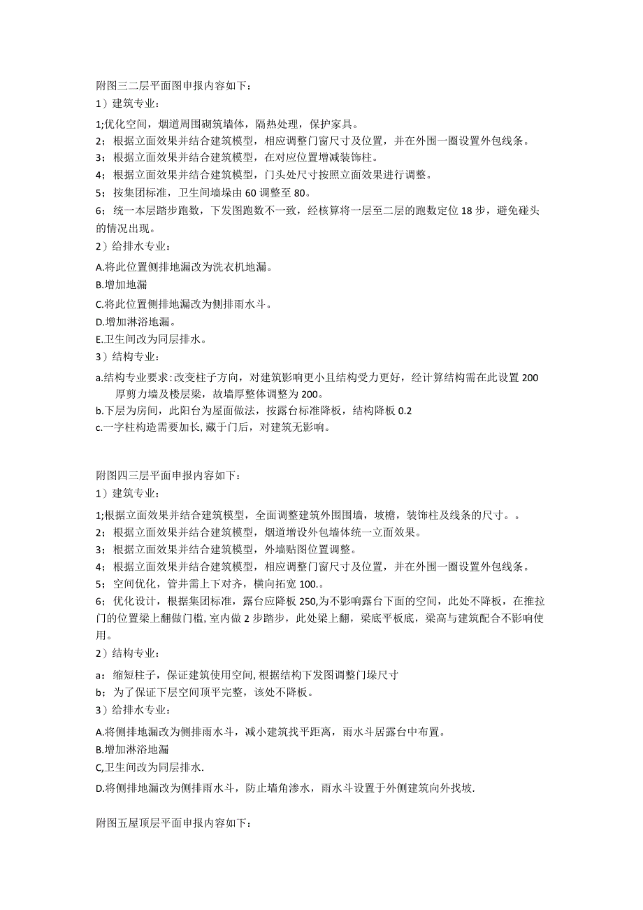
4、构受力更好,经计算结构需在此设置200厚剪力墙及楼层梁,故墙厚整体调整为200。C;一字柱构造需要加长,藏于门后,对建筑无影响。d;阳台位置增加降板以便排水。3)给排水专业:A;增加淋浴地漏。B;卫生间改为同层排水。C;增加洗衣机地漏附图三二层平面图申报内容如下:1)建筑专业:1;优化空间,烟道周围砌筑墙体,隔热处理,保护家具。2;根据立面效果并结合建筑模型,相应调整门窗尺寸及位置,并在外围一圈设置外包线条。3;根据立面效果并结合建筑模型,在对应位置增减装饰柱。4;根据立面效果并结合建筑模型,门头处尺寸按照立面效果进行调整。5;按集团标准,卫生间墙垛由60调整至80。6;统一本层踏步跑数,下发

5、图跑数不一致,经核算将一层至二层的跑数定位18步,避免碰头的情况出现。2)给排水专业:A.将此位置侧排地漏改为洗衣机地漏。B.增加地漏C.将此位置侧排地漏改为侧排雨水斗。D.增加淋浴地漏。E.卫生间改为同层排水。3)结构专业:a.结构专业要求:改变柱子方向,对建筑影响更小且结构受力更好,经计算结构需在此设置200厚剪力墙及楼层梁,故墙厚整体调整为200。b.下层为房间,此阳台为屋面做法,按露台标准降板,结构降板0.2c.一字柱构造需要加长,藏于门后,对建筑无影响。附图四三层平面申报内容如下:1)建筑专业:1;根据立面效果并结合建筑模型,全面调整建筑外围围墙,坡檐,装饰柱及线条的尺寸。2;根据立

6、面效果并结合建筑模型,烟道增设外包墙体统一立面效果。3;根据立面效果并结合建筑模型,外墙贴图位置调整。4;根据立面效果并结合建筑模型,相应调整门窗尺寸及位置,并在外围一圈设置外包线条。5;空间优化,管井需上下对齐,横向拓宽100.。6;优化设计,根据集团标准,露台应降板250,为不影响露台下面的空间,此处不降板,在推拉门的位置梁上翻做门槛,室内做2步踏步,此处梁上翻,梁底平板底,梁高与建筑配合不影响使用。2)结构专业:a:缩短柱子,保证建筑使用空间,根据结构下发图调整门垛尺寸b;为了保证下层空间顶平完整,该处不降板。3)给排水专业:A.将侧排地漏改为侧排雨水斗,减小建筑找平距离,雨水斗居露台中布置。B.增加淋浴地漏C,卫生间改为同层排水.D.将侧排地漏改为侧排雨水斗,防止墙角渗水,雨水斗设置于外侧建筑向外找坡.附图五屋顶层平面申报内容如下:1);建筑专业:1;优化设计,结合建筑外轮廓,屋面按照效果图集模型尺寸进行全面调整。备注:1、以上调整内容详见附图一、附图二、附图三、附图四、附图五2、此附件中调整意见编号与附图中调整编号相对应。

展开阅读全文
相关资源
猜你喜欢
相关搜索

当前位置:首页 > IT计算机 > 数据结构与算法

copyright@ 2008-2023 1wenmi网站版权所有

经营许可证编号:宁ICP备2022001189号-1

本站为文档C2C交易模式,即用户上传的文档直接被用户下载,本站只是中间服务平台,本站所有文档下载所得的收益归上传人(含作者)所有。第壹文秘仅提供信息存储空间,仅对用户上传内容的表现方式做保护处理,对上载内容本身不做任何修改或编辑。若文档所含内容侵犯了您的版权或隐私,请立即通知第壹文秘网,我们立即给予删除!