废弃电路板的综合处理与回收利用技术.docx

上传人:p** 文档编号:721154 上传时间:2024-01-23 格式:DOCX 页数:4 大小:41.43KB
下载 相关 举报
废弃电路板的综合处理与回收利用技术.docx_第1页
第1页 / 共4页
废弃电路板的综合处理与回收利用技术.docx_第2页
第2页 / 共4页
废弃电路板的综合处理与回收利用技术.docx_第3页
第3页 / 共4页
废弃电路板的综合处理与回收利用技术.docx_第4页
第4页 / 共4页
亲,该文档总共4页,全部预览完了,如果喜欢就下载吧!
资源描述

《废弃电路板的综合处理与回收利用技术.docx》由会员分享,可在线阅读,更多相关《废弃电路板的综合处理与回收利用技术.docx(4页珍藏版)》请在第壹文秘上搜索。

1、废弃电路板的综合处理与回收利用技术周益辉I曾毅夫I龙桂花2洪志华3I凯天环保科技股份长沙4101002湖南科技学院外语语言文学系永州4251003桂林师范高等专科学校化学与工程技术系桂林541001摘要:对废弃电路板的材料成分进行了分析,针对不同的两种废弃电路板提出了资源化处理路线,并对废弃电路板金属和非金属资源的深加工处理技术进行了探讨。关键词:废弃电路板;金属;非金属;回收中图分类号:X705文献标识码:ATherecycleIechnologiesofwasteprintedcircuitboardsZhouYi-huilZengYi-filLongGui-hua2ZhanZhi-hua

2、31KaitianEnvironmentalTechnologyCo.,Ltd,Changsha4101002HunanUniversityofScienceandEngineering,ForeignLanguagesInstitute,Yongzhou4251003GuilinNormalCoIlege,DepartmentofChemistryandEngineeringTechnology,Guilin541001Abstract:Thematerialcharacteristicofwasteprintedcircuitboardswasanalyzed,andtherecycler

3、outesfbrthetwotypesofwasteprintedcircuitboardswereputforward,andfurtherprocessesformetalsandnonmetalsresourcesofwasteprintedcircuitboardswasdiscussed.Keywordsanteprintedcircuitboards;metals;nonmetals;recycling0前言经济的开展和科技的进步使得电子工业迅猛开展,给人类的生产、生活方式带来了深刻的变革。同时由于电子产品的更新换代周期不断缩短,大量的电子产品在到达使用寿命后报废成为了电子废弃物,

4、由此产生的电子废弃物每年以18%的速度增长,成为世界上增长最快的垃圾之一1。废弃电路板是电子废弃物中成分和结构最为复杂、同时也是最难处理的部件,如果不加处理、任意堆放或填埋或处理不当将给周围的环境带来很大的威胁;此外,我国正在大力开展循环经济,倡导建立资源节约型社会,以缓解人口、资源、环境对社会可持续性开展带来的巨大压力。废弃电路板的综合处理与回收利用已成为资源环境领域的一个重要课题。废弃电路板中含有大量的可利用的塑料、玻璃、金属和稀贵金属等资源,假设随意处置废弃电路板不但会给环境带来潜在的危害,而且会造成资源的极大浪费。因此废弃电路板的无害化与资源化处置,不仅能保护人类赖以生存的自然环境,同

5、时也能够实现资源的回收利用。本文综合废弃电路板的特点,分别探讨了不同废弃电路板及金属与非金属资源的综合处理与回收利用技术。1废弃电路板的材料成分分析废弃电路板的回收处理在很大程度上依赖于对其材料组成与结构的认识,因此,从定性和定量的角度确定废弃电路板上各种物质的组成和含量非常必要。印刷线路板的基板材料通常为玻璃纤维强化酚醛树脂或环氧树脂,其上焊接有各种构件,成分非常更杂,其中含有多种金属,具有很高的资源回收价值。瑞典ROnnSkar冶炼厂算机中的印刷电路板的组分进行了分析,结果如表1所示。表1电脑电路板的主要物质组成I周益辉(1983)男,硕士,环保工程师,主要从事固体废弃物的资源化与产业化研

6、究,Email:基金工程:湖南省社会科技开展支撑方案重点工程(工程编号:2023SK2004)物质名称塑料铜铁溟化物铅锡银睇锌金、银比例/%49.77923.7287.4674.6464.4803.6503.3191.8250.7470.166物质名称镉留钿铝被钻铺钳铺汞比例/%0.0660.0320.0210.0260.0150.0140.0080.0060.0050.002从材料组成来看,废弃电路板中含有大量可回收的金属和塑料等非金属物质,具有很高的回收利用价值。废弃印刷电路板含有的金属分为两大类:根本金属:如铝、铜、铁、银、铅、锡等;贵金属和稀有金属:如金、银、钳、把等。一般而言,废弃印

7、刷电路板中根本金属含量高,贵金属和稀有金属含量低。然而废弃印刷电路板还含有铅、汞、镉等重金属和湿化阻燃剂等有毒有害物质,如果处理不当会对大气、土壤和地下水造成严重污染,对人类健康造成巨大的危害。2废弃电路板整体综合处理技术废弃电路板是整个电子废弃物的核心,也是最难处理的部件。关于它的回收处理,国内外研究机构和企业已经做了广泛的研究。综合现有的产业化技术,根据废弃电路板的实际情况,现提出废弃电路板的处理路线。2.1大中型电子产品废弃电路板处理路线来自于电脑、电视、冰箱等大中型电器的废弃电路板,面积较大,含元器件相对较多,成分复杂,如图1所示。因此,有必要先进行元件和基板的别离,以提高回收效率。图

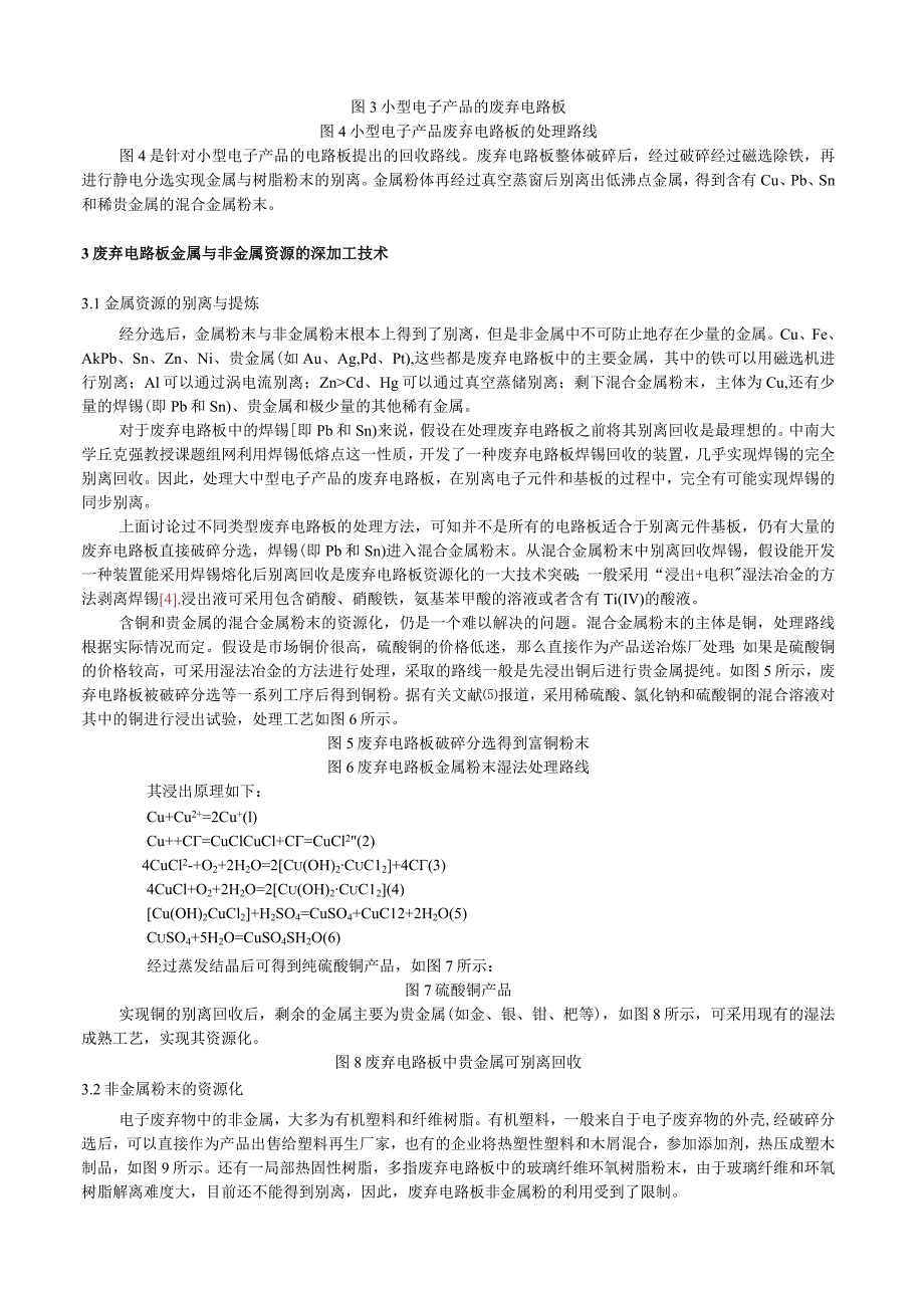
8、1大中型电子产品的废弃电路板型电子产品废弃电路板的处理路线图2是针对大中型电子电器产品提出的回收路线。废弃电路板首先采用专门的设备实现基板和电子元件的别离,然后分别进行处理。元件进行真空炭化蒸储,目的是别离出电子元件的有机物和蒸储出低沸点金属(锌,还有少量的镉睇汞等)。炭化渣经磁选别离出铁,再经破碎和涡电流分选后得到炭渣和混合金属粉末。3.2小型电子产品废弃电路板的处理路线小型电器的电路板形状各异,一般来自于电子玩具、灯管、插座、等。虽然同样含有各种元件,成分也比拟复杂,元器件相对小,如图3所示。因此,此类废弃电路板不便于进行元件和基板的别离,应采用整体破碎分选的方法较为适宜。图3小型电子产品

9、的废弃电路板图4小型电子产品废弃电路板的处理路线图4是针对小型电子产品的电路板提出的回收路线。废弃电路板整体破碎后,经过破碎经过磁选除铁,再进行静电分选实现金属与树脂粉末的别离。金属粉体再经过真空蒸窗后别离出低沸点金属,得到含有Cu、Pb、Sn和稀贵金属的混合金属粉末。3废弃电路板金属与非金属资源的深加工技术3.1金属资源的别离与提炼经分选后,金属粉末与非金属粉末根本上得到了别离,但是非金属中不可防止地存在少量的金属。Cu、Fe、AkPb、Sn、Zn、Ni、贵金属(如Au、Ag,Pd、Pt),这些都是废弃电路板中的主要金属,其中的铁可以用磁选机进行别离;Al可以通过涡电流别离;ZnCd、Hg可

10、以通过真空蒸储别离;剩下混合金属粉末,主体为Cu,还有少量的焊锡(即Pb和Sn)、贵金属和极少量的其他稀有金属。对于废弃电路板中的焊锡即Pb和Sn)来说,假设在处理废弃电路板之前将其别离回收是最理想的。中南大学丘克强教授课题组网利用焊锡低熔点这一性质,开发了一种废弃电路板焊锡回收的装置,几乎实现焊锡的完全别离回收。因此,处理大中型电子产品的废弃电路板,在别离电子元件和基板的过程中,完全有可能实现焊锡的同步别离。上面讨论过不同类型废弃电路板的处理方法,可知并不是所有的电路板适合于别离元件基板,仍有大量的废弃电路板直接破碎分选,焊锡(即Pb和Sn)进入混合金属粉末。从混合金属粉末中别离回收焊锡,假

11、设能开发一种装置能采用焊锡熔化后别离回收是废弃电路板资源化的一大技术突破;一般采用“浸出+电积湿法冶金的方法剥离焊锡4,浸出液可采用包含硝酸、硝酸铁,氨基苯甲酸的溶液或者含有Ti(IV)的酸液。含铜和贵金属的混合金属粉末的资源化,仍是一个难以解决的问题。混合金属粉末的主体是铜,处理路线根据实际情况而定。假设是市场铜价很高,硫酸铜的价格低迷,那么直接作为产品送冶炼厂处理;如果是硫酸铜的价格较高,可采用湿法冶金的方法进行处理,采取的路线一般是先浸出铜后进行贵金属提纯。如图5所示,废弃电路板被破碎分选等一系列工序后得到铜粉。据有关文献报道,采用稀硫酸、氯化钠和硫酸铜的混合溶液对其中的铜进行浸出试验,

12、处理工艺如图6所示。图5废弃电路板破碎分选得到富铜粉末图6废弃电路板金属粉末湿法处理路线其浸出原理如下:Cu+Cu2+=2Cu+(l)Cu+C=CuClCuCl+C=CuCl2(2)4CuCl2-+O2+2H2O=2Cu(OH)2CuC12+4C(3)4CuCl+O2+2H2O=2Cu(OH)2CuC12(4)Cu(OH)2CuCl2+H2SO4=CuSO4+CuC12+2H2O(5)CuSO4+5H2O=CuSO4SH2O(6)经过蒸发结晶后可得到纯硫酸铜产品,如图7所示:图7硫酸铜产品实现铜的别离回收后,剩余的金属主要为贵金属(如金、银、钳、杷等),如图8所示,可采用现有的湿法成熟工艺,实

13、现其资源化。图8废弃电路板中贵金属可别离回收3.2非金属粉末的资源化电子废弃物中的非金属,大多为有机塑料和纤维树脂。有机塑料,一般来自于电子废弃物的外壳,经破碎分选后,可以直接作为产品出售给塑料再生厂家,也有的企业将热塑性塑料和木屑混合,参加添加剂,热压成塑木制品,如图9所示。还有一局部热固性树脂,多指废弃电路板中的玻璃纤维环氧树脂粉末,由于玻璃纤维和环氧树脂解离难度大,目前还不能得到别离,因此,废弃电路板非金属粉的利用受到了限制。有研究人员将其作为沥青或其他制品的添加剂,但再生资源厂家产出的非金属粉末量非常大,这种做法满足不了大规模工业需求。在广东清远等地,堆积如山的非金属粉由于没有适宜的方

14、法处理,露天堆放在路边,由于非金属粉中还有少量未选尽的重金属,下雨冲淋后局部重金属浸出,给当地环境造成严重污染。还有研究人员参加增塑剂等添加剂压制成再生材料,很显然,这种处置方法有一定的优势,但我们可以看到,添加的化学制品本钱很高,得到的制品目前还不能得到广泛使用,目前还很难推广。图9废弃电路板非金属材料制备再生型材工艺路线对于树脂粉末来说,别离出玻璃纤维和树脂是理想化的资源化路线。假设能采用“机械解离+气流分选”或者溶剂溶解法别离,非金属粉体的再生价值将显著提高,这也是进一步研究的方向,但目前这种技术要实现非金属粉末的产业化应用还有很长的路要走。以非金属材料作为填料制备建筑材料是其再生利用的

15、方法之一,也是实现非金属材料无害化处理和大规模产业化应用的重要途径。4结论本文综合废弃电路板自身特点和产业化技术的现状,为废弃电路板整体回收利用提出了“量身定做的资源化路线,并对金属和非金属资源的深加工处理提出了对策,为废弃电路板的合理化综合回收利用提供了新思路。参考文献1 Basdere,Bahadir,Seliger,Guenther.DisassemblyFactoriesforElectricalandElectronicProductstoRecoverResourcesinProductandMaterialCycles.EnvironmentalScienceandTechnology,2003,37(23):5354-5362.2 MaixiLu,CuihongZhou.Recovermetalsfromelectronicscrapbydryseparation.Proceedingsofthe1stInternationalSymposiumonDryCoalCleaning,CleanCoalTechnology,Xuzhou,China,2002,259-262.3 YihuiZhou,KeqiangQiu.Anewtechnologyforrecyclingmaterialsfromwasteprintedcircuitboards.Jour

展开阅读全文
相关资源
猜你喜欢
相关搜索

当前位置:首页 > 建筑/环境 > 环保行业

copyright@ 2008-2023 1wenmi网站版权所有

经营许可证编号:宁ICP备2022001189号-1

本站为文档C2C交易模式,即用户上传的文档直接被用户下载,本站只是中间服务平台,本站所有文档下载所得的收益归上传人(含作者)所有。第壹文秘仅提供信息存储空间,仅对用户上传内容的表现方式做保护处理,对上载内容本身不做任何修改或编辑。若文档所含内容侵犯了您的版权或隐私,请立即通知第壹文秘网,我们立即给予删除!