资产管理制度规定.docx

上传人:p** 文档编号:723791 上传时间:2024-01-23 格式:DOCX 页数:7 大小:93.37KB
下载 相关 举报
资产管理制度规定.docx_第1页
第1页 / 共7页
资产管理制度规定.docx_第2页
第2页 / 共7页
资产管理制度规定.docx_第3页
第3页 / 共7页
资产管理制度规定.docx_第4页
第4页 / 共7页
资产管理制度规定.docx_第5页
第5页 / 共7页
资产管理制度规定.docx_第6页
第6页 / 共7页
资产管理制度规定.docx_第7页
第7页 / 共7页
亲,该文档总共7页,全部预览完了,如果喜欢就下载吧!
资源描述

《资产管理制度规定.docx》由会员分享,可在线阅读,更多相关《资产管理制度规定.docx(7页珍藏版)》请在第壹文秘上搜索。

1、资产管理制度一、资产业务综述本手册旨在规范资产管理的各项具体工作,对资产管理的各环节提出明确的要求,以确保资产的安全和使用有效。本手册所称的“资产管理”是指单位对货币资金、票据管理、固定资产管理。1 .适用范围适用于单位局及下属行政事也单位。2 .主要职责分工(1)资产管理处室负责根据单位实际情况制定资产管理相关制度及程序;负责对取得的资产进行验收并办理相关手续;负责对现有资产情况进行登记,完善资产管理信息系统;负责组织相关职能处室定期对资产盘点并编制报告、查找盘盈盘亏原因并落实责任;负责资产处置的相关事宜。(2)财务处负责货币资金的日常管理,确保货币资金的安全;负责定期和不定期对货币资金进行

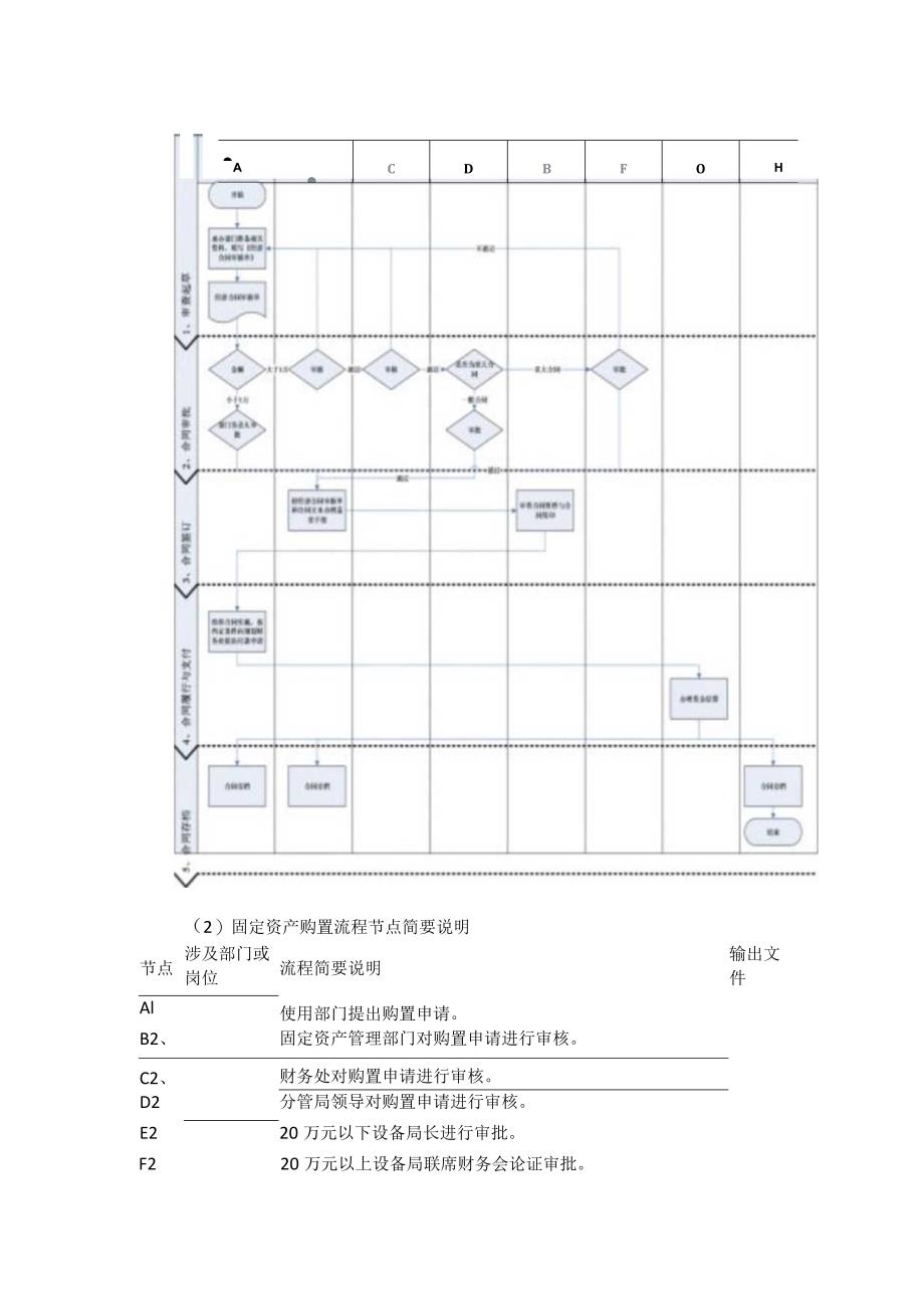
2、核查;负责汇总资产预算并上报至相关主管部门审批;负责进行资产的日常会计记录;负责监控资产预算的执行;负责参与资产盘点确保盘点结果的真实有效;负责资产相关的账务处理工作。(3)各职能处室负责本处室实物资产的使用管理,维修维护申请和审核工作;负责对本处室货币资金支付的申请和审核工作。二、资产业务控制流程1 .固定资产购置子流程(示例)加TlACDBFOH(2)固定资产购置流程节点简要说明节点涉及部门或岗位流程简要说明输出文件Al使用部门提出购置申请。B2、固定资产管理部门对购置申请进行审核。C2、财务处对购置申请进行审核。D2分管局领导对购置申请进行审核。E220万元以下设备局长进行审批。F220

3、万元以上设备局联席财务会论证审批。C3公示购置审批结果。C4对于不属于政府集中采购的资产项目,进行分散采购。G4属于政府集中采购的资产项目,由政府采购中心组织采购,执行参照集中采购流程。B5对所购置的固定资产验收。(3)关键流程节点详细说明流程节点:Al控制活动名称:购置申请提出说明:业务部门提出请购申请,填写固定资产请购审批单,请购审批表应详细填写拟购买固定资产的名称、规格、型号、性能、预算金额以及购置原因等相关内容。拟购买固定资产必须在部门预算内。流程节点:B2、C2、D2控制活动名程:固定资产购置审核说明:根据单位固定资产存量状况和有关资产配置标准,对申购事项进行审核。财务处审核购置项目

4、是否在预算内以及采购方式是否得当。流程节点:E2、F2、控制活动名称:固定资产购置审批说明:一般固定资产由局长审批后按政府采购程序进行;对于价值20万元以上固定资产(仪器设备),要报经局联席财务会研究或专家组进行论证后方可采购。流程节点:C3控制活动名称:公示固定资产购置审批结果说明:财务处公示各业务部门所需购置固定资产的名称、数量、预算金额、采购方式等信息。流程节点:C4、H4控制活动名称:固定资产购置说明:未列入年度政府采购目录且未达到限额标准,属于政府集中采购管理范畴以外,按照相关法律法规及规章制度允许单位分散采购。分散采购金额全局累计采购金额不得超过20万元。政府采购要严格按照要求进行

5、,不得违反规定分散采购或者以化整为零等方式规避政府集中采购。凡是列入政府采购目录内、限额标准以上,或采购政府采购目录以外、限额标准以下但采购预算金额在5万元以上均进行集中采购。2 .固定资产验收子流程(示例)(1)固定资产验收流程图冏定啦产验牧r滩和(2)固定资产验收流程节点简要说明节点涉及部门或岗位流程简要说明文输件Al启动固定资产验收工作。Bl固定资产管理部门对采购的固定资产进行验收。B2公示验收结果C3验收合格后,为新增的固定资产办理入库手续。B4jj将新增固定资产亲人固定资产管理系惠I,D5对固定资产登记入账。(3)关键流程节点详细说明流程节点:Bl控制活动名称:固定资产验收说明:对所

6、购置的固定资产必须进行验收、登记,办理相关产权证明。参与验收的人员应具备与采购项目相关的专业知识和实践经验。根据合同协议、供应商发货单等对所购固定资产的品种、规格、数量、技术要求及其他内容进行验收,出具验收单或验收报告。验收内容包括固定资产的品种、规格、型号、数量与请购单是否相符,运转是否正常,使用状况是否良好,有关技术指标是否达到合同规定的要求等。流程节点:B2控制活动名称:公示验收结果说明:公示验收的项目购置来源、相关技术参数以及验收小组成员等信息流程节点:C3控制活动名称:固定资产入库说明:购置的固定资产,验收合格后,发展与财务处根据发票、资产明细表等凭证,办理固定资产入库,录入资产管理

7、信息系统。对调入和自制、自建完工交付使用、接受捐赠或盘盈增加的固定资产。根据固定资产交接单、固定资产调拨单、发票、基建项目交付使用验收单据或固定资产盘盈报告单等凭证,填制固定资产增加通知单,办理有关入库,财务入账和使用单位领用手续。流程节点:D5控制活动名称:固定资产登记入账说明:财务处对所购置的固定资产评验收入库单据、相关购置申请、招标文件及批件、合同、验收报告等购置过程中发生的所有文件及资料及时进行财务处理,不得账外滞留。固定资产的计价:(一)购入、调入的固定资产,按实际支付的买价、调拨价以及运杂费、保险费、安装费、车辆购置附加费等记账;(二)自行建造的固定资产,按建造过程中实际发生的全部

8、支出记账;(三)在原有固定资产基础上改建、扩建的固定资产,按改建、扩建发生的支出,减去改建、扩建过程中发生的变价收入后的净增加值,增记固定资产账;(四)接受捐赠的固定资产,按照同类固定资产的市场价格或者有关凭证记账,接受捐赠固定资产时发生的相关费用应计入固定资产价值;(五)无偿调入固定资产,不能查明原值的,按照估价入账;(六)盘盈的固定资产,按照重置完全价值入账;(七)已投入使用,但尚未办理移交手续的固定资产,可先按估价入账,待确定实际价值后,再进行调整;(八)用外币进口的设备,按当时的汇率折合成人民币金额,加上国外部分的运费及其它费用(外币应折合成人民币金额),再加上支付的关税、海关手续费等计价入账;(九)融资租入的固定资产,按租赁协议确定的设备价款、运杂费、安装费等记账;(十)购置固定资产过程中发生的差旅费,不计入固定资产价值。

展开阅读全文
相关资源
猜你喜欢
相关搜索

当前位置:首页 > 办公文档 > 规章制度

copyright@ 2008-2023 1wenmi网站版权所有

经营许可证编号:宁ICP备2022001189号-1

本站为文档C2C交易模式,即用户上传的文档直接被用户下载,本站只是中间服务平台,本站所有文档下载所得的收益归上传人(含作者)所有。第壹文秘仅提供信息存储空间,仅对用户上传内容的表现方式做保护处理,对上载内容本身不做任何修改或编辑。若文档所含内容侵犯了您的版权或隐私,请立即通知第壹文秘网,我们立即给予删除!