10.经验介绍:教师面试中如何更有效利用备课的20分钟.docx

上传人:p** 文档编号:732491 上传时间:2024-02-04 格式:DOCX 页数:2 大小:14.46KB
下载 相关 举报
10.经验介绍:教师面试中如何更有效利用备课的20分钟.docx_第1页
第1页 / 共2页
10.经验介绍:教师面试中如何更有效利用备课的20分钟.docx_第2页
第2页 / 共2页
亲,该文档总共2页,全部预览完了,如果喜欢就下载吧!
资源描述

《10.经验介绍:教师面试中如何更有效利用备课的20分钟.docx》由会员分享,可在线阅读,更多相关《10.经验介绍:教师面试中如何更有效利用备课的20分钟.docx(2页珍藏版)》请在第壹文秘上搜索。

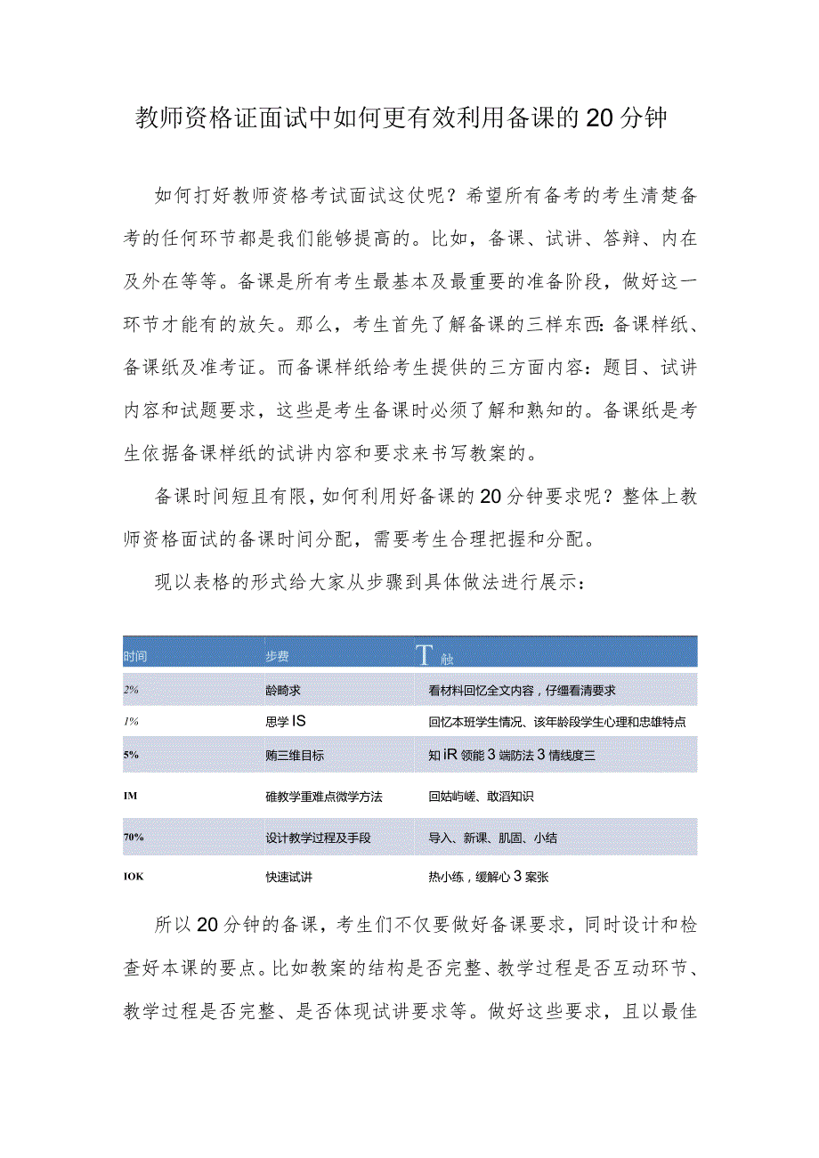
教师资格证面试中如何更有效利用备课的20分钟如何打好教师资格考试面试这仗呢?希望所有备考的考生清楚备考的任何环节都是我们能够提高的。比如,备课、试讲、答辩、内在及外在等等。备课是所有考生最基本及最重要的准备阶段,做好这一环节才能有的放矢。那么,考生首先了解备课的三样东西:备课样纸、备课纸及准考证。而备课样纸给考生提供的三方面内容:题目、试讲内容和试题要求,这些是考生备课时必须了解和熟知的。备课纸是考生依据备课样纸的试讲内容和要求来书写教案的。备课时间短且有限,如何利用好备课的20分钟要求呢?整体上教师资格面试的备课时间分配,需要考生合理把握和分配。现以表格的形式给大家从步骤到具体做法进行展示:时间步费T触2%龄畸求看材料回忆全文内容,仔缰看清要求1%思学IS回忆本班学生情况、该年龄段学生心理和忠雄特点5%贿三维目标知iR领能3端防法3情线度三IM碓教学重难点微学方法回姑屿嵯、敢滔知识70%设计教学过程及手段导入、新课、肌固、小结IOK快速试讲热小练,缓解心3案张所以20分钟的备课,考生们不仅要做好备课要求,同时设计和检查好本课的要点。比如教案的结构是否完整、教学过程是否互动环节、教学过程是否完整、是否体现试讲要求等。做好这些要求,且以最佳状态和最自信的自己去应战。

展开阅读全文
相关资源
猜你喜欢
相关搜索

当前位置:首页 > 外语学习 > 英语学习

copyright@ 2008-2023 1wenmi网站版权所有

经营许可证编号:宁ICP备2022001189号-1

本站为文档C2C交易模式,即用户上传的文档直接被用户下载,本站只是中间服务平台,本站所有文档下载所得的收益归上传人(含作者)所有。第壹文秘仅提供信息存储空间,仅对用户上传内容的表现方式做保护处理,对上载内容本身不做任何修改或编辑。若文档所含内容侵犯了您的版权或隐私,请立即通知第壹文秘网,我们立即给予删除!