2023年一元一次方程知识点及练习完整版.docx

上传人:p** 文档编号:737262 上传时间:2024-02-04 格式:DOCX 页数:27 大小:161.63KB
下载 相关 举报
2023年一元一次方程知识点及练习完整版.docx_第1页
第1页 / 共27页
2023年一元一次方程知识点及练习完整版.docx_第2页
第2页 / 共27页
2023年一元一次方程知识点及练习完整版.docx_第3页
第3页 / 共27页
2023年一元一次方程知识点及练习完整版.docx_第4页
第4页 / 共27页
2023年一元一次方程知识点及练习完整版.docx_第5页
第5页 / 共27页
2023年一元一次方程知识点及练习完整版.docx_第6页
第6页 / 共27页
2023年一元一次方程知识点及练习完整版.docx_第7页
第7页 / 共27页
2023年一元一次方程知识点及练习完整版.docx_第8页
第8页 / 共27页
2023年一元一次方程知识点及练习完整版.docx_第9页
第9页 / 共27页
2023年一元一次方程知识点及练习完整版.docx_第10页
第10页 / 共27页
亲,该文档总共27页,到这儿已超出免费预览范围,如果喜欢就下载吧!
资源描述

《2023年一元一次方程知识点及练习完整版.docx》由会员分享,可在线阅读,更多相关《2023年一元一次方程知识点及练习完整版.docx(27页珍藏版)》请在第壹文秘上搜索。

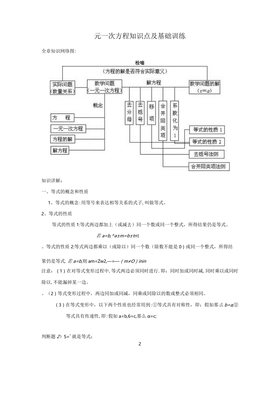
1、元一次方程知识点及基础训练全章知识网络图:检嗡知识详解:一、等式的概念和性质1、等式的概念:用等号来表达相等关系的式子,叫做等式。2、等式的性质等式的性质1:等式两边都加上(或减去)同一个数或同一个整式,所得结果仍是等式。若a=b,am=btn。等式的性质2:等式两边都乘以(或除以)同一个数(除数不能是0)或同一个整式,所得结果仍是等式.若a=b,则am=Zw2,=(mO)inin注意:(1)在对等式变形过程中,等式两边必须同时进行.即:同时加或同时减,同时乘以或同时除以,不能漏掉某一边。(2)等式变形过程中,两边同加或同减,同乘或同除以的数或整式必须相同。(3)在等式变形中,以下两个性质也经

2、常用到:等式具有对称性,即:假如那么b=a;等式具有传递性,即:假如a=b,6=c,那么=c;判断题2)S=就是等式;2(3)等式两边都除以同一个数,等式仍然成立;。(4)若=y,则x+4-w=y+4-m;下列说法不对的的是()。A,等式两边都加上一个数或一个等式,所得结果仍是等式;8B.等式两边都乘以一个数,所得结果仍是等式;-C.等式两边都除以一个数,所得结果仍是等式;-D.一个等式的左、右两边与另一个等式的左、右两边分别相加,所得结果仍是等式;PI答下列问题,并说明理由.1)由2o+3=如一3能不能得到=b?。(2)由5=的能不能得到5=6?。(3)由孙=7能不能得到y=N?X。(4)由

3、X=O能不能得到+=L?XX下列结论中对的的是()A.在等式M-6=劝+5的两边都除以3,可得等式-2=b+5;eB.假如2=-X,那么X=-2;C.在等式5=Slx的两边都除以0.1,可得等式X=O.5;4).在等式7x=5x+3的两边都减去工-3,可得等式6x-3=4x+6;根据等式的性质填空(l)=4-h,则=a+b;(2)3x-5=9,则3x=9+;O(3)6x=8y+3,则X=;4G);x=y+2,则X=.用适当数或等式填空,使所得结果仍是等式,并说明根据的是哪一条等式性质及如何变形的。(1)假如2=3+x,那么X=;(2)彳炭如x-y=6,那么x=6+;。(3)假如y=2,那么-y

4、=2-;4。(4)假如3x=24,那么X=.二、方程的相关概念1、方程:具有未知数的等式叫作方程。注意:定义中具有两层含义,即:方程必然是等式,即是用等号连接而成的式子;方程中必然有一个待拟定的数即未知的字母,两者缺一不可。2、方程的次和元:方程中未知数的最高次数称为方程的次,方程中不同未知数的个数称为元。3、方程的已知数和未知数已知数:一般是具体的数值,如lx+5=0中(K的系数是1,是已知数.但可以不说)。5和0是己知数,假如方程中的已知数需要用字母表达的话,习惯上有6、。、m等表达。未知数:是指规定的数,未知数通常用X、y、Z等字母表达。如:关于x、y的方程0r-3y=c中,a、-2/?

5、、C是已知数,、y是未知数。4、方程的解使方程左、右两边相等的未知数的值,叫做方程的解。5、解方程:求得方程的解的过程。注意:解方程与方程的解是两个不同的概念,后者是求得的结果,前者是求出这个结果的过程。访、方程解的检查:要验证某个数是不是一个方程的解,只需将这个数分别代入方程的左边和右边,假如左、右两边数值相等,那么这个数就是方程的解,否则就不是。下列各式中,哪些是等式?哪些是代数式,哪些是方程?3+4;x+2y=8;5-3=2;x-ly;6x-xI:Q-2=3;3+y=0;2a2-3a2;3a(y-l)=(y=l,y=)在y=l、y=2、y=3中,是方程y=10-4),的解.三、一元一次方

6、程的定义1、一元一次方程的概念只具有一个未知数,并且未知数的最高次数是1,系数不等于0的方程叫做一元一次方程。这里的“元”是指未知数,“次”是指含未知数的项的最高次数。2、一元一次方程的形式标准形式:Or+0=0(其中w,力是已知数)的形式叫一元一次方程的标准形式.最简形式:方程=(0,明为已知数)叫一元一次方程的最简形式.注意:。(1)任何一元一次方程都可以转化为最简形式或标准形式,所以判断一个方程是不是一元一次方程,可以通过变形为最简形式或标准形式来验证,如方程V+2x+l=f一6是一元一次方程。假如不变形,直接判断就出会现错误。(2)方程=力与方程公=Wo)是不同的,方程Or=。的解需要

7、分类讨论完毕。下列各式中:x+3:2+5=3+4;+4=4+x1=2:Xx2+x+l=3;x4=4-工;2同=3;f+x=x(x+2)+3。哪些是一元一次方程?下列方程是一元一次方程的是()(多选)2A.y=1B.+2=5flC.X=O8XD.0rl=3*E.2x+3=5F.2R=6.28已知方程(6?-3)/+7=0是关于X的一元一次方程,求小,满足的条件。若(AT)/+伏-2)x+(2-3)=0是关于X的一元一次方程,求女。已知(-1)x2(-1)x+3=0是关于X的一元一次方程,求女的值。若(/-I)2+3-I)X+2=O是关于.K的一元一次方程,求。若关于X的方程(A+2)f+4履-5

8、2=0是一元一次方程,则方程的解X=o求关于X的一元一次方程(2-1)x-1+(r-l)x-8=0的解.已知方程(4-2),+4=0是一元一次方程,则a=;X=.四、一元一次方程的解法式、解一元一次方程的一般环节(1)去分母:在方程的两边都乘以各分母的最小公佬投.注意:不要漏乘不含分母的项,分子是个整体,具有多项式时应加上括号.2)去括号:一般地,先去小括号,再去中括号,最后去大括号.。注意:不要漏乘括号里的项,不要弄错符号.(3)移项:把具有未知数的项都移到方程的一边,不含未知数的项移到方程的另一边.。注意:移项要变号;不要丢项.(4)合并同类项:把方程化成心=力的形式.注意:字母和其指数不

9、变.(5)系数化为1:在方程的两边都除以未知数的系数(。工0),得到方程的解bX=a注意:不要把分子、分母搞颠倒.2、解一元一次方程常用的方法技巧解一元一次方程常用的方法技巧有:整体思想、换元法、裂项、拆添项以及运用分式的恒等变形等。(1)基本类型的一元一次方程的解法角吊方程:6(1-x)-5(x-2)=2(2X3)解方程:3(x-3)=5-2(2-5x)解方程:2(4X-3)-5=6(3X-2)-2(x+1)解方程:尸早=2-?AAJ七nx-12x+2解方程:%=233初七知2x+3x+21解方程:=+164解方程:311_二二5431IClx+I2-X解方程:JV-32强化训练解方程:l-

10、0.5x0.2x-l03xfeiA0.1x-0.020.1x+0.1=解方程:0.30.30.020.0020.05解方程:OAr+ 0.90.5OL-0.5 0.03+ 0.02X0.2 - 0.03解方程:0. Ix-0.020.002处四= 0.30.05解方程:1-12 = i.730% 50%解方程:;(;丁一|-3)-31=1解方程:/;,(7+4)+6+8=1解方程:-4一_1(一1一幻一口_!_=_1解方程32612241 z 1 + 4、 -() 333 -(2x-10-7x)6 23解方程:2xx-(x-l)=-(x-l)223(4)一元一次方程的技巧解法解方程:(2x3)

11、+(32x)+-X=p解方程:3(x+1)(xI)=2(x1)(x1)解方程:2I,!解方程:2 315 )X X + 12 2x3X2009 x 2010= 2009解方程:= 2006+133520032005200527(.n.rx20X18x16X-14x12解万程:+=53579Il初七,x2,-3x2.x5x1IoA?士钊x2010x_13x_解方程:+=18解方程:+=03579119720092007x-a-bx-b-cx-c-a_zI11zx解方程:+=3,(-+-+-0)cababc解方程:4Z1111r,=4(0)abed +a+ ab + b+bc + c + ca己知

12、abc=,求关于X的方程-+-一+-=2004的解.ab +a+ 1 be+ b + l ca + c +1若a=1,解关于X的方程:-+也-+如=1五.实际问题与一元一次方程(这部分,建议基础不好的学生仅适当尝试做做)(1)、售价指商品卖出去时的的实际售价。(2)、进价指的是商家从批发部或厂家批发来的价格。进价指商品的买入价,也称成本价。(3)、标价指的是商家所标出的每件物品的原价。它与售价不同,它指的是原价。(4)、打折指的是原价乘以十分之几或百分之几,则称将标价打了几折。(5)、盈亏问题:利润=售价一成本;售价=进价+利润;售价二进价+进价X利润率;(6)、产油量=油菜籽亩产量X含油率X种植面积。、应用:行程问题:路程二时间X速度:工程问题:工作总量;工作效率X时间;储蓄利润问题:利息二本金利率X时间;本息和二本金+利息。一、列方程解应用题的一般环节(解题思绪)(1)审一审题:(2)设一设出未知数:根据提问,巧设未知数.(3)列一列出方程:设出未知数后,表达出有关的含字母的式子,然后运用已找出的等量关系列出方程.(4)解一一解方程:解所列的方程,求出未知数的值.(5)答一检查,写答案:检查所求出的未知数的值是否是方程的解,是否符合实际,检查后写出答案.(注意带上单位)二、i般行程问题(相遇与追击问题)行程问题基本类型(1)相遇问题:快行距+慢行

展开阅读全文
相关资源
猜你喜欢
相关搜索

当前位置:首页 > 中学教育 > 初中教育

copyright@ 2008-2023 1wenmi网站版权所有

经营许可证编号:宁ICP备2022001189号-1

本站为文档C2C交易模式,即用户上传的文档直接被用户下载,本站只是中间服务平台,本站所有文档下载所得的收益归上传人(含作者)所有。第壹文秘仅提供信息存储空间,仅对用户上传内容的表现方式做保护处理,对上载内容本身不做任何修改或编辑。若文档所含内容侵犯了您的版权或隐私,请立即通知第壹文秘网,我们立即给予删除!