PMWI-A-025货仓收料作业规范.docx

上传人:p** 文档编号:754877 上传时间:2024-02-26 格式:DOCX 页数:4 大小:42.52KB
下载 相关 举报
PMWI-A-025货仓收料作业规范.docx_第1页
第1页 / 共4页
PMWI-A-025货仓收料作业规范.docx_第2页
第2页 / 共4页
PMWI-A-025货仓收料作业规范.docx_第3页
第3页 / 共4页
PMWI-A-025货仓收料作业规范.docx_第4页
第4页 / 共4页
亲,该文档总共4页,全部预览完了,如果喜欢就下载吧!
资源描述

《PMWI-A-025货仓收料作业规范.docx》由会员分享,可在线阅读,更多相关《PMWI-A-025货仓收料作业规范.docx(4页珍藏版)》请在第壹文秘上搜索。

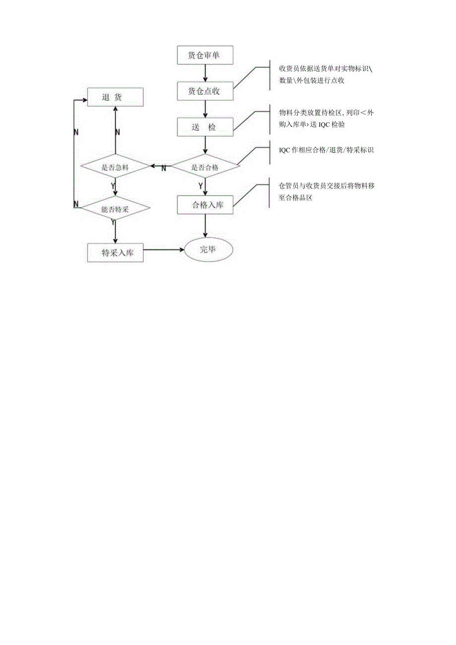
1、1、目的指导收货员作业,加强物料收货控制。规范货仓收货管理.2、范围适用于本公司货仓收货作业整个环节。2、定义无4、权责1.1 货仓主管:工作任务下达,单据审批,数据监管,安全预防。1.2 收货员:按规定作业,确保物料数据准确性,物料贮存安全。4. 3PMC:货仓工作监督管理。5. 4品管中心:来料检验及品质验证。5、工作程序5.1供应商原材料交货5.1.1 供应商交货至我司,车辆停于卸货区,收货员要求供应商将货物卸货至收料区。5.1.2 收货员利用ERP系统进行核对采购订单(核对供应商交货数量、物品规格、物料编码、采购单号是否与采购订单要求相符)。5.1.3 3供应商送货数量不允许超过订单数

2、量,如出现超订单交货,超出部分直接退回处理.5.1.4 核单完成后,收货员至收料区进行实物点收要求事项:1)标识:物料外箱上需有清晰准确的标识(需注明日期、物料编号、规格型号、数量、供应商名称、环保等)同一包装箱内不能有多种不同物料混存,如出现不符合要求的标识,收货员要求供应商进行更正.2)包装:物料的包装不允许出现挤压变形、外力破损等情况。3)摆放:供应商卸货需按“上小下大”、“上轻下重”的原则进行物料摆放,避免挤压,倾斜的情况,不能超过1.5M高度,标识需朝外,不符合的要求收货员要求供应商更正4)数量:a.对供应商交货物料进行实数点收或过磅称重计数b.尾数箱需进行全点.未有拆痕的原包装不作

3、拆包点数,以原装标识数量为准.c核对实物,大件箱数是否有误,注意“先大后小、先整后零”之原则,按5%-15%比例抽查单位包装.出不易直接清点数量的小体积物料则采用过过磅称重计数的方式进行确认.e.如出现数量短装的情况需加大抽查比例,依抽查最大相差数计算出总的短装数量,要求供应商送货人员更改送货单数量并签名作实.5)时效性:收料员处理一般物料的时间为30分钟内处理,急料的时间为10分钟内处理,特急物料5分钟内处理。5.1.5 对经常性出现数量短装、包装破损、标识不清等供应商,收货员需加强点收过程,并知会采购要求供应商改善,连续三次或以上未做改善的供应商不予接收。5.1.6 收货员对物料点收完毕后

4、制作出外购入库单并记录供应商的本月送货累计次数,如属紧急物料,需注明“急料”或“特急”字样交品管中心IQC做来料检验依据。按货仓储存管理制度之摆放要求将物料分类、分批次摆放至待检区,并放置待检牌,及时通知IQC.5.1.7 IQC收到仓库提供的外购入库单,安排人员对物料进行抽样检验,并视实际情况放置相应“检验中”与“检验合格”标牌,具体依照进料检验作业规范文件要求进行.5. 1.8IQC检验完成后需作好封口及相应记录并在外购入库单上将检验结果(合格、退货、特采)写明,交还给货仓,检验损耗数需补其它出库单。同时对实物进行贴标:合格物料外箱加贴盖有PASS印章及检验日期的季度标签。不合格的物料加贴

5、红色退货标签,并注明不良原因,特采的物料加贴黄色特采标签。6. 1.9货仓根据检验结果将合格之物料与相应仓管员进行数量交接,交接完成后仓管员将合格物料移至对应的合格品存放区,特采物料移至特采物料存放区,暂未有判定结果的物料移至待处理区,一般性物料收货员与仓管员需在检验完成后的8H之内完成交接与物料转移工作,急料在30分钟内,特急料在15分钟内完成.5 .1.1(HQC判退的物料,收货员即时将贴有红色退货标签的物料移至不良品区待退,大件物料供应商需在1个工作日内取回,小件物料须在7个工作日之内退回,如供应商超期未取的,需及时通知采购中心,由采购中心负责处理。5. .1.11所有物料交货信息及数据

6、及时录入ERP系统,供应商每日交货明细与汇总各部可直接在ERP系统中查询.6. 1.12一式四联的外购入库单财务(红联)、供应商(蓝联)、品质(黄联)、仓库(白联)经货仓主管或以上级人员核后,与供应商送货单对应粘贴进行存档。6、流程图:货仓收料作业流程:/车辆停于卸货区,物料卸至收料区供应商送货/I二7收货员核对系统采购订单收货员依据送货单对实物标识数量外包装进行点收物料分类放置待检区,列印外购入库单送IQC检验IQC作相应合格/退货/特采标识仓管员与收货员交接后将物料移至合格品区7、相关文件:进料检验作业规范QAWI-A-002货仓作业管理规范PMWT-A-005货仓储存管理制度PMWI-A-0068、相关记录:外购入库单(系统单)Pmqroii-APMQRO14-A其它出库单(系统单)

展开阅读全文
相关资源
猜你喜欢
相关搜索

当前位置:首页 > 行业资料 > 国内外标准规范

copyright@ 2008-2023 1wenmi网站版权所有

经营许可证编号:宁ICP备2022001189号-1

本站为文档C2C交易模式,即用户上传的文档直接被用户下载,本站只是中间服务平台,本站所有文档下载所得的收益归上传人(含作者)所有。第壹文秘仅提供信息存储空间,仅对用户上传内容的表现方式做保护处理,对上载内容本身不做任何修改或编辑。若文档所含内容侵犯了您的版权或隐私,请立即通知第壹文秘网,我们立即给予删除!