《aieiui》优质课说课稿.docx

上传人:p** 文档编号:756630 上传时间:2024-02-26 格式:DOCX 页数:4 大小:19.20KB
下载 相关 举报
《aieiui》优质课说课稿.docx_第1页
第1页 / 共4页
《aieiui》优质课说课稿.docx_第2页
第2页 / 共4页
《aieiui》优质课说课稿.docx_第3页
第3页 / 共4页
《aieiui》优质课说课稿.docx_第4页
第4页 / 共4页
亲,该文档总共4页,全部预览完了,如果喜欢就下载吧!
资源描述

《《aieiui》优质课说课稿.docx》由会员分享,可在线阅读,更多相关《《aieiui》优质课说课稿.docx(4页珍藏版)》请在第壹文秘上搜索。

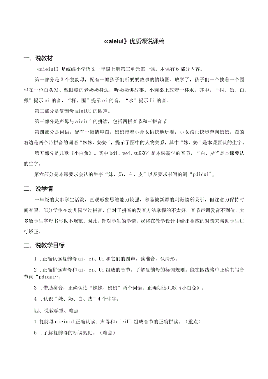
1、aieiui优质课说课稿一、说教材aieiui是统编小学语文一年级上册第三单元第一课。本课有6部分内容。第一部分是3个复韵母,配有一幅孩子们听奶奶故事的情境图。放学了,孩子们一个挨着一个围坐在一位白头发、戴眼镜的老奶奶身边,听奶奶讲故事。小圆桌上放着一杯水。其中,“挨、奶、白、戴”提示ai的音,“杯、围”提示ei的音,“水”提示Ui的音。第二部分是复韵母aieiUi的四声。第三部分是声母与aieiui的拼读,包括两拼音节和三拼音节。第四部分是词语,配有一幅情境图。奶奶带着小孙女愉快地玩耍,小女孩正快步奔向奶奶。图的右边是两个带拼音的词语“妹妹、奶奶”,提示了图中的人物关系,其中“妹、奶”是本课

2、要认的生字。第五部分是儿歌小白兔。其中bdi、wei.zuKZGi是本课新学的音节,“白、皮”是本课要认的生字。第六部分是本课要求会认的生字“妹、奶、白、皮”以及要求书写的词“pdiduio二、说学情一年级的大多学生活泼,直观形象思维能力较强,容易被新颖的刺激物所吸引,但注意力保持时间有限。部分学生在幼儿园学过拼音,但对于拼音的发音方法掌握的不太好,音节声调发音不到位,大多数学生字母书写也不规范。因此,针对学生的学情,我将在教学设计中给出相应的对策来帮助学生进行矫正。三、说教学目标1 .正确认读复韵母ai、ei、Ui和它们的四声,读准音,认清形。2 .正确拼读声母和ai、ei、Ui组成的音节。

3、了解复韵母的标调规则。能在四线格中正确书写音节词“pdidui,03 .借助拼音,正确认读“妹妹、奶奶”两个词语;正确朗读儿歌小白兔。4 .认识“妹、奶、白、皮”4个生字。四、说教学重、难点1.复韵母aieiuid正确认读;声母和aieiUi组成音节的正确拼读。(重点)5 .了解复韵母的标调规则。(难点)五、说教法、学法由于本课是第一次声母与复韵母的拼读教学,为了更能让学生正确、清楚地掌握声母与复韵母aieiUi的拼读方法,以及准确、流利地进行拼读,针对本班学生的实际情况,我采用情景教学法,游戏法及提示等方法,同时渗透了观察法、迁移等学法。六、说教学过程(一)复习导入,巩固旧知1 .复习6和单

4、韵母2 .提问:同学们那么看见过把两个单韵母放在一起的拼音吗?3 .出示aieiUi(板书),像这样由两个或三个字母组成的叫复韵母。(二)学习声母与aieiUi相拼1.课件出示教材40页的拼读练习,让学生先自主学习拼读,再指名拼读,再用“开火车”、分组读、分男女读等多种形式进行巩固练习。2.课件出示三拼音练习,先让学生自由读一读,接着同桌互相拼读,再指名反馈读,大家一起读巩固练习:看谁拼得准,读得快。(三)看图学习生字1 .以奖励学生认真学习而讲故事的方式引出词语“妹妹、奶奶”。2 .进行拼读巩固练习。(四)学习儿歌及生字1 .出示图画,启发学生思考:小白兔长什么样?2 .自己试着拼读儿歌,看

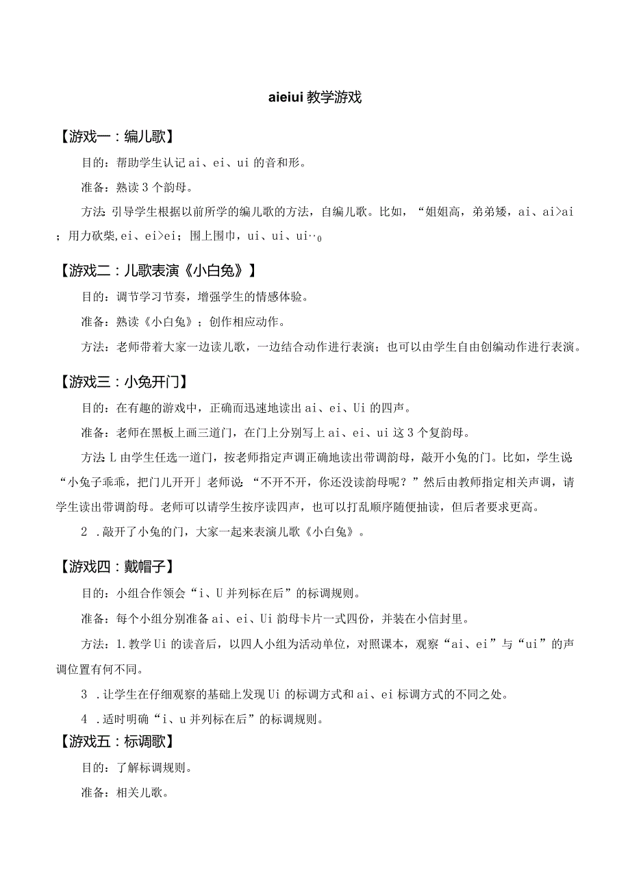
5、看和你刚刚猜想的一样吗?3 .让学生拼读带有aieiUi的音节。4 .师范读,生跟读,注意读出小白兔的高兴心情。5 .采用多种形式练读儿歌。6 .学习“白、皮”,读准音,认清形。7 .全班读儿歌。(五)全课总结,课外延伸1.小结学生学习情况,表扬学得认真的孩子。2.送学生一首儿歌,练习拼读。aieiui教学游戏【游戏一:编儿歌】目的:帮助学生认记ai、ei、ui的音和形。准备:熟读3个韵母。方法:引导学生根据以前所学的编儿歌的方法,自编儿歌。比如,“姐姐高,弟弟矮,ai、aiai;用力砍柴,ei、eiei;围上围巾,ui、ui、ui,0【游戏二:儿歌表演小白兔】目的:调节学习节奏,增强学生的情

6、感体验。准备:熟读小白兔;创作相应动作。方法:老师带着大家一边读儿歌,一边结合动作进行表演;也可以由学生自由创编动作进行表演。【游戏三:小兔开门】目的:在有趣的游戏中,正确而迅速地读出ai、ei、Ui的四声。准备:老师在黑板上画三道门,在门上分别写上ai、ei、ui这3个复韵母。方法:L由学生任选一道门,按老师指定声调正确地读出带调韵母,敲开小兔的门。比如,学生说:“小兔子乖乖,把门儿开开老师说:“不开不开,你还没读韵母呢?”然后由教师指定相关声调,请学生读出带调韵母。老师可以请学生按序读四声,也可以打乱顺序随便抽读,但后者要求更高。2 .敲开了小兔的门,大家一起来表演儿歌小白兔。【游戏四:戴

7、帽子】目的:小组合作领会“i、U并列标在后”的标调规则。准备:每个小组分别准备ai、ei、Ui韵母卡片一式四份,并装在小信封里。方法:1.教学Ui的读音后,以四人小组为活动单位,对照课本,观察“ai、ei”与“ui”的声调位置有何不同。3 .让学生在仔细观察的基础上发现Ui的标调方式和ai、ei标调方式的不同之处。4 .适时明确“i、u并列标在后”的标调规则。【游戏五:标调歌】目的:了解标调规则。准备:相关儿歌。儿歌1:标调号,有方法;有a不放过,无a找0、e;i、U并排列,声调往后搁。儿歌2:有a找a,没a找0、e;i、U并排标后边。儿歌3:有a在,把帽戴;a不在,o、e戴;要是i、u在一起,谁在后面给谁戴。儿歌4:老大(a)在,老大戴;老大不在,老二(0)戴;老二不在,老三(e)戴;老三不在,老四(i)戴;老四不在,老五(U)戴;老五不在,老六(U)戴;只有iu在,谁在最后谁来戴。方法:诵读儿歌。

展开阅读全文
相关资源
猜你喜欢
相关搜索

当前位置:首页 > 幼儿/小学教育 > 小学教育

copyright@ 2008-2023 1wenmi网站版权所有

经营许可证编号:宁ICP备2022001189号-1

本站为文档C2C交易模式,即用户上传的文档直接被用户下载,本站只是中间服务平台,本站所有文档下载所得的收益归上传人(含作者)所有。第壹文秘仅提供信息存储空间,仅对用户上传内容的表现方式做保护处理,对上载内容本身不做任何修改或编辑。若文档所含内容侵犯了您的版权或隐私,请立即通知第壹文秘网,我们立即给予删除!