三保商城门店标准化手册:家电家具店长手册与家电家具销售手册.docx

上传人:p** 文档编号:760146 上传时间:2024-02-26 格式:DOCX 页数:4 大小:222.60KB
下载 相关 举报
三保商城门店标准化手册:家电家具店长手册与家电家具销售手册.docx_第1页
第1页 / 共4页
三保商城门店标准化手册:家电家具店长手册与家电家具销售手册.docx_第2页
第2页 / 共4页
三保商城门店标准化手册:家电家具店长手册与家电家具销售手册.docx_第3页
第3页 / 共4页
三保商城门店标准化手册:家电家具店长手册与家电家具销售手册.docx_第4页
第4页 / 共4页
亲,该文档总共4页,全部预览完了,如果喜欢就下载吧!
资源描述

《三保商城门店标准化手册:家电家具店长手册与家电家具销售手册.docx》由会员分享,可在线阅读,更多相关《三保商城门店标准化手册:家电家具店长手册与家电家具销售手册.docx(4页珍藏版)》请在第壹文秘上搜索。

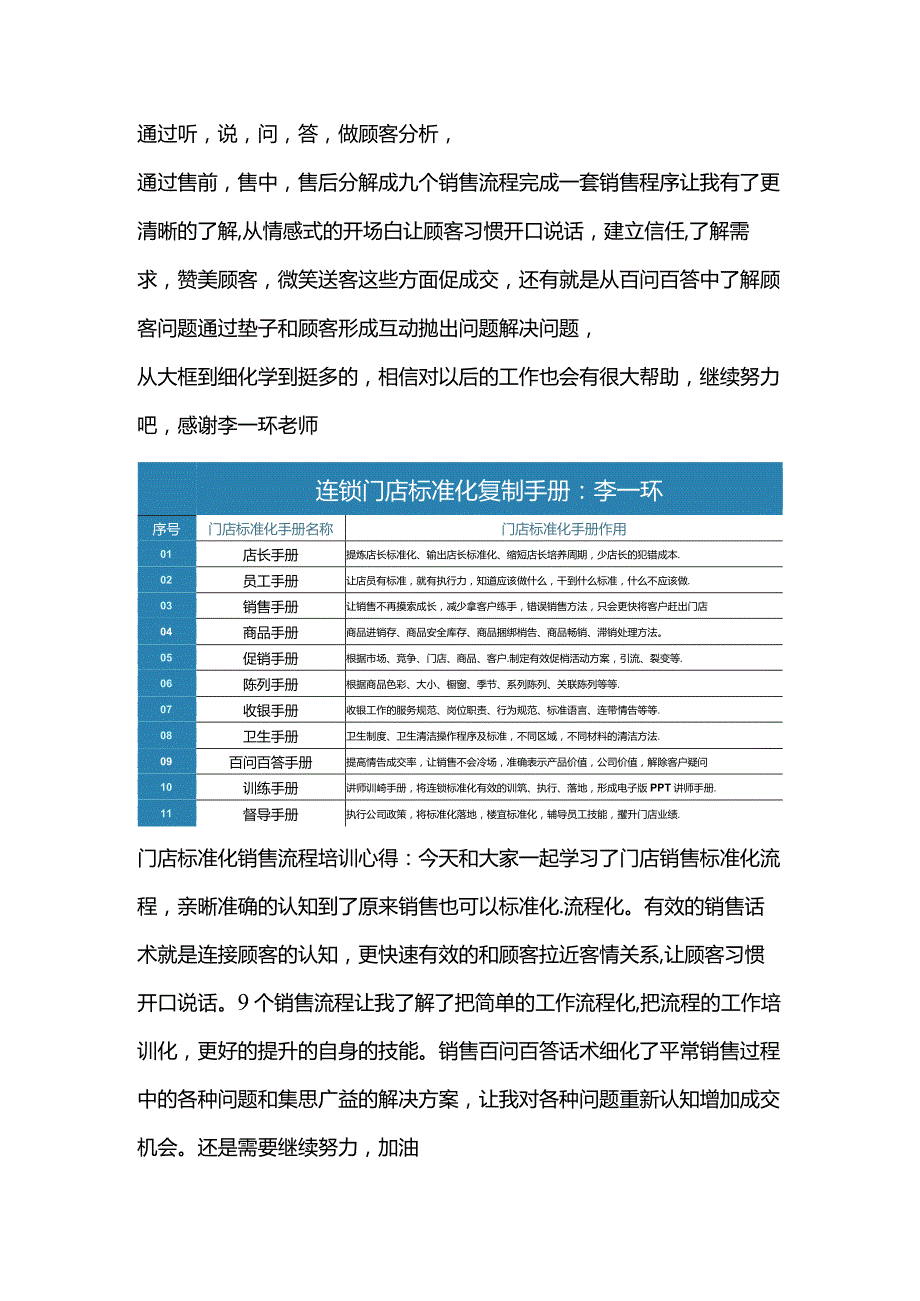
1、三保商城家电家具升级门店标准化手册,升级门店管理流程升级门店销售流程手册,升级店长管理技能升级销售百问百答手册,升级门店营销活动升级门店人才培训体系,升级督导巡店体系升级售后安装维修体系,升级店员考核机制三保家电家具:门店标准化复制销售标准化手册店长标准化手册三保商城督导手册店长标准化手册销售标准化手册督导手册三保商城 家电家具三保商城家电家具三保商城I家电家具门店标准化复制培训心得:今天和大家一起学习的门店销售标准化复制,经营企业就是经营成功的知识,私藏型会关闭智慧,教别人就是最好的学习,通过听,说,问,答,做顾客分析,通过售前,售中,售后分解成九个销售流程完成一套销售程序让我有了更清晰的了

2、解,从情感式的开场白让顾客习惯开口说话,建立信任,了解需求,赞美顾客,微笑送客这些方面促成交,还有就是从百问百答中了解顾客问题通过垫子和顾客形成互动抛出问题解决问题,从大框到细化学到挺多的,相信对以后的工作也会有很大帮助,继续努力吧,感谢李一环老师连锁门店标准化复制手册:李一环序号门店标准化手册名称门店标准化手册作用01店长手册提炼店长标准化、输出店长标准化、缩短店长培养周期,少店长的犯错成本.02员工手册让店员有标准,就有执行力,知道应该做什么,干到什么标准,什么不应该做.03销售手册让销售不再摸索成长,减少拿客户练手,错误销售方法,只会更快将客户赶出门店04商品手册商品进销存、商品安全库存

3、、商品捆绑梢告、商品畅销、滞销处理方法。05促销手册根据市场、竞争、门店、商品、客户.制定有效促梢活动方案,引流、裂变等.06陈列手册根据商品色彩、大小、橱窗、季节、系列陈列、关联陈列等等.07收银手册收银工作的服务规范、岗位职责、行为规范、标准语言、连带情告等等.08卫生手册卫生制度、卫生清洁操作程序及标准,不同区域,不同材料的清洁方法.09百问百答手册提高情告成交率,让销售不会冷场,准确表示产品价值,公司价值,解除客户疑问10训练手册讲师训崎手册,将连锁标准化有效的训筑、执行、落地,形成电子版PPT讲师手册.11督导手册执行公司政策,将标准化落地,楼宜标准化,辅导员工技能,攫升门店业绩.门

4、店标准化销售流程培训心得:今天和大家一起学习了门店销售标准化流程,亲晰准确的认知到了原来销售也可以标准化.流程化。有效的销售话术就是连接顾客的认知,更快速有效的和顾客拉近客情关系,让顾客习惯开口说话。9个销售流程让我了解了把简单的工作流程化,把流程的工作培训化,更好的提升的自身的技能。销售百问百答话术细化了平常销售过程中的各种问题和集思广益的解决方案,让我对各种问题重新认知增加成交机会。还是需要继续努力,加油李一环认为未来连锁总部的门店扩张战略:第一步单店赢利模式的沉淀,第二步是区域复制,第三步是品牌运作。连锁的本质是复制,复制的前提是标准化!(店长标准化、销售标准化、商品标准化、门店标准化等

5、等)标准化成就连锁品牌扩张之路!标杆营储VlIJI0ll5 耳人员工作摩日等IiamxnTUdocM或工”子用K.*IM3. nan.京5 JBB5.舞H 工*JB 7 天IMl企业又化于田&Ca. (5smeHSa名*arXTftdc4. ats三保家电家具:门店标准化复制篁白VRT人我7大G店长年Ir化IfrMMX NrlXilr!T=翼智不第ItoCsmttt星Q JPtl (kcKDB!*KSdc,BBimwrA 80n RIliKSft doo金文化PW内蒙古巴彦淖尔市五原县三保商城家电家具自1989年成立以来,以“销售、送货、安装、维修为一条龙服务”有3000平方大型综合性家电商城。公司地处五原县中心繁华地带,地理位置优越;与各大品牌厂家建立了长期稳定的合作关系,拥有雄厚的资源。主要批发零售格力、海尔、海信、西门子、长虹及美的、苏泊尔等各大品牌的产品,类别包含了日常生活的方方面面,种类近千余种;产品畅销于巴市周边各旗县及乡镇。

展开阅读全文
相关资源
猜你喜欢
相关搜索

当前位置:首页 > 管理/人力资源 > 市场营销

copyright@ 2008-2023 1wenmi网站版权所有

经营许可证编号:宁ICP备2022001189号-1

本站为文档C2C交易模式,即用户上传的文档直接被用户下载,本站只是中间服务平台,本站所有文档下载所得的收益归上传人(含作者)所有。第壹文秘仅提供信息存储空间,仅对用户上传内容的表现方式做保护处理,对上载内容本身不做任何修改或编辑。若文档所含内容侵犯了您的版权或隐私,请立即通知第壹文秘网,我们立即给予删除!