护理工作流程图.docx

上传人:p** 文档编号:784356 上传时间:2024-02-26 格式:DOCX 页数:1 大小:13.84KB
下载 相关 举报
护理工作流程图.docx_第1页
第1页 / 共1页
亲,该文档总共1页,全部预览完了,如果喜欢就下载吧!
资源描述

《护理工作流程图.docx》由会员分享,可在线阅读,更多相关《护理工作流程图.docx(1页珍藏版)》请在第壹文秘上搜索。

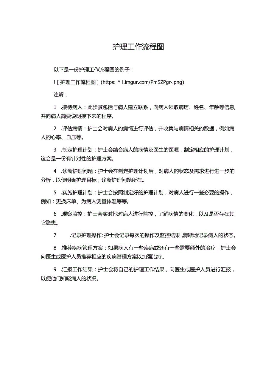
护理工作流程图以下是一份护理工作流程图的例子:!护理工作流程图(https:注解:1 .接待病人:此步骤包括与病人建立联系,向病人领取病历、姓名、年龄等信息,并向病人简要说明接下来的程序。2 .评估病情:护士会对病人的病情进行评估,并收集与病情相关的数据,例如病人的心率、血压等。3 .制定护理计划:护士会结合病人的病情及医生的医嘱,制定相应的护理计划,这会是一份有针对性的护理方案。4 .诊断护理问题:护士会在制定护理计划后,对病人的状态及需求进行进一步的分析,以便明确护理目标,诊断护理问题所在。5 .实施护理计划:护士会按照制定好的护理计划,对病人进行一些必要的操作,例如:更换床单、为病人测量体温等等。6 .观察监控:护士会实时地对病人进行监控,了解病情的变化,以及是否存在其它隐患。7 .记录护理操作:护士会记录每次的操作及监控结果,清晰地记录病人的状态。8 .推荐疾病管理方案:如果病人有一些疾病或还有一些需要额外的治疗,护士会向医生或医护人员推荐相应的疾病管理方案以加强治疗。9 .汇报工作结果:护士会将自己的护理工作结果,向医生或医护人员进行汇报,以便他们知晓病人的状况。

展开阅读全文
相关资源
猜你喜欢
相关搜索

当前位置:首页 > 医学/心理学 > 护理学

copyright@ 2008-2023 1wenmi网站版权所有

经营许可证编号:宁ICP备2022001189号-1

本站为文档C2C交易模式,即用户上传的文档直接被用户下载,本站只是中间服务平台,本站所有文档下载所得的收益归上传人(含作者)所有。第壹文秘仅提供信息存储空间,仅对用户上传内容的表现方式做保护处理,对上载内容本身不做任何修改或编辑。若文档所含内容侵犯了您的版权或隐私,请立即通知第壹文秘网,我们立即给予删除!