某电线路器材各部门职责及岗位职责.docx

上传人:p** 文档编号:785737 上传时间:2024-03-01 格式:DOCX 页数:17 大小:42.90KB
下载 相关 举报
某电线路器材各部门职责及岗位职责.docx_第1页
第1页 / 共17页
某电线路器材各部门职责及岗位职责.docx_第2页
第2页 / 共17页
某电线路器材各部门职责及岗位职责.docx_第3页
第3页 / 共17页
某电线路器材各部门职责及岗位职责.docx_第4页
第4页 / 共17页
某电线路器材各部门职责及岗位职责.docx_第5页
第5页 / 共17页
某电线路器材各部门职责及岗位职责.docx_第6页
第6页 / 共17页
某电线路器材各部门职责及岗位职责.docx_第7页
第7页 / 共17页
某电线路器材各部门职责及岗位职责.docx_第8页
第8页 / 共17页
某电线路器材各部门职责及岗位职责.docx_第9页
第9页 / 共17页
某电线路器材各部门职责及岗位职责.docx_第10页
第10页 / 共17页
亲,该文档总共17页,到这儿已超出免费预览范围,如果喜欢就下载吧!
资源描述

《某电线路器材各部门职责及岗位职责.docx》由会员分享,可在线阅读,更多相关《某电线路器材各部门职责及岗位职责.docx(17页珍藏版)》请在第壹文秘上搜索。

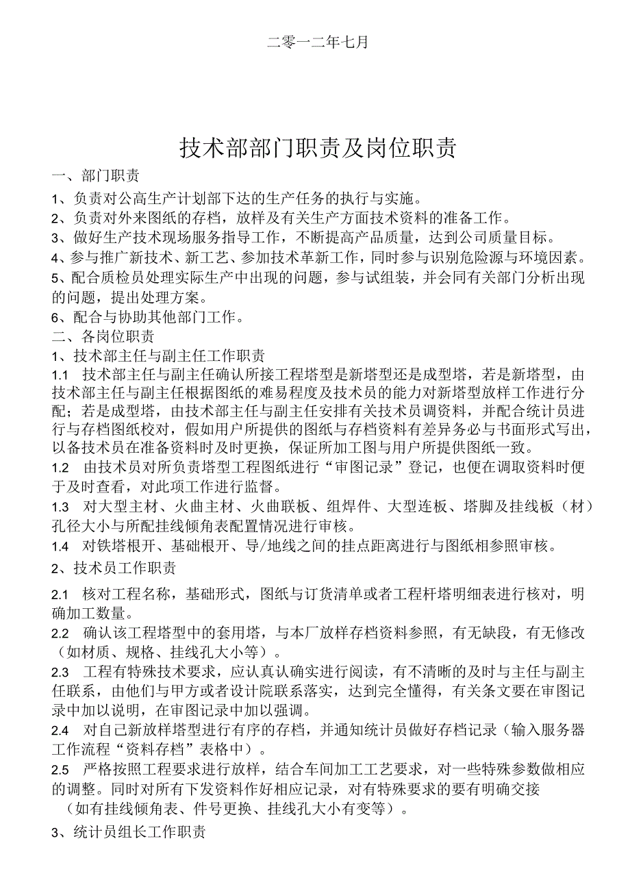
1、某电线路器材各部门职责及岗位职责04192012云南东电线路器材有限公司各部门职责及岗位职责云南东电线路器材有限公司二零一二年七月各部门职责及岗位职责编制:张国琼批准:云南东电线路器材有限公司二零一二年七月技术部部门职责及岗位职责一、部门职责1、负责对公高生产计划部下达的生产任务的执行与实施。2、负责对外来图纸的存档,放样及有关生产方面技术资料的准备工作。3、做好生产技术现场服务指导工作,不断提高产品质量,达到公司质量目标。4、参与推广新技术、新工艺、参加技术革新工作,同时参与识别危险源与环境因素。5、配合质检员处理实际生产中出现的问题,参与试组装,并会同有关部门分析出现的问题,提出处理方案。

2、6、配合与协助其他部门工作。二、各岗位职责1、技术部主任与副主任工作职责1.1 技术部主任与副主任确认所接工程塔型是新塔型还是成型塔,若是新塔型,由技术部主任与副主任根据图纸的难易程度及技术员的能力对新塔型放样工作进行分配;若是成型塔,由技术部主任与副主任安排有关技术员调资料,并配合统计员进行与存档图纸校对,假如用户所提供的图纸与存档资料有差异务必与书面形式写出,以备技术员在准备资料时及时更换,保证所加工图与用户所提供图纸一致。1.2 由技术员对所负责塔型工程图纸进行“审图记录”登记,也便在调取资料时便于及时查看,对此项工作进行监督。1.3 对大型主材、火曲主材、火曲联板、组焊件、大型连板、塔

3、脚及挂线板(材)孔径大小与所配挂线倾角表配置情况进行审核。1.4 对铁塔根开、基础根开、导/地线之间的挂点距离进行与图纸相参照审核。2、技术员工作职责2.1 核对工程名称,基础形式,图纸与订货清单或者工程杆塔明细表进行核对,明确加工数量。2.2 确认该工程塔型中的套用塔,与本厂放样存档资料参照,有无缺段,有无修改(如材质、规格、挂线孔大小等)。2.3 工程有特殊技术要求,应认真认确实进行阅读,有不清晰的及时与主任与副主任联系,由他们与甲方或者设计院联系落实,达到完全懂得,有关条文要在审图记录中加以说明,在审图记录中加以强调。2.4 对自己新放样塔型进行有序的存档,并通知统计员做好存档记录(输入

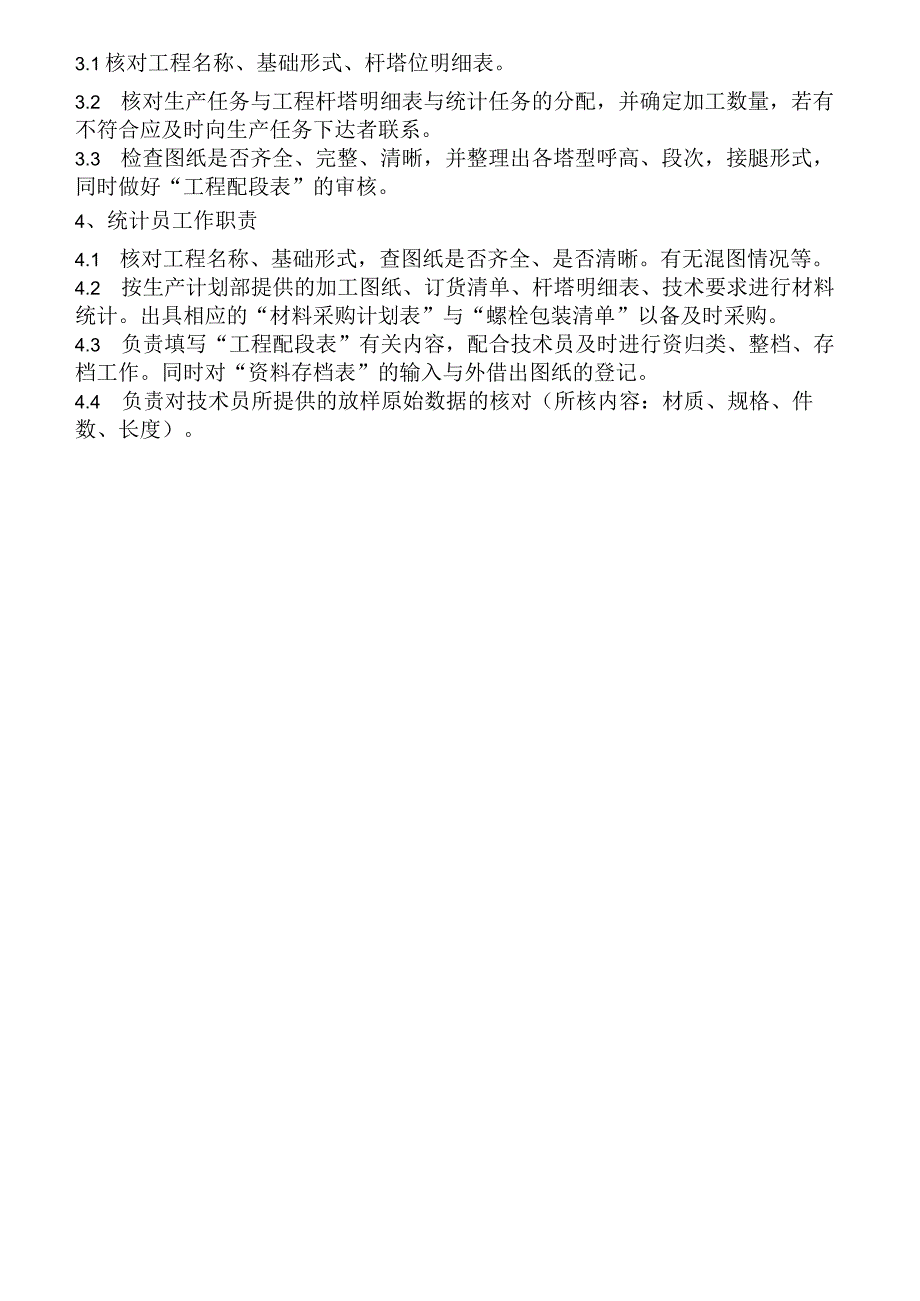
4、服务器工作流程“资料存档”表格中)。2.5 严格按照工程要求进行放样,结合车间加工工艺要求,对一些特殊参数做相应的调整。同时对所有下发资料作好相应记录,对有特殊要求的要有明确交接(如有挂线倾角表、件号更换、挂线孔大小有变等)。3、统计员组长工作职责3.1核对工程名称、基础形式、杆塔位明细表。3.2 核对生产任务与工程杆塔明细表与统计任务的分配,并确定加工数量,若有不符合应及时向生产任务下达者联系。3.3 检查图纸是否齐全、完整、清晰,并整理出各塔型呼高、段次,接腿形式,同时做好“工程配段表”的审核。4、统计员工作职责4.1 核对工程名称、基础形式,查图纸是否齐全、是否清晰。有无混图情况等。4.

5、2 按生产计划部提供的加工图纸、订货清单、杆塔明细表、技术要求进行材料统计。出具相应的“材料采购计划表”与“螺栓包装清单”以备及时采购。4.3 负责填写“工程配段表”有关内容,配合技术员及时进行资归类、整档、存档工作。同时对“资料存档表”的输入与外借出图纸的登记。4.4 负责对技术员所提供的放样原始数据的核对(所核内容:材质、规格、件数、长度)。质量部部门职责及岗位职责一、部门职责1 .组织公司内部质量管理体系的策划、实施、监督与评审工作。2 .按照技术文件编制检验标准与检验规范,组织实施对原材料、半成品、成品、外协件、外购件的检验。3 .组织公司内部对不合格的评审,针对质量问题组织制定纠正、

6、预防与改进措施,并追踪检验。4 .负责质量记录的统筹管理,定期进行质量分析与考核。5 .负责公司产品的质量检验工作。6 .负责计量管理工作,完成计量器具的定期检定并做好检定记录与标识。7参加对供方的评审,参加用户反馈意见的分析与处理。8负责合格证的制作、发放与保管。9负责公司新塔型放样的试装与售后服务工作。10完成公司交办的临时任务。二、质量部岗位职责1质量部主任职责工作目的:在公司领导下负责部门的职能管理工作,执行公司的质量方针目标。工作职责:1.1组织协调处理质检员在工作中出现的实际难点问题,督促各岗位的检验职责,并适时提出改进意见与工作处理方法。1. 2不断提高职能及部门管理工作,使其公

7、司质量方针目标得以贯彻落实。1.3把关制塔实际中的必检件(K点板、包铁火曲、重要火曲主焊件的组装与焊接质量)的检验。4认真查找内部补件,铁附件检验及公司外协件的外观检验1.5适时向有关生产职工宣贯制塔标准,提高质量意识。1.6 组织部门员工学习国家有关产品质量标准,有关的质量法律、法规并贯彻执行。1.7 带头执行公司有关管理方面的工作与规定1. 8团结部门的员工,努力完成公司交给的质量工作与其它工作。2理化分析员工作目的:对公司所采购的原材料进行化验,试验后的实际数据认真参照有关国家标准,出具检验报告且对有关记录进行储存。工作职责:1.1 严格执行国家标准,负责对原材料进行物理性能检测与化学分

8、析。1.2 遵守职业道德,做好原始记录与各类资料的保管工作。1.3 对由于检测数据错误而造成的质量下降或者质量事故负责;对所检测的报告应及时、准确地通知有关部门。1.4 努力学习化验知识,不断提高技术业务水平,服从分配,出色完成本职工作。1.5 协助搞好产品的抽包工作2. 6完成部门领导安排的其他工作。3铁塔质检员工作目的:通过对具体分管产品认真及时的检查,保证产品的质量水平,将产品的质量缺陷消灭在场厂内。工作职责:2.1 不断学习有关业务知识与检验工作标准,努力提高自身的业务水平。2.2 按技术标准、检验程序或者有关作业指导书的要求,进行在制品、半成品工件的符合性推断,正确做出合格或者不合格

9、的结论,并做出标记。2.3 在工作中,发现图纸、设备或者工艺流程等不符合有关标准时,有权制止其继续进行生产,同时应及时向有关领导汇报。3. 4督促生产车间对产品(工艺)质量进行自检,参加对批量产品、关键部件的首检工作。3.5 一切检验都务必如实、认真、全面填写检验记录,凡质量缺陷负责追踪,明确责任部门、责任人。3.6 对不合格品负责督促有关车间、人员将其送入不合格隔离区,并填写返工返修联系单,同时对处理意见的实施情况进行检查。3. 7对错检、漏检而造成的后果负责。3. 8完成部门领导安排的其它工作。4镀锌质检员工作目的:通过对具体分管产品认真及时的检查,保证产品的质量水平,将产品的质量缺陷消灭

10、在场厂内。工作职责:3.1 负责执行国家各项检验标准,对不符合国家标准的产品做出正确的推断。3.2 督促车间对产品进行自检,对工艺流程不符合标砖或者要求时,有权制止继续生产。3.3 在检验过程中,一切检验都务必如实、认真、全面填写检验记录,出现质量问题,务必明确责任班组、责任人。3.4 对不合格品务必填写返工单,同时提出处理意见,督促车间有关人员将其送入不合格区域,协助车间将其进行处理。4. 5镀锌车间出来的产品,对错检、漏检而造成的后果负责。4.6负责监督车间打捞酸池、锌锅、钝化池,报所有补件送到指定的堆放点,协助车间与整装组的产品交接工作,沟通整装组完善后的抽包工作。4. 7完成部门领导安

11、排的其它作。5管理体系专职工作目的:通过对公司各项管理体系文件的编制、体系申报、认证工作,督促完善管理体系的运行,促进产品质量的管理与操纵,保证产品质量满足用户的需求。工作职责:4.1 负责公司各项管理体系文件的编制、体系申报、认证工作。4.2 负责组织宣传、贯彻公司的管理方针目标,并围绕质量方针目标制订年度质量目标计划。4.3 贯彻实施公司的计量管理器具、仪器的准确、灵敏、安全、可靠,满足生产工艺要求。5. 4贯彻执行质量管理与质量检验的有关法规或者制度,督促对有关部门执行有关质量检验程序与质量标准负责。5. 5深入车间,掌握质量动态,收集质量信息、,按有关规定及时填写质量活动、质量信息报告

12、。5. 6配合有关部门组织产品质量回访及产品售后服务。6试装售后1 .根据图纸要求,结合作业指导书与试装过程中缺陷的记录与返工件的清理交接工作;2 .认.完成试装过程中缺陷的记录与返工件的清理交接工作;3 ,对所有工程售后服务情况登记;4 .对所有安装工程产品质量情况汇总,登记,积极主动与施工方沟通;5 .对用户提出反映,做出及时响应,对用户反映的补件进行登记并汇总,48小时内做出答复;6,对在装产品出现的质量问题,及时汇报并找出原因,进行解决问题,熟悉每个工程的安装进度,定期汇报每个工程的质量情况,遵守施工单位的安全制度,负责厂内铁塔试组装工作;7 .配合本部门的日常工作;8 .遵守公司各项

13、规章制度。仓储部部门职责及岗位职责一、部门职责1、做到帐,卡,物一致;确保库存物资真实,及时报送有关单据。2、在合格供方中采购本公司所需原材料,配件等,掌握市场信息,在确保所购物资质量的基础上,努力降低采购成本。3、做好物资的入出库的记录与校对工作,做好物资的存放,保持仓库的整洁,及时报送有关单据。4、对各类物资过磅数据准确性负责。做好环保部门所需工作,如废盐酸的报批报送工作,对公司的外渡件的收发工作负责。5、对各工程所需材料的统计、报价及订购;及时上报各类统计报表并送及有关各部门。6、做好管理体系有关记录。7、持证上岗,遵守交通法规,及时对车辆及设备进行保护。二、岗位职责1统计岗位职责每天务

14、必根据过磅单上的数据上账,来料加工单上一致,出现错误上账或者者来料加工单吨位开错造成的缺失,情节轻微,每次罚款10元,造成缺失重大,上报公司由公司处理。1.2每月25号扎账后,统计员务必把外镀件分业务员按各厂家汇总,上报财务、经营副总等部门之前务必与产成品管理员核对,经仓储主任核实后方可上报,对违反上述者,按经济责任制考核。1.3 务必对每家出厂白件过磅,并核对与过磅员交上的过磅吨位,来料加工单上开具吨位取过磅员与大磅比较后较大吨位,对拒不执行者,按经济责任制考核。统计开单人员未经仓储主任同意私自与业务员商量未开单就让镀件离厂,或者者不将公司小磅与大磅白件的磅差告之仓储主任处理,由此产生的一切

15、后果将报公司处理。1.5每月2号之前将含运费的过磅单据上报仓储主任处,所报单据务必存盘,过磅台帐上务必有经营部派车人员签字,由主任核实后方可交承运方与财务。1.6 每天务必对装卸按车辆、时间分别记录,装卸人员的清理吨位由收发货员提供给,螺栓清理由螺栓库管提供,钢材的上下车吨位及移场地吨位由钢材库管提供,每月25日结账后将本月装卸数上报仓库主任,由仓库主任核实后再交于装卸人员领取装卸费用。2三级账岗位职责2.1 负责公司的材料物资、产成品的购进、领用、销售及产品的加工、材料存货的结存核算,为会计提供正确核算成本提供根据,因此务必按照会计制度,对每笔经济业务根据内、外仓管的验收入库单,按照数量、金额分类汇总,务必于每月29日前上报公司财务,否则按公司经济责任制考核。2.2 月初先与总账进行账务核对,发现错误应及时更正。同样在与总账对核之后,同样务必与内、外仓进行账务核对,对不执行者按公司经济责任制考核。2.3 负责帐务的处理与指导;除了日常的帐务处理与指导,应对新近软件加以掌握,利用软件功能加快建帐,出帐速度,完全改变手工帐慢与数据准确性低的情况。3主任岗位职责3.1 协调本部门与其它部门的工作,若发生本部门与其它部门纠纷,若责任在

展开阅读全文
相关资源
猜你喜欢
相关搜索

当前位置:首页 > 办公文档 > 规章制度

copyright@ 2008-2023 1wenmi网站版权所有

经营许可证编号:宁ICP备2022001189号-1

本站为文档C2C交易模式,即用户上传的文档直接被用户下载,本站只是中间服务平台,本站所有文档下载所得的收益归上传人(含作者)所有。第壹文秘仅提供信息存储空间,仅对用户上传内容的表现方式做保护处理,对上载内容本身不做任何修改或编辑。若文档所含内容侵犯了您的版权或隐私,请立即通知第壹文秘网,我们立即给予删除!