落实全面从严治党主体责任检查考核标准.docx

上传人:p** 文档编号:803396 上传时间:2024-03-04 格式:DOCX 页数:4 大小:21.83KB
下载 相关 举报
落实全面从严治党主体责任检查考核标准.docx_第1页
第1页 / 共4页
落实全面从严治党主体责任检查考核标准.docx_第2页
第2页 / 共4页
落实全面从严治党主体责任检查考核标准.docx_第3页
第3页 / 共4页
落实全面从严治党主体责任检查考核标准.docx_第4页
第4页 / 共4页
亲,该文档总共4页,全部预览完了,如果喜欢就下载吧!
资源描述

《落实全面从严治党主体责任检查考核标准.docx》由会员分享,可在线阅读,更多相关《落实全面从严治党主体责任检查考核标准.docx(4页珍藏版)》请在第壹文秘上搜索。

1、关于落实全面从严治党主体责任检查考核标准项目检查考核标准扣分情况,履行主体责任情况分加强组织领导1 .未及时传达贯彻上级和学校有关党风廉政建设和反腐败工作重大决策部署、重要会议精神的.扣2分。2 .年初未结合学校党风廉政建设工作会议精神,对本部门(单位)党风廉政建设和反腐败工作作出全面部署的,扣2分。3 .0未落实党风廉政建设工作会议制度的,扣2分(各学院(附属学校)每季度召开一次党风廉政建设专题会议,其中包括每学期召开一次党风廉政建设分析会:其他部门(单位)每半年召开一次党风廉政建设专题会议。机关党总支、学生公寓党工委、直属党支部每学期召开一次党风廉政建设分析会),生未按要求组织签订党风廉政

2、建设责任书,层层分解落实责任的,扣2分。5 .未按要求报送履行主体责任情况报告和自评表的,扣2分。6 .未按要求制定主体责任清单,并进行公开公示的,扣2分。7 .资料收集整理和归档工作不及时,落实主体责任纪实制度不到位的,扣2分。严明党的纪律&发生违反党的政治纪律和政治规矩、组织纪律的行为,被有关部门查处、通报或被媒体曝光经查实的,每例扣3分。9 .对上级和学校重大决策部署贯彻落实不力,或出现不担当、不负责、不作为等行为,被有关部门追责问责的,每例扣3分。10 .监督执纪四种形态”把握运用不到位,第一种形态未形成常态,对存在苗头性、倾向性问趣的党员干部未及时谈话提醒的,每扣2分。落实中央八项规

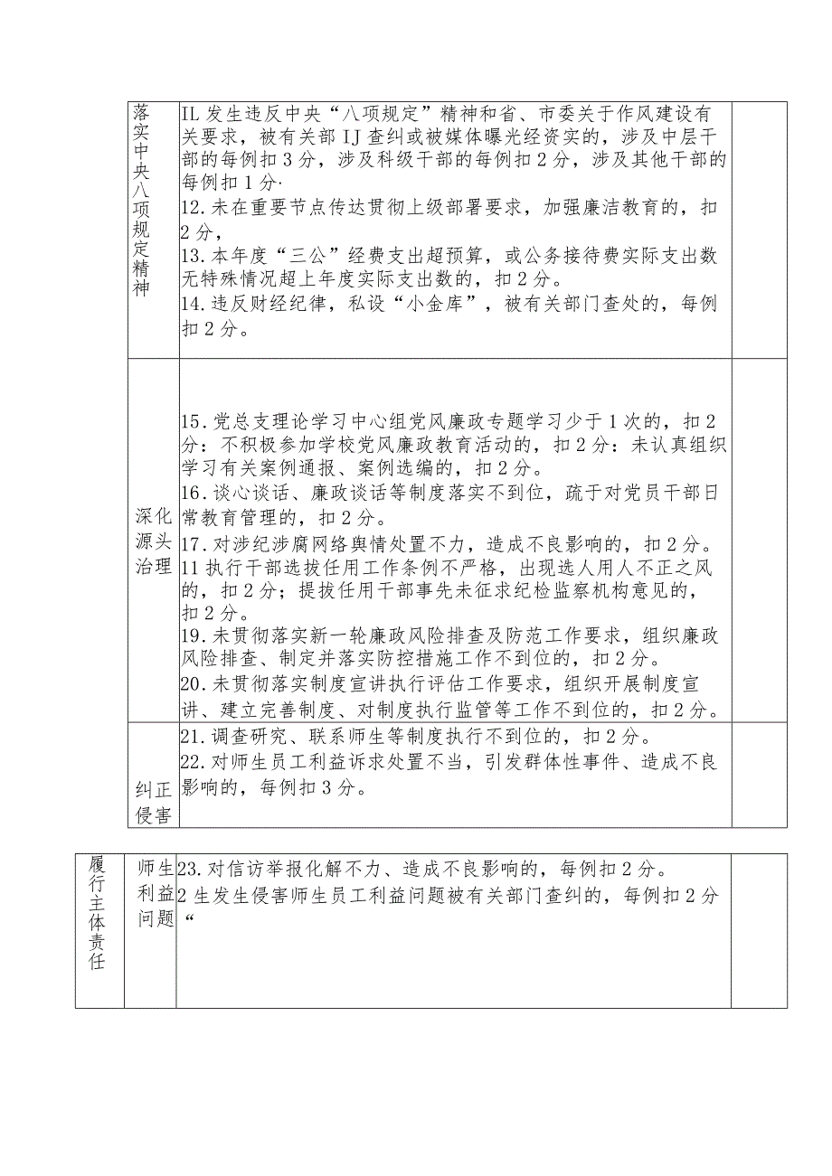
3、定精神IL发生违反中央“八项规定”精神和省、市委关于作风建设有关要求,被有关部IJ查纠或被媒体曝光经资实的,涉及中层干部的每例扣3分,涉及科级干部的每例扣2分,涉及其他干部的每例扣1分12 .未在重要节点传达贯彻上级部署要求,加强廉洁教育的,扣2分,13 .本年度“三公”经费支出超预算,或公务接待费实际支出数无特殊情况超上年度实际支出数的,扣2分。14 .违反财经纪律,私设“小金库”,被有关部门查处的,每例扣2分。深化源头治理15 .党总支理论学习中心组党风廉政专题学习少于1次的,扣2分:不积极参加学校党风廉政教育活动的,扣2分:未认真组织学习有关案例通报、案例选编的,扣2分。16 .谈心谈话

4、、廉政谈话等制度落实不到位,疏于对党员干部日常教育管理的,扣2分。17 .对涉纪涉腐网络舆情处置不力,造成不良影响的,扣2分。11执行干部选拔任用工作条例不严格,出现选人用人不正之风的,扣2分;提拔任用干部事先未征求纪检监察机构意见的,扣2分。19 .未贯彻落实新一轮廉政风险排查及防范工作要求,组织廉政风险排查、制定并落实防控措施工作不到位的,扣2分。20 .未贯彻落实制度宣讲执行评估工作要求,组织开展制度宣讲、建立完善制度、对制度执行监管等工作不到位的,扣2分。纠正侵害21 .调查研究、联系师生等制度执行不到位的,扣2分。22 .对师生员工利益诉求处置不当,引发群体性事件、造成不良影响的,每

5、例扣3分。履行主体责任师生利益问题23.对信访举报化解不力、造成不良影响的,每例扣2分。2生发生侵害师生员工利益问题被有关部门查纠的,每例扣2分“强化权力运行制约监督25 .未严格执行党内政治生活准则和党内监督条例,民主集中制、民主生活会、述职述廉等党内监督制度落实不到位的.每项扣2分:领导干部个人有关事项不如实报告或瞒不报经核实的,每例扣2分。26 .未落实监督责任清单要求,强化内部监督制约的,扣2分。27 .领导-T一部未严格执行廉政风险防控机制和防止利益冲突制度,造成不良后果的扣2分。28 .本部门单位党员、干部、职工发生违纪违法违规问题,受到党政纪轻处分的每人次扣5分,受到党政纪重处分

6、的每人次扣10分,被追究刑事责任的每人次扣15分;党政纪处分决定执行不到位的,每例扣2分:因轻微问题,被批评教育、通报批评、诫勉谈话的,扣1分。29 .党务、政务公开和各领域办事公开不到位的,扣2分;未按照学校统一部署落实“最多跑一次”改革任务的,扣2分。支持纪检监察机构履职30 .不支持配合纪委履行监督执纪问责职责,重点领域关键环节重要事项不按要求报备的,扣2分;对纪委发现的问题或提出的建议不予采纳、未整改落实的,扣2分,阻扰、十扰纪委履行监督执纪、执纪审查职责的,扣4分。31 .应由门(单位)牵头落实的党风廉政建设和反腐败工作任务,交由纪检监察机构替代完成的,每例扣2分。32 .未及时向纪

7、检监察部门报告本单位党员、十部和教职员工违纪违法问题的,每例扣2分;不积极配合办理信访举报件的,每例扣2分。33 .不支持配合纪委委员工作,不主动向联系纪委委员汇报工作,一年中无联系记录的,扣3分;不重视和发挥党总(直)支纪检委员作用的,扣2分。反馈意见整改落实3生对省委巡视、党风廉政建设责任制检查考核、监督执纪、审计监督、上级专项检查等发现问题和反馈意见,未按要求整改落实的,每项扣2分;因处理不到位被督办纠正的,加倍扣分。导了员责况、分领班成履情30L党政主要领导未落实“四个亲自”“五个抓”(亲自抓、重点抓、批示抓、支持抓、问责抓),责任清单和履责记录落实不到位的,每项扣2分。2 .领导班子

8、其他成员未及时分析、研究、布置、检查、报告分管范围内的党风廉政建设工作,责任清单和履责记录落实不到位的,每项扣2分。3 .党政主要负责同志发生违纪违法问题,受到党政纪轻处分的每人次扣20分,受到重处分的每人次扣25分,被追究刑事责任的每人次扣30分,领导班了其他成员发生违纪违法问趣,受到轻处分的每人次扣15分,受到重处分的每人次扣20分,被追究刑事责任的每人次扣25分;因轻微问题被批评教育、通报批评、诫勉谈话的,每人次扣2分。1、导班了成员因廉政和作风问题被组织处理、组织调整的,每例扣36分。L根据党凤廉政建设责任制年度考核民主评议(测评)民主测结果,按1的权重折算,评情况2.根据校纪委委员对

9、各部门(单位)履行全面从严治党20分主体责任情况报告的评议结果.按1的权重折算。(四)加分情况1 .党风廉政建设工作经验和做法被省、市或全校表彰或总结推广,以正式文件形式通报的,分别加10分、5分、2分,在相关会议上作典型介绍的减半加分;被领导批示肯定的分别加3分、1分、0.5分。本项最高不超过10分。2 .完成上级交办的党风廉政建设重大工作且成效明显的,酌情加分,最高不超过3分3 .积极觎合纪委瓷办案件的,酌情加分,最高不超过5分。考核说明:1.考核总分为100分,实行加扣分制,同一事项按最高分值加(扣)分,不重复加(扣)分。2.对违纪违法行为的扣分以作出组织处理、组织调整或党政纪处分、司法机关判决生效的时间为准。3 .违纪违法人员工作变动的,调入现单位后无新的违纪违法行为,扣原单位分(调出两年以上的,视情扣分):在现单位继续发生违纪违法行为的.视情扣现单位分。4 .凡涉及违纪违规问题或违纪违法案件查处的,属自查自纠或主动提供线索并成案的不扣分。5 .在考核中出现异议的,由落实党风廉政建设责任制领导小组办公室研究认定。

展开阅读全文
相关资源
猜你喜欢
相关搜索

当前位置:首页 > 办公文档 > 工作总结

copyright@ 2008-2023 1wenmi网站版权所有

经营许可证编号:宁ICP备2022001189号-1

本站为文档C2C交易模式,即用户上传的文档直接被用户下载,本站只是中间服务平台,本站所有文档下载所得的收益归上传人(含作者)所有。第壹文秘仅提供信息存储空间,仅对用户上传内容的表现方式做保护处理,对上载内容本身不做任何修改或编辑。若文档所含内容侵犯了您的版权或隐私,请立即通知第壹文秘网,我们立即给予删除!