配电箱安装工程施工工艺.docx

上传人:p** 文档编号:808047 上传时间:2024-03-08 格式:DOCX 页数:8 大小:64.53KB
下载 相关 举报
配电箱安装工程施工工艺.docx_第1页
第1页 / 共8页
配电箱安装工程施工工艺.docx_第2页
第2页 / 共8页
配电箱安装工程施工工艺.docx_第3页
第3页 / 共8页
配电箱安装工程施工工艺.docx_第4页
第4页 / 共8页
配电箱安装工程施工工艺.docx_第5页
第5页 / 共8页
配电箱安装工程施工工艺.docx_第6页
第6页 / 共8页
配电箱安装工程施工工艺.docx_第7页
第7页 / 共8页
配电箱安装工程施工工艺.docx_第8页
第8页 / 共8页
亲,该文档总共8页,全部预览完了,如果喜欢就下载吧!
资源描述

《配电箱安装工程施工工艺.docx》由会员分享,可在线阅读,更多相关《配电箱安装工程施工工艺.docx(8页珍藏版)》请在第壹文秘上搜索。

1、、施工准备(一)作业条件1、墙体结构已弹出施工水平线。2、安装配电箱所需的木砖及铁件巳预埋。3、随土建结构预留的暗装配电箱的安装位置正确,大小合适。4、暗装配电箱箱体时,安装箱体墙面的抹灰应全部完成。暗装配电箱盘芯及贴脸时,土建装修的抹灰、喷浆及油漆应全部完成。5、明装配电箱时,土建装修的抹灰、喷浆及油漆应全部完成。(二)材料要求1、建筑电气工程中安装的高压成套配电柜、控制柜(屏、台)应有出厂合格证、生产许可证和试验记录。低压成套配电柜、动力、照明配电箱(盘、柜)除上述质量证明文件外,还应有“CCC”认证标志及认证证书复印件。2、动力、照明配电箱、低压柜,不同厂家、不同规格的出厂合格证应各备一

2、张。低压进线冗接箱或分支柜,多层进户分界开关柜,不同厂家、不同规格的合格证应各备一张。3、产品进场后先进行外观检查:箱体应有一定的机械强度,周边平整无损伤,油漆无脱落。然后进行开简检验:箱内各种器具应安装牢固,导线排列整齐,压接牢固,二层底板厚度不小于1.5mm,且不得用阻燃型塑料板做二层底板。各种断路器进行外观检验,调整及操作试验。4、配电箱不应采用可燃材料制作;在干燥无尘的场所,采用的木制配电箱应经阻燃处理。5、镀锌制品(支架、横担、接地极、避雷用型钢等)和外线金具应有出厂合格证和镀锌质量证明书。(三)主要机具1、铅笔、卷尺、水平尺、方尺、线坠等。2、手锤、签子、剥线钳、尖嘴钳、压接钳、电

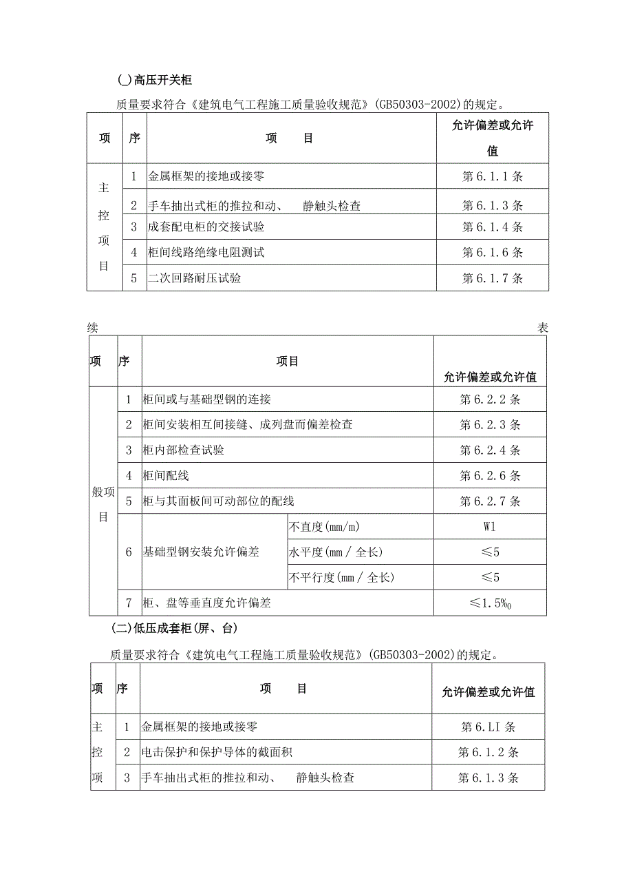
3、钻、液压开孔器、锡锅、锡勺、电工常用工具等。、质量要求(_)高压开关柜质量要求符合建筑电气工程施工质量验收规范(GB50303-2002)的规定。项序项目允许偏差或允许值主1金属框架的接地或接零第6.1.1条2手车抽出式柜的推拉和动、静触头检查第6.1.3条控3成套配电柜的交接试验第6.1.4条项4柜间线路绝缘电阻测试第6.1.6条目5二次回路耐压试验第6.1.7条续表项序项目允许偏差或允许值般项目1柜间或与基础型钢的连接第6.2.2条2柜间安装相互间接缝、成列盘而偏差检查第6.2.3条3柜内部检查试验第6.2.4条4柜间配线第6.2.6条5柜与其面板间可动部位的配线第6.2.7条6基础型钢安

4、装允许偏差不直度(mm/m)Wl水平度(mm全长)5不平行度(mm全长)57柜、盘等垂直度允许偏差1.5%0(二)低压成套柜(屏、台)质量要求符合建筑电气工程施工质量验收规范(GB50303-2002)的规定。项序项目允许偏差或允许值主1金属框架的接地或接零第6.LI条控2电击保护和保护导体的截面积第6.1.2条项3手车抽出式柜的推拉和动、静触头检查第6.1.3条目4成套配电柜的交接试验第6.1.5条5柜(屏、盘、台等)间线路绝缘电阻值测试第6.L6条6柜(屏、盘、台等)间二次回路耐压试验第6.L7条7直流屏试验第6.1.8条般项目1柜(屏、盘、台等)间或与基础型钢的连接第6.2.2条2柜(屏

5、、盘、台等)间接缝、成列盘面偏差检查第6.2.3条3柜(屏、盘、台等)间内部检查试验第6.2.4条4低压电器组合第6.2.5条5柜(屏、盘、台等)间配线第6.2.6条6柜(屏、盘、台等)与其面板间可动部位的配线第6.2.7条7基础型钢安装允许偏差不直度(mmm)1水平度(mm全长)5不平行度(mm全长)58垂直度允许偏差1.5%0(三)照明配电箱(盘)质量要求符合建筑电气工程施工质量验收规范(GB50303-2002)的规定。项序项目允许偏差或允许值主1金属箱体的接地或接零第6.L1条控2电击保护和保护导体的截面积第6.L2条项3箱(盘)间线路绝缘电阻值测试第6.L6条目4箱(盘)内结线及开关

6、动作等第6.L9条1箱(盘)内检查试验第6.2.4条-2低压电器组合第6.2.5条般3箱(盘)间配线第6.2.6条项4箱与其面板间可动部位的配线第6.2.7条目5箱(盘)安装位置、开孔、回路编号等第6.2.8条6垂直度允许偏差1.5三、工艺流程配电箱安装要求一弹线定位一明(暗)装配电箱一绝缘摇测四、操作工艺(一)配电箱安装要求1、配电箱应安装在安全、干燥、易操作的场所,如设计无特殊要求,配电箱底边距地高度应为1.5m.照明配电板底边距地高度不应小于1.8m。2、导线剥削处不应损伤线芯或线芯过长,导线压头应牢固可靠,如多股导线与端子排连接时,应加装压线端子(鼻子),然后一起涮锡,再压按在端子排上

7、。如与压线孔连接时,应把多股导线涮锡后穿孔用顶丝压接,注意不得减少导线股数。3、导线引出面板时,面板线孔应光滑无毛刺,金属面板应装设绝缘保护套。一般情况一孔只穿一线,但下列情况除外:(1) 指示灯配线;(2) 控制两个分闸的总闸配线线号相同;(3) 一孔进多线的配线。4、配电箱内装设的螺旋熔断器,其电源线应接在中间触点的端子上,负荷线应接在螺丝的端子上。5、配电箱内盘面闸具位置应与支路相对应,其下面应装设卡片框,标明回路名称。6、配电箱内的交流、直流或不同电压等级电源,应具有明显的标志。7、配电箱盘面上安装的各种刀闸及自动开关等,当处于断路状态时,刀片可动部分均不应带电(特殊情况除外)。8、配

8、电箱上的小母线应带有黄(Ll相)、绿(.L2相)、红(L3相)、淡蓝(N零线)等颜色,黄绿相间双色线为保护地线。9、配电箱上电具、仪表应牢固平正整洁、间距均匀,铜端子无松动,启闭灵活,零部件齐全,其排列间距应符合下表的要求:间距最小尺寸(mm)仪表侧面之间或侧面与盘面60以上仪表顶面或出线孔与盘边50以上闸具侧面之间或侧面与盘边30以上上下出线之间隔有卡片框:40以上;为隔卡片框:20以上(以下10-14项为配电箱内N线及PE线的有关规定)10、在照明配电工程中,当采用TN-C系统时,N线干线不应设接线端子板(排)。当采用TNCS系统时,一般应在建筑物进线接配电箱内分别设置N母线和PE母线,并

9、自此分开。电源进线的PEN线应先接到PE母线上,再以连接板或其他方式与N母线相连,N线应与地绝缘,PE线应采用专门的导线,并应尽量靠近相线敷设。11、配电箱内应分别设置零线(N)和保护地线(PE线)汇流排,各支路零线和保护地线应在汇流排上连接,不得绞接,并应有编号。12、配电箱内的接地应牢固良好。保护接地线的截面应按下表的规定选择,并应与设备的主接地端子有效连接。单位:(mn?)装置的相、导线的截面积S相应的保护导线的最小面积SpS16Sp=S16S35Sp=1635S400Sp=S213、配电箱的箱体及二层金属覆板均应与保护接地电路连接,在订货时应提出设置专用的、不可拆卸的接地螺丝母,其保护

10、接地线截面按上表的规定选择,并应与其专用接地螺丝有效连接。注意:PE线不允许利用箱体、盒体串接。14、.配电箱如装有超过50V电器设备可开启的门、活动面板、活动台面,必须用裸铜软线与接地良好的金属构架可靠连接。(二)弹线定位根据设计要求找出配电箱的位置,并按照箱体外形尺寸进行弹线定位。(三)明装配电箱1、明装配电箱分为明管明箱和暗管明箱两种,其配电箱的安装方式两种大致相同;但对于暗管明箱,现施工中一般采用下图5-21的做法,此做法的弊病是箱后的暗装接线盒不利于检查和维修,一旦遇到换线、S 5-22明配售明箱做法图5-21喑配售明箱做法查线等情况时,还得拆下明装配电箱。图5-22的做法可避免这个

11、问题,方便了检查和维修。它只需在订货时按图示对箱体提出要求即可。2、安装配电箱。(1)拆开配电箱:安装配电箱应先将配电箱拆开分为箱体、箱内盘芯、箱门三部分。拆开配电箱时留好拆卸下来的螺丝、螺母、垫圈等。(2)安装箱体:铁架固定配电箱箱体:将角钢调直,量好尺寸,画好锯口线,锯断煨弯,钻孔位,焊接。煨弯时用方尺找正,再用电(气)焊将对口缝焊牢,并将埋入端做成燕尾形,然后除锈,刷防锈漆。再按照标高用高标号水泥砂浆将铁架燕尾端埋入牢固,埋入时要注意铁架的平直程度和孔间距离,应用线坠和水平尺测量准确后再稳住铁架,待水泥砂浆凝固后再把配电箱箱体固定在铁架上。金属膨胀螺栓固定配电箱:采用金属膨胀螺栓可在混凝

12、土墙或砖墙上固定配电箱,金屑膨胀螺栓的大小应根据箱体重量选择。其方法是根据弹线定位的要求,找出墙体及箱体固定点的准确位置,一个箱体固定点一般为四个,均匀地对称于四角,用电钻或冲击钻在墙体及箱体固定点位置钻孔,其孔径应刚好将金属膨胀螺栓的胀管部分埋入墙内,且孔洞应平直不得歪斜。最后将箱体的孔洞与墙体的孔洞对正,注意应加镀锌弹垫、平垫,将箱体稍加固定,待最后一次用水平尺将箱体调整平直后,再把螺栓逐个拧牢固。(3)安装箱内盘芯:将箱体内杂物清理干净,如箱后有分线盒也一并清理干净,然后将导线理顺.分清支路和相序,并在导线末端用白胶布或其他材料临时标注清楚,再把盘芯与箱体安装牢固,最后将导线端头按标好的

13、支路和相序引至箱体或盘芯上,逐个剥削导线端头,再逐个压接在器具上,同时将保护地线按要求压接牢固。(4)安装箱盖:把箱盖安装在箱体上。用仪表校对箱内电具有无差错,调整无误后试送电,最后把此配电箱的系统图贴在箱盖内侧,并标明各个闸具用途及回路名称,以方便以后操作。3、在木结构或轻钢龙骨护板墙上进行固定明装配电箱时,应采用加固措施,在木制护板墙处应做防火处理,可涂防火漆进行防护。(四)暗装配电箱1、暗装配电箱中拆开配电箱及安装箱内盘芯、安装箱盖(贴脸)等各个步骤可参照明装配电箱。2、安装箱体:根据预留洞尺寸先将箱体找好标高及水平尺寸进行弹线定位,根据箱体的标高及水平尺寸核对人箱的焊管或PVC管的长短

14、是否合适,间距是否均匀,排列是否整齐等,如管路不合适,应及时按配管的要求进行调整,然后根据各个管的位置用液压开孔器进行开孔,开孔完毕后,将箱体按标定的位置固定牢固,最后用水泥砂浆填实周边并抹平齐。如箱底与外墙平齐时,应在外墙固定金属网后再做墙面抹灰,不得在箱底板上抹灰(见图5-23)o(五)绝缘摇测配电箱(盘)全部电器安装完毕后,用500V兆欧表对线路进行绝缘摇测。摇测项目包括相线与相线之间,相线与零线之词,相线与地线之间,零线与地线之间。两人进行摇测,同时做好记录。五、成品保护1、配电箱箱体安装后,应采取保护措施,避免土建刮腻子、喷浆、刷油漆时污染箱体内壁。箱体内各个线管管口应堵塞严密,以防杂物进入线管内。2、安装箱盘盘芯、面板或贴脸时,应注意保持墙面整洁。安装后应锁好箱门,以防箱内电具、仪表损坏。

展开阅读全文
相关资源
猜你喜欢
相关搜索

当前位置:首页 > 建筑/环境 > 施工组织

copyright@ 2008-2023 1wenmi网站版权所有

经营许可证编号:宁ICP备2022001189号-1

本站为文档C2C交易模式,即用户上传的文档直接被用户下载,本站只是中间服务平台,本站所有文档下载所得的收益归上传人(含作者)所有。第壹文秘仅提供信息存储空间,仅对用户上传内容的表现方式做保护处理,对上载内容本身不做任何修改或编辑。若文档所含内容侵犯了您的版权或隐私,请立即通知第壹文秘网,我们立即给予删除!