P2实验室项目说明.docx

上传人:p** 文档编号:819687 上传时间:2024-03-13 格式:DOCX 页数:6 大小:44.39KB
下载 相关 举报
P2实验室项目说明.docx_第1页
第1页 / 共6页
P2实验室项目说明.docx_第2页
第2页 / 共6页
P2实验室项目说明.docx_第3页
第3页 / 共6页
P2实验室项目说明.docx_第4页
第4页 / 共6页
P2实验室项目说明.docx_第5页
第5页 / 共6页
P2实验室项目说明.docx_第6页
第6页 / 共6页
亲,该文档总共6页,全部预览完了,如果喜欢就下载吧!
资源描述

《P2实验室项目说明.docx》由会员分享,可在线阅读,更多相关《P2实验室项目说明.docx(6页珍藏版)》请在第壹文秘上搜索。

1、P2实验室工程说明(HYHA2006-063)双击自动滚屏双击自动滚屏王芳来源:阅读:1318次发布时间:2006-12-13工程说明一、工程简介本工程系XXXXX质检中心生物安全实验室(P2级)和百级实验室建设工程的设计及施工。范围包括:1、检测实验室的设计;2、检测实验室的建设(不含土建工程);3、实验室专业设备的供货及安装。生物安全实验室为专用实验室,用于食源性致病菌的检测,防止微生物产生的危害通过食品及检测过程向周边环境传播。二、建设规模生物安全实验室(P2级)和百级实验室位于新建的胶东质检中心四号楼三层南区,该区域规划为国家葡萄酒质检中心微生物检测区,总面积549平方米,其中生物安全

2、实验室(P2级)和百级实验室面积329平方米。两个实验室建成后,生物安全实验室(P2级)总面积41.1平方米,有效工作面积32平方米;百级实验室总面积31.5平方米,有效百级工作面积20平方米。参考图纸等附后。三、设计要求一、P2级实验室的实际使用面积不低于30平方米;百级实验室的实际使用面积不低于20平方米。二、布局科学、构造合理、造型美观、经济实用。三、P2级实验室的各项要求应符合GB50346-2004?生物安全实验室建筑技术标准?和GB19489-2004?实验室生物安全通用要求?以及WS233-2002?微生物和生物医学实验室生物安全通用准那么?的要求。四、百级实验室的各项要求应符合

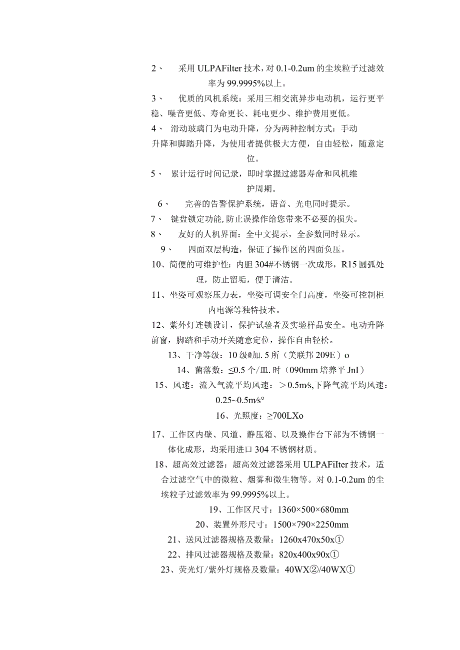
3、GB50073-2001?干净厂房设计标准?、JGJ71-90?干净室施工及验收标准?、JGJ7391?建筑装饰工程施工及验收标准?等有关标准的要求。五、P2实验室和百级实验室的走廊、更衣、缓冲、准备、实验、机房等区域配套设施要齐全完整。(不含中央台、仪器台、边台等装备)六、P2实验室和百级实验室的顶棚、地面、隔墙的装修均应采用优质材料;风机、空调、电气等配套设施应到达国内先进水平。四、配套设备清单:仪器设备数量技术参数霉菌培养1台1、容积为250L。双人单面生物型超1净工作台全自动高压蒸汽灭1菌器双人单面生物安全2、内胆为镜面不锈钢材料。3、微电脑控温,温度范围5-50,波动范围0.5。4、

4、温度均匀性1.5。5、触摸式键盘控制温度、定时、计时的设定。6、工作室内装照明装置,大视角保温真空钢化玻璃,便于观察。1、过滤效率:工作区内每1升空其中直径K).5um的尘埃粒子W3.5个/L。2、平均风速:0.3-0.6ms(可调)。3、噪音:59dB(八)4、振动半峰值:箱内尺寸:4805001040mm1、仪器尺寸:640250400mm2、清洗槽内尺寸:300l50l80台式高频恒温数控超声波清洗器3、容量:8L4、高频超声频率:80KHz5、清洗器的降音盖、外壳采用优质不锈钢板。6、数显记忆和设定恒温温度和实际温度。7、清洗器的排液功能采用不锈钢球阀。8、配备清洗器网架,用不锈钢网制

5、成。9、具备制冷性能,使溶液能保证恒温。质量要求标准:全部免运费,免费安装调试,保修三年。生物安全柜每两年免费检测一次。三年内出现的质量问题,免费上门保修。保修期后产生的问题,终身维护,需三日内上门维修。五、完成交付时间工程签定合同后,三天内开场设计优化及施工准备工作,设计施工总工期控制在90天以内。六、质量保证及售后服务质量保证期二年。整体工程免费包修至少三年。在故障情况下,中标方必须保证24小时内工程人员到达现场解决问题。七、施工地点XX质检中心四号楼三层南区。八、付款方式合同签订后,买方付合同总金额的30%的预付款,经招标人、用户最终验收合格后,付至合同总金额的95%,质量保证期满无质量问题付完余款。工程范围内的设备安装验收合格后6个月内支付全部设备货款。食品论坛相关贴子烟台长岛扇贝繁育养殖工程通过省科技厅专家组验收出口花生到加拿大需要检测那些工程关于年审,“企业还需提供两份带*号工程的检验报告是什么意思全国工业产品生产许可证其中一个工程是自行检查,请问这个自行检查是什么意思氯气、液氮储罐招标工程

展开阅读全文
相关资源
猜你喜欢
相关搜索

当前位置:首页 > 办公文档 > 说明文书

copyright@ 2008-2023 1wenmi网站版权所有

经营许可证编号:宁ICP备2022001189号-1

本站为文档C2C交易模式,即用户上传的文档直接被用户下载,本站只是中间服务平台,本站所有文档下载所得的收益归上传人(含作者)所有。第壹文秘仅提供信息存储空间,仅对用户上传内容的表现方式做保护处理,对上载内容本身不做任何修改或编辑。若文档所含内容侵犯了您的版权或隐私,请立即通知第壹文秘网,我们立即给予删除!