《昆明的雨》教学设计.docx

上传人:p** 文档编号:820733 上传时间:2024-03-13 格式:DOCX 页数:6 大小:27.48KB
下载 相关 举报
《昆明的雨》教学设计.docx_第1页
第1页 / 共6页
《昆明的雨》教学设计.docx_第2页
第2页 / 共6页
《昆明的雨》教学设计.docx_第3页
第3页 / 共6页
《昆明的雨》教学设计.docx_第4页
第4页 / 共6页
《昆明的雨》教学设计.docx_第5页
第5页 / 共6页
《昆明的雨》教学设计.docx_第6页
第6页 / 共6页
亲,该文档总共6页,全部预览完了,如果喜欢就下载吧!
资源描述

《《昆明的雨》教学设计.docx》由会员分享,可在线阅读,更多相关《《昆明的雨》教学设计.docx(6页珍藏版)》请在第壹文秘上搜索。

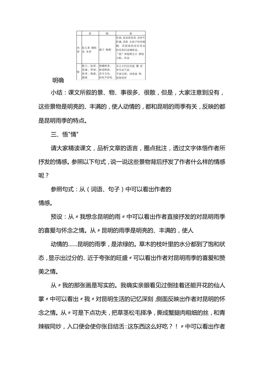
1、昆明的雨教学设计【教学目标】1 .理解课文写昆明雨季的景、事、物的散与作者表情达意的聚,2 .初步把握散文形散神聚的特点,并进行迁移阅读。一、情境导入在生命的长河中,总会有一个地方,它不能让你停留一辈子,却会深深地镌刻在你的记忆里,让你想念一辈子。对于作家汪曾祺先生来说,这个地方叫昆明。今天,就让我们跟随着汪曾祺先生来到他的第二故乡昆明,一起去探寻昆明雨的美妙。-三.1 .课文的标题是昆明的雨,请快速浏览课文,找出直接写雨的段落文字读一读,说说雨有什么特点。明确:第4、5段,雨是明亮的、丰满的,使人动情的。2 .本文题为昆明的雨,却并未用大量笔墨直接写雨,而是从一幅画写起,将记忆中昆明雨季的景

2、、事、物一幕幕展现出来。接下来,我们跳读课文,抓住关键词句,看看课文都写了哪些景、事、物,并且说说它们所具备的特点。明确景物事内 容仙人掌 缰桂花 木香菌子 杨梅作画,家家饭馆里 卖炒牛肝菌,苗族 女孩子叫卖杨梅. 若园巷的房东母女 给房客们送缰桂花,“我”和他熙去小 酒馆小酌、作诗特肥大、浓密、 茂盛、翠绿、 很香、饱涨、 漫透滑嫩鲜香、 味道鲜浓、 无可方比、 好吃不好吃凡人小归出实温 馨.富外生活气息.平淡自然,诗意盎 然.氛闱美好小结:课文所叙的景、物、事很多、很散,但是,大家注意到没有,这些景物是明亮的、丰满的,使人动情的,都和昆明的雨季有关,反映的都是昆明雨季的特点。三、悟情请大家

3、精读课文,品析文章的语言,圈点批注,透过文字体悟作者所抒发的情感。参照以下句式,说一说这些景物背后抒发了作者什么样的情感呢?参照句式:从(词语、句子)中可以看出作者的情感。预设:从我想念昆明的雨中可以看出作者直接抒发的对昆明雨季的喜爱与怀念之情。从昆明的雨季是明亮的、丰满的,使人动情的昆明的雨季,是浓绿的。草木的枝叶里的水分都到了饱和状态,显示出过分的、近于夸张的旺盛可以看出作者对昆明雨季的喜爱和赞美之情。从我的那张画是写实的。我确实亲眼看见过倒挂着还能开花的仙人掌中可以看出我对昆明生活的记忆深刻,侧面反映出作者对昆明的怀念之情。从可是下点功夫,把草茎松毛择净,撕成蟹腿肉粗细的丝,和青辣椒同炒

4、,入口便会使你张目结舌:这东西这么好吃?!中可以看出作者对菌子好吃的印象深刻,同样侧面反映出作者对昆明的深刻怀念之情。从卖杨梅的都是苗族女孩子,戴一顶小花帽子,穿着扳尖的绣了满帮花的鞋,坐在人家阶石的一角,不时吆喝一声:,卖杨梅一声音娇娇的。她们的声音使得昆明雨季的空气更加柔和了可以看出作者用卖花女孩的娇美情态衬托出昆明雨季的柔美,抒发作者对昆明的怀念、喜爱之情。从她大概是怕房客们乱摘她的花,时常给各家送去一些。有时送来一个七寸盘子,里面摆得满满的缅桂花!带着雨珠的缅桂花使我的心软软的,不是怀人,不是思乡可以看出作者对昆明雨季的喜爱之情。从有的小河沿岸都是木香,但是这样大的木香却不多见。一棵木

5、香,爬在架上,把院子遮得严严的。密匝匝的细碎的绿叶,数不清的半开的白花和饱涨的花骨朵,都被雨水淋得湿透了生动形象地表现出木香的茂盛,表达作者的赞叹之情。从我们走不了,就这样一直坐到午后。四十年后,我还忘不了那天的情味营造了一种静谧舒适的氛围,表达了作者对过往生活的珍视与怀念之情。小结:从以上的分析中,我们可以体悟到课文虽然所叙的景、事、物很多,但都围绕着核心,即怀旧与珍视,追溯岁月流逝之后留下的珍贵记忆,表达对昆明生活的怀念,对过往人生的珍爱。四.析“特点1 .请大家根据前面内容,归纳课文的文体特点。明确:本文是一篇散文,一篇写景抒情类的散文。散文的特点是形散神聚J形散指的是文章的选材广泛,形

6、式自由神聚指的是文章的中心思想集中而明确。形散神聚其实不仅是散文的特点,还是散文行文的方法。2 .课文是怎样做到神聚的呢?请探究本课神聚的方法。明确:(1)紧紧围绕中心选材,所有的人、事、物、景都是为了反映作者对昆明的喜爱怀念。(2)线索分明,昆明的雨贯穿全文。由一张画引出昆明的雨,再由昆明的雨引出雨季有代表性的菌、果、花、树等,并在描述过程中自然引出几例对昆明普通人活动的描述,最后又由一首怀旧的诗收住全文,构思精巧。(3)情感贯穿其间,作者对昆明的喜爱与怀念之情流淌在字里行间。(4)词句反复出现,首尾都有我想念昆明的雨的心语,直接抒发作者对昆明雨季的喜爱与赞美。这也正是作者艺术匠心的表现。散

7、文之散其实是伴随着整合和精致展开的,外形散,内核严整,形散神聚。3.回顾本单元学过的散文,选择其神聚的方法。篇目方法背影(1)(2)(3)(4)白杨礼赞(1)(2)(3)(4)散文二篇(3)小结:本节课我们学习了昆明的雨,并且由篇知类,归纳提炼出了散文形散神聚的特点。形散指的是文章内容选材广泛,而且形式自由神聚指的是文章的中心思想集中明确。形散神聚,一方面实现了散文内容和形式上的自由,另一方面又可以让文章中心思想明确。五、迁移阅读请用刚刚学到的散文特点,阅读并分析下面这两篇散文的形散与神聚。(我的家乡娄底忆旧见学案,略)篇目景、物、事情感方法我的家乡运河、野鸭子、鱼鹰、鳏鱼、西堤、高邮湖、蓝天

8、、炊烟/放风筝、养鸽子、打鱼、坐船、烧饭、女人喊孩子回家吃饭的声音的赞脸对JB视家望印旅活W对喜美之生爱紧紧围绕时家乡的热爱之情选材行文;以家乡为线索串起全文;用对家乡的热爱之情串起全文娄底忆旧房子、铁门、邮箱、桂花树、流浪狗、老奶奶、亭子、小湖/邻居相聚谈天品茶、摘桂花、泡桂花、制作香袋、日娄底的美与衣念紧紧围绕对娄底的人事忆旧选材行文;开头结尾都用“我想念娄底”串起;以娄底的人、事为线索;背后用对娄底的怀念之情凝聚全文小结:汪曾祺先生曾说,我想把生活中真实的东西、美好的东西、人的美、人的诗意告诉人们,使人们的心灵得到滋润,从而提高对生活的信心、信念。其实,散文最终将会带给我们的除了美感和诗意之外,还会有对生活的信心与信念。中国是一个散文的大国,历史悠久。形散神聚正是散文之特点,用自由之形式,抒自我之真情,也是我们中学生可以好好学习运用的文章体裁。让我们一起读散文,写散文;让我们一起相信生活,创造生活吧!六、作业设计1 .必做:运用课堂所学的形散神聚的方法,继续阅读汪曾祺的散文翠湖心影故乡的食物等。2 .选做:运用课堂所学的形散神聚的方法,自己创作一篇散文,参考题目:长沙的雪记忆中的。

展开阅读全文
相关资源
猜你喜欢
相关搜索

当前位置:首页 > 论文 > 毕业论文

copyright@ 2008-2023 1wenmi网站版权所有

经营许可证编号:宁ICP备2022001189号-1

本站为文档C2C交易模式,即用户上传的文档直接被用户下载,本站只是中间服务平台,本站所有文档下载所得的收益归上传人(含作者)所有。第壹文秘仅提供信息存储空间,仅对用户上传内容的表现方式做保护处理,对上载内容本身不做任何修改或编辑。若文档所含内容侵犯了您的版权或隐私,请立即通知第壹文秘网,我们立即给予删除!