【CPA-财管】第19章业绩评价知识点总结.docx

上传人:p** 文档编号:821175 上传时间:2024-03-13 格式:DOCX 页数:6 大小:22.10KB
下载 相关 举报
【CPA-财管】第19章业绩评价知识点总结.docx_第1页
第1页 / 共6页
【CPA-财管】第19章业绩评价知识点总结.docx_第2页
第2页 / 共6页
【CPA-财管】第19章业绩评价知识点总结.docx_第3页
第3页 / 共6页
【CPA-财管】第19章业绩评价知识点总结.docx_第4页
第4页 / 共6页
【CPA-财管】第19章业绩评价知识点总结.docx_第5页
第5页 / 共6页
【CPA-财管】第19章业绩评价知识点总结.docx_第6页
第6页 / 共6页
亲,该文档总共6页,全部预览完了,如果喜欢就下载吧!
资源描述

《【CPA-财管】第19章业绩评价知识点总结.docx》由会员分享,可在线阅读,更多相关《【CPA-财管】第19章业绩评价知识点总结.docx(6页珍藏版)》请在第壹文秘上搜索。

1、【CPA财管】第19章业绩评价知识点总结第十九章业绩评价【知识点1关键绩效指标法1.含义基于企业战略目标,通过建立关键绩效指标体系将价值创造活动与战略规划目标有效联系,并据此进行绩效管理的方法。关键绩效指标法既适用于企业,也适用于企业所属单位(部门)和员工。2.制定绩效计划构建关键绩效指标体系(三层次)企业级关键绩效指标;所属单位(部门)级关键绩效指标;岗位(员工)级关键绩效指标。关键绩效指标分为结果类和动因类两种。每层级关键绩效指标一般不超过10个。设定关键绩效指标权重权重分配应以企业战略目标为导向,反映被评价对象对企业价值贡献或支持的程度,以及各指标之间的重要性水平。制定关键绩效指标的目标

2、值参照国家或权威机构发布的行业标准或参考竞争对手标准;参照企业内部标准,如预算目标、历年水平等。前两种难以确定时,企业历史经验。3.优缺点优点绩效评价与战略目标紧密联系,有助于战略目标的实现;能够有效的实现企业价值增值目标;易于理解和使用,实施成本较低,有利于推广实施。缺点指标体系设置不当将导致错误的价值导向和管理缺失。【知识点2经济增加值1,经济增加值EVA二税后净营业利润-平均资本占用X加权平均资本成本。2 .EVA与剩余收益对比相同点EVA是剩余经营收益的计算方法之一f剩余收益计算的另一个版本。区别EVA需经过一系列调整。EVA与市场衔接,用资本的市场机会成本作为资本成本,而剩余收益用投

3、资者要求的报酬率作为资本成本,带有一定的主观性。3 .不同含义的经济增加值(1)基本经济增加值含义不做任何调整,数据取自报表。公式基本经济增加值二税后净经营利润报表总资产X加权平均资本成本(2)披露的经济增加值含义利用公开会计数据进行调整计算出来的增加值。公式披露的经济增加值=调整后税后经营净利润-调整后的净投资资本X加权平均资本成本调整项目调整思路:对未来有贡献的支出都是投资,若本期对这些“投资费用化,则需调回,同时调增利润和净投资资本。调整项目:研究与开发费用、战略性投资的利息、为建立品牌、进入新市场或扩大市场份额发生的费用、折旧费(沉淀资金折旧法,前期少,后期多)基本EVA、披露EVA、

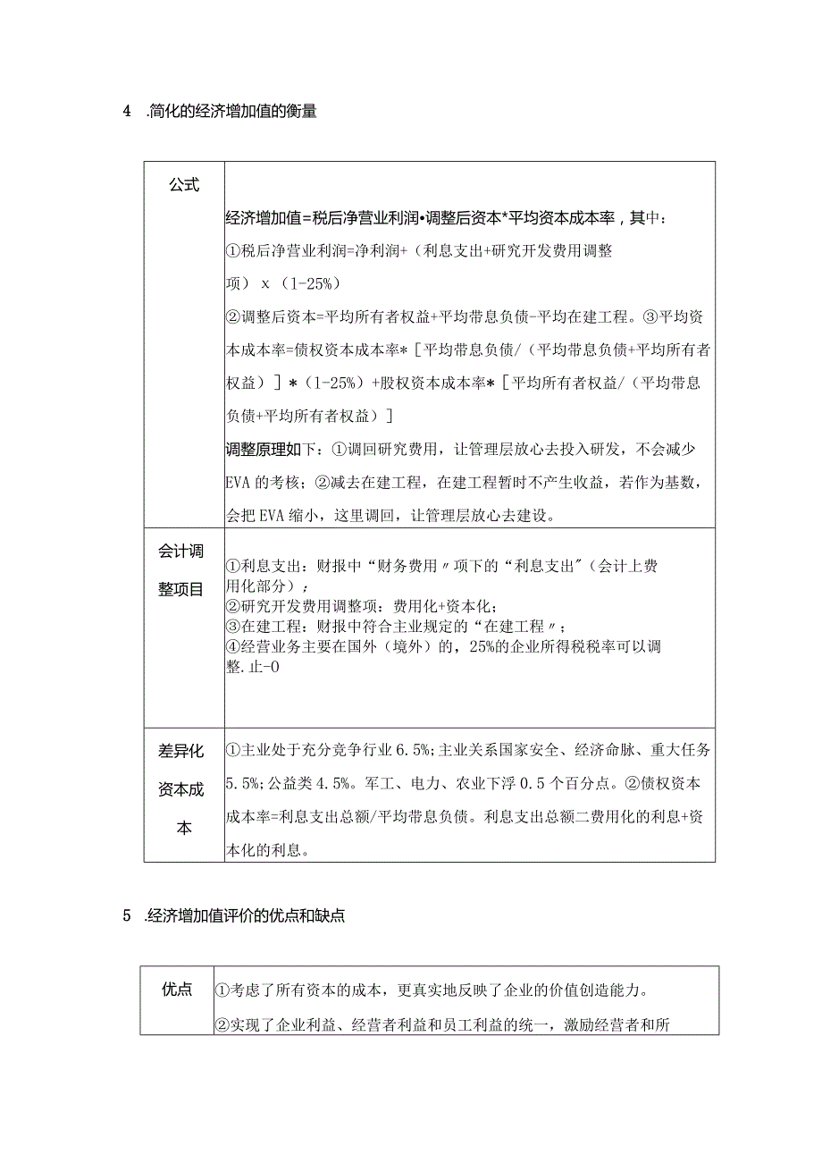
4、内部各单位使用相同的资本成本。4 .简化的经济增加值的衡量公式经济增加值=税后净营业利润调整后资本*平均资本成本率,其中:税后净营业利润=净利润+(利息支出+研究开发费用调整项)(l-25%)调整后资本=平均所有者权益+平均带息负债-平均在建工程。平均资本成本率=债权资本成本率*平均带息负债/(平均带息负债+平均所有者权益)*(l-25%)+股权资本成本率*平均所有者权益/(平均带息负债+平均所有者权益)调整原理如下:调回研究费用,让管理层放心去投入研发,不会减少EVA的考核;减去在建工程,在建工程暂时不产生收益,若作为基数,会把EVA缩小,这里调回,让管理层放心去建设。会计调整项目利息支出:

5、财报中“财务费用项下的“利息支出(会计上费用化部分);研究开发费用调整项:费用化+资本化;在建工程:财报中符合主业规定的“在建工程;经营业务主要在国外(境外)的,25%的企业所得税税率可以调整.止-O差异化资本成本主业处于充分竞争行业6.5%;主业关系国家安全、经济命脉、重大任务5.5%;公益类4.5%。军工、电力、农业下浮0.5个百分点。债权资本成本率=利息支出总额/平均带息负债。利息支出总额二费用化的利息+资本化的利息。5 .经济增加值评价的优点和缺点优点考虑了所有资本的成本,更真实地反映了企业的价值创造能力。实现了企业利益、经营者利益和员工利益的统一,激励经营者和所有员工为企业创造更多价

6、值。能有效遏制企业盲目扩张规模以追求利润总量和增长率的倾向,引导企业注重长期价值创造。经济增加值不仅仅是一种业绩评价指标,它还是一种全面财务管理和薪酬激励框架。股票分析家强有力的工具。缺点EVA仅对当期或未来1-3年价值创造情况进行衡量和预判,无法衡量长远发展战略的价值创造情况;EVA主要基于财务指标,无法对企业的营运效率与效果进行综合评价;不同行业、不同阶段、不同规模等的企业,其会计调整项和加权平均资本成本各不相同;绝对数,不便于比较;各阶段的EVA不同,有许多和投资报酬率一样可能会误导使用人的缺点;如何计算存在争议,这些争议不利于建立一个统一的规范。【知识点3平衡计分卡1.平衡积分卡框架含

7、义基于企业战略,从财务、客户、内部业务流程、学习与成长四个维度,将战略目标逐层分解转化为具体的、相互平衡的绩效指标体系,并据此进行绩效管理的方法。四个维度财务维度;客户维度;内部业务流程维度;学习与成长(创新)维度。四个平衡外部与内部的平衡、短期和长期的平衡、财务和非财务的平衡、成果与驱动因素的平衡。2 .平衡计分卡与企业战略管理(1)二者关系:平衡计分卡突破了传统业绩评价系统的局限性,在战略高度评价企业的经营业绩,把一整套财务与非财务指标同企业的战略联系在一起,是进行战略管理的基础。战略规划中所制定的目标是平衡计分卡考核的一个基准;平衡计分卡又是一个有效的战略执行系统。(2)平衡计分卡的要求

8、:平衡计分卡的四个方面应互为因果,最终结果是实现企业的战略;平衡计分卡中不能只有具体的业绩衡量指标,还应包括这些具体衡量指标的驱动因素:平衡计分卡应该最终和财务指标联系起来,因为企业的最终目标是实现良好的经济利润。3 .平衡计分卡与传统业绩评价系统的区别(1)传统的业绩考核注重对员工执行过程的控制,平衡计分卡则强调目标制订的环节。(2)传统的业绩评价与企业的战略执行脱节,平衡计分卡把企业战略和业绩管理系统联系起来。(3)平衡计分卡在四个维度建立公司的战略目标。(4)平衡计分卡帮助公司及时考评战略执行的情况,适时调整战略、目标和考核指标。(5)平衡计分卡能够帮助公司有效地建立跨部门团队合作,促进内部管理过程的进行。4 .平衡积分卡优缺点优点缺点战略目标逐层分解并转化为被评价对象的绩效指标和行动方案,使整个组织行动协调一致。专业技术要求高、工作量比较大、操作难度大,需要持续沟通和反馈,实施比较复杂,实施成本高。从四个维度确定绩效指标,使绩效评价各指标权重分配比较困难,且部更为全面完整。分非财务指标量化工作难以实施。将学习和成长作为一个维度,注重员工系统性强,涉及面广,需要专业发展要求和组织资本、信息资本等无形资人员指导、全员参与和长期持续修产的开发利用,有利于增强企业可持续发整完普,对信息系统、管理能力要展动力。求较高。

展开阅读全文
相关资源
猜你喜欢
相关搜索

当前位置:首页 > 资格/认证考试 > 注册会计师

copyright@ 2008-2023 1wenmi网站版权所有

经营许可证编号:宁ICP备2022001189号-1

本站为文档C2C交易模式,即用户上传的文档直接被用户下载,本站只是中间服务平台,本站所有文档下载所得的收益归上传人(含作者)所有。第壹文秘仅提供信息存储空间,仅对用户上传内容的表现方式做保护处理,对上载内容本身不做任何修改或编辑。若文档所含内容侵犯了您的版权或隐私,请立即通知第壹文秘网,我们立即给予删除!