专题一选择题专攻3.阿伏加德罗常数的应用公开课教案教学设计课件资料.docx

上传人:p** 文档编号:821886 上传时间:2024-03-13 格式:DOCX 页数:5 大小:28.59KB
下载 相关 举报
专题一选择题专攻3.阿伏加德罗常数的应用公开课教案教学设计课件资料.docx_第1页
第1页 / 共5页
专题一选择题专攻3.阿伏加德罗常数的应用公开课教案教学设计课件资料.docx_第2页
第2页 / 共5页
专题一选择题专攻3.阿伏加德罗常数的应用公开课教案教学设计课件资料.docx_第3页
第3页 / 共5页
专题一选择题专攻3.阿伏加德罗常数的应用公开课教案教学设计课件资料.docx_第4页
第4页 / 共5页
专题一选择题专攻3.阿伏加德罗常数的应用公开课教案教学设计课件资料.docx_第5页
第5页 / 共5页
亲,该文档总共5页,全部预览完了,如果喜欢就下载吧!
资源描述

《专题一选择题专攻3.阿伏加德罗常数的应用公开课教案教学设计课件资料.docx》由会员分享,可在线阅读,更多相关《专题一选择题专攻3.阿伏加德罗常数的应用公开课教案教学设计课件资料.docx(5页珍藏版)》请在第壹文秘上搜索。

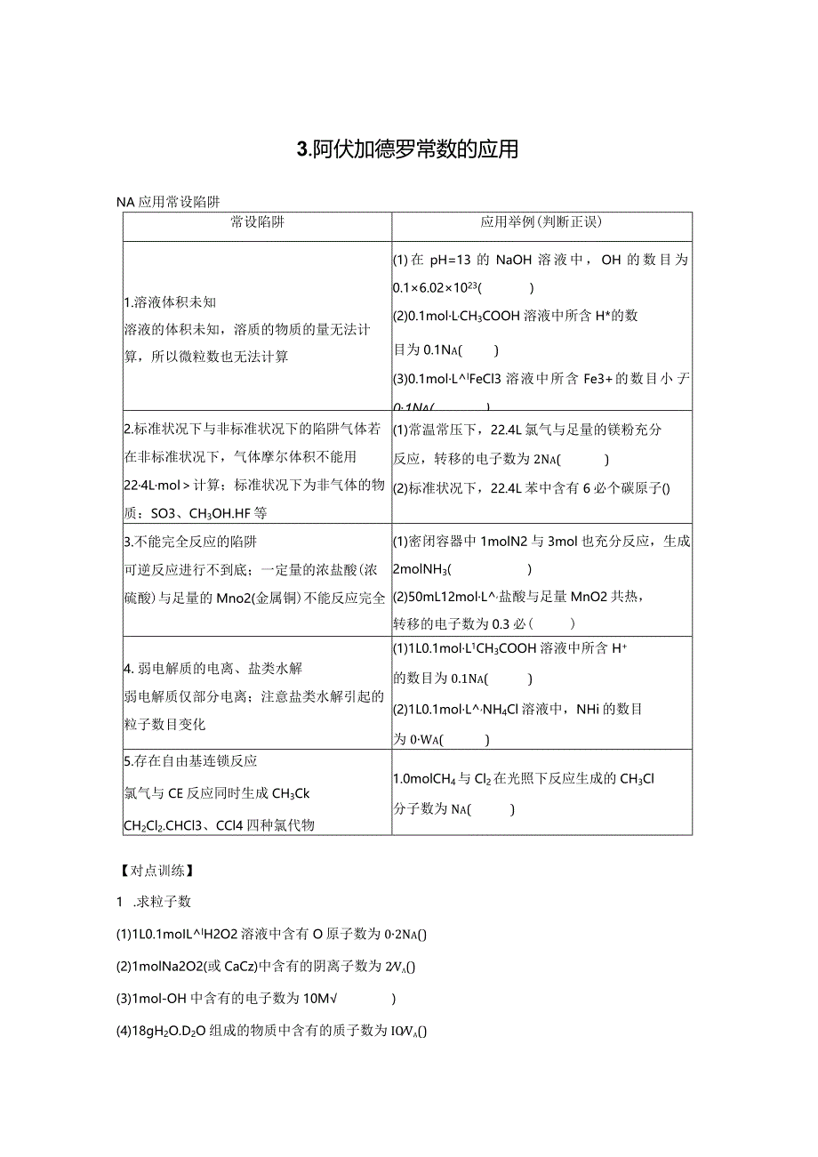
1、3.阿伏加德罗常数的应用NA应用常设陷阱常设陷阱应用举例(判断正误)1.溶液体积未知溶液的体积未知,溶质的物质的量无法计算,所以微粒数也无法计算(1)在pH=13的NaOH溶液中,OH的数目为0.16.021023()(2)0.1molL,CH3COOH溶液中所含H*的数目为0.1Na()(3)0.1molLlFeCl3溶液中所含Fe3+的数目小于01Na()2.标准状况下与非标准状况下的陷阱气体若在非标准状况下,气体摩尔体积不能用224Lmol计算;标准状况下为非气体的物质:SO3、CH3OH.HF等(1)常温常压下,22.4L氯气与足量的镁粉充分反应,转移的电子数为2Na()(2)标准状况

2、下,22.4L苯中含有6必个碳原子()3.不能完全反应的陷阱可逆反应进行不到底;一定量的浓盐酸(浓硫酸)与足量的Mno2(金属铜)不能反应完全(1)密闭容器中1molN2与3mol也充分反应,生成2molNH3()(2)50mL12molL,盐酸与足量MnO2共热,转移的电子数为0.3必()4.弱电解质的电离、盐类水解弱电解质仅部分电离;注意盐类水解引起的粒子数目变化(1)1L0.1molL1CH3COOH溶液中所含H+的数目为0.1Na()(2)1L0.1molL,NH4Cl溶液中,NHi的数目为0Wa()5.存在自由基连锁反应氯气与CE反应同时生成CH3CkCH2Cl2.CHCl3、CCl

3、4四种氯代物1.0molCH4与Cl2在光照下反应生成的CH3Cl分子数为Na()【对点训练】1 .求粒子数(1)1L0.1moILlH2O2溶液中含有O原子数为02Na()(2)1molNa2O2(或CaCz)中含有的阴离子数为2V()(3)1mol-OH中含有的电子数为10M)(4)18gH2O.D2O组成的物质中含有的质子数为IOVa()(5)28g乙烯和环丁烷(C4H8)的混合气体中含有的碳原子数为2()(6)常温常压下,92gNCh和N2O4的混合气体中含有的原子数为6Na()(7)1molNa2O2和Na2S的混合物中含有的离子总数为3Na()2 .求化学键数目或电子对数目(1)1

4、mol苯中含有的碳碳双键数为3Na()(2)1mol白磷中含有的PP的数目为4Na()(3)1mol金刚石(或晶体硅)中含有C-C(11gSiSi)的数目为4M)(4)0.1mol腓(N2H4)含有的孤电子对数为0.2Na()0(5)34g吠喃(、0)中含有的极性键数目为3Na()(6)1molCu(H2O)42+中含有的键的数目为12敞()特别提醒苯环中含碳碳双键(填是或否ImOl白磷(PQ中含有NaP-Po1mol金刚石(晶体硅)中含有NaC-C(Si-Si)01molSg中含有NAS-SQImOISi。2中含有NASiO。单键为。键,双键中有_个。键、键,三键中有一个。键、一个键。如在H

5、-C三N中含有_个o键,一个兀链,个孤电子对。3 .NA在电子转移数目中的应用(1)过氧化钠与水反应时,生成0.1mol氧气转移的电子数为0.4Na()(2)1mol氯气与足量的水反应,转移的电子数为心()(3)标准状况下,6.72LNO2溶于足量的水中,转移的电子数为0.3Na()(4)反应KIo3+6Hl=KI+3H2+3b中,生成1molb转移电子的总数为2Va()特别提醒注意特殊物质,如由过氧化钠、过氧化氢制取1mol氧气转移mol电子。铁与单质硫、单质碘、非氧化性酸反应,1mol铁参与反应转移mol电子。ImoI铁与足量的氯气、稀硝酸反应,转移mol电子。Ii真题演练(一)浙江三年真

6、题汇编1. (2023浙江6月选考,7)Na为阿伏加德罗常数的值,下列说法正确的是()A. 4.4gCzHQ中含有键数目最多为0.7NAB. I.7gH2O2中含有氧原子数为0.2NAC.向1L0.1molL-CKCOOH溶液通氨气至中性,镂根离子数为0.1NAD.标准状况下,11.2LCb通入水中,溶液中氯离子数为0.5NA2. (2022浙江6月选考,12)NA为阿伏加德罗常数的值,下列说法正确的是()A. 12gNaHS(中含有0.2NA个阳离子B. 11.2L乙烷和丙烯的混合气体中所含碳氢键数为3NaC. 8gCH4含有中子数为3NaD. 0.1molH2和0.1molI2于密闭容器中

7、充分反应后,Hl分子总数为0.2NA3. (2022浙江1月选考,12)设NA为阿伏加德罗常数的值,下列说法正确的是()A.在25时,1LPH为12的Ba(OH)2溶液中含有OH一数目为0.(HNAB.1.8g重水(DzO)中所含质子数为NAC.足量的浓盐酸与8.7gMnCh反应,转移电子的数目为0.4NaD.32g甲醇的分子中含有CH的数目为4必4. (2021浙江6月选考,18)设NA为阿伏加德罗常数的值,下列说法不正确的是()A.标准状况下,1.12L82中含有中子数为NAB. 31gPM分子结构:弋公中的共价键数目为1.5NAC. 100mLO.lmolL,的NaOH水溶液中含有氧原子

8、数为0.0INAD. 18.9g三肽C6HN3O4(相对分子质量:189)中的肽键数目为0.2NA5. (2021浙江1月选考,18)设NA为阿伏加德罗常数的值,下列说法正确的是()A. 1molNH4F晶体中含有的共价键数目为3必B. CE和C2H4混合气体2.24L(标准状况)完全燃烧,则消耗02分子数目为0.25NAC.向IoomLo.1OmolL、FeCb溶液中加入足量CU粉充分反应,转移电子数目为OONaD.0.1molCH3COOH与足量CH3CH2OH充分反应生成的CH3COOCh2CH3分子数目为01Mx(一)2023各省市真题探究6. (2023全国甲卷,10)NA为阿伏加德

9、罗常数的值。下列叙述正确的是()A.0.5Omol异丁烷分子中共价键的数目为6.5NaC. B.标准状况下,2.24LSO3中电子的数目为4Q0NaD. 1.oLPH=2的H2SO4溶液中H”的数目为0.02NAE. 1.OLLOmolL的Na2CO3溶液中Cog的数目为LONA7.(2023广东,11)设NA为阿伏加德罗常数的值。侯氏制碱法涉及NaCkNH4Cl和NaHCO3等物质。下列叙述正确的是()A. 1molNH4Cl含有的共价键数目为5砍B. ImolNaHCOs完全分解,得到的CO2分子数目为2必C.体积为IL的1molL,NaHCO5溶液中,HCO3数目为NAD.NaCl和NH

10、Q的混合物中含ImoIQ,则混合物中枝子数为28Na8. (2023辽宁,5)我国古代四大发明之一黑火药的爆炸反应为:S+2KNO3+3C=K2S+N2t+3Co21。设NA为阿伏加德罗常数的值,下列说法正确的是()A.11.2LCO2含键数目为NAB.每生成2.8gN2转移电子数目为NAC.0.1molKNCh晶体中含离子数目为02NaD.1L0.1mo卜L-IK2S溶液中含S?一数目为0.1NA9. (2023海南,6)NA代表阿伏加德罗常数的值。下列说法正确的是()A. 2.4g镁条在空气中充分燃烧,转移的电子数目为0.2NaB. 5.6g铁粉与().1LImOIL7的HCl的溶液充分反

11、应,产生的气体分子数目为。C标准状况下,2.24LSO2与1.12Lo2充分反应,生成的SO3分子数目为0.1NAD.l.7gNH3完全溶于ILHq所得溶液,NH3也0微粒数目为0.1NAIi考向预测1.(2023浙里卷天下高三冲刺卷)设NA为阿伏加德罗常数的值,下列说法正确的是()A.常温下,IOog98%的硫酸中所含H+的数目为2必B.20gND3的质子数为13以C.ImolNazCh与足量水反应时转移的电子数目为NAD.常温下,5.6g铁与足量浓硝酸反应,转移电子的数目为0.3NA2.(2023浙江省四校高三联考)设NA为阿伏加德罗常数的值,下列叙述正确的是()A.25,PH=Il的Na

12、2CO3溶液中由水电离出的H的数目为10一3NAB.46gCzH6中含极性共价键数目为7NaC.0.5molXeF4中秋的价层电子对数为3必D.ILPH=4的0.1molL12345K2Cr2O7溶液中Cr2O?数目为OANa3.(2023浙江省高三适应性考试)设NA表示阿伏加德罗常数的值,下列说法不正确的是()A.28g乙烯和丙烯混合物中的极性键数目为4NaB.32gCu和32gS充分反应,转移电子数为NAC.精炼铜时,若阳极失去QINa个电子,则阴极增重3.2gD.等物质的量的钠分别在足量的氯气和氯气中燃烧,转移电子数相等4.(2023浙江省9+1高中联盟高三)设NA为阿伏加德罗常数的值,下列说法正确的是()A.2.24La2与足量HzO反应转移的电子数为0.1NAB.9.2g甲苯与丙三醉的混合液中所含的氢原子数目为0.8NaC.29gC3H6分子中含键数目为4.5NaD.0.1molL,的CH3CH溶液中CH3COOH数目小于0.1NA5.(2023北斗星盟高三适应性考试)设NA为阿伏加德罗常数的值,下列说法正确的是()A.含0.1molHCl的盐酸与足量金属钠反应,转移电子数为0.1NAB.0.2molNH3与0.3molCh在催化剂作用下充分反应,生成NO的分子数为0.2NAC.1LNaCl溶液中含OH-的数目为10-7NAD.24g石墨中约含有NA个六元环

展开阅读全文
相关资源
猜你喜欢
相关搜索

当前位置:首页 > 中学教育 > 中学课件

copyright@ 2008-2023 1wenmi网站版权所有

经营许可证编号:宁ICP备2022001189号-1

本站为文档C2C交易模式,即用户上传的文档直接被用户下载,本站只是中间服务平台,本站所有文档下载所得的收益归上传人(含作者)所有。第壹文秘仅提供信息存储空间,仅对用户上传内容的表现方式做保护处理,对上载内容本身不做任何修改或编辑。若文档所含内容侵犯了您的版权或隐私,请立即通知第壹文秘网,我们立即给予删除!