屋面工程施工方案6.7.docx

上传人:p** 文档编号:835666 上传时间:2024-03-15 格式:DOCX 页数:22 大小:416.23KB
下载 相关 举报
屋面工程施工方案6.7.docx_第1页
第1页 / 共22页
屋面工程施工方案6.7.docx_第2页
第2页 / 共22页
屋面工程施工方案6.7.docx_第3页
第3页 / 共22页
屋面工程施工方案6.7.docx_第4页
第4页 / 共22页
屋面工程施工方案6.7.docx_第5页
第5页 / 共22页
屋面工程施工方案6.7.docx_第6页
第6页 / 共22页
屋面工程施工方案6.7.docx_第7页
第7页 / 共22页
屋面工程施工方案6.7.docx_第8页
第8页 / 共22页
屋面工程施工方案6.7.docx_第9页
第9页 / 共22页
屋面工程施工方案6.7.docx_第10页
第10页 / 共22页
亲,该文档总共22页,到这儿已超出免费预览范围,如果喜欢就下载吧!
资源描述

《屋面工程施工方案6.7.docx》由会员分享,可在线阅读,更多相关《屋面工程施工方案6.7.docx(22页珍藏版)》请在第壹文秘上搜索。

1、1编制依据12工程概况13屋面工程简介14屋面工程施工24.1 技术准备24.2 材料要求24.3 主要机具设备24.4 作业条件24.5 屋面工程施工顺序34.6 施工方法34.7 坡屋面防雷系统104.8 细部做法105分项工程及检验批155.1 分项工程划分155.2 检验批划分156质量标准156.1 主控项目156.2 一般项目167成品保护178质量记录179质量保证措施1710职业安全健康与环境保护措施181.1 1安全保证措施181.2 2环境保护措施181编制依据1)建筑节能工程施工质量验收规范(GB50411-2007);2)屋面工程质量验收规范(GB50207-2012)

2、;3) 建筑工程质量验收统一标准(GB50300-2013);4) 屋面工程技术规范(GB50345-2012);5) 种植屋面工程技术规程(JGJ155-2013);6) 德秀轩二期18-23#、40-45#楼及地下车库工程施工图纸;2工程概况工程名称:德秀轩二期18-23#、40-45#楼及地下车库工程工程地点:天津市津南区小站镇北马路与天山路交口建设单位:天津市天山房地产开发有限公司设计单位:天津大学建筑设计研究院监理单位:石家庄东方工程监理有限公司施工单位:江苏天宇建设集团有限公司监督单位:天津市津南区建设工程质量安全监督管理支队天津天山德秀轩(18-23#、40-45#楼及地下车库)

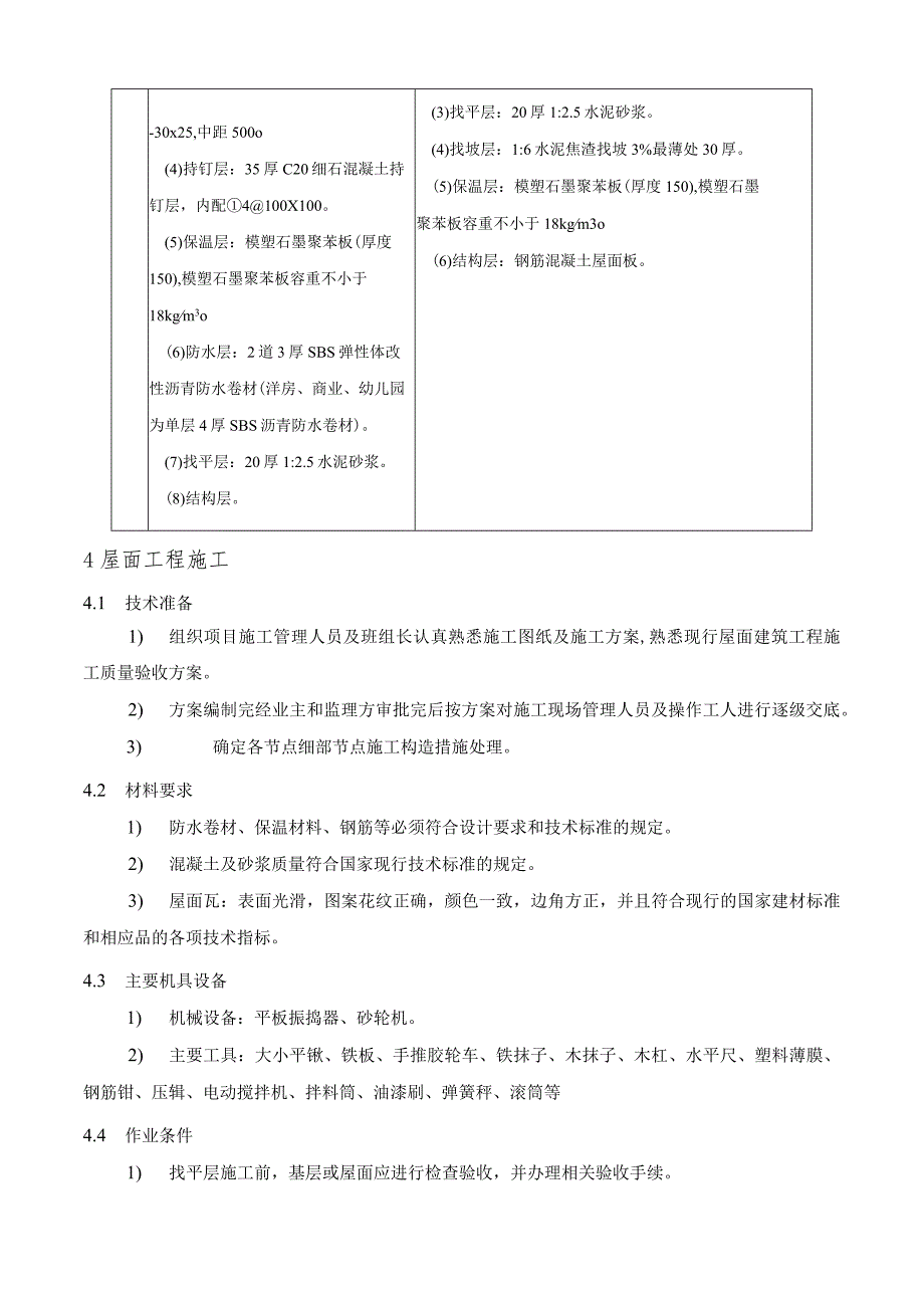
3、工程位于天津市津南区小站镇北马路与天山路交口,18-23#楼为6栋洋房,40-45#楼为6栋高层,总建筑面积111035.54平方米,地上建筑面积为77416.95平方米,地下车库建筑面积(含住宅地下建筑面积)33618.59平方米,地上建筑最高高度约90.5m,最高层数30层。3屋面工程简介本工程屋面做法分为挂瓦坡屋面、平屋面两种,本工程屋面防水等级均为I级,两道防水设防。做法如下:挂瓦坡屋面平屋面(1)瓦材:水泥瓦。(2)挂瓦条:木质防腐挂瓦条30X25,中距按瓦规格。(3)顺水条:木质防腐顺水条(1)保护层:40厚C保细石混凝土内配石混OX士0钢筋网片。(2)防水层:2道3厚SBS弹性体

4、改性沥青防水卷材(商业、幼儿园为单层4厚SBS沥青防水卷材)。-30x25,中距500o(4)持钉层:35厚C20细石混凝土持钉层,内配4100X100。(5)保温层:模塑石墨聚苯板(厚度150),模塑石墨聚苯板容重不小于18kgm3o(6)防水层:2道3厚SBS弹性体改性沥青防水卷材(洋房、商业、幼儿园为单层4厚SBS沥青防水卷材)。(7)找平层:20厚1:2.5水泥砂浆。(8)结构层。(3)找平层:20厚1:2.5水泥砂浆。(4)找坡层:1:6水泥焦渣找坡3%最薄处30厚。(5)保温层:模塑石墨聚苯板(厚度150),模塑石墨聚苯板容重不小于18kgm3o(6)结构层:钢筋混凝土屋面板。4屋

5、面工程施工4.1 技术准备1) 组织项目施工管理人员及班组长认真熟悉施工图纸及施工方案,熟悉现行屋面建筑工程施工质量验收方案。2) 方案编制完经业主和监理方审批完后按方案对施工现场管理人员及操作工人进行逐级交底。3) 确定各节点细部节点施工构造措施处理。4.2 材料要求1) 防水卷材、保温材料、钢筋等必须符合设计要求和技术标准的规定。2) 混凝土及砂浆质量符合国家现行技术标准的规定。3) 屋面瓦:表面光滑,图案花纹正确,颜色一致,边角方正,并且符合现行的国家建材标准和相应品的各项技术指标。4.3 主要机具设备1) 机械设备:平板振捣器、砂轮机。2) 主要工具:大小平锹、铁板、手推胶轮车、铁抹子

6、、木抹子、木杠、水平尺、塑料薄膜、钢筋钳、压辑、电动搅拌机、拌料筒、油漆刷、弹簧秤、滚筒等4.4 作业条件1) 找平层施工前,基层或屋面应进行检查验收,并办理相关验收手续。2) 各种穿过屋面的预埋管件、女儿墙、伸缩缝等根部,应按设计施工图及规范要求处理好。3) 施工找平层时应将原结构表面清理干净,确保基层与找平层的结合紧密。4) 找平层施工完,残留的痕迹应抹平,经验收检查合格后,方可铺设保温材料。5) 找坡层施工前,应根据设计要求的标高、坡度,找好规矩并弹线。6) 卷材施工时五级风(含五级)以上不得施工。7) 卷材施工途中下雨应做好卷材周边防护工作。8) 保温材料运输、存放应注意保护,防止破损

7、、污染和受潮。4.5 屋面工程施工顺序1) 坡屋面基层清理一找平层一防水层一保温层一持钉层一瓦屋面层2) 平屋面基层清理一保温层一找坡层一找平层一防水层一保护层4.6 施工方法4.6.1找坡层(注、只用于平屋面,最薄处30厚水泥焦渣找坡)4.6.1.1配合比:1:6(水泥:焦渣)找坡。4.6.1.2所用材料的质量、技术性能及砂浆配合比,必须符合设计要求和规范规定。4.6.1.3留置分格缝(兼做排气道):每6m见方留Ionlm宽缝,缝内敷设中50PVC管,管身周体打孔,作为排气通道。出屋面排气管采用50PVe管,同时要做好防水措施,排气孔高度自屋面最高点向上不得低于30cm,其管体埋入屋面部分周

8、体打孔。4.6.1.4坡度应满足设计要求。4.6.2、保温层4.6.2.1、材料要求(1)、坡屋面保温层,150厚模塑石墨聚苯板、女儿墙内侧屋顶开口部位四周设置同厚度宽50OnIm岩棉带。(2)、平屋面保温层150厚模塑石墨聚苯板。4.6.2.2作业条件(1)基层应平整、干燥和干净,并经验收合格后方可进行保温层的施工。(2)穿过屋面的管根部位,应做好细部处理。(3)材料的运输、存放应注意防潮,防止破损和污染。4. 6.2.3操作工艺(1)应先将基层清理干净,保温板块应铺平垫稳。(2)粘贴的板块保温材料应贴严、粘牢,粘贴面积不小于70双保温板铺完后,应采取保护措施,做好成品保护工作。(3)水落口

9、周围直径50Omin范围内坡度不应小于5%,以满足规范规定的排水坡度要求。5. 6.2.4坡屋面保温板防滑坡措施(1)、坡屋面周边浇筑150高止滑坎。(2)、保温板铺设采取专用粘接剂粘贴。6. 6.2.5质量标准保温板应紧贴(靠)基层,铺平垫稳,拼缝严密,找坡正确。板状保温材料的保温层厚度的允许偏差为土2mm。4.6.3、1:2.5水泥砂浆找平层。4.6.3.1作业条件基层、找坡层、保温层应进行隐蔽工程检查验收,合格后方可进行找平层施工。找平层的排水坡度应符合设计要求。各种穿过屋面的预埋管件根部及基层与突出屋面结构(女儿墙、天沟等)的交接处和基层的转角处,应按设计要求做好处理,并且找平层均应做

10、成圆弧形,圆弧半径为10015Ommo根据设计要求的坡度,弹线、找规矩(包括天沟、檐沟的坡度),并进行彻底清理。4.6.3.2操作工艺(1)基层清理:将找坡层上面的杂物清理干净。(2)冲筋或贴灰饼,根据坡度要求,拉线找坡贴灰饼,顺排水方向冲筋,冲筋的间距为1.5m;在排水沟、雨水口处找出泛水,冲筋后进行抹找平层。(3)找平层宜设分格缝,分格缝的设置同找坡层,缝内嵌填密封材料一沥青等。(4)铺灰前:沟边、拐角、根部等处应在大面积抹灰前先做,有坡度要求的部位,必须满足排水要求。大面积抹灰在两筋中间铺砂浆(配合比应符合设计要求),用抹子抹平,然后用刮杠根据两边冲筋标高刮平,在用木抹子找平并检查平整度

11、。(5)铁抹子压第二遍、第三遍:当水泥砂浆(细石碎)开始凝结,人踩上去有脚印但不下陷时,用铁抹子抹压第二遍,注意不得漏压,并把死坑、死角、砂眼抹平;当抹子压不出抹纹时,即可找平、压实,宜在砂浆(细石碎)初凝前抹平、压实、砂浆的稠度应控制在7cm左右。(6)养护:找平层抹平压实后,常温时在24h后浇水养护,养护时间一般不小于7d,干燥后即可进行防水层施工。4.6.4防水层(3+3SBS防水卷材)4.6.4.1作业条件(1)卷材与胶结材料的质量、技术性能必须符合设计和施工验收规范的要求。(2)材料进场后,应按规定抽样复验,合格后方可使用;严禁使用不合格产品。(3)铺贴防水层的基层表面必须清洁、平整

12、、坚实、干燥,并不得有空鼓和起砂开裂等现象。(4)采用排气管(孔)保证屋面的排气。屋面有保温时宜在找平层上留设排气槽;排气道要纵横贯通不得堵塞并留出排气管(孔),其数量应根据基层潮湿的程度和屋面构造而定,以每3611)2留一个排气管(孔)为宜(具体位置根据工程实际情况留设),同时要做好防水措施。(5)屋面找平层的坡度应符合设计和施工验收规范要求,并不得有积水现象。(6)所有穿过屋面的管道、预埋件、吊钩、等应在防水层施工前做好基层处理。(7)屋面阴阳角、排气管、女儿墙、檐沟,天井(烟道)侧壁、等处,应抹成半径为100150mm的圆弧,并加设防水卷材附加层。坡屋面防水找平层示意图4.6.4.2施工

13、方法(1)施工顺序:防水层施工时,应按规范规定先做好节点、附加层和屋面排水比较集中部位(如:屋面与水落口连接处、天沟、檐沟、檐口、屋面转角处、排气洞与伸出屋面管道、阴阳角等特殊部位)的处理,然后由屋面最低标高处向上施工。(2)卷材铺设方法采用热熔满铺法。施工时必须注意:距屋面周边80OmIn内的防水层应满粘,保证防水层四周与基层粘结牢固,卷材与卷材之间应满粘,保证搭接严密。(3)卷材铺贴方向应符合下列规定:此屋面坡度大于15%,卷材垂直屋脊方向铺贴;应顺天沟、落水口处由低向高逐条铺贴。(4)卷材定位完重新卷好,点燃喷灯烘烤卷材底面与基层接触处,火焰与卷材之间的距离宜为0.5米,能保证卷材表面温

14、度达到200“230使其熔化为宜,调节好火焰的大小和卷材滚动的速度使卷材表面熔化后与基层很好地粘结。不得过分加热或烧穿卷材。(5)铺贴卷材采用搭接法时,上下层及相邻两幅卷材的搭接缝应错开。热熔满铺法改性沥青防水卷材的搭接宽度应符合以下规定:长边搭接不小于80mm,短边搭接:卷材两边必须全部粘接,搭接宽度应不小于IOonmb同一层相邻两幅卷材短边搭接错开应不小于1500mm,且上下两层卷材禁止互相垂直铺贴。(6)卷材铺贴应平整顺直,避免扭曲、过分拉紧和皱折。基层与卷材排气要充分,纵向横向两侧排气后方可用辐子压平粘实,不允许有翘边、脱层现象。防水层不得有裂纹、脱皮、流淌、鼓泡、露胎体和皱皮等现象,

15、厚度应符合设计要求。(7)檐口:檐口端头的卷材裁齐后压入凹槽内,然后将凹槽用密封材料嵌填密实。天沟、檐沟卷材铺设前,应先对水落口进行密封处理。水落口杯与竖管承插口的连接处应用密封材料嵌填密实,防止该部位在暴雨时产生倒水现象,水落口周围50Onlin范围内用防水涂料或密封材料涂封作为附加层,水落口杯与基层接触处应留宽20mm、深20mm的凹槽,嵌填密封材料。天沟转角处应先用密封材料涂封,每边宽度不少于30Omm,干燥后再铺一层卷材作为附加层。铺设时从沟底开始,顺天沟从水落口向分水岭方向铺贴,如有纵向搭接缝,必须用密封材料封口。铺至水落口的卷材附加层应深入水落口内50mm,大面铺贴的卷材应深入水落口内100nmb并用密封材料封口,同时上面的水泥砂浆应压进来。SK(900)*材或4屋)祟保迅庆-3-6rMWt,算电压入一层比*4H的IS层按*体工隼我计-屋面檐沟做法(8)热熔封边:卷材搭接处用喷灯烘烤,火焰方向与施工人员前进方向相反,卷材接缝部位必

展开阅读全文
相关资源
猜你喜欢
相关搜索

当前位置:首页 > 建筑/环境 > 设计及方案

copyright@ 2008-2023 1wenmi网站版权所有

经营许可证编号:宁ICP备2022001189号-1

本站为文档C2C交易模式,即用户上传的文档直接被用户下载,本站只是中间服务平台,本站所有文档下载所得的收益归上传人(含作者)所有。第壹文秘仅提供信息存储空间,仅对用户上传内容的表现方式做保护处理,对上载内容本身不做任何修改或编辑。若文档所含内容侵犯了您的版权或隐私,请立即通知第壹文秘网,我们立即给予删除!