间接法编制现金流量表.docx

上传人:p** 文档编号:842042 上传时间:2024-03-15 格式:DOCX 页数:6 大小:21.66KB
下载 相关 举报
间接法编制现金流量表.docx_第1页
第1页 / 共6页
间接法编制现金流量表.docx_第2页
第2页 / 共6页
间接法编制现金流量表.docx_第3页
第3页 / 共6页
间接法编制现金流量表.docx_第4页
第4页 / 共6页
间接法编制现金流量表.docx_第5页
第5页 / 共6页
间接法编制现金流量表.docx_第6页
第6页 / 共6页
亲,该文档总共6页,全部预览完了,如果喜欢就下载吧!
资源描述

《间接法编制现金流量表.docx》由会员分享,可在线阅读,更多相关《间接法编制现金流量表.docx(6页珍藏版)》请在第壹文秘上搜索。

1、间接法编制现金流量表间接法编制的现金流量表即现金流量表的补充资料,用来反映企业经营活动产生的现金流量情况,其净额应与现金流量主表中经营活动产生的现金流量净额相等,来进一步验证主表的准确性。间接法编制现金流量表的基本原理是,以企业本期净利润为起点调整有关项目,转换为按照收付实现制计算的企业当期经营活动产生的现金净流量的方法。编制时主要有以下三大步骤:(一)剔除非经营活动(即投资活动和筹资活动)所产生的利润,将净利润调整为经营活动产生的净利润。力口:减少了利润但与经营活动无关的项目(1)处置固定资产、无形资产等其他资产的损失(资产处置损益)(2)非经营性产生的公允价值变动损益、汇兑损益(3)固定资

2、产报废损失(营业外支出)(4)财务费用(筹资活动的利息支出)(5)六项准备(短期投资跌价准备、长期投资减值准备、委托贷款减值准备、固定资产减值准备、无形资产减值准备、在建工程减值准备)减:增加了利润但与经营活动无关的项目(1)处置固定资产、无形资产等其他资产的收益(资产处置损益)(2)非经营性产生的公允价值变动损益、汇兑损益(3)投资收益(二)将权责发生制下的净利润调整为收付实现制下的净利润。加:经营活动中减少了利润但不减少现金的项目(1)计提的坏账准备(信用减值损失)(2)计提的存货跌价准备、合同资产减值准备(资产减值损失)(3)固定资产折旧(不包含资本化的部分)(4)无形资产摊销(5)长期

3、待摊费用摊销(6)递延所得税资产的减少(对方科目为所得税费用)(7)递延所得税负债的增加(对方科目为所得税费用)(8)存货的减少(9)计提所得税(10)应付账款的增加(通过影响存货、成本进而影响净利润)(11)应付票据的增加(同上)减:经营活动中增加了利润但不增加现金的项目(1)应收账款的增加(2)应收票据的增加(3)预收款项的减少(三)因净利润而形成的经营活动现金流量净额调整为经营活动产生的现金流量净额。加:经营活动中与利润无关但增加现金的项目(1)应收账款的减少(3)其他应收款等的减少(4)预收款项的增加减:经营活动中与利润无关但减少现金的项目(1)应付账款的减少(2)应付票据的减少(3)

4、其他应付款等的减少(4)预付款项的增加(5)存货的增加(6)应付职工薪酬的减少(7)应交税费的减少在以上的调整项目中,存货相对比较难理解,那存货是如何影响现金流的呢?以原材料为例,如果本期购买的原材料全部用于生产销售,那就会全部结转为成本,这部分成本便全部是本期的现金流出;而如果本期生产耗用的原材料不仅有本期购入的,还领用了年初库存的,使得存货减少(本期购买本期耗用是不会减少存货的,只有耗用以前年度剩下的存货才会使存货减少),那么问题来了,这部分原材料是上期购入的,是上期的现金流出,本期虽然结转了这部分成本,但它并不属于本期的现金流出,因此,我们要调增利润(因为结转成本会使利润减少),把不属于

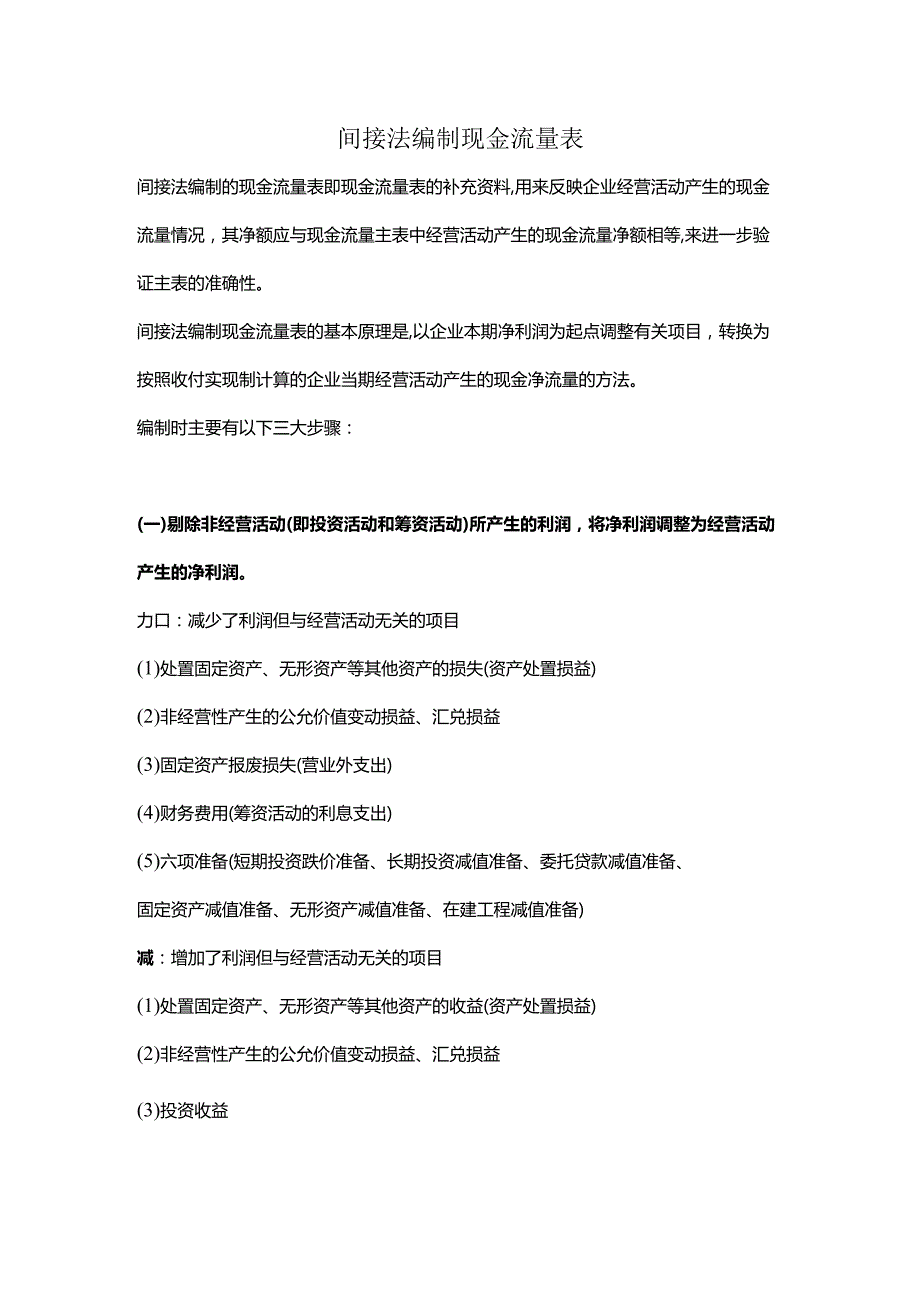
5、本期的现金流出剔除即可;还有一种情况,本期购入了大量的原材料,却没有全部生产领用,还剩下一些(使得存货增加),同理,结转的成本只是领用的部分,而未领用的也属于本期的现金流出,要调减利润(减去这部分),把属于本期的现金流出也减去。这就是我们经常背的:存货的减少要增加,存货的增加要减少,这样是不是就相对通俗易懂啦综上:资产类加减少,负债类加增加以上就是间接法编制现金流量补充资料的基本逻辑,审计实务中的调整过程如下图所示:AB1.企业净利涧调节为经苣活动现金清里项目T.将净利润调节为经营活动现金淆量:净利涧,加:资产淑值准备信用,产属值损失固定,产折旧、油气咬产折耗、生产性生物资产折旧二.使用权杷博

6、德_.无形货产橄销.长期得搪费用犍销,处贵固定资产、无Fw音和耳曲十期资产的损失(腐:脚皿,固定RrHR度损失.二境列)公允价值变动最先K帆箴以r二”号填列?.WSBR(收益以号填列)投资损失(收益以号填列)建过厢用税港产浦少(增加以上”号填列)递运所得税负债增加(晨少以“-”号填利)存货的履少(增加以号地列);经看幽顷且曲眇(童加以士”岂翻D_二.经营性应付项目的增加(麻少以二”号填列)其他经营活动产生的现金液量等81|C7:C24)Xfx=SUJl(C7:C24)UMIF其中:R号筮列D应畋票据应收赚款应收款项融资其他匚而付款项.一_合同资声_经营性应付项目的增加(耳少以“士门票据期末一期初皮付师款期本一期初y收款项合同属债应可即工就酬应交猊费其他应付款长期应付职工薪酬我计负债递延收益H他流动负债期末一期初一寐期初.期末一期初.期末-明初期未T8叫期末-期初期耒-期初二期耒二期初期末一期初

展开阅读全文
相关资源
猜你喜欢
相关搜索

当前位置:首页 > 经济/贸易/财会 > 资产评估/会计

copyright@ 2008-2023 1wenmi网站版权所有

经营许可证编号:宁ICP备2022001189号-1

本站为文档C2C交易模式,即用户上传的文档直接被用户下载,本站只是中间服务平台,本站所有文档下载所得的收益归上传人(含作者)所有。第壹文秘仅提供信息存储空间,仅对用户上传内容的表现方式做保护处理,对上载内容本身不做任何修改或编辑。若文档所含内容侵犯了您的版权或隐私,请立即通知第壹文秘网,我们立即给予删除!