利率计算复习题.docx

上传人:p** 文档编号:869012 上传时间:2024-03-24 格式:DOCX 页数:3 大小:23.91KB
下载 相关 举报
利率计算复习题.docx_第1页
第1页 / 共3页
利率计算复习题.docx_第2页
第2页 / 共3页
利率计算复习题.docx_第3页
第3页 / 共3页
亲,该文档总共3页,全部预览完了,如果喜欢就下载吧!
资源描述

《利率计算复习题.docx》由会员分享,可在线阅读,更多相关《利率计算复习题.docx(3页珍藏版)》请在第壹文秘上搜索。

1、第三章计算题第一组1.在利息为10%和20%的情况下,对你来说明天的1元人民币,在哪种利率下更值人民币2 .你刚刚中了2000万的彩票,在以后20年内该彩票每年支付100万,你真的赢得了2000万吗3 .假定利率为10%,有一种债券明年向你支付IlOO元,后年1210元,第三年向你支付1331元,试问该债券的现值?4 .假定利率为10%,有一种债券明年向你支付IlOO元,后年1210元,第三年向你支付1331元,如上述债券以4000元价格出售,到期收益率是大于还是小于10%为什么5 .一张20年期的息票债券,息票利率10%,面值1000元,售价2000元。请写出到期收益率计算公式。6 .一张1

2、年期贴现发行债券,面值1000元,售价800元。到期收益率为多少7 .一笔100万元的简式贷款,要求在5年后归还200万元,其到期收益率为多少8.为支付大学学费,你刚借得100O元的政府贷款,它要求你在25年内每年支付126元。但是你只是在两年后毕业时才开场支付。通常1000元定期定额清偿贷款(25年,每年支付126元的到期收益率是12%,为什么上述政府贷款的到期收益率必定低于12%第二组1.某种债券面值100元,期限10年,年利率8%,债券到期一次性还本付息。假定该债券持有人在持有8年后将其出售,此时市场利率水平为10%,债券的价格应为多少2 .假定上题中的其它条件不变,只是付息方式为每年支

3、付一次利息,那么债券的价格应为多少3 .一张面额为100O元,期限为5年,年利率10%,到期一次性支付本金和利息的债券,目前这张债券还有两年到期,银行一年期存款利率为8%,那么现在这张债券的价格应该是多少4 .一张面值为IoOo元,息票率为10%,期限为2年的债券,每年付一次利息,假设发行时市场利率上升至12%,那么该债券的定价应该是多少5 .2002年记账式十四期国债于2002年10月24日发行,面值100元,票面利率为2.65%,期限5年,每年付息一次。考虑到对未来市场利率上升的预期,投资者要求的到期收益率为4%,试计算该债券在2004年10月25日星期一)的内在价值。如果其2004年10

4、月25日的收盘价为96.45元,该债券是否值得投资为什么6 .代码为000896的7年期国债于1996年11月1日发行,面值为100元,票面利率为8.56%,每年付息一次。该国债的价格因利率不断下调而上升,至2001年11月1日除权前一个交易日其收盘价为120.70元。如果投资者以120.70元的价格买入该债券,试计算其到期收益率。此时的一年期银行储蓄存款利率为2.25%,试计算其内在价值,并判断该债券是否值得投资,说明理由。7 .我国政府发行三年期政府债券,票面金额为IoOO元,票面利率为5%,到期一次还本付息。如果市场利率下降到3%,该债券的市场价格为多少如果该债券每年支付一次利息,其市场

5、价格应该为多少8 .某公司发行之贴现债券面额为100O美元,期限为91天,假设贴现率为6%,该债券的发行价格应该为多少(一年按360天计算)9 .代码为000696的10年期国债于1996年6月14日发行,面值为100元,票面利率为11.83%,每年付息一次。由于利率下调该国债的市场价格随之上升,至1998年6月14日除权前一个交易日其收盘价为148.60元。如果债券持有人以148.60元的价格将其在两年前以面值买入的债券卖出,试计算其持有期年收益率。,此时一年期商业银行储蓄存款利率为4.77%,试计算其内在价值,并判断该债券是否值得投资,说明理由。第三组1 .下面哪种证券具有较高的实际年利率

6、(1)票面金额为100OoO元,售价为97645元的3个月期限的国库券(2)售价为票面金额,每半年付息一次,息票率为10%的债券2 .某公司发行5年到期的债券,票面面额为100O元,售价为960元,年息票率为为7%,半年付息一次。试计算:(1)当期收益率(2到期收益率(2)持有3年后,将该债券以992元的价格出售,那么该投资者的实际收益率为多少3、有两种100O美元的债券:一种期限20年,售价800元,当期收益率为15%;另一种期限1年,售价800美元,当期收益率5%。哪一种的到期收益率较高4、如果利率下降,你愿意持有长期债券还是短期债券为什么那种债券的利率不安全因素较大5、有人给了你下面的建

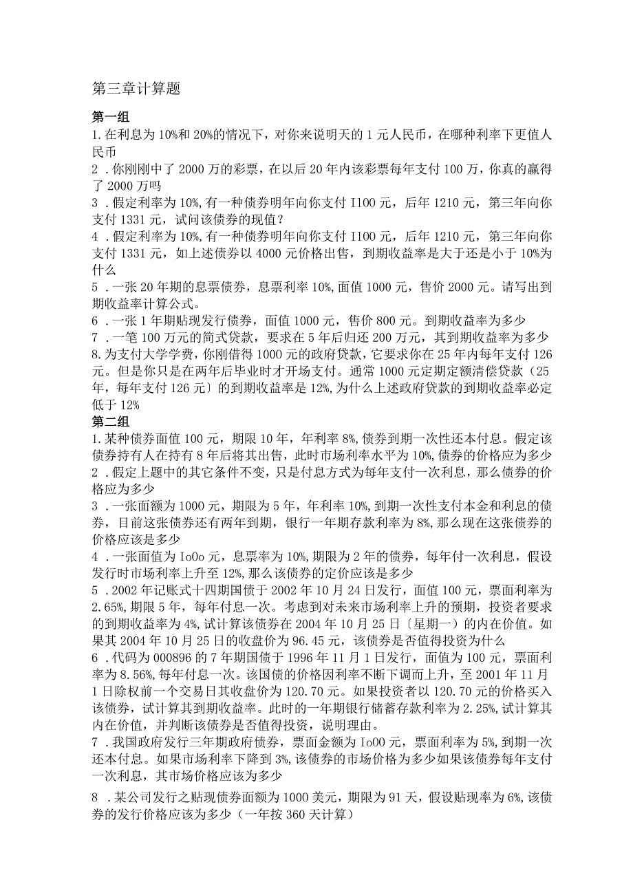
7、议:“长期债券时大有好处的投资,因为它们的利率超过20%。这个人说得对么6、假设抵押贷款利率从5%升到10%,但是住房价格预期增长率从2%升到9%,你们是否更愿意购置住房呢息票债券息票利率为10%,期限10年,面值为IoOO美元的到期收益率债券价格(美元到期收益率()12007.1311008.48100010.0090011.7580013.81说明了三个事实:工程经济中关于资金时间价值的两个例子1、有一个公司面临两个投资方案A和B,寿命期都是4年,初始投资也一样,均为8000万元,实现利润的总数也一样,但每年数字不同年末A方案B方案0-8000-8000150005002300010003

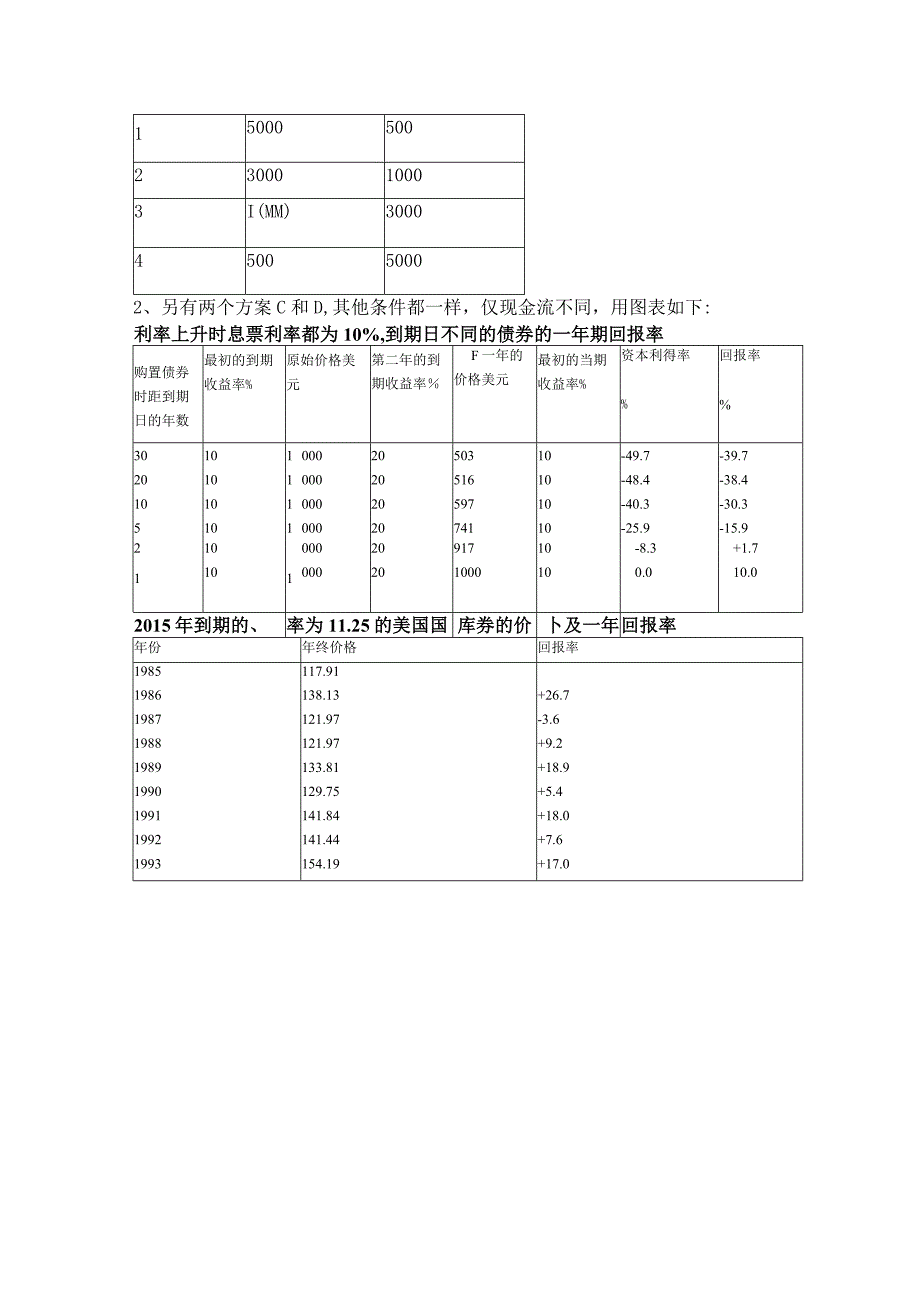
8、I(MM)3000450050002、另有两个方案C和D,其他条件都一样,仅现金流不同,用图表如下:利率上升时息票利率都为10%,到期日不同的债券的一年期回报率购置债券时距到期日的年数最初的到期收益率%原始价格美元第二年的到期收益率F一年的价格美元最初的当期收益率%资本利得率%回报率%301010002050310-49.7-39.7201010002051610-48.4-38.4101010002059710-40.3-30.351010002074110-25.9-15.92100002091710-8.3+1.71101000201000100.010.02015年到期的、利率为11.25的美国国J库券的价控卜及一年期回报率年份年终价格回报率1985117.911986138.13+26.71987121.97-3.61988121.97+9.21989133.81+18.91990129.75+5.41991141.84+18.01992141.44+7.61993154.19+17.0

展开阅读全文
相关资源
猜你喜欢
相关搜索

当前位置:首页 > 高等教育 > 习题/试题

copyright@ 2008-2023 1wenmi网站版权所有

经营许可证编号:宁ICP备2022001189号-1

本站为文档C2C交易模式,即用户上传的文档直接被用户下载,本站只是中间服务平台,本站所有文档下载所得的收益归上传人(含作者)所有。第壹文秘仅提供信息存储空间,仅对用户上传内容的表现方式做保护处理,对上载内容本身不做任何修改或编辑。若文档所含内容侵犯了您的版权或隐私,请立即通知第壹文秘网,我们立即给予删除!