精装修工程技术交底(最全)经典.docx

上传人:p** 文档编号:896355 上传时间:2024-03-30 格式:DOCX 页数:9 大小:35.34KB
下载 相关 举报
精装修工程技术交底(最全)经典.docx_第1页
第1页 / 共9页
精装修工程技术交底(最全)经典.docx_第2页
第2页 / 共9页
精装修工程技术交底(最全)经典.docx_第3页
第3页 / 共9页
精装修工程技术交底(最全)经典.docx_第4页
第4页 / 共9页
精装修工程技术交底(最全)经典.docx_第5页
第5页 / 共9页
精装修工程技术交底(最全)经典.docx_第6页
第6页 / 共9页
精装修工程技术交底(最全)经典.docx_第7页
第7页 / 共9页
精装修工程技术交底(最全)经典.docx_第8页
第8页 / 共9页
精装修工程技术交底(最全)经典.docx_第9页
第9页 / 共9页
亲,该文档总共9页,全部预览完了,如果喜欢就下载吧!
资源描述

《精装修工程技术交底(最全)经典.docx》由会员分享,可在线阅读,更多相关《精装修工程技术交底(最全)经典.docx(9页珍藏版)》请在第壹文秘上搜索。

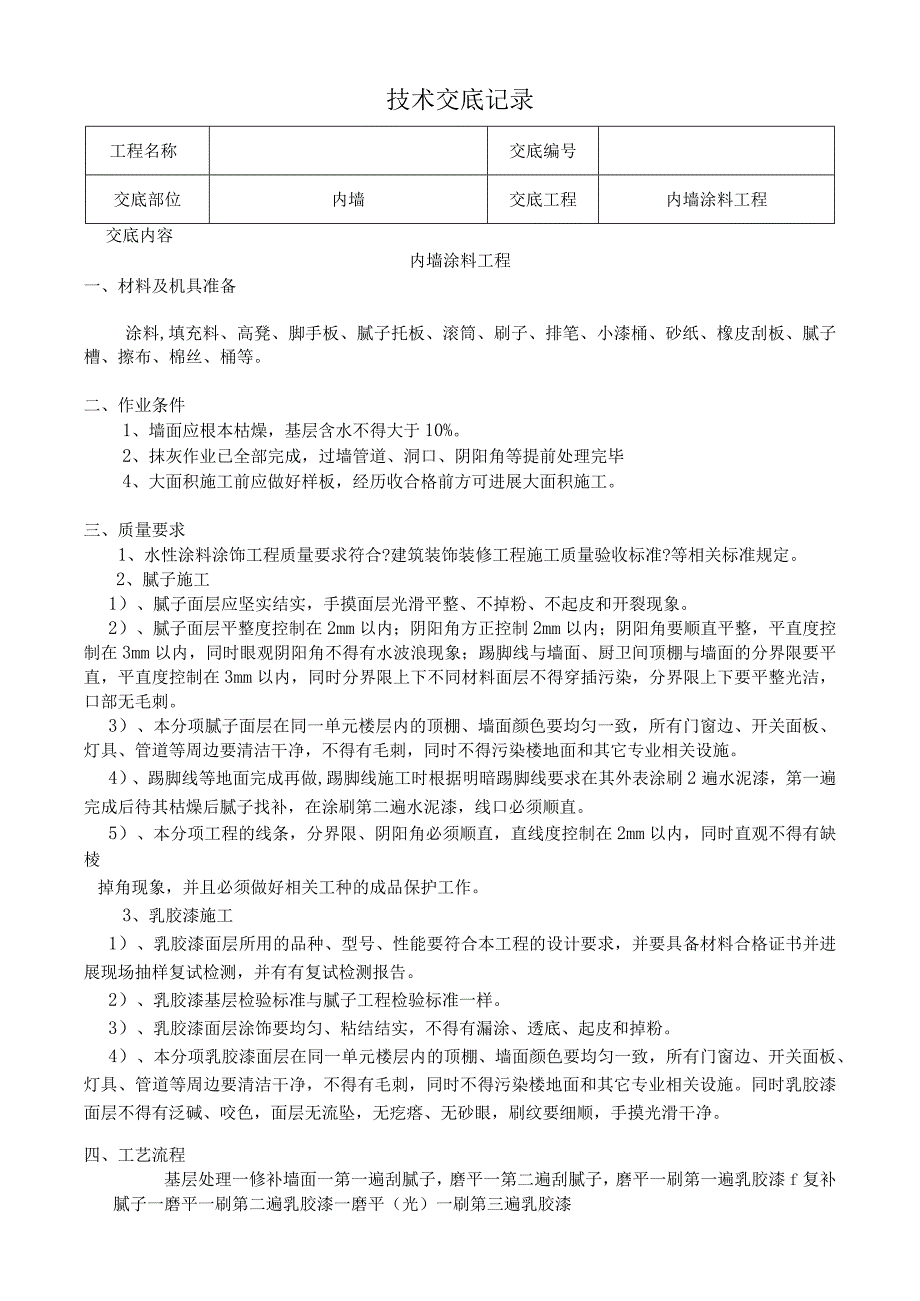
1、技术交底记录工程名称交底编号交底部位内墙交底工程内墙涂料工程交底内容内墙涂料工程一、材料及机具准备涂料,填充料、高凳、脚手板、腻子托板、滚筒、刷子、排笔、小漆桶、砂纸、橡皮刮板、腻子槽、擦布、棉丝、桶等。二、作业条件1、墙面应根本枯燥,基层含水不得大于10%。2、抹灰作业已全部完成,过墙管道、洞口、阴阳角等提前处理完毕4、大面积施工前应做好样板,经历收合格前方可进展大面积施工。三、质量要求1、水性涂料涂饰工程质量要求符合?建筑装饰装修工程施工质量验收标准?等相关标准规定。2、腻子施工1)、腻子面层应坚实结实,手摸面层光滑平整、不掉粉、不起皮和开裂现象。2)、腻子面层平整度控制在2mm以内;阴阳

2、角方正控制2mm以内;阴阳角要顺直平整,平直度控制在3mm以内,同时眼观阴阳角不得有水波浪现象;踢脚线与墙面、厨卫间顶棚与墙面的分界限要平直,平直度控制在3mm以内,同时分界限上下不同材料面层不得穿插污染,分界限上下要平整光洁,口部无毛刺。3)、本分项腻子面层在同一单元楼层内的顶棚、墙面颜色要均匀一致,所有门窗边、开关面板、灯具、管道等周边要清洁干净,不得有毛刺,同时不得污染楼地面和其它专业相关设施。4)、踢脚线等地面完成再做,踢脚线施工时根据明暗踢脚线要求在其外表涂刷2遍水泥漆,第一遍完成后待其枯燥后腻子找补,在涂刷第二遍水泥漆,线口必须顺直。5)、本分项工程的线条,分界限、阴阳角必须顺直,

3、直线度控制在2mm以内,同时直观不得有缺棱掉角现象,并且必须做好相关工种的成品保护工作。3、乳胶漆施工1)、乳胶漆面层所用的品种、型号、性能要符合本工程的设计要求,并要具备材料合格证书并进展现场抽样复试检测,并有有复试检测报告。2)、乳胶漆基层检验标准与腻子工程检验标准一样。3)、乳胶漆面层涂饰要均匀、粘结结实,不得有漏涂、透底、起皮和掉粉。4)、本分项乳胶漆面层在同一单元楼层内的顶棚、墙面颜色要均匀一致,所有门窗边、开关面板、灯具、管道等周边要清洁干净,不得有毛刺,同时不得污染楼地面和其它专业相关设施。同时乳胶漆面层不得有泛碱、咬色,面层无流坠,无疙瘩、无砂眼,刷纹要细顺,手摸光滑干净。四、

4、工艺流程基层处理一修补墙面一第一遍刮腻子,磨平一第二遍刮腻子,磨平一刷第一遍乳胶漆f复补腻子一磨平一刷第二遍乳胶漆一磨平(光)一刷第三遍乳胶漆五、施工工艺1、刮腻子前在混凝土墙面上先喷、刷一道胶水(水:乳液为5:1),要喷刷均匀,不得有遗漏。墙面如有裂缝应先进展修补(一般情况下用牛皮纸带和白孚眼贴住裂缝)。2、满刮腻子,刮腻子时应横竖刮,即第一遍腻子横向刮,第二遍腻子竖向刮。注意接槎和收头时腻子要刮净,每道腻子枯燥后应用砂纸打磨,将腻子磨平后并将浮尘擦净。9)、第一遍乳胶漆:施涂顺序是先刷顶板后刷侧面,刷侧面时应先上后下。先将待涂刷面清扫干净,再用布将粉尘擦净。在镶贴瓷砖的厨卫间涂刷顶棚时,先

5、在瓷砖顶标高处的瓷砖外表贴好美纹纸,以防乳胶漆污染墙面瓷砖,等乳胶漆干后,去除美纹纸,瓷砖外表如有污染必须擦洗干净。涂刷乳胶漆一般用滚筒在墙面涂刷、接着用排笔在后面理纹,使用新排笔时,注意将活动的排笔毛理掉。乳胶漆使用前应搅拌均匀,适当加水稀释,防止头遍施涂不开。枯燥后复补腻子,待复补腻子枯燥后用砂纸磨光,并清扫干净。10)、第二遍乳胶漆:操作要求同第一遍,使用前要充分搅拌,如不很稠,不宜加水或尽量少加水,以防露底。11)、第三遍乳胶漆:操作要求同第一遍,使用前要充分搅拌,由于乳胶漆膜枯燥较快,应连续迅速操作,涂刷时从一头开场,逐渐涂刷向另一头,要注意上下顺刷互相衔接,后一排笔紧接前一排笔,防

6、止出现枯燥后再处理接头6、顶棚批灰首先按照弹好的控制线对四周阴角和板面上下处用50OnInl大抹子找平直,如遇负偏差大于8mm以上的地方先用防裂砂浆分屡次找平,所有梁柱阴阳角都用白水泥整角六、成品保护1、施涂进首先清理好周围环境,防止粉尘飞扬而影响涂饰质量。2、不得污染窗台、门窗、玻璃等已完成的分项工程。3、涂饰墙面完工后,要妥善保护,不得磕碰、污染墙面。七、平安施工1、所有工人应严格执行并遵守平安操作规程,加强职业安康平安意识,上架施工时佩戴个人防护用品。2、外架使用前应对整个架体进展检查和检修,确认平安前方可使用。3、落地灰要及时去除并清洗干净,施工现场要工完料净。4、制止穿硬底鞋、拖鞋、

7、高跟鞋在架子上工作,架子上人数不得集中在一起,工具要搁置稳定,防止坠落伤人。4、进入施工现场必须正确佩戴平安帽,严禁酒后作业,私拉电线,不得出现立体穿插作业。交底人复核人接底人日期技术交底记录工程名称交底编号交底部位室内墙交底工程室内墙面贴砖工程交底内容:室内墙面贴砖工程一、施工准备(一)、作业条件根据设计图纸要求,按照建筑构造各部位的具体做法和工程量,预先挑选出颜色一致、同规格的面砖,分别堆放并保管好。镶贴前,基体必须经历收,无空鼓。墙面有防水房间要做好蓄水试验,并隐检完毕,构造已验收,沉降稳定,基体外表平整度必须经过处理,饰面砖施工图(排砖图)应根据基体的几何外表状况确定。(二)、材料要求

8、1、水泥:42.5级普通硅酸盐水泥,应有出厂质量证明或复试报告。假设出厂超过三个月,应按试验结果使用。2、白水泥:42.5级白水泥。3、砂:中砂或粗砂,用前过筛。4、内墙面砖:应外表平整,颜色一致,尺寸正确,边棱整齐,无掉棱、缺角。5、混凝土界面处理剂。(三)、施工机具磅秤,孔径5mm筛子,手推车,大桶,木抹子,水平尺,方尺,靠尺板,合金饕子,托线板,盒尺,云石机等。二、质量要求施工质量应符合符合?建筑装饰装修工程施工质量验收标准?等相关标准规定。1、饰面砖外表应平整、干净、色泽一致,无裂痕和缺损。检验方法:观察。2阴阳角处搭接方式、非整砖使用部位应符合设计要求。检验方法:观察。3墙面突出物周

9、围的饰面砖套割吻合,边缘应整齐。墙裙、贴脸突出墙面的厚度应一致。检验方法:观察;尺量检查。4饰面砖接缝应平直、光滑、填嵌应连续、密实;宽度和深度应符合设计要求。检验方法:观察;尺量检查。5饰面砖粘贴的允许偏差和检验方法应符合下表的规定。内墙饰面砖粘贴的允许偏差和检验方法项次工程允许偏差(mm)内墙面砖检验方法立面垂直度2用2m垂直检测尺检查外表平整度3用2m靠尺和塞尺检查阴阳角方正3用直角检测尺检查接缝直线度2拉5m线,缺乏5m拉通线,用钢直尺检查接缝上下差0.5用钢直尺和塞尺检查接缝宽度1用钢直尺检查三、工艺流程基层处理一贴标志砖一镶贴一擦缝一清洁四、操作工艺(一)施工开场首先进展的是抄平、

10、弹线、套方。其中画排砖图按内墙砖规格(尺寸很多)结合基体尺寸进展预排,可以合理安排破活。在同一墙面上的砖块横竖排列,原那么上不得有一行以上的非整砖,如发生时,应科学、合理安排,使之协调、美观。遇到突出的管线、灯具、洁具、暖气设备时,应用整砖套割吻合,不得用破砖拼凑镶贴。门窗两侧排整砖,向两侧排,大面积施工前应先做好样板,样板完成后必须经质检部门鉴认合格后,方能大面积施工。如墙面设计有防水,注意厕浴间墙面不要使用柔性卷材,四周墙体防水高度不得低于1.8m,楼地面防水上卷300mmO(二)基层处理基层构造,砖和混凝土的做法不同:砖基层:将砖面浇水润湿后,用L3水泥砂浆(体积比)按套方、弹线的样筋高

11、度或标志,用木抹子压实,搓毛厚度为1020mm.混凝土底面:将底面浇水润湿后,用水灰比为0.40.5的素水泥浆,掺有水泥重的3%5%的108胶满刷一遍,再抹1:3水泥砂浆(体积比)按套方、弹线的标筋高度或标志,用木搓板压实搓毛,搓毛厚度为l(20mm.如果构造施工中使用脱模剂,混凝土面需用10%火碱液清洗,以防基层空鼓,对于沉降较大或新砌梁下墙急于帖砖需固定钢板网打底灰,以防由于沉降等原因拉裂。有防水房间特殊处理,需经隐检合格后施工。(三)贴标志砖标志点是用废面砖用水泥砂浆粘贴在找平层上,按此拉通线或用靠尺板作为铺贴面砖的控制点。标志点间距为1.5XL5m或2X3m为宜,面砖铺贴到此处时再敲掉

12、。注意标志点贴完,有强度后进展一次预检。(四)镶贴镶贴面砖以前,砖墙面要提前一天润湿好,混凝土墙可以提前34h润湿,瓷砖要在施工前浸水,浸水时间不少于2h,然后取出晾至手按砖背无水迹方可贴砖。镶贴用L1水泥砂浆(体积比),使用水泥不低于32.5级普通硅酸盐水泥,加20%的108胶,砂子为中细砂(过筛),施工环境温度最低在5以上,在瓷砖反面满抹灰浆,四边刮成斜面,厚度5mm左右,注意边角满浆,瓷砖就位后用灰木柄轻轻敲击砖面,使之与邻面平。粘贴810块,用靠尺板检查外表平整,并用卡子将缝拨直。阳角拼缝可用云石机或磨砂机将面砖边沿切磨成45斜角,保证接缝平直、密实。扫去外表灰浆用卡子划缝,并用棉丝拭

13、净,镶完一面墙后要将横竖缝内灰浆清理平净。阴角应大面砖压小面砖,并注意考虑主视线面向。确保在阴阳角处的缝通顺。厕浴间的缝隙一般采用塑料十字卡控制。镶贴面砖工程,室内一般由下向上镶贴,面砖镶贴前,墙面要先清理干净并洒水润湿,每面墙从下向上镶贴,从最下两排砖的位置稳好靠尺,竖缝用水平尺吊垂直,上口拉水平通线。镶贴高度一般为每天1.21.5。必须检查瓷砖上口灰缝是否饱满,不饱满一定要先喂灰饱满,采用塑料卡子,以确保灰缝通顺,随贴随将缝口的灰浆划出。(五)擦缝待面砖贴好24h后,用白水泥浆涂满缝隙,再用棉砂蘸浆将缝隙擦平实,待稍有强度,用镭子勾缝,锚子可采用3rn不掉色塑料圆线。保证平滑凹缝l2mm,

14、但必须一致(彩色面砖可加适量颜料调成色浆擦缝)。缝镭完后要浇水养护。(六)清洁待嵌缝材料硬化后再清洗外表,必要时用布或棉纱头蘸稀盐酸擦洗一遍,再用清水冲洗一遍。五、成品保护每次贴砖完毕后,用棉丝将面砖仔细清理干净。镶贴好的面砖应有切实可靠的防止污染的措施,同时要及时清擦干净残留在门窗框、扇上的砂浆。特别是铝合金门窗框、扇,事先我应粘贴好保护膜,防止污染。灰层在凝结前应防止风干、水冲、撞击和振动。注意其他专业施工时,不要破坏现有成品。六、应注意的质量问题1、面砖排砖不正确。解决方法是:(1)从顶板吊顶面)往下排,防止顶部出现2030mm的破砖,如顶部是整砖,下部出现2050mm的破砖时,应把顶部

15、面砖裁小一些,使上下两部位均为两个大半砖。12)门窗口及阳角处须以整砖镶贴,破砖位置应放在阴角或门窗洞口中间部位,如果阴角处及门窗洞口中间部位的破砖大于1/3面砖宽度时,可以镶贴,如果小于1/3瓷砖宽度,应镶贴两块相等的大半砖。2、面砖套割尺寸过大、不吻合及出现破砖。解决方法是:(1)镶贴时,应确定管道及支、托架大概位置,在镶贴到管道支托架位置时,预留上下或左右两块面砖。(2)根据投影到两块面砖的竖缝或水平缝的位置确定管道支、托架位置,在安装管道支、托架后,按照支、托架的厚度,从上、下或左、右方向量出距面砖边缘的距离,最后按此尺寸套割面砖补贴。3 .镶贴瓷砖应事先挑选,凡外形歪斜、缺角、脱边、翘曲和裂缝的不得使用。颜色和规格不一的应分别存放。4 .注意事先安排,使得砖缝分配均匀,遇到突出的管线、支架等部位应用整砖套割吻合,不能用破砖凑合。5 .为了防止空鼓和脱落,墙而基层必须清理干净,泼水润湿。瓷砖使用前,必须清洗干净,用水浸泡时间不少于2h,然后取出,待外表晾干前方可镶贴。必要时在水泥砂浆中掺入水泥重量3婷5%的108胶或众霸胶,使粘结的砂浆和易性和保水性较好,并有一点

展开阅读全文
相关资源
猜你喜欢
相关搜索

当前位置:首页 > 建筑/环境 > 房地产

copyright@ 2008-2023 1wenmi网站版权所有

经营许可证编号:宁ICP备2022001189号-1

本站为文档C2C交易模式,即用户上传的文档直接被用户下载,本站只是中间服务平台,本站所有文档下载所得的收益归上传人(含作者)所有。第壹文秘仅提供信息存储空间,仅对用户上传内容的表现方式做保护处理,对上载内容本身不做任何修改或编辑。若文档所含内容侵犯了您的版权或隐私,请立即通知第壹文秘网,我们立即给予删除!