差旅费报销管理制度.docx

上传人:p** 文档编号:927933 上传时间:2024-04-12 格式:DOCX 页数:3 大小:15.18KB
下载 相关 举报
差旅费报销管理制度.docx_第1页
第1页 / 共3页
差旅费报销管理制度.docx_第2页
第2页 / 共3页
差旅费报销管理制度.docx_第3页
第3页 / 共3页
亲,该文档总共3页,全部预览完了,如果喜欢就下载吧!
资源描述

《差旅费报销管理制度.docx》由会员分享,可在线阅读,更多相关《差旅费报销管理制度.docx(3页珍藏版)》请在第壹文秘上搜索。

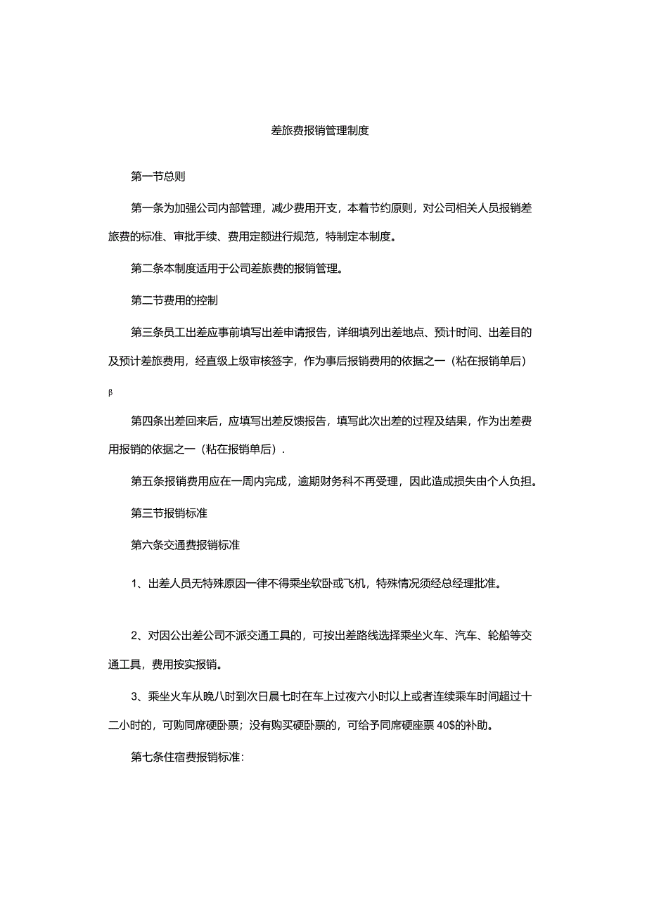
1、差旅费报销管理制度第一节总则第一条为加强公司内部管理,减少费用开支,本着节约原则,对公司相关人员报销差旅费的标准、审批手续、费用定额进行规范,特制定本制度。第二条本制度适用于公司差旅费的报销管理。第二节费用的控制第三条员工出差应事前填写出差申请报告,详细填列出差地点、预计时间、出差目的及预计差旅费用,经直级上级审核签字,作为事后报销费用的依据之一(粘在报销单后)第四条出差回来后,应填写出差反馈报告,填写此次出差的过程及结果,作为出差费用报销的依据之一(粘在报销单后).第五条报销费用应在一周内完成,逾期财务科不再受理,因此造成损失由个人负担。第三节报销标准第六条交通费报销标准1、出差人员无特殊原

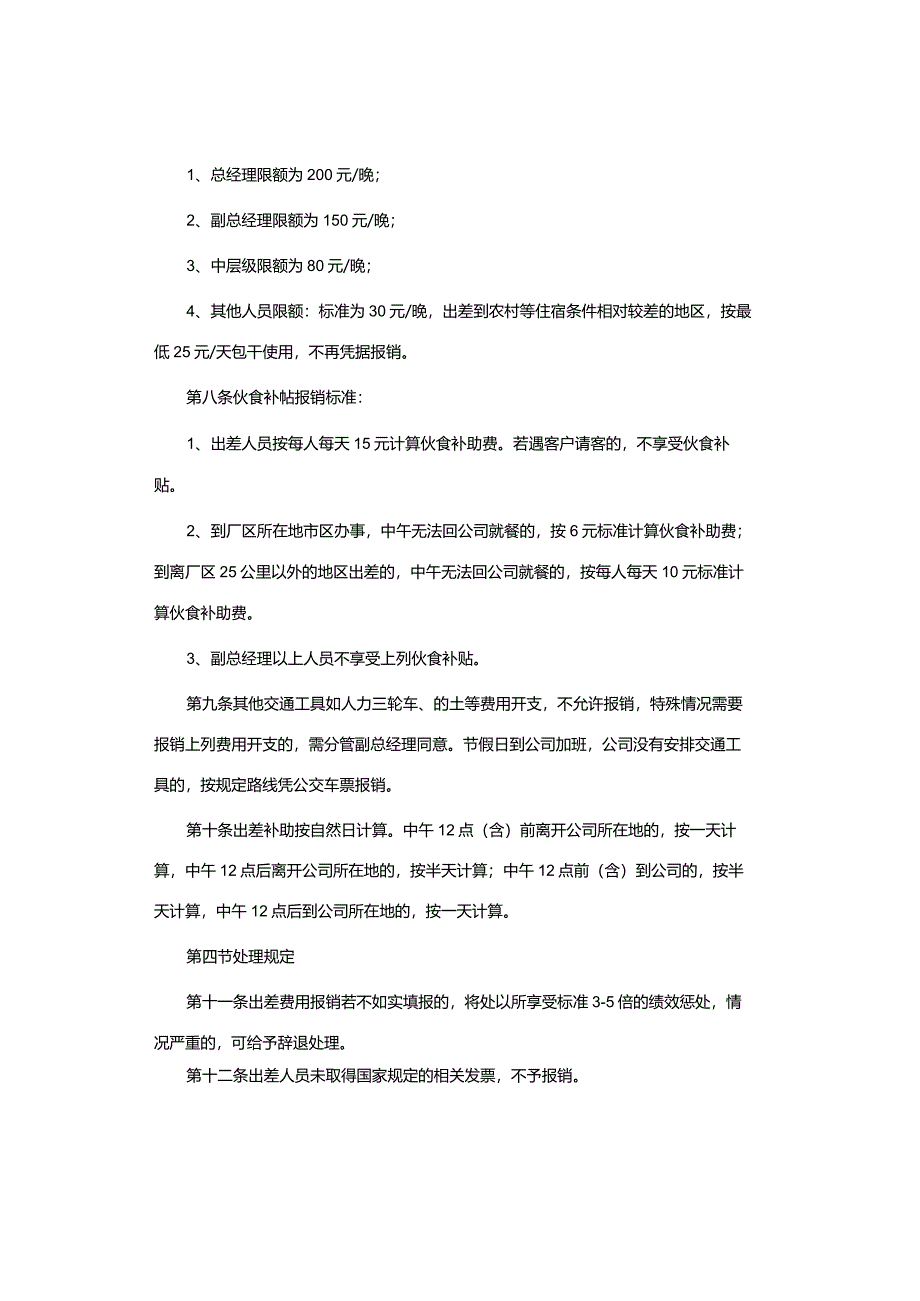
2、因一律不得乘坐软卧或飞机,特殊情况须经总经理批准。2、对因公出差公司不派交通工具的,可按出差路线选择乘坐火车、汽车、轮船等交通工具,费用按实报销。3、乘坐火车从晚八时到次日晨七时在车上过夜六小时以上或者连续乘车时间超过十二小时的,可购同席硬卧票;没有购买硬卧票的,可给予同席硬座票40$的补助。第七条住宿费报销标准:1、总经理限额为200元/晚;2、副总经理限额为150元/晚;3、中层级限额为80元/晚;4、其他人员限额:标准为30元/晚,出差到农村等住宿条件相对较差的地区,按最低25元/天包干使用,不再凭据报销。第八条伙食补帖报销标准:1、出差人员按每人每天15元计算伙食补助费。若遇客户请客的

3、,不享受伙食补贴。2、到厂区所在地市区办事,中午无法回公司就餐的,按6元标准计算伙食补助费;到离厂区25公里以外的地区出差的,中午无法回公司就餐的,按每人每天10元标准计算伙食补助费。3、副总经理以上人员不享受上列伙食补贴。第九条其他交通工具如人力三轮车、的土等费用开支,不允许报销,特殊情况需要报销上列费用开支的,需分管副总经理同意。节假日到公司加班,公司没有安排交通工具的,按规定路线凭公交车票报销。第十条出差补助按自然日计算。中午12点(含)前离开公司所在地的,按一天计算,中午12点后离开公司所在地的,按半天计算;中午12点前(含)到公司的,按半天计算,中午12点后到公司所在地的,按一天计算

4、。第四节处理规定第十一条出差费用报销若不如实填报的,将处以所享受标准3-5倍的绩效惩处,情况严重的,可给予辞退处理。第十二条出差人员未取得国家规定的相关发票,不予报销。第十三条财务人员必须按本制度规定的审批要求和报销标准进行审杳,若未审查而予以支付的对相关责任人予以100-500元的减发绩效奖金。第十四条销售公司承包人可根据本制度可制定相应内部标准予以控制,但不能超过本制度所定标准。第五节报销审批程序和权限规定第十五条销售部日常差旅费报销由主持销售工作总经理助理负责审批,由销售部支付,每月5日前集中将单据交总经理审批后对销售部费用给予报销。第十六条生产、供应、技术、质量部门差旅费用报销由分管副总经理审批,财务科根据制度核准后予以支付。第十七条差旅费报销超过规定额定的,原则上超额部分不予报销,特殊情况由总经理审批。第十八条本制度所列报销标准根据总部的调整而及时作相应的调整。

展开阅读全文
相关资源
猜你喜欢
相关搜索

当前位置:首页 > 办公文档 > 规章制度

copyright@ 2008-2023 1wenmi网站版权所有

经营许可证编号:宁ICP备2022001189号-1

本站为文档C2C交易模式,即用户上传的文档直接被用户下载,本站只是中间服务平台,本站所有文档下载所得的收益归上传人(含作者)所有。第壹文秘仅提供信息存储空间,仅对用户上传内容的表现方式做保护处理,对上载内容本身不做任何修改或编辑。若文档所含内容侵犯了您的版权或隐私,请立即通知第壹文秘网,我们立即给予删除!