住宅施工图设计导引书.doc

上传人:d*** 文档编号:947870 上传时间:2024-05-13 格式:DOC 页数:25 大小:144.83KB
下载 相关 举报
住宅施工图设计导引书.doc_第1页
第1页 / 共25页
住宅施工图设计导引书.doc_第2页
第2页 / 共25页
住宅施工图设计导引书.doc_第3页
第3页 / 共25页
住宅施工图设计导引书.doc_第4页
第4页 / 共25页
住宅施工图设计导引书.doc_第5页
第5页 / 共25页
住宅施工图设计导引书.doc_第6页
第6页 / 共25页
住宅施工图设计导引书.doc_第7页
第7页 / 共25页
住宅施工图设计导引书.doc_第8页
第8页 / 共25页
住宅施工图设计导引书.doc_第9页
第9页 / 共25页
住宅施工图设计导引书.doc_第10页
第10页 / 共25页
亲,该文档总共25页,到这儿已超出免费预览范围,如果喜欢就下载吧!
资源描述

《住宅施工图设计导引书.doc》由会员分享,可在线阅读,更多相关《住宅施工图设计导引书.doc(25页珍藏版)》请在第壹文秘上搜索。

1、 某某住宅施工图设计指引总则一、目的 为使某某企业有限公司开发的住宅项目满足居住舒适、造价经济、管理安全、维修方便、施工合理的要求,提高住宅设计质量,制订本施工图设计导引书。二、依据 本指导书作为项目设计指导手册,是在国家相应标准及规范的基础之上,结合某某地产以往住宅开发的实践经验,对住宅设计中的一般要求和常用做法进行必要的明确、补充和完善后编制而成。三、适用范围 承接某某企业有限公司在开发的住宅项目的施工图设计单位,在住宅施工图设计中宜参考本指导书,预防设计常见问题,统一设计做法、提高住宅设计质量。四、内容说明 本指导书以建筑设计的专业划分章节,各专业设计人员可参考本专业章节的内容进行设计。

2、 各公司可针对具体项目增添工程作法要求。 本指导书中所列尺寸,未标明单位的按毫米计,标明单位的以所标单位为准。四、解释权 本指导书的解释权属某某企业有限公司设计工程部。 目 录第一部分:住宅设计统一技术要求n 建筑专业n 结构专业n 电气专业n 给排水专业n 暖通专业第二部分:建筑专业图纸深度要求第三部分:重点部位营造作法 第一部分 住宅设计统一技术要求建筑专业一. 总平面设计1消防1.1 总图中应做好消防车道及消防车登高面设计,注意人车分流;当消防车道下面为地下室时,结构应考虑消防车总重300KN荷载2.2 消防车道的坡度:登高面1,其它处7。2. 附属用房2.1 管理用房应设在在小区显著位

3、置(如入口附近)。2.2 垃圾站应设在住宅(区)的下风向和较隐蔽处设置,其面积不宜小于6,与住宅距离不宜小于10m,外部与道路相连;垃圾站地面及内壁宜贴光滑、宜清洁材料,并配置给排水设施。二. 单元户型设计1. 单元户型基本设计要求1.1 层高:采用分体空调的普通楼盘层高宜为2.8m,档次较高的可为3.0m;若采用中央空调不宜小于3.3m。1.2 起居厅开间不宜小于3.4m(净宽),深宽比不宜大于2;应减少开向起居厅的门洞,布置家具的墙面直线长度不应小于3m;无阳台的起居厅宜设计宽度大于1.8m的低窗台观景凸窗。1.3 厅房的地面对于中高档物业可以考虑地面隔音做法,主卧室的隔墙如果有条件也可以

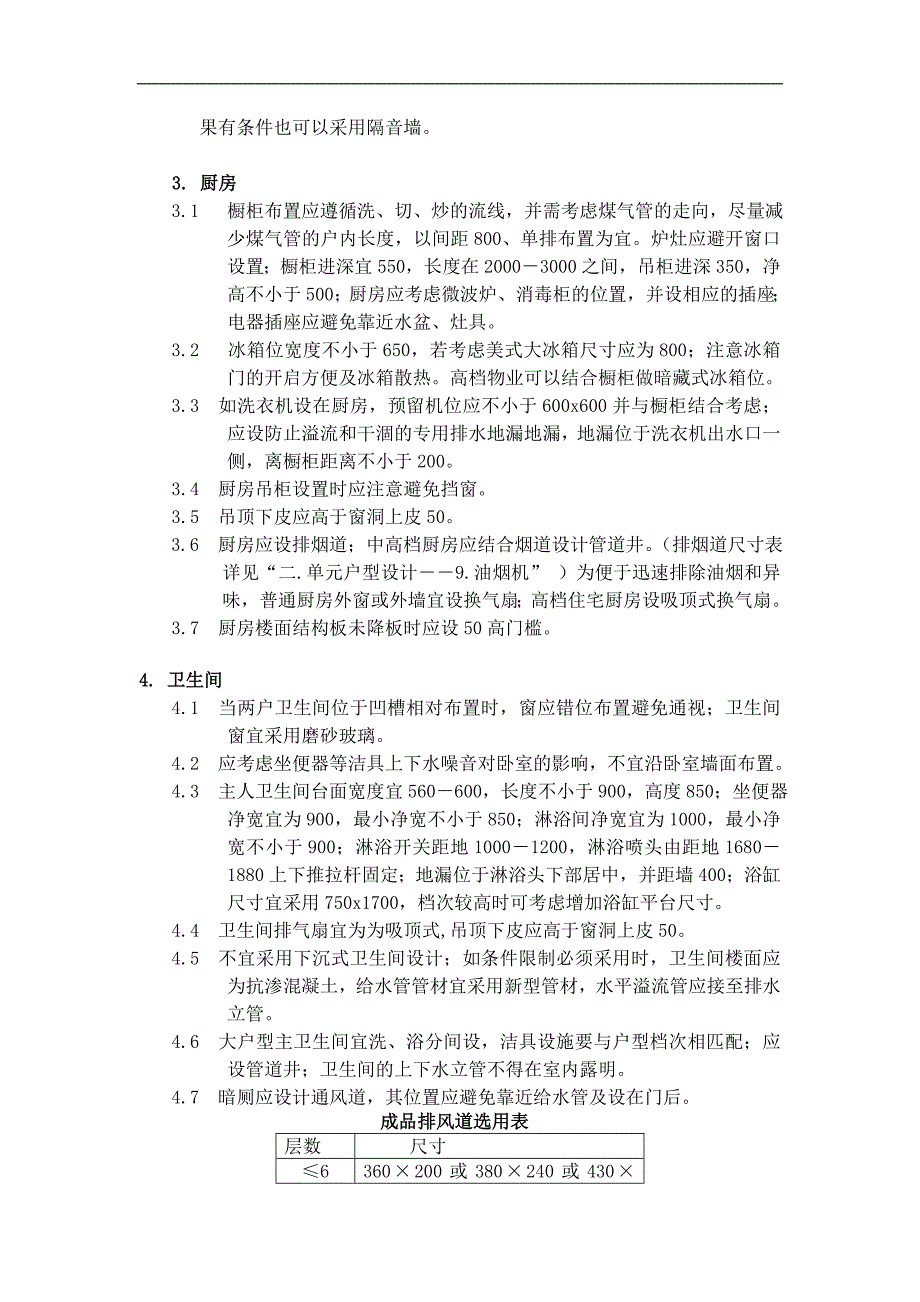
4、采用隔音墙。3. 厨房3.1 橱柜布置应遵循洗、切、炒的流线,并需考虑煤气管的走向,尽量减少煤气管的户内长度,以间距800、单排布置为宜。炉灶应避开窗口设置;橱柜进深宜550,长度在20003000之间,吊柜进深350,净高不小于500;厨房应考虑微波炉、消毒柜的位置,并设相应的插座;电器插座应避免靠近水盆、灶具。3.2 冰箱位宽度不小于650,若考虑美式大冰箱尺寸应为800;注意冰箱门的开启方便及冰箱散热。高档物业可以结合橱柜做暗藏式冰箱位。3.3 如洗衣机设在厨房,预留机位应不小于600x600并与橱柜结合考虑;应设防止溢流和干涸的专用排水地漏地漏,地漏位于洗衣机出水口一侧,离橱柜距离不小

5、于200。3.4 厨房吊柜设置时应注意避免挡窗。3.5 吊顶下皮应高于窗洞上皮50。3.6 厨房应设排烟道;中高档厨房应结合烟道设计管道井。(排烟道尺寸表详见“二.单元户型设计9.油烟机” )为便于迅速排除油烟和异味,普通厨房外窗或外墙宜设换气扇;高档住宅厨房设吸顶式换气扇。3.7 厨房楼面结构板未降板时应设50高门槛。4. 卫生间4.1 当两户卫生间位于凹槽相对布置时,窗应错位布置避免通视;卫生间窗宜采用磨砂玻璃。4.2 应考虑坐便器等洁具上下水噪音对卧室的影响,不宜沿卧室墙面布置。4.3 主人卫生间台面宽度宜560600,长度不小于900,高度850;坐便器净宽宜为900,最小净宽不小于8

6、50;淋浴间净宽宜为1000,最小净宽不小于900;淋浴开关距地10001200,淋浴喷头由距地16801880上下推拉杆固定;地漏位于淋浴头下部居中,并距墙400;浴缸尺寸宜采用750x1700,档次较高时可考虑增加浴缸平台尺寸。4.4 卫生间排气扇宜为为吸顶式,吊顶下皮应高于窗洞上皮50。4.5 不宜采用下沉式卫生间设计;如条件限制必须采用时,卫生间楼面应为抗渗混凝土,给水管管材宜采用新型管材,水平溢流管应接至排水立管。4.6 大户型主卫生间宜洗、浴分间设,洁具设施要与户型档次相匹配;应设管道井;卫生间的上下水立管不得在室内露明。4.7 暗厕应设计通风道,其位置应避免靠近给水管及设在门后。

7、 成品排风道选用表层数 尺寸6360200或380240或43029079500300或5503501030600300或650350注:1.高层排风道宜采用“主次主”变压式风道,且防止串味应采用单双层分别排风系统。 2高层排风道排风口应有防火止回阀,加工厂应随风道统一供应。4.8 卫生间内不设热水器,如设独立式壁挂炉应安置在厨房阳台上,距地不小于900,挂在可承重的实墙上,梁或墙上预留120洞口。4.9 卫生间的地漏及排水坡度情况需在详图中表达清楚。4.10 卫生间内避免有梁穿过, 有梁穿过时应注意卫生器具楼面留孔与梁的关系;注意给水管、排水管、煤气管不发生冲突,立管不遮挡排气洞口、不影响开

8、窗。4.11 卫生间的下层为卧室或餐厅等部位时,结构应降低楼板标高,卫生器具排水方式为侧排,防水等级宜升高。4.12 洗手台面下设储物柜时,注意地漏与储物柜之间关系。4.13 卫生间结构宜沉板50100;未降板的卫生间应设50高门槛。5. 阳台及露台5.1 非封闭阳台地面应比室内最少低50,如有困难以及顶层露台的门应设门槛;北方厨房的服务阳台应为封闭阳台,并做保温处理。5.2 阳台充分考虑晾衣遮雨设计,标明地漏并表示排水坡度。5.3 开敞阳台所有墙面天花涂料部分为外墙涂料。5.4 当洗衣机位于阳台时,洗衣污水不应直接排到雨水管内,应设防止溢流和干涸专用排水地漏;阳台栏板要考虑洗衣机位的摆放避免

9、镂空;当洗衣机置于窗下时,窗台高度不宜小于1200,以保证窗的开启和给水管的设置。5.5 阳台栏杆自建筑完成面计算高1100,阳台栏板下部应设100高边梁;阳台栏杆严禁横向设计,防止幼儿攀爬,减少安全隐患。5.6 观景阳台宽度不宜小于1500,其它阳台不宜小于1200;进深大于1500的阳台挑梁要设计成梯形,避免挑梁高度过大影响室内采光。5.7 阳台排水禁止散排应设地漏,地漏的位置建筑专业要结合雨水管,宜靠近外墙、阳台角端设置,不宜设在门口;阳台地面应向地漏找坡。5.8 阳台门不宜采用门联窗;考虑室内镶地板的高度,阳台门下门框高度不应小于50,避免使室内完成面高于门框,影响美观且不防水;北方地

10、区开敞阳台门窗应为保温门窗。5.9 出露台处可考虑反梁处理,通过调整屋面找坡,减少出露台处的高差,若露台底层功能容许,可考虑降板处理;花池需考虑底板与平台完成面的高差,并需有防水和排水处理。5.10 高层阳台使用玻璃栏板时应充分考虑安全性,玻璃厚度不小于10厚。北方地区高层住宅宜采用实体栏板。6 门6.1 入户门应在满足防火规范的前提下,满足隔音、防盗、防尘要求,宽度1000x2100(普通)1200x2300(中高档,子母门,可根据不同的档次设计不同的门洞高度,必要时门洞可高至2400),位于门洞外樘;卧室门 900x2100,位于门洞中樘;厨房门 800x2100,位于门洞内樘;卫生间门

11、750x2100,位于门洞外樘。6.2 厨卫门下方宜设250450通风百页;无百页者,门下空隙不应小于25;佣人房门 800x2100,位于门洞中樘;门碰距地100。6.3 门垛尺寸100150为宜,不应小于50 ,且做构造柱加固。7窗 7.1 凸窗窗台高宜400450,进深500。7.2 距地900高以下应为固定窗扇,且全落地窗应设900高窗护栏(窗外为阳台或平台时不受此限制)。7.3 厅卧窗上皮距楼地面高度宜为2300或以上;厨卫考虑设备污水管不穿洞(走梁下),可降低到2200。7.4 相同类型房间窗洞口尺寸宜尽量统一,主卧室采用(转角)凸窗,窗洞口宽21002400,次卧室窗洞口宽不小于1500。7.5 窗型设计时不应仅考虑外观整体形象,还应考虑室内通风,开启扇面积不小于房间地板面积的1/20且厨房不得小于0.6;凸窗不应采用较特殊、拼接过多的窗型。 7.6 位于转角处的窗(阳台门)应避免视线干扰。8空调位8.1 空调室外机位应考虑便于安装及维修的可能性,靠近窗洞口设置,尽量避免设在山墙面且旁边未设窗,不便于空调机的安装。空调室外机位应考虑窗的开启方向。空调位设在凹

展开阅读全文
相关资源
猜你喜欢
相关搜索

当前位置:首页 > 建筑/环境 > 环保行业

copyright@ 2008-2023 1wenmi网站版权所有

经营许可证编号:宁ICP备2022001189号-1

本站为文档C2C交易模式,即用户上传的文档直接被用户下载,本站只是中间服务平台,本站所有文档下载所得的收益归上传人(含作者)所有。第壹文秘仅提供信息存储空间,仅对用户上传内容的表现方式做保护处理,对上载内容本身不做任何修改或编辑。若文档所含内容侵犯了您的版权或隐私,请立即通知第壹文秘网,我们立即给予删除!