产业园模板施工技术交底.doc

上传人:p** 文档编号:953828 上传时间:2024-05-28 格式:DOC 页数:9 大小:127.50KB
下载 相关 举报
产业园模板施工技术交底.doc_第1页
第1页 / 共9页
产业园模板施工技术交底.doc_第2页
第2页 / 共9页
产业园模板施工技术交底.doc_第3页
第3页 / 共9页
产业园模板施工技术交底.doc_第4页
第4页 / 共9页
产业园模板施工技术交底.doc_第5页
第5页 / 共9页
产业园模板施工技术交底.doc_第6页
第6页 / 共9页
产业园模板施工技术交底.doc_第7页
第7页 / 共9页
产业园模板施工技术交底.doc_第8页
第8页 / 共9页
产业园模板施工技术交底.doc_第9页
第9页 / 共9页
亲,该文档总共9页,全部预览完了,如果喜欢就下载吧!
资源描述

《产业园模板施工技术交底.doc》由会员分享,可在线阅读,更多相关《产业园模板施工技术交底.doc(9页珍藏版)》请在第壹文秘上搜索。

1、工程名称唐山高新技术产业园君安景苑C区交底部位模板工程工程编号007日 期交底内容: 1 施工准备材料及主要机具: 1.1 覆膜多层板、木楞、电锯、钉子、型钢等配套大模板:平模、角模,包括地脚螺栓及垫板,穿墙螺栓及套管等。 1.2 隔离剂:甲基硅树脂、水性脱模剂。 1.3 一般应各有锤子、斧子、打眼电钻、活动扳子、手锯。水平尺、线坠、撬棍、吊装索具等。 2 作业条件: 2.1 按工程结构设计图进行模板设计,确保强度、刚度及稳定性。 2.2 弹好楼层的墙身线、门窗洞口位置线及标高线。 2.3 墙身钢筋绑扎完毕,水电箱盒、预埋件、门窗洞口预埋完毕,检查保护层厚度应满足要求,办完隐蔽工程验收手续。

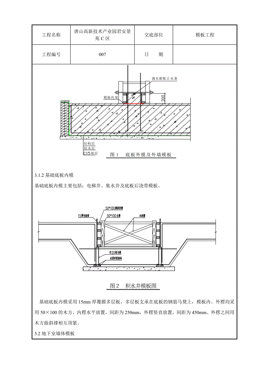
2、2.4 为防止大模板下口跑浆,安装大模板前抹好砂浆找平层,但找平层不能伸入墙身内。 2.5 安装模板前应把大模板板面清理干净,刷好隔离剂(不允许在模板就位后刷隔离剂,防止污染钢筋及混凝土接触面,涂刷均匀,不得漏刷)。 3施工方法3.1基础模板3.1.1基础底板外模考虑底板卷材防水要求,基础底板外模采用24011553机制灰砂砖砌筑外模,墙模厚度240 mm,墙体高度500mm或700 mm。灰砂砖尺寸统一,表面光滑平整,内侧、墙顶抹灰25水泥砂浆。垫层施工时预留砖模位置,底板垫层施工完后,按照图纸尺寸在垫层上弹出砖模位置线,位置线预留出防水卷材的厚度。为了保证砖胎模在底板混凝土浇筑时不移位,浇

3、筑底板混凝土之前,将砖胎模高度的回填土回填完,使用平板振捣器拖振,保证回填土的密实。墙与垫层交接处抹出半径等于2530的圆弧,以满足防水卷材施工要求。3.1.2基础底板内模基础底板内模主要包括:电梯井、集水井及底板后浇带模板。基础底板内模采用15mm厚覆膜多层板,多层板支承在底板的钢筋马凳上,模板内、外楞均采用50100的木方,内楞水平放置,间距为250mm,外楞竖直放置,间距为450mm。外楞之间用木方做斜撑相互顶紧。3.2地下室墙体模板3.2.1施工条件a墙体钢筋绑扎完毕,水电管线、预留洞、预埋件已安装完毕,放好钢筋保护层垫块,办完隐检手续。b墙体边线、模板控制线放线完毕。3.2.2施工工

4、艺流程安装前检查模板底砂浆找平一侧墙模安装就位安装斜撑临时固定清扫墙内杂物放置穿墙螺栓安装就位另一侧模板安装斜撑穿墙螺栓穿过另一侧模板调整模板位置紧固穿墙螺栓斜撑固定与相邻模板连接3.2.3施工要点A 检查墙体边线和模板控制线及墙模板编号,符合设计要求后,安装门窗洞口的模板。B 将一侧墙模板按墙边线就位后,安装斜撑,使其稳定坐落于基准面上。C 安装对拉螺栓和塑料套管,清扫墙内杂物。D 墙模板的面板与次楞在加工场内组合完毕,然后在现场安装。E 次楞采用50100mm木方,间距小于300mm,竖直放置;主楞采用2483.5钢管,间距600mm,水平放置,在墙体底部2m高度内加密,间距为450mm,

5、最下一道距底小于320mm高。F 墙体支模时采用14穿墙螺栓,地下室外墙的穿墙螺栓中心加焊50502.5mm止水钢板;地下室内墙和地上墙体采用带套管穿墙螺栓。穿墙螺栓的间距在墙高2m以下部分采用450600mm,墙高2m以上部分采用600600mm。G 模板斜撑采用483.5钢管,用可调U托调节长度,每组斜撑竖向设置2组,每组斜撑水平间距为1.2m,斜撑水平倾角不大于60,一端顶在背楞上,一端支撑在钢筋地锚上。H 地下室外墙截面的保证,采用在对拉螺栓两端加焊12钢筋横挡,横挡外加15mm40mm40mm垫木或专用塑料封堵作堵头,拆模时连垫木一起拆下,用膨胀水泥砂浆封实抹平。I 内墙截面的保证,

6、采用同墙体等宽的对拉螺栓硬塑料套管加以控制。在墙体两边,按照所放的墙边线用木楔将模板与钢筋地锚顶紧,保证其在混凝土浇筑时位置的固定。3.3独立柱模板3.3.1施工条件柱子钢筋绑扎完毕,预埋件已安装完毕,绑好钢筋保护层垫块,并办完隐检手续。柱边线、模板控制线放线完毕。3.3.2施工工艺流程安装前检查模板底砂浆找平柱模就位并作临时支撑检查柱模对角线及位置并纠正自下而上安装柱箍并做斜撑 全面检查安装质量 群体柱模固定 3.3.3施工要点A 独立柱模板主要采用18mm厚覆膜多层板模板。B 柱模采用18mm厚覆膜多层板,根据柱子截面及高度在木模加工场进行加工制作,加工时将背楞与面板安装好,并预留吊环(1

7、2圆钢)。背楞采用50100mm木方,竖向放置,间距小于250mm。模板按两个大面、两个小面加工,安装时,大面包小面,小面的立面与大面之间粘海绵条防止漏浆。C 柱箍采用48x3.5脚手管紧固,底部2m高度范围内间距为600mm,上部间距为800mm。 D 加工好的模板用红油标上柱子型号、模板尺寸。3.4梁、平台板模板3.4.1施工条件梁轴线、标高线放线完毕柱模板已拆除3.4.2施工工艺流程安装前检查搭设梁模支架梁底模吊装就位起拱绑扎钢筋侧模安装安装侧向支撑检查梁口平直模板的尺寸安装板底模支架安装板底模与相邻模板连接3.4.3施工要点为了保证梁、板底面的平整、光洁度,日后装修时不再抹灰,梁板模板

8、采用15mm厚覆膜多层板及碗扣式脚手架支撑体系。A 板底模次楞采用50100mm木方,间距小于350mm;主楞采用100100mm木方,间距小于1200mm。顶板模板采用满堂红碗扣架支撑体系,顶部采用可调U型托。立杆间距为12001200mm;横杆竖向间距为1.2m1.5m。梁支撑架利用双排碗扣架,梁底水平杆挂线找平后用扣件锁紧,梁高大于750 mm用双扣件。B 梁底模、侧模均在加工场定型加工,将肋板与覆膜多层板组拼好,并预留吊环,肋板间距不大于300mm,肋板采用100100mm2木方,沿长向布置。梁底模主龙骨间距小于1200mm,梁侧模外楞间距均为 600mm。C 在加工场预加工的模板,在

9、模板上用红油标上梁的型号、模板尺寸。D 梁的底模按照设计要求起拱。E 梁板模板安装完后用水准仪测量模板标高,进行校正,并用靠尺找平。F 梁板模板支设时,顶板模压梁侧模,梁侧模包梁底模。G 梁柱节点部位的模板用多层板加工成定型模板,在定型模板上开梁口。定型模板下部高度为柱混凝土已浇筑面下反500mm,此部位按柱模板加固。4模板拆除4.1模板拆除时遵循先支后拆,后支先拆;先拆不承重的模板,后拆承重的模板;自上而下,先拆侧向支撑,后拆竖向支撑的原则。4.2平台梁、板模板拆除要以同条件养护试块的立方体抗压强度为依据。平台梁、板拆模,必须填报拆模申请,经项目部审批同意后,方可拆除梁、板模板及支撑。4.

10、3底模及其支架拆除时的混凝土强度应符合设计要求;当设计无具体要求时,混凝土强度应符合下表的规定。构件类型构件跨度(m)达到设计的混凝土立方体抗压强度标准值的百分率()板2502,8758100梁87581004. 4侧模拆除时的混凝土强度应能保证其表面及棱角不受损伤,混凝土强度大于1.2MPa。4. 5模板拆除时,不应对楼层形成冲击荷载。拆下的模板及时清理粘连物,将模板、支架和扣件应及时收集运出楼层,不得集中堆放。4. 6模板拆除时,主次梁在后浇带断开处,必须做临时支撑,直到后浇带混凝土浇筑完,且达到设计强度的100时才可拆除临时支撑。 5 地上现浇结构安装大模板: 5.1 工艺流程: 准备工

11、作 挂外架子 安内横墙模板 安内纵墙模板 安堵头模板 安外墙内侧模板 合模前钢筋隐检 安外墙外侧模板 预检 5.2 在下层外墙混凝土强度不低于7.5MPa时,利用下一层外墙螺栓孔挂金属三角平台架。 5.3 安装内横墙、内纵墙模板 A 按照先横墙后纵墙的安装顺序,将一个流水段的正号模板用塔吊按顺序吊至安装位置初步就位,用撬棍按墙位线调整模板位置,对称调整模板的一对地脚螺栓或斜杆螺栓。用托线板测垂直校正标高,使模板的垂直度、水平度、标高符合设计要求,立即拧紧螺栓。 B 合模前检查钢筋、水电预埋管件、门窗洞口模板、穿墙套管是否遗漏,位置是否准确,安装是否牢固,是否削弱断面过多等,合反号模板前将墙内杂

12、物清理干净。5.4 在内墙模板的外端头安装活动堵头模板,它可以用木板或用铁板根据墙厚制作,模板要严密,防止浇筑内墙混凝土时,混凝土从外端头部位流出。 5.5 先安装外墙内侧模板,按楼板上的位置线将大模板就位找正,然后安装门窗洞口模板。 5.6 合模板前将钢筋、水电等预埋管件进行隐检。 5.7 安装外墙外侧模板,模板放在金属三角平台架上,将模板就位,穿螺栓紧固校正,注意施工缝模板的连接处必须严密、牢固可靠,防止出现错台和漏浆现象。 6 拆除大模板 6.l 在常温条件下,墙体混凝土强度必须达1MPa,冬期施工全现浇结构外墙混凝土强度在7.5MPa,内墙混凝土强度在5MPa才准拆模,拆模时应以同条件

13、养护试块抗压强度为准。 6.2 拆除模板顺序与安装模板顺序相反,先拆纵墙模板后拆横墙模板,首先拆下穿墙螺栓,再松开地脚螺栓,使模板向后倾斜与墙体脱开。如果模板与混凝土墙面吸附或粘结不能离开时,可用撬棍撬动模板下口,不得在墙上口撬模板,或用大锤砸模板。应保证拆模时不晃动混凝土墙体,尤其拆门窗洞模板时不能用大锤砸模板。 6.3 拆除全现浇结构模板时,应先拆外墙外侧模板,再拆除内侧模板。 6.4 清除模板平台上的杂物,检查模板是否有钩挂兜绊的地方,调整塔臂至被拆除的模板上方,将模板吊出。 6.5 大模板吊至存放地点时,必须一次放稳,保持自稳角为7580,及时进行板面清理,涂刷隔离剂,防止粘连灰浆。

14、6.6 大模板应定期进行检查与维修,保证使用质量。 7 质量标准 7.1 保证项目:模板及其支架必须具有足够的强度、刚度、稳定性。其支架的支承部分应有足够支承面积。 7.2 基本项目:大模板的下口及大模板与角模接缝处要严实,不得漏浆。模板接缝处,接缝的最大宽度不应超过规定,模板与混凝土的接触面应清理干净。隔离剂涂刷均匀。 7.3 允许偏差项目见表4-4。 现浇剪力墙结构大模板允许偏差 表4-4 允许偏差 (mm) 多层大模 高层大模 墙、轴线位移 5 3 尺量检查 标 高 5 5 用水准仪或拉线和尺量检查 墙、截面尺寸 2 2 尺量检查 每层垂直度 3 3 用2m托线板检查 相邻两板表面高低差 2 2 用直尺和尺量检查 表面平整度 2 2 用2m靠尺和楔形塞尺检查 预埋钢板中心线位移 3 3 预埋管、预留孔中心线位移 3 3 中心线位移 2 2 外露长度 +10 0 +10 0 中心线位移 10 10 截面内部尺

展开阅读全文
相关资源
猜你喜欢
相关搜索

当前位置:首页 > 建筑/环境 > 施工组织

copyright@ 2008-2023 1wenmi网站版权所有

经营许可证编号:宁ICP备2022001189号-1

本站为文档C2C交易模式,即用户上传的文档直接被用户下载,本站只是中间服务平台,本站所有文档下载所得的收益归上传人(含作者)所有。第壹文秘仅提供信息存储空间,仅对用户上传内容的表现方式做保护处理,对上载内容本身不做任何修改或编辑。若文档所含内容侵犯了您的版权或隐私,请立即通知第壹文秘网,我们立即给予删除!