人工挖土施工工艺.doc

上传人:p** 文档编号:953890 上传时间:2024-05-28 格式:DOC 页数:3 大小:32KB
下载 相关 举报
人工挖土施工工艺.doc_第1页
第1页 / 共3页
人工挖土施工工艺.doc_第2页
第2页 / 共3页
人工挖土施工工艺.doc_第3页
第3页 / 共3页
亲,该文档总共3页,全部预览完了,如果喜欢就下载吧!
资源描述

《人工挖土施工工艺.doc》由会员分享,可在线阅读,更多相关《人工挖土施工工艺.doc(3页珍藏版)》请在第壹文秘上搜索。

1、人工挖土1 范 围 本工艺标准适用于一般工业及民用建筑物、构筑物的基坑(槽)和管沟等人工挖土。2 施工准备 2.1 主要机具:尖、平头铁锹、手锤、手推车、梯子、铁镐、撬棍、钢尺、坡度尺、小线或20号铅丝等。 2.2 作业条件: 2.2.1 土方开挖前,应摸清地下管线等障碍物,并应根据施工方案的要求,将施工区域内的地上、地下障碍物清除和处理完毕。 2.2.2 建筑物或构筑物的位置或场地的定位控制线(桩),标准水平桩及基槽的灰线尺寸,必须经过检验合格,并办完预检手续。 2.2.3 场地表面要清理平整,做好排水坡度,在施工区域内,要挖临时性排水沟。 2.2.4 夜间施工时,应合理安排工序,防止错挖或

2、超挖。施工场地应根据需要安装照明设施,在危险地段应设置明显标志。 2.2.5 开挖低于地下水位的基坑(槽)、管沟时,应根据当地工程地质资料,采取措施降低地下水位,一般要降至低于开挖底面的50cm,然后再开挖。 2.2.6 熟悉图纸,做好技术交底。3 操作工艺 3.1 工艺流程:确定开挖的顺序和坡度沿灰线切出槽边轮廓线分层开挖修整槽边清底 3.2 坡度的确定: 3.2.1 在天然湿度的土中,开挖基坑(槽)和管沟时,当挖土深度不超过下列数值的规定,可不放坡,不加支撑。 3.2.1.1 密实、中密的砂土和碎石类土(充填物为砂土)一1.0m; 3.2.1.2 硬塑、可塑的粘质粉土及粉质粘土一1.25m

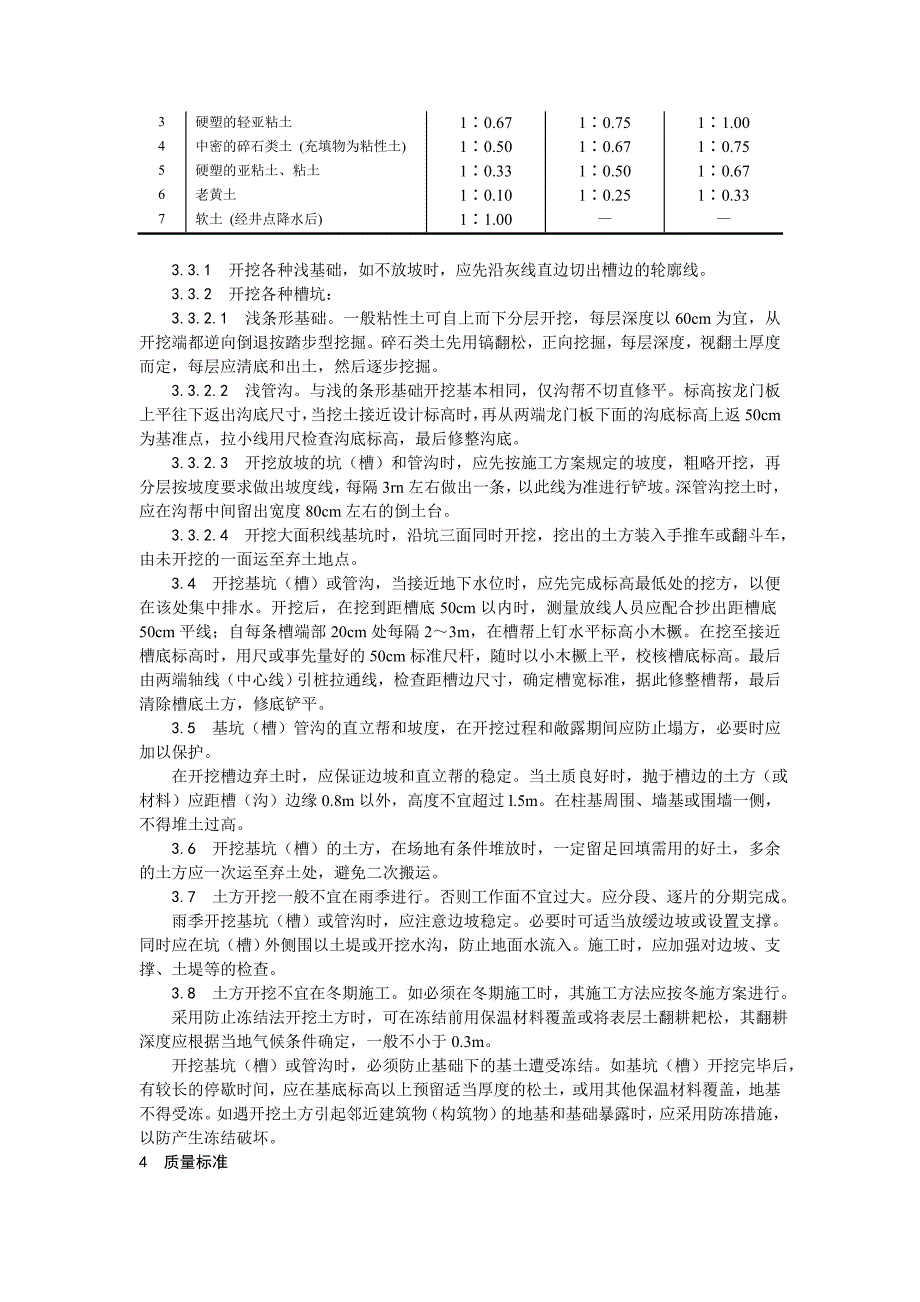
3、; 3.2.1.3 硬塑、可塑的粘土和碎石类土(充填物为粘性土)一1.5m; 3.2.1.4 坚硬的粘土一2.0m。 3.2.2 超过上述规定深度,在5m以内时,当土具有天然湿度,构造均匀,水文地质条件好,且无地下水,不加支撑的基坑(槽)和管沟,必须放坡。边坡最陡坡度应符合表1-1的规定。3.3 根据基础和土质以及现场出土等条件,要合理确定开挖顺序,然后再分段分层平均开挖。 各类土的边坡坡度 表1-1土 的 类 别边 坡 坡 度 (高宽)坡顶无荷载坡质有静载坡顶有动载1 中密的砂土11.0011.2511.502 中密的碎石类土 (充填物为砂土)10.7511.0011.253 硬塑的轻亚粘土

4、10.6710.7511.004 中密的碎石类土 (充填物为粘性土)10.5010.6710.755 硬塑的亚粘土、粘土10.3310.5010.676 老黄土10.1010.2510.337 软土 (经井点降水后)11.00 3.3.1 开挖各种浅基础,如不放坡时,应先沿灰线直边切出槽边的轮廓线。 3.3.2 开挖各种槽坑: 3.3.2.1 浅条形基础。一般粘性土可自上而下分层开挖,每层深度以60cm为宜,从开挖端都逆向倒退按踏步型挖掘。碎石类土先用镐翻松,正向挖掘,每层深度,视翻土厚度而定,每层应清底和出土,然后逐步挖掘。 3.3.2.2 浅管沟。与浅的条形基础开挖基本相同,仅沟帮不切直修

5、平。标高按龙门板上平往下返出沟底尺寸,当挖土接近设计标高时,再从两端龙门板下面的沟底标高上返50cm为基准点,拉小线用尺检查沟底标高,最后修整沟底。 3.3.2.3 开挖放坡的坑(槽)和管沟时,应先按施工方案规定的坡度,粗略开挖,再分层按坡度要求做出坡度线,每隔3rn左右做出一条,以此线为准进行铲坡。深管沟挖土时,应在沟帮中间留出宽度80cm左右的倒土台。 3.3.2.4 开挖大面积线基坑时,沿坑三面同时开挖,挖出的土方装入手推车或翻斗车,由未开挖的一面运至弃土地点。 3.4 开挖基坑(槽)或管沟,当接近地下水位时,应先完成标高最低处的挖方,以便在该处集中排水。开挖后,在挖到距槽底50cm以内

6、时,测量放线人员应配合抄出距槽底50cm平线;自每条槽端部20cm处每隔23m,在槽帮上钉水平标高小木橛。在挖至接近槽底标高时,用尺或事先量好的50cm标准尺杆,随时以小木橛上平,校核槽底标高。最后由两端轴线(中心线)引桩拉通线,检查距槽边尺寸,确定槽宽标准,据此修整槽帮,最后清除槽底土方,修底铲平。 3.5 基坑(槽)管沟的直立帮和坡度,在开挖过程和敞露期间应防止塌方,必要时应加以保护。 在开挖槽边弃土时,应保证边坡和直立帮的稳定。当土质良好时,抛于槽边的土方(或材料)应距槽(沟)边缘0.8m以外,高度不宜超过l.5m。在柱基周围、墙基或围墙一侧,不得堆土过高。 3.6 开挖基坑(槽)的土方

7、,在场地有条件堆放时,一定留足回填需用的好土,多余的土方应一次运至弃土处,避免二次搬运。 3.7 土方开挖一般不宜在雨季进行。否则工作面不宜过大。应分段、逐片的分期完成。 雨季开挖基坑(槽)或管沟时,应注意边坡稳定。必要时可适当放缓边坡或设置支撑。同时应在坑(槽)外侧围以土堤或开挖水沟,防止地面水流入。施工时,应加强对边坡、支撑、土堤等的检查。 3.8 土方开挖不宜在冬期施工。如必须在冬期施工时,其施工方法应按冬施方案进行。 采用防止冻结法开挖土方时,可在冻结前用保温材料覆盖或将表层土翻耕耙松,其翻耕深度应根据当地气候条件确定,一般不小于0.3m。 开挖基坑(槽)或管沟时,必须防止基础下的基土

8、遭受冻结。如基坑(槽)开挖完毕后,有较长的停歇时间,应在基底标高以上预留适当厚度的松土,或用其他保温材料覆盖,地基不得受冻。如遇开挖土方引起邻近建筑物(构筑物)的地基和基础暴露时,应采用防冻措施,以防产生冻结破坏。4 质量标准 4.1 保证项目: 4.1.1 柱基、基坑、基槽和管沟基底的土质必须符合设计要求,并严禁扰动。 4.2 允许偏差项目,见表1-2。 基坑、管沟外形尺寸允许偏差值 表1-2项次项 目允许偏差 (mm)检 验 方 法123标高长度、宽度边坡偏陡+0 -50-0不允许 用水准仪检查 用经纬仪、拉线和尺量检查 观察或用坡度尺检查5 成品保护 5.1 对定位标准桩、轴线引桩、标准

9、水准点、龙门板等,挖运土时不得碰撞,也不得坐在龙门板上休息。并应经常测量和校核其平面位置、水平标高和边坡坡度是否符合设计要求。定位标准桩和标准水准点,也应定期复测检查是否正确。 5.2 土方开挖时,应防止邻近已有建筑物或构筑物、道路、管线等发生下沉或变形。必要时,与设计单位或建设单位协商采取防护措施,并在施工中进行沉降和位移观测。 5.3 施工中如发现有文物或古墓等,应妥善保护,并应立即报请当地有关部门处理后,方可继续施工。如发现有测量用的永久性标桩或地质、地震部门设置的长期观测点等,应加以保护。在敷设地上或地下管道、电缆的地段进行土方施工时,应事先取得有关管理部门的书面同意,施工中应采取措施

10、,以防损坏管线。6 应注意的质量问题 6.1 基底超挖:开挖基坑(槽)或管沟均不得超过基底标高。如个别地方超挖时,其处理方法应取得设计单位的同意,不得私自处理。 6.2 软土地区桩基挖土应防止桩基位移:在密集群桩上开挖基坑时,应在打桩完成后,间隔一段时间,再对称挖土;在密集桩附近开挖基坑(槽)时,应事先确定防桩基位移的措施。 6.3 基底未保护:基坑(槽)开挖后应尽量减少对基上的扰动。如基础不能及时施工时,可在基底标高以上留出0.3m厚土层,待做基础时再挖掉。 6.4 施工顺序不合理;土方开挖宜先从低处进行,分层分段依次开挖,形成一定坡度,以利排水。 6.5 开挖尺寸不足:基坑(槽)或管沟底部的开挖宽度,除结构宽度外,应根据施工需要增加工作面宽度。如排水设施、支撑结构所需的宽度,在开挖前均应考虑。 6.6 基坑(槽)或管沟边坡不直不平,基底不平:应加强检查,随挖随修,并要认真验收。7 质量记录 本工艺标准应具备以下质量记录: 7.1 工程地质勘察报告。 7.2 工程定位测量记录。

展开阅读全文
相关资源
猜你喜欢
相关搜索

当前位置:首页 > 建筑/环境 > 建筑资料

copyright@ 2008-2023 1wenmi网站版权所有

经营许可证编号:宁ICP备2022001189号-1

本站为文档C2C交易模式,即用户上传的文档直接被用户下载,本站只是中间服务平台,本站所有文档下载所得的收益归上传人(含作者)所有。第壹文秘仅提供信息存储空间,仅对用户上传内容的表现方式做保护处理,对上载内容本身不做任何修改或编辑。若文档所含内容侵犯了您的版权或隐私,请立即通知第壹文秘网,我们立即给予删除!