变压器吊罩器身检查检修及质量标准.docx

上传人:p** 文档编号:985648 上传时间:2024-06-06 格式:DOCX 页数:4 大小:16.29KB
下载 相关 举报
变压器吊罩器身检查检修及质量标准.docx_第1页
第1页 / 共4页
变压器吊罩器身检查检修及质量标准.docx_第2页
第2页 / 共4页
变压器吊罩器身检查检修及质量标准.docx_第3页
第3页 / 共4页
变压器吊罩器身检查检修及质量标准.docx_第4页
第4页 / 共4页
亲,该文档总共4页,全部预览完了,如果喜欢就下载吧!
资源描述

《变压器吊罩器身检查检修及质量标准.docx》由会员分享,可在线阅读,更多相关《变压器吊罩器身检查检修及质量标准.docx(4页珍藏版)》请在第壹文秘上搜索。

1、变压器吊罩器身检查检修及质量标准8.1.1工作条件与要求8.1.1.1吊钟罩一般应在室内进行,如在露天进行时,应选在无尘土飞扬及其它污染的晴天进行,器身暴露在空气中时间不超过如下规定,空气相对湿度W65%为16小时,空气相对湿度W75%为12小时,器身暴露时间是从变压器放油时起止开始至开始抽真空或注油时为止,如暴露时间需超过上述规定,宜接入干燥空气装置进行施工。8.1.1.2器身温度应不低于周围环境温度,否则应用真空滤油机循环加热油煎变压器加热,使器身温度高于环境温度5以上。8.1.1.3检查器身时或进入油箱时,应有专人进行,穿着专用的检修工作服和鞋袜,并戴清洁手套,寒冷天气还应戴口罩,照明应

2、采用低压行灯。8.1.1.4进行器身检查所使用的工具应由专人保管,并应编号登记,防止遗留在油箱内或器身上,进入变压器油箱内检修时,应考虑通风,防止工作人员窒息。8. 1.1.5所打开的盖板处要有防尘措施,严防灰尘进入箱中。8.1. 2吊罩或打开入孔内检过程8.1.2.1吊罩要统一指挥,四角设专人监视,钟罩四角打晃绳,试吊无问题后起吊,起吊要平衡,保持钟罩与器身方向的一致性,保持钟罩内周围与器身外部有一定的间隙,不可碰击夹件,线圈,钟罩吊出后慢慢放在枕木上。8.1.2.2进入油箱内检的变压器,放油时要以0.7311f分的流量向箱内吹入干燥的空气防止器身受潮,放油后要一直维持吹入干燥空气,直到检完

3、封盖为止,吹入流量可以维持在0.211f分左右。8.1.2.3为了减少器身在空气中的暴露时间,放油至箱内剩油高200MM左右时,便可在继续排油的同时,开始吊罩或内检。8.1.2.4注意有载调压变压器须将有载开关传动机构中的水平轴拆除后,方可起吊上节油箱,并做好位置标记。8.1.2.5必须指派专人进行器身检查和试验工作。8.1.2.6工作人员只能沿脚用梯子或架上下,严禁登踩引线,线圈和绝缘支架。8.1.2.7进入检查和试验人员必须联系好,遵循先检查检修工作,防止在进行绝缘测试时,静电击伤检修人员。8.1.3绕组检修检修工艺质量标准1检查相间隔板和围屏(宜解开一相)有无破损、变色、变形、放电痕迹,

4、如发现异常应打开其它两相围屏进行检查1、(1)围屏清洁无破损,绑扎紧固完整,分接引线出口处封闭良好,围屏无变形、发热和树枝状放电痕迹(2)围屏的起头应放在绕组的垫块上,接头处一定要错开搭接,并防止油道堵塞。(3)检查支撑围屏的长垫块应无爬电痕迹,若长垫块在中部高场强区时,应尽可能割短相同距离最小处的福向垫块2-4个。(4)相间隔完整并固定牢固。2检查绕组表面是否清洁,匝绝缘有无破损2、(1)绕组要清洁,表面无油垢,无变形。(2)整个绕组无倾斜、位移,导线福向无明显弹出现像。3检查绕组各部垫块有无位移和松动情况3、各部垫块应排列整齐,辅向间距相等,轴向成一垂直线,支撑牢固有适当压紧力,垫块外露出

5、绕组的长度至少应超过绕组导线的厚度。4检查绕组绝缘有无破损、油道有无被绝缘、油垢或杂物(如硅胶粉末)堵塞现象,必要时可用软毛刷或绸布、泡沫塑料轻轻擦拭,绕组线匝表面如有破损裸露导线外,应进行包扎处理4、(1)油道保持畅通,无油垢及其他杂物积存(2)外观整齐清洁,绝缘及导线无破损。(3)特别注意导线的统包绝缘,不可将油道堵塞,以防局部发热、老化。5用手指按压绕组表面检查其绝缘状态5、绝缘状态可分为:一级绝缘:绝缘有弹性,用手指按压后无残留变形,属良好状态。二级绝缘:绝缘仍有弹性,用手指按压时无裂纹、脆化、属合格状态。三级绝缘:绝缘脆化,呈深褐色,用手指按压时有少量裂纹和变形,属勉强可用状态。四级

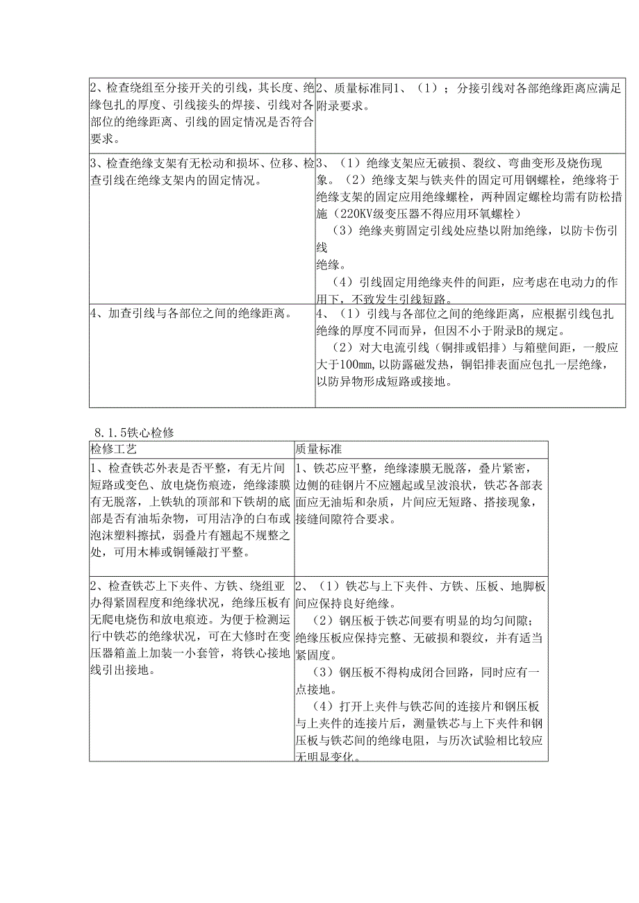
6、绝缘:绝缘已严重脆化,呈黑褐色,用手指按压时即酥脆、变形、脱落,甚至可见裸露导向,属不合格状态。8.1.4引线及绝缘支架检修检修工艺质量标准1、检查引线及引线锥的绝缘包扎有无变形、变脆、破损、引线有无断股,引线与引线接头处焊接情况是否良好,有无过热现象。1、(1)引线绝缘应完好,无变形、变脆,引线无断股卡伤情况。(2)对穿缆引线,为防止引线与套管的导管接触处产生分流烧伤,应将引线用白布半迭包绕一层。220kv引线接头焊接处去毛刺,表面光洁,包金属屏蔽层后再加包绝缘。(3)早期采用锡焊的引线接头应尽可能改为磷铜或银焊接。(4)接头表面平整、清洁、光滑无毛刺,并不得有其他杂质。(5)引线长短适宜,

7、不应有扭曲现象。(6)引线绝缘的厚度,应符合附录的规定。2、检查绕组至分接开关的引线,其长度、绝缘包扎的厚度、引线接头的焊接、引线对各部位的绝缘距离、引线的固定情况是否符合要求。2、质量标准同1、(1);分接引线对各部绝缘距离应满足附录要求。3、检查绝缘支架有无松动和损坏、位移、检查引线在绝缘支架内的固定情况。3、(1)绝缘支架应无破损、裂纹、弯曲变形及烧伤现象。(2)绝缘支架与铁夹件的固定可用钢螺栓,绝缘将于绝缘支架的固定应用绝缘螺栓,两种固定螺栓均需有防松措施(220KV级变压器不得应用环氧螺栓)(3)绝缘夹剪固定引线处应垫以附加绝缘,以防卡伤引线绝缘。(4)引线固定用绝缘夹件的间距,应考

8、虑在电动力的作用下,不致发生引线短路。4、加查引线与各部位之间的绝缘距离。4、(1)引线与各部位之间的绝缘距离,应根据引线包扎绝缘的厚度不同而异,但因不小于附录B的规定。(2)对大电流引线(铜排或铝排)与箱壁间距,一般应大于100mm,以防露磁发热,铜铝排表面应包扎一层绝缘,以防异物形成短路或接地。8.1.5铁心检修检修工艺质量标准1、检查铁芯外表是否平整,有无片间短路或变色、放电烧伤痕迹,绝缘漆膜有无脱落,上铁轨的顶部和下铁胡的底部是否有油垢杂物,可用洁净的白布或泡沫塑料擦拭,弱叠片有翘起不规整之处,可用木棒或铜锤敲打平整。1、铁芯应平整,绝缘漆膜无脱落,叠片紧密,边侧的硅钢片不应翘起或呈波

9、浪状,铁芯各部表面应无油垢和杂质,片间应无短路、搭接现象,接缝间隙符合要求。2、检查铁芯上下夹件、方铁、绕组亚办得紧固程度和绝缘状况,绝缘压板有无爬电烧伤和放电痕迹。为便于检测运行中铁芯的绝缘状况,可在大修时在变压器箱盖上加装一小套管,将铁心接地线引出接地。2、(1)铁芯与上下夹件、方铁、压板、地脚板间应保持良好绝缘。(2)钢压板于铁芯间要有明显的均匀间隙;绝缘压板应保持完整、无破损和裂纹,并有适当紧固度。(3)钢压板不得构成闭合回路,同时应有一点接地。(4)打开上夹件与铁芯间的连接片和钢压板与上夹件的连接片后,测量铁芯与上下夹件和钢压板与铁芯间的绝缘电阻,与历次试验相比较应无明显变化。3、检

10、查压钉、绝缘垫圈的接触情况,用专用扳手逐个紧固上下夹件、方铁、压钉等各部位紧固螺栓。3、螺栓紧固、夹件上的正、反压钉和锁紧螺帽无松动,与绝缘叠圈接触良好,无放电烧伤痕迹,反压钉与上夹件有足够距离。4、用专用扳手紧固上下铁芯的穿心螺栓,检查与测量绝缘情况。4、穿心螺栓紧固,其绝缘电阻与历次试验比较无明显变化。5、检查铁心间和铁芯与夹件间的油路5、油路应畅通,油道垫块无脱落和堵塞,且应排列整齐。6、检查铁芯接地片的连接及绝缘状况。6、铁芯只允许一点接地,接地片用厚度O.5mm,厚度不小于30mm的紫铜片,插入3-4级铁芯间,对大型变压器插入深度不小于80mm,其外裸部分应包扎绝缘,防止短路铁芯。7

11、、检查无孔结构铁芯的拉板和钢带。7、应紧固并有足够的机械强度,绝缘良好不构成环路,不与铁芯相接触。8、检查铁芯电场屏蔽绝缘及接地情况。1、绝缘良好,接地可靠。8.1.6油箱检修检修工艺质量标准1、对油箱上焊点、焊缝中存在的沙眼等渗漏点进行补焊。2、清扫油箱内部,清除积存在箱底的油污杂质。3、清扫强油循环管路,检查固定于下夹件上的导向绝缘管,连接是否牢固,表面有无放电痕迹。打开检查孔,清扫联箱和集油盒内杂质。4、检查钟罩法兰结合面是否平整,发现沟痕应补焊磨平。5、检查器身定位钉。6、检查磁(电)屏蔽装置,有无松动放电现象,固定是否牢固。7、检查钟罩或油箱的密封胶垫,接头是否良好,接头处是否放在油箱法兰的直线部位。8、检查内部油漆情况,对局部脱漆和锈蚀部位应处理,重新补漆。1、消除渗漏点。2、油箱内部洁净,无锈蚀,漆膜完整。3、强油循环管路内部清洁,导向管连接牢固,绝缘管表面光滑,漆膜完整、无破损、无放电痕迹。4、法兰接合面清洁平整。5、防止定位钉造成铁芯多点接地,定位钉无影响可不退出。6、磁电屏蔽装置固定牢固无放电痕迹,可靠接地。7、胶垫接头粘和牢固,并放置在油箱法兰直线部位的两螺栓的中间,搭接面平放,搭接面不少于胶垫宽度的2-3倍,胶垫压缩量为其厚度的1/3左右(胶棒压缩量为1/2)8、内部漆膜完整,附着牢固。

展开阅读全文
相关资源
猜你喜欢
相关搜索

当前位置:首页 > 行业资料 > 国内外标准规范

copyright@ 2008-2023 1wenmi网站版权所有

经营许可证编号:宁ICP备2022001189号-1

本站为文档C2C交易模式,即用户上传的文档直接被用户下载,本站只是中间服务平台,本站所有文档下载所得的收益归上传人(含作者)所有。第壹文秘仅提供信息存储空间,仅对用户上传内容的表现方式做保护处理,对上载内容本身不做任何修改或编辑。若文档所含内容侵犯了您的版权或隐私,请立即通知第壹文秘网,我们立即给予删除!