架子工程专项施工方案脚手架施工方案.doc

上传人:p** 文档编号:1052132 上传时间:2024-06-26 格式:DOC 页数:15 大小:316.72KB
下载 相关 举报
架子工程专项施工方案脚手架施工方案.doc_第1页
第1页 / 共15页
架子工程专项施工方案脚手架施工方案.doc_第2页
第2页 / 共15页
架子工程专项施工方案脚手架施工方案.doc_第3页
第3页 / 共15页
架子工程专项施工方案脚手架施工方案.doc_第4页
第4页 / 共15页
架子工程专项施工方案脚手架施工方案.doc_第5页
第5页 / 共15页
架子工程专项施工方案脚手架施工方案.doc_第6页
第6页 / 共15页
架子工程专项施工方案脚手架施工方案.doc_第7页
第7页 / 共15页
架子工程专项施工方案脚手架施工方案.doc_第8页
第8页 / 共15页
架子工程专项施工方案脚手架施工方案.doc_第9页
第9页 / 共15页
架子工程专项施工方案脚手架施工方案.doc_第10页
第10页 / 共15页
亲,该文档总共15页,到这儿已超出免费预览范围,如果喜欢就下载吧!
资源描述

《架子工程专项施工方案脚手架施工方案.doc》由会员分享,可在线阅读,更多相关《架子工程专项施工方案脚手架施工方案.doc(15页珍藏版)》请在第壹文秘上搜索。

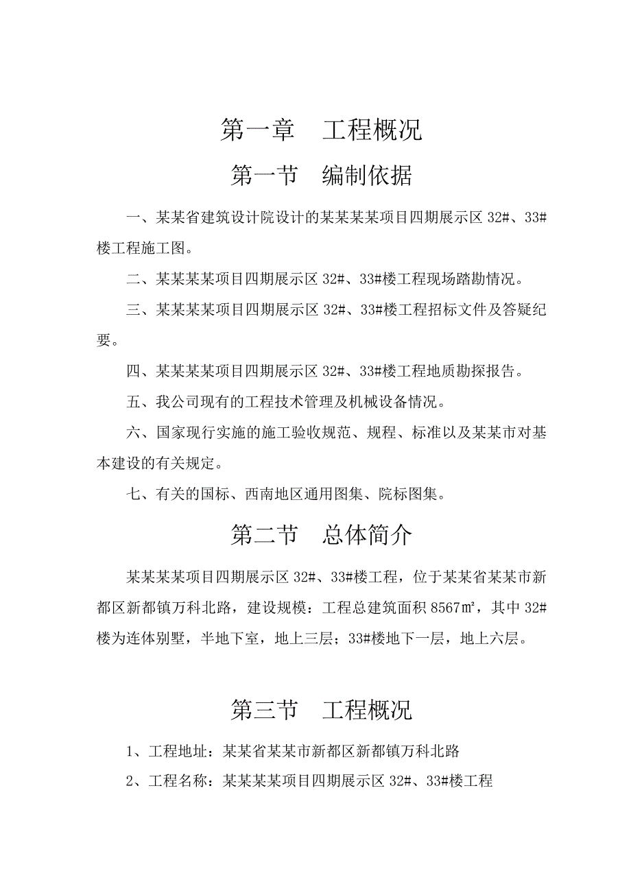
1、目 录第一章 工程概况1第一节 编制依据1第二节 总体简介1第三节 工程概况2第二章 结构施工脚手架施工方法2一、外脚手架的选型2二、双排脚手搭设及设计计算2三、双排落地脚手架7四、脚手架的防护9五、脚手架的验收9六、脚手架的安全管理9第三章 安全措施12一、双排脚手架搭设工程安全措施12二、扣件式双排钢管脚手架拆除工程安全措施12三、室内满堂脚手架搭设工程安全措施14 第一章 工程概况第一节 编制依据一、某某省建筑设计院设计的某某某某项目四期展示区32#、33#楼工程施工图。二、某某某某项目四期展示区32#、33#楼工程现场踏勘情况。三、某某某某项目四期展示区32#、33#楼工程招标文件及答

2、疑纪要。四、某某某某项目四期展示区32#、33#楼工程地质勘探报告。五、我公司现有的工程技术管理及机械设备情况。六、国家现行实施的施工验收规范、规程、标准以及某某市对基本建设的有关规定。七、有关的国标、西南地区通用图集、院标图集。第二节 总体简介某某某某项目四期展示区32#、33#楼工程,位于某某省某某市新都区新都镇万科北路,建设规模:工程总建筑面积8567,其中32#楼为连体别墅,半地下室,地上三层;33#楼地下一层,地上六层。第三节 工程概况1、工程地址:某某省某某市新都区新都镇万科北路2、工程名称:某某某某项目四期展示区32#、33#楼工程3、建设单位:某某万科房地产有限公司4、建设规模

3、:工程总建筑面积8567,其中32#楼为连体别墅,半地下室,地上三层;33#楼地下一层,地上六层。第二章 结构施工脚手架施工方法一、外脚手架的选型本工程施工时考虑最大程度上降低粉尘污染以及有效的防止落物伤人,沿主体结构四周设落地式双排落地式脚手架,脚手架搭设采用483.5钢管,安全防护采用密目安全网。二、双排落地式脚手架搭设及设计计算1、双排落地式脚手搭设施工脚手板采用50厚木板,外立柱内侧采用密目式安全网,全封闭。安全网必须采用符合要求的系绳,将网边每隔450mm(安全网环扣间隔)系牢在脚手管上。结构作业时,作业层数一层(n1=1),初选脚手架设计参数:立杆纵距la=1.6米,立杆横距lb=

4、0.9米,步距h=1.5米。其他计算参数:483.5钢管立杆截面积A=489mm2,截面抵抗矩W=5.08103(mm3),立杆回转半径i=15.8mm,基本风压0=1.10.25=0.275(KN/m2)。钢材抗压强度设计值fC=0.205(KN/mm2),弹性模量E=2.06102(KN/mm2),钢管截面惯性矩I=12.19104(mm4)。连墙杆二步三跨设置。2、荷载计算恒载标准值:GK=Hi(gk1+gk3)+nllagk2,查建筑施工手册gk1:以每米架高计的构架基本结构杆部件的自重计算基数,取0.1058 (KN/m)gk2:以每米立杆纵距(la)计的作业层面材料的自重计算基数,

5、取0.3459(KN/m).gk3:以每米架高计的外立面整体拉结杆件和防护材料的自重计算基数,取0.0768(KN/m)n1;同时存在的作业层设置数 取n1=1Hi:立杆计算截面以上的架高(M),取Hi=18(m)则:GK=18(0.1058+0.0768)+11.50.3459=3.80565(KN)。、 活载标准值:Qk=n1lagK实用施工荷载标准值3(KN/m2),查建筑施工手册gk=1.35(KN/m)则:QK=11.51.35=2.025(KN)风荷载标准值:WK=0.7SZ0S:脚手架风荷载体型系数,S=1.3 =0.4(密目式安全网)。S=1.30.4=0.52。Z:风压高度变

6、化系数,离地50(M)处Z=1.67则:WK=0.70.521.670.275=0.(KN/M2)3、横向水平杆强度与变形计算强度计算计算简图如图示 GK+QK=3.806+2.025=5.831(KN)q=0.35(KN/m2)1.5(m)=0.525(KN/m)(防护木板)则:MGK=3.8060.90.35/1.25+0.1250.5251.252KN.m62(KN.m)mQK=2.0250.9KN.m/1.25=0.510(KN.m)弯矩计算值:M=1.2MGK+1.4MQK=1.21.062+1.4KN.m0=1.988(KN.m)设置双横杆,则每根横杆抗弯强度:=M/W=1.988

7、1060.5/5.08103=195.669(N/mm2)f=205(N/mm2)(满足要求) 度验算V=(1、23.806+1.42.025)1030.35103 (900900+2900350)3/3+51.20.525(1250)4 = =2.59077106 9.9766108+7.69041012=9.1493(mm)+0.79759(mm)=9.9468(mm)其中:弹性模量E=2.06105(N/ mm2)惯性矩I=12.19104( mm 4)设置双横杆,则每根横杆的 度:V/2=9.9468/2=4.9734(mm)【V】=L/150=1250/150=8.33(mm)且:V

8、/210(mm) (满足要求)4、整体稳定性轴向力设计值:N=1.2GK+0.851.4QK=1.23.806+0.851.42.025=6.977(KN)风荷载设计值产生的立杆段弯矩:Mw=0.851. 4Mwk=0.851.4WkLah2/10= =0.851.40.1671.51.8KN.m10=0.0966(KN.m)轴心受压构件稳定系数 =1.45(连墙杆按二步三跨,用插值法查表得)计算长度:l0=kh=1.1551.451.8=3.015(m)回转半径:i=15.8 (mm)长细比:=L 0/i=3.015103/15.8=191查表: =0.197、验算稳定N/( A)+Mw/w

9、=6.977103/(0.1974.89102)+0.0966106/5.08103=91.44(N/mm2)f=205(N/mm2)(满足要求)5、连墙件计算连墙件采用钢管扣件与框架结构拉结,间距二步三跨。连墙件轴向力设计值:NL= NLW+N0N0:连墙件约束脚手架平面外变形产生的轴向力,双排架取N0=5(KN)NL=1.4WKAW+5=1.40.167(21.8)(31.5)+5=8.79(KN)每个扣件抗滑承载力N=NL/2=8.79/2=4.395【N】=8.5(KN)(满足要求)8、外脚手架搭设示意图附后。三、双排落地脚手架(一)构造要求立杆纵距1.6m,横距0.9m,大横杆步距1

10、.5,内立杆距结构边距离为30cm,以保证一定的操作活动空间。上、下两根大横杆之间设一道护身栏杆。上、下横杆接长位置应错开布置在不同的立杆纵距中,以减少立杆偏心受载,与相近立杆的距离不大于纵距的三分之一。落地式脚手架扫地杆通长设置在距外架底部20cm处。搭设立面示意图:(二)落地式外脚手架的搭设1、施工准备选料备料:在进行基础底板施工时,应开始准备外脚手架的材料,挑选合格的钢管、扣件,并对油漆剥落的钢管补刷油漆。外脚手钢管采用单独的一种颜色,以免与其它钢管混淆。同时根据施工方案先配备立杆、大横杆、小横杆及剪刀撑的长度。在基础施工完成后,对搭设外架部分的基底进行清理,并根据施工方案确定的尺寸弹出

11、外架的尺寸线。脚手架基底回填土必须严格分层夯实,垫木采用宽度不少于200mm,厚50mm的木板通长布设。外架搭设高度超过施工高度1.2m.回填土耐压强度不低于50-80KN/M22、搭设程序及方法(1)搭设顺序:做好搭设的准备工作按房屋的平面形状放线铺设垫板按立杆间距排放底底放置纵向扫地杆逐根竖立立杆,随即与纵向扫地杆扣牢安装横向扫地杆,并与立杆或纵向扫地杆扣牢安装第一步大横杆安装第一步小横杆(小横杆应搭设在扫地杆下)第二步大横杆第三步小横杆加设临时抛撑(上端与第二步大横杆扣牢,在装设两道联墙杆后方可拆除)第三、四步大横杆和小横杆设置联墙杆接立杆加设剪刀撑铺脚手板绑护身栏杆和挡脚板立面挂安全网

12、。扫地杆的高度离地面不大于200mm。在搭设一步高后进行立杆和大横杆的校正调直。立杆用线锤校正其垂直度,大横杆应拉线调直并校正水平。脚手板的铺设:结构施工时,作业层脚手板沿纵向满铺,做到严密、牢固、铺稳、铺实、铺平,不得留50mm以上间隙。离开墙面35cm,严禁留长度为150mm的探头板。搭接铺设的脚手板,要求两块脚手板端头的搭接长度应不小于400mm,接头处必须在小横杆上。(2)支撑体系:1)纵向支撑:基础至二层楼面的脚手架,在其两端和转角处设置剪力撑,斜杆与地面夹角在4060范围内,底部斜杆下端应落地支撑在垫板上。各组剪力撑之间间距不大于15M。2)连墙拉杆的设置:连墙点的位置设置在与立杆

13、和大横杆相交的节点处,离节点间距不宜大于30cm。连墙件布置为二步三跨。四、脚手架的防护脚手架底部采用木板全封闭,架体与建筑物的空隙采用平网防护,底层和操作面外架设计挡脚板,挡脚板高度为180mm。脚手架外立面采用密目式绿色安全网,水平方向作业层按结构进度满铺木脚手板。五、脚手架的验收脚手架应由架子工严格按规范搭,搭设前进行安全技术交底,脚手架主要受力杆件材质应一致,严禁钢木混用。脚手架应分部、分段按施工进度验收,验收合格后方可投入使用。六、脚手架的安全管理建筑施工用脚手架在搭设、使用和拆除时,其自身安全和周围环境的安全都应十分注意。因此对本工程建筑施工脚手架制订以下安全管理措施:(一)脚手架

14、的验收管理外脚手架应按脚手架的验收标准组织有关人员进行检查,全部合格并办妥验收手续后方可启用。分段搭设的脚手架应分段进行验收,严禁边搭边投入使用。脚手架的使用与搭设应交叉进行,不允许下部在使用的同时在上部进行搭设。(二)脚手架的例行保养和检查脚手架应设置专人进行例行的保养和检查,检查的重点是脚手架的垂直度、脚手架与建筑物的拉结、脚手架的连接件、脚手架上堆载的数量和位置、脚手架的安全设施等,发现隐患应立即消除。例行保养检查、自检和专业检查都要有记录。(三)脚手架防雷、防电和防火脚手架的防雷接地可采取单独埋设接地极、利用建筑物的防雷接地、利用塔吊的防雷接地三种方式接地,接地电阻应小于4欧。施工电线不能直接绑扎在脚手架上,如必须绑扎在脚手架上时,应有可靠的绝缘保护。脚手架上使用的木脚手板、安全网和堆放的易燃品,都易发生火灾,因此要注意防火。防火以预防为主,平时要加强管理,在脚手架上配置灭火器材,动用明火要审批,并有专人监护,禁止在脚手架上吸烟,杜绝火种来源。脚手架的防雷、防电、防火要有完整设计,形成制度落实到人。(四)脚手架上堆载的管理施工用脚手架上堆载严禁超载。模板支设、外挑转料平台、塔吊、施工门架的附着杆都应与脚手架分开,绝对不允许相互拉结。(五)特殊气候条件下的脚手架管理在特殊条件下进行搭设和拆除脚手架,必须要有切实可靠的安全保证

展开阅读全文
相关资源
猜你喜欢
相关搜索

当前位置:首页 > 建筑/环境 > 设计及方案

copyright@ 2008-2023 1wenmi网站版权所有

经营许可证编号:宁ICP备2022001189号-1

本站为文档C2C交易模式,即用户上传的文档直接被用户下载,本站只是中间服务平台,本站所有文档下载所得的收益归上传人(含作者)所有。第壹文秘仅提供信息存储空间,仅对用户上传内容的表现方式做保护处理,对上载内容本身不做任何修改或编辑。若文档所含内容侵犯了您的版权或隐私,请立即通知第壹文秘网,我们立即给予删除!